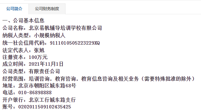
掌握这30笔辅导培训学校会计真账处理,就算是入门了,能快速上岗!
前台的行政是96年的,这几天上班没有看到过她,就好奇这小姑娘去哪了?后来才听同事说,她也转岗做会计了。早的时候就听她说过自己有了初级会计证书,就是没有实操经验,所以才没做会计。今天才知道她趁着春节的时间自己专门练习了会计实操,现在在一家小规模辅导培训学校做会计。
今天就带来她上岗练习的30笔辅导培训学校会计真账处理,附带有详细的案例解析,供辅导培训学校的会计人员做参考!
小规模培训学校的基本信息
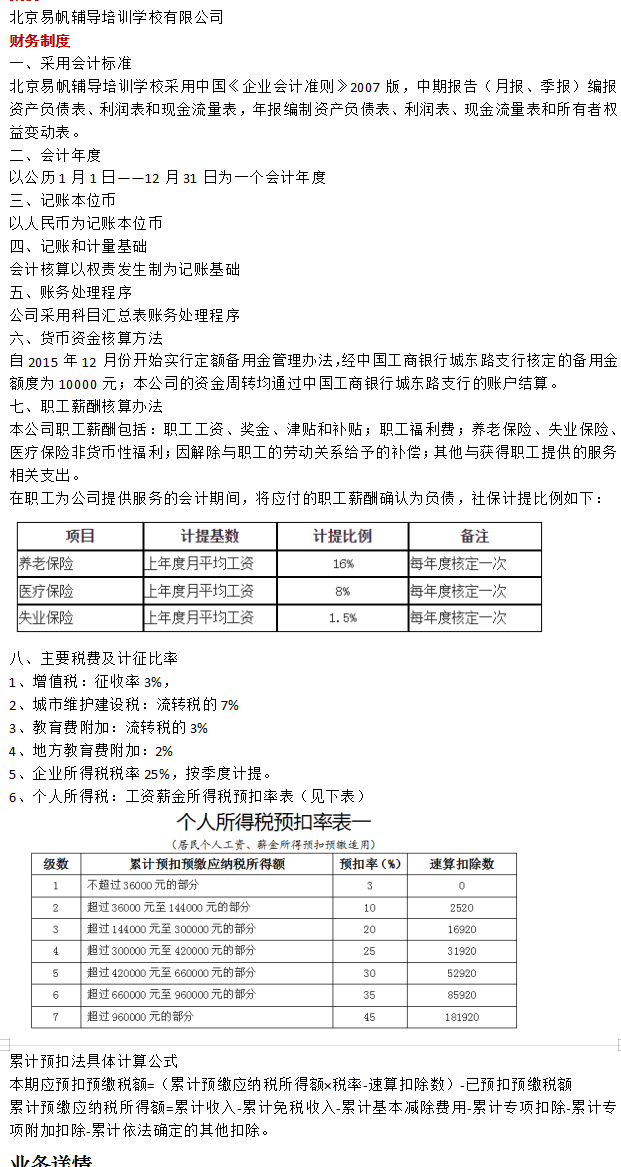
小规模培训学校的财务制度
1、收取学员培训费的账务处理案例
【案例】2021年12月6日,易帆辅导培训学校开展为期一个月(31天)的职业培训,共招收学员100人,每人交纳培训学习费2800元,共计280000元,款项工商银行收取。
辅导培训学校收取学员培训费的会计分录
借:银行存款-工行城东路支行280000
贷:主营业务收入223570.74
合同负债53656.98
应交税费应交增值税2772.28
会计人员录入电脑账如下:
2、报销业务招待费的账务处理案例
【案例】2021年12月7日,易帆辅导培训学校为做好教育培训,特聘请2位讲师,发生业务招待费680元,范进报销先前垫付的招待费。
辅导培训学校报销业务招待费的会计分录
借:管理费用-招待费680.00
贷:库存现金680.00
会计人员录入的电脑账格式如下:
3、计提本月社保和公积金的账务处理案例
【案例】2021年12月13日,计提本月社保和公积金。
辅导培训学校计提本月社保和公积金的会计分录
借:主营业务成本
管理费用-社保
销售费用-社保
管理费用-公积金
销售费用-公积金
贷:应付职工薪酬-公积金(企业)
应付职工薪酬-社保(企业)
会计人员做的电脑账如下:
4、发放上月工资的账务处理案例
【案例】2021年12月14日,易帆辅导培训学校根据财务编制的人员工资明细表,通过工行发放上月员工工资。
辅导培训学校发放上月工资的会计分录
借:应付职工薪酬-工资
贷:其他应付款一个人承担社保
其他应付款个人承担公积金
银行存款-工行城东路支行
电脑账如下
缴纳上月和本月社会保险费、住房公积金的账务处理
收取学习卡押金账务处理
计提折旧费账务处理
减免增值税账务处理
结转损益账务处理
计提企业所得税账务处理
结转企业所得税账务处理
……
篇幅限制,不一一展示了,有关辅导培训学校的账务处理案例,希望能够帮助大家积累更多的会计实操做账经验。
版权声明:我们致力于保护作者版权,注重分享,被刊用文章【培训学校全套账务处理(掌握这30笔辅导培训学校会计真账处理)】因无法核实真实出处,未能及时与作者取得联系,或有版权异议的,请联系管理员,我们会立即处理! 部分文章是来自自研大数据AI进行生成,内容摘自(百度百科,百度知道,头条百科,中国民法典,刑法,牛津词典,新华词典,汉语词典,国家院校,科普平台)等数据,内容仅供学习参考,不准确地方联系删除处理!;
工作时间:8:00-18:00
客服电话
电子邮件
beimuxi@protonmail.com
扫码二维码
获取最新动态
