最 新 消 息
日前
2021年高校专项计划
清华、北大入选资格考生名单
安徽48名入选学生中
阜阳就占了9人
2021年具有高校专项计划
清华、北大入选资格的
阜阳考生名单如下
01北京大学
臧守俊 女 阜南县第一中学 录取优惠分值:B10
李科 男 颍上县第一中学 录取优惠分值:B10
刘博 男 太和中学 录取优惠分值:B10
孙文心 女 太和一中 录取优惠分值:B10
张欣慧 女 阜阳市城郊中学 录取优惠分值:B10
闫凯豪 男 界首市第一中学 录取优惠分值:B10
说明:入选考生达到一本批次高校模拟投档线即予以录取的,以“B”标注;也可是"B"+"数字",表示高校模拟投档线下优惠多少分录取,如B10表示高校模拟投档线下优惠10分录取。
02清华大学

马赛 临泉县第一中学 B30
孙硕 太和一中 B40
许壮壮 太和中学 B50
说明:入选考生达到一本批次高校模拟投档线即予以录取的,以“B”标注;也可是"B"+"数字",表示高校模拟投档线下优惠多少分录取,如B20表示高校模拟投档线下优惠20分录取;
值得注意的是
太和中学的许壮壮同学
综合考核中取得了84分的好成绩
获得清华大学
降分50分录取的资格
高校专项计划
又称“农村学生单独招生”
是国家为更好地促进教育公平
让更多的农村学生上大学
而出台的一项优惠政策
主要招收边远、贫困、民族等地区
县(含县级市)以下高中
勤奋好学、成绩优良的农村学生
需要注意的是
进入这份名单
并不意味着
已经被清华北大录取了
这些考生接下来还有一个程序:
单独填报志愿
高校完成录取并公示
不过
能够被北大清华相中
那实力绝对是没得说

↓
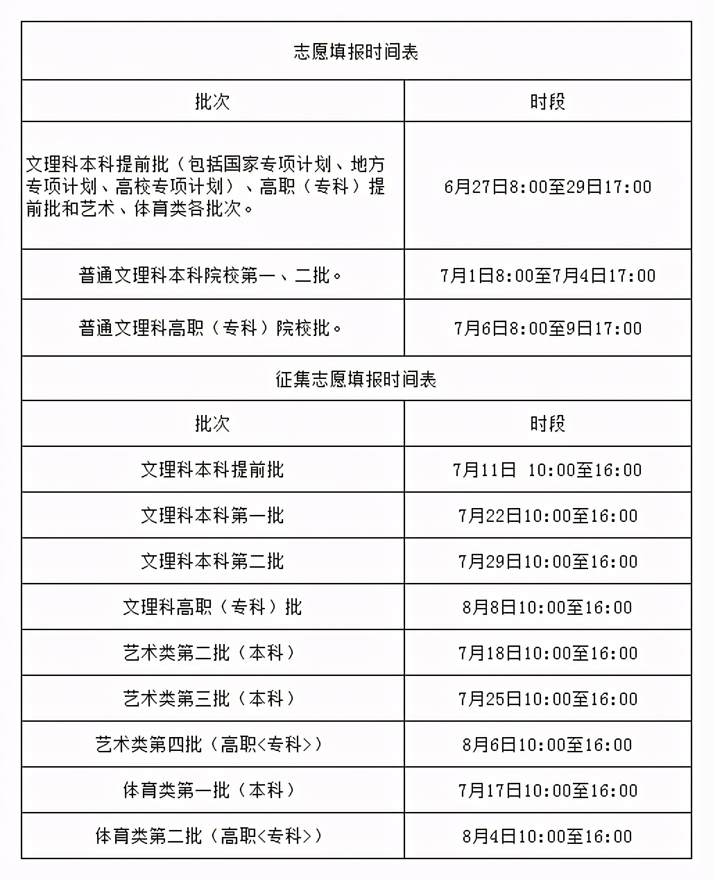
刚刚
安徽省教育招生考试院发布
2021高招考生志愿网上填报操作说明
考生须按安排时段
到指定地点填报志愿
只需录入院校代码和专业代码
一旦提交将无法重填或修改
切勿使用第三方浏览器
详细操作说明
↓↓
一、志愿网上填报注意事项
1.考生在上网录入志愿信息之前,应仔细了解我省志愿填报的有关政策及要求,并根据自身条件和意愿填写好《志愿预填表》。登录志愿填报系统后按照《志愿预填表》的内容在网上录入志愿信息。《志愿预填表》可在安徽省教育招生考试院网站“公告栏”中下载。
2.正式填报志愿时,考生须按照当地招生部门安排的时段到指定地点填报志愿。因考生自身原因不能在规定时段内到指定地点填报志愿的,由考生本人承担相应后果。
3.考生录入志愿信息时只需录入院校代码和专业代码,点击“下一步”后系统将显示相应的院校名称和专业名称,考生核对无误后提交信息,看到填报成功提示后才表示志愿填报成功。
4.志愿信息一旦提交将无法重填或修改,考生务必仔细操作,细心核对,防止填错信息。
5.志愿填报成功后考生可再次登录系统查看自己填报的志愿信息。
6.志愿填报过程中,如有问题,请及时咨询志愿确认点老师或当地招生部门。
7.考生登录系统后若遗忘密码,请携带身份证、准考证等相关证件到当地招生部门办理密码重置手续。
8.务必使用IE浏览器填报志愿,切勿使用搜狗、360、金山猎豹等第三方浏览器。多人在同一台电脑上填报时,一定要将前一个考生填报页面关闭并重启浏览器后再填报。
二、志愿网上填报操作简要说明
以下截图均为示例,考生正式填报志愿时实际填报界面根据考生科类、成绩等因素将略有不同。
1.打开浏览器,输入志愿网上填报网址:http://zytb.ahzsks.cn,进入登录界面:
在相应的空格内输入自己的座位号、身份证号、密码和校验码,考生初次登录密码为身份证号后六位。
2.考生登录后首先确认自己信息是否正确:
若是初次登录,系统强制要求修改密码:
修改密码时需要输入自己的考生号,新密码为6-10位的数字和字母组合。修改后的密码考生务必牢记。
3.密码修改后,系统会退回登录首页,要求用新密码重新登录,登录后进入“考生须知页面”:
阅读考生须知后勾选相关确认内容后,点击“下一步”按钮进入本次志愿填报各批次选择页面。下图仅为示例,批次不同,考生成绩、科类等不同,页面显示项目也不同:
考生根据自己意愿选择要填报的批次,点击绿色“点此处填报”进入志愿填报页面。
4.考生点击所要填报的批次进入志愿填报页面,根据《志愿预填表》输入所要填报的院校代码和专业代码,院校代码为4位数字,专业代码为2位字符。如果服从该院校专业调剂,请在相应院校“专业服从”框中打“√”。
下图以艺术类考生填报为例(志愿数量仅为示例):
“返回填报首页”按钮:返回志愿填报批次选择页面,重新选择填报批次。
“放弃艺术类院校”按钮:放弃艺术类院校志愿,不填报艺术类的院校。一旦放弃,考生将不能再次填报该类院校录取,请慎重操作。
“下一步”按钮:录入完院校代码和专业代码后点击进入志愿校对和确认页面。
“安全退出”按钮:关闭浏览器。
5.考生点击“下一步”按钮后,进入志愿校对页面:
若考生志愿信息填报不符合专业某些要求,系统将以红色字体予以提示,且志愿信息无法提交,考生须点击“上一步”回到志愿填报界面进行修改,修改完毕再次进入志愿校对页面。
志愿信息经系统逻辑检查,蓝色字体表示通过检查的院校名称和专业名称。红色字体表示该院校志愿或专业志愿代码填写错误,或不不符合招生要求。
要特别注意的是,志愿系统逻辑检查并不能包含招生院校(或专业)的所有要求,一定要弄清招生院校(或专业)对于身体条件、成绩、户籍等所有要求后再填报。
6、考生仔细核对志愿信息无误后,点击“下一步”,进入志愿提交页面,页面下方会提示在当前填报批次的志愿填报情况,如果与自己预填表不一致,请返回修改。
确认无误后,输入考生号(2134开头的14位数字)提交志愿数据。
7、提交后,将回到志愿填报首页,若考生还符合填报其他批次或类别志愿的,系统将给予提示:
请考生务必再次仔细核对自己的信息,确认无误后输入校验码并点击“信息提交”按钮提交志愿信息,信息一旦提交将无法重填或修改,请慎重操作。
若希望重新填报志愿,切勿点击“信息提交”,请点击“返回填报首页”按钮返回首页并重新填报。
信息提交成功后将看到下面的页面,如果下面的页面没有出现,可能您的志愿没有填报成功,请到志愿填报点老师处咨询。
如果还有其他批次可以填报,可以点击“继续填报”按钮回到志愿系统首页按照以上步骤填报其他批次志愿。
待全部志愿都填完毕后,点击“安全退出”退出志愿填报系统。
高考志愿已经开始填报啦
祝各位学子
都能被理想大学录取~
版权声明:我们致力于保护作者版权,注重分享,被刊用文章【颖上一中2017高考成绩(牛)】因无法核实真实出处,未能及时与作者取得联系,或有版权异议的,请联系管理员,我们会立即处理! 部分文章是来自自研大数据AI进行生成,内容摘自(百度百科,百度知道,头条百科,中国民法典,刑法,牛津词典,新华词典,汉语词典,国家院校,科普平台)等数据,内容仅供学习参考,不准确地方联系删除处理!;
工作时间:8:00-18:00
客服电话
电子邮件
beimuxi@protonmail.com
扫码二维码
获取最新动态
