2019年高考录取期间的“北大退档河南考生”事件不知大家是否记得:因为报考国家专项计划的河南538分考生,被北大录取20分钟后又退档。——虽然北大最终补录了该考生,但该事件引起的广泛一轮,把“国家专项计划”、“降分录取”等关键词,推到了公众面前。
高考后,想要降分录取,基本就是以下几种途径:
作为普通考生,尤其是农村和贫困地区的高中生,要想更轻松地考上“好大学”,主要是通过三大专项计划:农村贫困地区定向招生专项计划(国家专项计划)、农村学生单独招生(高校专项计划)、地方重点高校招收农村学生专项计划(地方专项计划)。
仅在2018年,针对农村和贫困地区的三大专项计划共录取学生10.38万人。(2019年的数据目前没有公布,但在脱贫攻坚的大背景下,招生人数只会稳中有升!)
目前,关于2020年三大专项计划的招生政策,官方消息还未发布,但可以肯定的是,各省高考报名工作确定的地区,当地考生在2020年高考中,只要符合报考条件、成绩达标,就能享受各类高校降分录取的政策!
又称农村学生单独招生,定向招收边远、贫困、民族等地区县(含县级市)以下高中勤奋好学、成绩优良的农村学生。
招生学校:
招生学校为教育部直属高校和其他自主招生试点高校。根据往年政策,清华、北大等90余所高校均参加高校专项计划。
降分优惠:
招生办法由有关高校确定并在招生简章中明确。往年,各重点高校给予入选资格考生不同程度的降分政策。例如,往年清华大学“自强计划”的优惠分值一般为30分~60分,北京大学“筑梦计划”在高考录取时最高可获降至当地本科一批控制分数线录取的优惠政策,具体降分幅度由北京大学招生委员会确定。
报考学生须同时具备下列三项条件:
(1)符合2020年统一高考报名条件;
(2)本人及父亲或母亲或法定监护人户籍地在实施区域的农村,本人具有当地连续3年以上户籍;
(3)本人具有户籍所在县高中连续3年学籍并实际就读。
国家专项计划,又称为“贫困地区定向招生专项计划”,实施区域为集中连片特殊困难县、国家级扶贫开发重点县以及新疆南疆四地州。——2019北大退档的河南考生就是通过该项政策报考的北大。
招生学校:
为中央部门高校和各省(区、市)所属重点高校。其中本科计划由中央部门高校和各省(区、市)所属重点高校共同承担招生及培养任务,高职计划由国家示范性(含骨干)高等职业学校承担招生及培养任务。
具体优惠:
据此前优惠政策,在本科一批前开始投档录取,录取分数原则上不低于招生学校所在批次科类录取控制分数线。
须同时具备这3项条件:
(1)在户籍所在县(市、区)报名,并符合2020年统一高考报名条件;
(2)本人具有实施区域当地连续3年以上户籍,其父亲或母亲或法定监护人具有当地户籍;
(3)本人具有户籍所在县(市、区)高中连续3年学籍并实际就读。
地方重点高校招收农村学生专项计划简称“地方专项计划”。地方专项计划定向招收各省(区、市)实施区域的农村学生。
招生学校:为各省(区、市)所属重点高校。具体实施区域、报考条件由各省(区、市)根据本地实际情况确定,实施区域要对本省(区、市)民族自治县实现全覆盖。
一般也须同时具备这3项条件
(1)在户籍所在县(市、区)报名,并符合2020年统一高考报名条件;
(2)本人及父亲或母亲或法定监护人的户籍在实施区域的农村且本人具有当地连续3年以上户籍;
(3)本人具有户籍所在县(市、区)高中连续3年学籍并实际就读。
以下为本文重点:
说明:下列数据统计截止时间为2019年12月,由于大部分省市2020年政策文件尚未发布,故列出往年的政策规定,一般实施区域变化不大,仅供参考。最终以各地招生考试机构公布的权威信息为准!
河北省(2020年)
高校专项计划实施区域:
石家庄市:赞皇县、灵寿县、行唐县、平山县;
秦皇岛市:青龙满族自治县;
邯郸市:大名县、魏县、广平县、馆陶县、鸡泽县、肥乡区、涉县;
邢台市:广宗县、威县、新河县、巨鹿县、平乡县、临城县、南和县、任县、内丘县、临西县;
保定市:涞水县、阜平县、唐县、涞源县、望都县、易县、曲阳县、顺平县、博野县;
张家口市:宣化区(仅限原宣化县区域)、万全区、崇礼区、张北县、康保县、沽源县、尚义县、蔚县、阳原县、怀安县、赤城县、涿鹿县;
承德市:承德县、平泉市、隆化县、滦平县、丰宁满族自治县、围场满族蒙古族自治县、宽城满族自治县、兴隆县;
沧州市:海兴县、南皮县、盐山县、献县、东光县、吴桥县、孟村回族自治县、肃宁县;
衡水市:武强县、饶阳县、武邑县、阜城县、故城县、枣强县;
廊坊市:大厂回族自治县。
国家专项计划实施区域:
石家庄市:赞皇县、灵寿县、行唐县、平山县;
秦皇岛市:青龙满族自治县;
邯郸市:大名县、魏县;
邢台市:广宗县、威县、新河县、巨鹿县、平乡县、临城县;
保定市:涞水县、阜平县、唐县、涞源县、望都县、易县、曲阳县、顺平县;
张家口市:宣化区(仅限原宣化县区域)、万全区、崇礼区、张北县、康保县、沽源县、尚义县、蔚县、阳原县、怀安县、赤城县、涿鹿县赵家蓬区;
承德市:承德县、平泉市、隆化县、滦平县、丰宁满族自治县、围场满族蒙古族自治县;
沧州市:海兴县、南皮县、盐山县;
衡水市:武强县、饶阳县、武邑县、阜城县。
地方专项计划在河北省实施区域为县〔含县级市和自2014年起经国务院批准的县(市)改区〕。
黑龙江省(2020年)
国家专项计划实施区域:
11个集中连片特殊困难县(龙江县、泰来县、甘南县、富裕县、克东县、拜泉县、林甸县、明水县、青冈县、望奎县、兰西县)和9个扶贫开发工作重点县(延寿县、绥滨县、饶河县、桦南县、桦川县、汤原县、抚远县、同江市、海伦市)
高校专项计划和地方专项计划实施区域:
41个国贫县、省扶贫开发工作重点县和边境县(龙江县、泰来县、甘南县、富裕县、克东县、拜泉县、林甸县、明水县、青冈县、望奎县、兰西县、延寿县、绥滨县、饶河县、桦南县、桦川县、汤原县、抚远县、同江市、海伦市、巴彦县、木兰县、依安县、克山县、勃利县、绥棱县、孙吴县、杜尔伯特蒙古族自治县、虎林市、密山市、鸡东县、穆棱市、绥芬河市、东宁县、漠河县、塔河县、呼玛县、爱辉县、逊克县、嘉荫县、萝北县)
山西省(2020年)
国家专项计划实施区域:
太原市:娄烦县
大同市:天镇县、阳高县、广灵县、灵丘县、浑源县、大同县
长治市:武乡县、壶关县、平顺县
朔州市:右玉县
晋中市:左权县、和顺县
运城市:平陆县
忻州市:神池县、宁武县、五台县、河曲县、静乐县、偏关县、五寨县、保德县、繁峙县、代县、岢岚县
临汾市:大宁县、永和县、隰县、汾西县、吉县
吕梁市:临县、石楼县、方山县、中阳县、兴县、岚县
地方专项计划实施区域:
1.省定贫困县(17个)
长治市:沁县、沁源县
晋城市:沁水县、陵川县
晋中市:榆社县
临汾市:古县、安泽县、浮山县、乡宁县、蒲县
运城市:万荣县、闻喜县、垣曲县、夏县
吕梁市:离石区、柳林县、交口县
2.插花贫困县(5个)
太原市:阳曲县
朔州市:平鲁区、山阴县
晋中市:昔阳县
吕梁市:交城县
高校专项计划实施区域:上述全部58个县。
广西(2020年)
国家专项计划实施区域:
隆安县、马山县、上林县、融安县、融水苗族自治县、三江侗族自治县、龙胜各族自治县、资源县、田东县、田阳县、德保县、靖西市、那坡县、凌云县、乐业县、田林县、西林县、隆林各族自治县、昭平县、富川瑶族自治县、凤山县、东兰县、罗城仫佬族自治县、环江毛南族自治县、巴马瑶族自治县、都安瑶族自治县、大化瑶族自治县、忻城县、金秀瑶族自治县、合山市、宁明县、龙州县、天等县、大新县
高校专项计划实施区域:
隆安县、马山县、上林县、南宁市邕宁区、融安县、融水苗族自治县、三江侗族自治县、龙胜各族自治县、资源县、灌阳县、恭城瑶族自治县、苍梧县、藤县、蒙山县、上思县、桂平市、博白县、陆川县、兴业县、田东县、田阳县、德保县、靖西市、那坡县、凌云县、乐业县、田林县、西林县、隆林各族自治县、百色市右江区、昭平县、富川瑶族自治县、钟山县、贺州市八步区、凤山县、东兰县、罗城仫佬族自治县、环江毛南族自治县、巴马瑶族自治县、都安瑶族自治县、大化瑶族自治县、河池市金城江区、天峨县、忻城县、金秀瑶族自治县、合山市、武宣县、宁明县、龙州县、天等县、大新县
地方专项计划面向全区农村考生。同时满足以下两个条件的考生,具有填报地方专项计划的资格:
1.普通高考报名时户籍地为区内的农村且连续满3年。
2.具有户籍所在县高中连续3年学籍(学籍地与实际就读地必须一致且连续就读,并在户籍所在县参加普通高中学业水平考试)。
山东省(2019年)
国家专项计划在山东省不招生!
河南省(2019年)
河南地方专项计划实施区域为全省农村。
浙江省(2019年)
高校专项计划和地方专项计划实施范围:
淳安县、永嘉县、文成县、平阳县、泰顺县、苍南县、武义县、磐安县、衢江区、柯城区、龙游县、江山市、常山县、开化县、天台县、仙居县、三门县、莲都区、龙泉市、青田县、云和县、庆元县、缙云县、遂昌县、松阳县、景宁县、嵊泗县、岱山县、洞头县。
国家专项计划在浙江省不招生!
江苏省(2019年)
高校专项计划和地方专项计划实施区域:
徐州 丰县、沛县、睢宁县、徐州市铜山区、徐州市贾汪区、新沂市、邳州市
淮安 淮安市淮安区、淮安市淮阴区、洪泽区、涟水县、盱眙县
盐城 滨海县、响水县、阜宁县、射阳县
连云港 灌云县、灌南县、连云港市赣榆区、东海县
宿迁 沭阳县、泗阳县、泗洪县、宿迁市宿城区、宿迁市宿豫区
泰州 泰兴市、泰州市姜堰区、泰州市高港区、泰州市海陵区、泰州市高新区
南通 如皋市、海安县
镇江 句容市、丹阳市、镇江市丹徒区、镇江市润州区
常州 常州市金坛区、溧阳市
南京 南京市溧水区
国家专项计划在江苏省不招生!
辽宁省(近3年)
实施专项计划区域:
朝阳、建平、喀左、北票、凌源、建昌、义县、阜蒙、彰武、康平、岫岩、桓仁、清原、新宾、西丰、本溪、宽甸、凤城、北镇等19个县(市)。
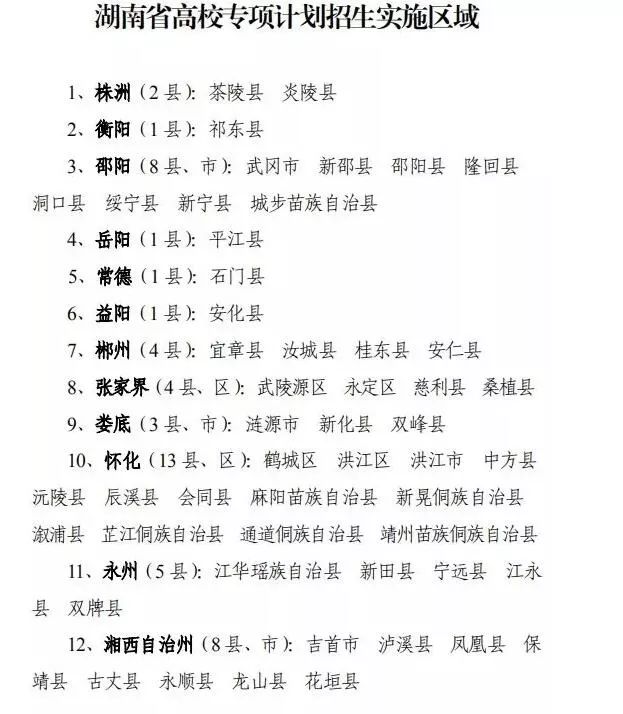
湖南省(2019年)
广东省(2019年)
湖北省(2019年)
国家专项计划实施区域:
为国家集中连片特殊困难县和国家级扶贫开发重点县,包括秭归县、长阳土家族自治县、五峰土家族自治县、恩施市、利川市、建始县、巴东县、宣恩县、咸丰县、来凤县、鹤峰县、郧阳区、郧西县、竹山县、竹溪县、房县、丹江口市、保康县、孝昌县、大悟县、团风县、红安县、罗田县、英山县、蕲春县、麻城市、阳新县和神农架林区等28个县(市、区)。
高校专项计划实施区域:
阳新县、武当山特区、丹江口市、郧阳区、郧西县、竹山县、竹溪县、房县、张湾区、茅箭区、监利县、洪湖市、远安县、兴山县、秭归县、长阳县、五峰县、当阳市、南漳县、保康县、谷城县、孝昌县、大悟县、团风县、红安县、罗田县、英山县、浠水县、蕲春县、麻城市、通城县、崇阳县、通山县、恩施市、利川市、建始县、巴东县、宣恩县、咸丰县、来凤县、鹤峰县、神农架林区等42个县(市、区)。
地方专项计划实施区域:
全省符合2019年统一高考报名条件的考生,符合下列(1)、(2)条件之一的,经自愿申请和资格审核公示合格,可以报考地方专项计划:
(1)①考生户籍在高校专项计划实施的42个县(市、区);②本人及父亲或母亲或法定监护人户籍地在实施区域的农村,本人具有当地连续3年以上户籍;③考生具有42个县(市、区)高中连续3年学籍并实际就读。
(2)①全省(不包括42个县(市、区))考生,本人及父亲或母亲或法定监护人户籍地在实施区域的农村,本人具有当地连续3年以上户籍;②考生具有我省乡镇(不含县、市、区政府所在地)中学连续3年学籍并实际就读。
四川省(2019年)
高校专项计划和地方专项计划实施区域:
民族地连片特殊困难地区和革命老区、艰苦边远地区(共119个县、区)
成都市(2个):大邑县、邛崃市
攀枝花市(3个):仁和区、米易县、盐边县
泸州市(3个):叙永县、古蔺县、合江县
绵阳市(5个):北川羌族自治县、平武县、盐亭县、梓潼县、江油市
广元市(7个):昭化区、朝天区、旺苍县、青川县、剑阁县、苍溪县、利州区
遂宁市(2个):蓬溪县、大英县
内江市(1个):东兴区
乐山市(4个):沐川县、马边彝族自治县、金口河区、峨边彝族自治县
南充市(6个):仪陇县、嘉陵区、南部县、营山县、蓬安县、阆中市
宜宾市(10个):屏山县、翠屏区、南溪区、宜宾县、江安县、长宁县、高县、珙县、筠连县、兴文县
广安市(6个):广安区、前锋区、岳池县、武胜县、邻水县、华蓥市
达州市(7个):宣汉县、万源市、通川区、达川区、开江县、大竹县、渠县
巴中市(5个):巴州区、恩阳区、通江县、南江县、平昌县
雅安市(8个):雨城区、名山区、荥经县、汉源县、石棉县、天全县、芦山县、宝兴县
眉山市(1个):青神县
资阳市(1个):安岳县
阿坝州(13个):汶川县、理县、茂县、松潘县、九寨沟县、金川县、小金县、黑水县、马尔康县、壤塘县、阿坝县、若尔盖县、红原县
甘孜州(18个):康定县、泸定县、丹巴县、九龙县、雅江县、道孚县、炉霍县、甘孜县、新龙县、德格县、白玉县、石渠县、色达县、理塘县、巴塘县、乡城县、稻城县、得荣县
凉山州(17个):木里藏族自治县、普格县、布拖县、金阳县、昭觉县、喜德县、越西县、美姑县、雷波县、西昌市、盐源县、德昌县、会理县、会东县、宁南县、冕宁县、甘洛县
国家专项计划实施区域:
集中连片特殊因难县和国家级扶贫开发重点县
安徽省(2019年)
地方专项计划的考生应具有安徽省农村户籍,参加安徽省普通高校招生统一考试报名,高考成绩达到本科一批线下20分以内。
江西省(2019年)
国家专项计划实施区域:
24个集中连片特殊困难县和国家扶贫开发重点县
赣县区、上犹县、安远县、宁都县、于都县、兴国县、会昌县、寻乌县、石城县、瑞金市、南康区、遂川县、万安县、永新县、井冈山市、吉安县、上饶县、横峰县、余干县、鄱阳县、乐安县、广昌县、莲花县、修水县。
高校专项计划实施区域:
赣县区、上犹县、安远县、宁都县、于都县、兴国县、会昌县、寻乌县、石城县、瑞金市、南康区、章贡区、信丰县、定南县、全南县、崇义县、大余县、龙南县、遂川县、万安县、永新县、吉安县、吉州区、青原区、吉水县、峡江县、永丰县、安福县、新干县、泰和县、井冈山市、上饶县、横峰县、余干县、鄱阳县、铅山县、弋阳县、广丰区、乐安县、广昌县、南城县、黎川县、南丰县、崇仁县、宜黄县、金溪县、资溪县、莲花县、安源区、芦溪县、修水县、都昌县、渝水区、分宜县、余江县、贵溪市、袁州区、樟树市。
苏区专项计划实施区域:
为54个原中央苏区振兴发展规划县:赣州市(18个县)、吉安市(13个县)、新余市(2个县)全境,黎川县、广昌县、乐安县、宜黄县、崇仁县、南丰县、南城县、资溪县、金溪县、广丰区、铅山县、上饶县、横峰县、弋阳县、袁州区、樟树市、安源区、莲花县、芦溪县、余江县、贵溪市。
地方专项计划实施区域为全省范围。
报考学生须同时具备下列二项条件:1.取得2019年普通高考报名资格;2.考生本人户籍地在本省的农村。
福建省(2019年)
高校专项计划实施区域
福州:连江县(含小沧畲族乡)、罗源县(含霍口畲族乡)、福清市、长乐区、闽侯县、闽清县、永泰县
厦门:同安区、翔安区
漳州:芗城区、平和县、诏安县、漳浦县(含赤岭畲族乡、湖西畲族乡)、云霄县、南靖县、龙海市(含隆教畲族乡)、长泰县、华安县、漳州台商投资区
泉州:泉港区、安溪县、南安市、永春县、德化县、惠安县、晋江市、石狮市、泉州台商投资区(含百崎回族乡)
三明:三元区、梅列区、宁化县(含治平畲族乡)、清流县、明溪县、建宁县、泰宁县、将乐县、沙县、大田县、永安市(含青水畲族乡)、尤溪县
莆田:荔城区、秀屿区、城厢区、涵江区、仙游县
南平:建阳区、延平区、武夷山市、邵武市、建瓯市、光泽县、浦城县、政和县、松溪县、顺昌县
龙岩:新罗区、永定区、长汀县、上杭县(含庐丰畲族乡、官庄畲族乡)、连城县、武平县、漳平市
宁德:蕉城区(含金涵畲族乡)、福安市(含坂中畲族乡、穆云畲族乡、康厝畲族乡)、福鼎市(含硖门畲族乡、佳阳畲族乡)、寿宁县、霞浦县(含水门畲族乡、盐田畲族乡、崇儒畲族乡)、柘荣县、屏南县、古田县、周宁县
平潭综合实验区:平潭县
地方专项计划实施区域
永泰县、建宁县、清流县、明溪县、泰宁县、宁化县、诏安县、云霄县、平和县、浦城县、光泽县、顺昌县、松溪县、政和县、武平县、长汀县、连城县、霞浦县、古田县、柘荣县、屏南县、周宁县、寿宁县。
国家专项计划在福建省不招生!
陕西省(2019年)
国家专项计划实施区域:
为陕西省区域内国家级贫困县(陕西省国家级集中连片特殊困难县区及扶贫开发工作重点县区。
西安市:周至县
铜川市:印台区、耀州区、宜君县
宝鸡市:扶风县、陇县、千阳县、麟游县、太白县
咸阳市:永寿县、长武县、淳化县、旬邑县
渭南市:合阳县、澄城县、蒲城县、白水县、富平县
榆林市:横山县、绥德县、米脂县、佳县、吴堡县、清涧县、子洲县、定边县
延安市:延长县、延川县、宜川县
汉中市:南郑县、城固县、洋县、西乡县、勉县、宁强县、略阳县、镇巴县、佛坪县、留坝县
安康市:汉滨区、旬阳县、紫阳县、汉阴县、石泉县、平利县、白河县、岚皋县、宁陕县、镇坪县
商洛市:商州区、洛南县、山阳县、丹凤县、商南县、镇安县、柞水县
高校专项计划和地方专项计划实施区域:
为陕西省区域内所有国家级贫困县和省级贫困县(陕西省省级连片特殊困难县区。加上上述国家级贫困县——
白于山区(6个):
榆林市:定边县、靖边县
延安市:志丹县、安塞县、吴起县、子长县
黄河沿岸土石山区(11个):
延安市:延川县、延长县、宜川县、黄龙县、宝塔区
渭南市:合阳县、大荔县、潼关县、澄城县、白水县、蒲城县
吉林省(2019年)
镇赉县、大安市、通榆县、延吉市、龙井市、和龙市、安图县、敦化市、汪清县、图们市、珲春市、靖宇县、伊通县、长白县、前郭县。
重庆市(2019年)
酉阳、秀山、黔江、彭水、石柱、武隆、巫山、巫溪、城口、万州、云阳、奉节、开县、丰都、涪陵、忠县、潼南、南川、垫江、梁平
内蒙古(近5年)
以下80个旗县为高校专项计划生源区:
土默特左旗、托克托县、和林格尔县、清水河县、武川县、石拐区、白云鄂博矿区、土默特右旗、固阳县、达尔罕茂明安联合旗、阿鲁科尔沁旗、巴林左旗、巴林右旗、林西县、克什克腾旗、翁牛特旗、喀喇沁旗、宁城县、敖汉旗、满洲里市、扎兰屯市、牙克石市、根河市、额尔古纳市、阿荣旗、莫力达瓦达斡尔族自治旗、鄂伦春自治旗、鄂温克族自治旗、新巴尔虎右旗、新巴尔虎左旗、陈巴尔虎旗、阿尔山市、科尔沁右翼前旗、科尔沁右翼中旗、扎赉特旗、突泉县、霍林郭勒市、科尔沁左翼中旗、科尔沁左翼后旗、开鲁县、库伦旗、奈曼旗、扎鲁特旗、二连浩特市、阿巴嘎旗、苏尼特左旗、苏尼特右旗、东乌珠穆沁旗、西乌珠穆沁旗、太仆寺旗、镶黄旗、正镶白旗、正蓝旗、多伦县、丰镇市、卓资县、化德县、商都县、兴和县、凉城县、察哈尔右翼前旗、察哈尔右翼中旗、察哈尔右翼后旗、四子王旗、达拉特旗、准格尔旗、鄂托克前旗、鄂托克旗、杭锦旗、乌审旗、伊金霍洛旗、五原县、磴口县、乌拉特前旗、乌拉特中旗、乌拉特后旗、杭锦后旗、阿拉善左旗、阿拉善右旗和额济纳旗。
新疆(2019年)
国家专项计划实施区域:巴里坤县、尼勒克县、察布查尔县、托里县、吉木乃县、青河县以及南疆四地州(阿克苏地区、克孜勒苏柯尔克孜自治州、喀什地区、和田地区)所辖县市(含兵团第一、三、十四师在南疆四地州的团场)。
云南省(2019年)
以下地区符合条件的考生均可报考国家专项计划。
注:石林县、楚雄市、峨山县、新平县、元江县、河口县、思茅区、景洪市、大理市、腾冲县、瑞丽市、古城区只能报考高校专项计划和地方专项计划。
甘肃省(近3年)
共计58个贫困县(市、区),3个少数民族自治县
贵州省(2019年)
国家专项计划实施区域:
面向全省66个集中连片特殊困难县、国家级扶贫开发工作重点县和5个集中连片规划“天窗县”
地方专项计划实施区域:
贵州师范大学、贵州财经大学、贵州民族大学、贵州医科大学、遵义医学院、贵阳中医学院、贵州师范学院、贵州理工学院面向我省民族、贫困、边远地区等80个县(市、区、特区)(除贵阳市云岩区、南明区、花溪区、乌当区、白云区、观山湖区、遵义市汇川区、红花岗区外)的农村区域
高校专项计划实施区域:
民族、贫困、边远地区等80个县(市、区、特区)(除贵阳市云岩区、南明区、花溪区、乌当区、白云区、观山湖区、遵义市汇川区、红花岗区外)的农村区域
宁夏(2019年)
国家专项计划:原州区、西吉县、隆德县、泾源县、彭阳县、海原县、同心县、盐池县8个县(区)
高校专项计划:永宁县、贺兰县、灵武市、大武口区星海镇、惠农区、平罗县、利通区、青铜峡市、同心县、盐池县、红寺堡区、原州区、西吉县、隆德县、泾源县、彭阳县、沙坡头区、中宁县、海原县19个县(市、区、镇)
地方专项计划为全区范围内农村考生。
海南省(2019年)
国家专项计划实施区域:
五指山市、临高县、保亭黎族苗族自治县、琼中黎族苗族自治县、白沙黎族自治县。
高校专项计划实施区域:
贫困、民族地区包括五指山、临高、保亭、琼中、白沙、陵水、昌江、乐东、东方等市县及琼海市的会山镇,万宁市的长丰镇、礼纪镇、南桥镇、三更罗镇和北大镇,屯昌县的南坤镇,儋州市的兰洋镇、南丰镇、雅星镇等贫困、民族地区县(含县级市)。
报考地方专项计划的学生须同时具备下列三项条件:(1)符合高考报名条件;(2)本人及其法定监护人在我省农村区域有常住户籍连续满3年;(3)本人具有我省高中连续3年学籍并实际就读。
青海省(近3年)
国家、地方和高校贫困专项计划报考条件为:除西宁市四区、青海油田外,具有集中连片特殊困难县和国家级扶贫开发重点县的农(牧)业家庭户口(不含从省外迁入考生)、在本省中学(西宁市四区中学和青海油田中学除外)实际就读高中满三年学籍、参加了高考报名的学生。集体组织在省外办班但学籍保留在省内的考生,不具备贫困专项报考资格。
西藏(近3年)
74个区域:拉萨市城关区、林周县*、当雄县、尼木县*、曲水县*、堆龙德庆县、达孜县、墨竹工卡县*、那曲县、嘉黎县、比如县、聂荣县、安多县、申扎县、索县、班戈县、巴青县、尼玛县、昌都县*、江达县、贡觉县、类乌齐县、丁青县、察雅县、八宿县、左贡县、芒康县、洛隆县、边坝县*、林芝县、工布江达县、米林县、墨脱县、波密县、察隅县、朗县、乃东县、扎囊县、贡嘎县*、桑日县、琼结县、曲松县、措美县、洛扎县、加查县、隆子县、错那县、浪卡子县、日喀则市、南木林县、江孜县、定日县、萨迦县、拉孜县、昂仁县、谢通门县、白朗县、仁布县、康马县、定结县、仲巴县*、亚东县、吉隆县、聂拉木县、萨嘎县、岗巴县、樟木口岸办事处、噶尔县*、普兰县*、札达县*、日土县*、革吉县*、改则县*、措勤县*
注:天星教育尊重版权。本文整理自高考直播(ID:gkxwzb)公众号、搜狐教育等,如有侵权,请立即联系我们删除。
版权声明:我们致力于保护作者版权,注重分享,被刊用文章【邳州高考人数2017(以下户籍地考生请注意)】因无法核实真实出处,未能及时与作者取得联系,或有版权异议的,请联系管理员,我们会立即处理! 部分文章是来自自研大数据AI进行生成,内容摘自(百度百科,百度知道,头条百科,中国民法典,刑法,牛津词典,新华词典,汉语词典,国家院校,科普平台)等数据,内容仅供学习参考,不准确地方联系删除处理!;
工作时间:8:00-18:00
客服电话
电子邮件
beimuxi@protonmail.com
扫码二维码
获取最新动态
