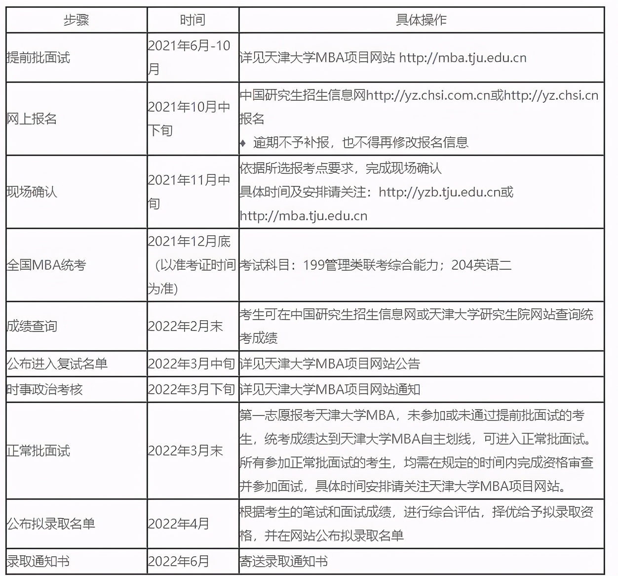
5月26日,天津大学MBA考研招生简章已出!因此,报考者们需要及时了解信息。
计划招生人数:400人
1.中华人民共和国公民;
2.拥护中国共产党的领导,品德良好,遵纪守法;
3.身体健康状况符合天津大学规定的体检要求;
4.考生的学历必须符合下列条件之一:
①获国家承认的大学本科学历后,有3年或3年以上工作经验的人员(2019年9月1日以前获得毕业证书);
②获得国家承认的高职高专毕业学历或大学本科结业后,有5年或5年以上工作经验(2017年9月1日以前获得毕业证书),达到与大学本科毕业生同等学力的人员;
③ 已获硕士学位或博士学位并有2年或2年以上工作经验的人员(2020年9月1日以前获得毕业证书)。
全日制和非全日制两种培养方式,全日制只招收国际MBA。
全日制学制2年,非全日制学制2.5年。
全日制学费4.4万元/年,非全日制学费7.4万元/年。
2022年非全日制只招收定向生。
授课地点:天津 深圳(深圳只招收非全日制)
版权声明:我们致力于保护作者版权,注重分享,被刊用文章【天津大学考研(2022考研招生简章)】因无法核实真实出处,未能及时与作者取得联系,或有版权异议的,请联系管理员,我们会立即处理! 部分文章是来自自研大数据AI进行生成,内容摘自(百度百科,百度知道,头条百科,中国民法典,刑法,牛津词典,新华词典,汉语词典,国家院校,科普平台)等数据,内容仅供学习参考,不准确地方联系删除处理!;
工作时间:8:00-18:00
客服电话
电子邮件
beimuxi@protonmail.com
扫码二维码
获取最新动态
