地址:重庆市九龙坡区黄桷坪正街108号
官方网站:http://www.scfai.edu.cn/
四川美术学院,简称川美
艺术院系:中国画,油画,版画,雕塑
专业:戏剧影视美术设计、绘画、影视摄影与制作、动画、雕塑、摄影、中国画、实验艺术、视觉传达设计、服装与服饰设计、环境设计、产品设计、工艺美术、公共艺术、数字媒体艺术、艺术与科技、艺术史论、书法学、美术学、艺术设计学
师资:学校有专任教师467人,兼职教师68人。教师中教授75人、副教授145人、讲师285人
办学实力:校拥有1个博士后科研工作站,一级学科4个,重庆十二五市级重点学科2个,重庆市级重点学科建设点1个;一级学科硕士学位授权点4个;有硕士专业学位授权点2个
知名校友:戴卫
校区:
黄桷坪校区:重庆市九龙坡区黄桷坪正街108号
虎溪校区:重庆市沙坪坝区大学城南路28号
A-级学科专业
专业背景:摄影专业培养具备广泛的科学文化和艺术理论知识,具备电影、电视、广告、图片摄影摄像能力.能在电影厂、电视制作部门、广告宣传部门、音像出版部门从事摄影艺术创作、教学和研究工作的高级专门人才。
培养目标:培养具有国际化的眼光和视野,了解商业视觉的运作规律,从事商业摄影、时装摄影、影像设计的应用型高级专门人才。
课程设置:美术基础、美术欣赏、照明技术、摄影技术与技巧、摄影构图、特技摄影、非线性编辑、摄影造型、广告摄影等等。
就业方向:适合于广告公司、影视剧制作公司、新闻媒体、报社杂志期刊社、出版社,婚纱影楼、文化宣传部门和其他有关事业单位,从事摄影摄像、影视制作、计算机平面设计、广告策划与制作、文化宣传、社会教育、商业摄影等工作。
A-级学科专业
专业背景:美术学专业是侧重于美术理论和教学研究的一门学科,也是其他美术专业的一门基础学科。美术学是在美术考古、文献分析、现状研究等基础上,对美术领域做出史论、批评、创作等综合性的系统研究。
培养目标:为美术史论、美术教育等领域培养教学和科研、美术评论的编辑、艺术管理等方面培养专业人才;毕业学生具有较好的艺术鉴赏能力、逻辑思维能力、综合分析研究能力、理论表达能力;具有一定的科学研究能力和实际工作能力。
课程设置:艺术学、教育学、中外美术史、美术概论、中外绘画论概要、古文字学与古代汉语、美术考古学基础、书画鉴定概论、美术与摄影基础等。
就业方向:从事各级学校、图书馆、新闻出版单位等从事美术教育、美术研究、文博艺术管理、新闻出版等方面的工作。
A-级学科专业
专业背景:书法是指按照文字特点及其含义,以其书体笔法、结构和章法书写,使之成为富有美感的艺术作品。汉字书法为汉族独创的表现艺术,被誉为:无言的诗,无行的舞;无图的画,无声的乐等。
培养目标:该专业旨在培养具有宽厚的书法学科专业知识、较强的书法专业技能、较为宽阔的文化视野,以及良好的综合素质和创新能力,能够胜任书法创作、书法理论研究、书法教学以及书法艺术的综合应用等工作的实用型高级专门人才。
课程设置:篆书、隶书、楷书、篆刻、行草、古代汉语、中国书法史、创作实践和毕业论文、书画鉴定概论等。
就业方向:可以到书法艺术专业团体或研究机构从事书法创作和理论研究,出版社、报刊社、电视台、设计单位从事美术编辑、设计、刊物创办、书刊出版和相关的书法艺术节目主持工作。可以在大中专院校、中小学从事书法教学等工作。
A-级学科专业
专业背景:绘画是用美术语言(点,线,面,明暗,色彩,空间,材质,肌理等)如何构造美术形象,来传达一定审美理想的一门学科,也是一门基础学科。
专业方向:中国画、油画、版画、壁画、综合绘画、水彩、插画、漆画等。
A-级学科专业
专业背景:雕塑是造型艺术的一种,又称雕刻,是雕、刻、塑三种创制方法的总称。雕塑是为美化城市或用于纪念意义而雕刻塑造、具有一定寓意、象征或象形的观赏物和纪念物。
培养目标:培养具备基础素描以及对于泥塑、木、石、陶、金属等专门材料进行具象和抽象造型的能力,能在户外城市公共环境雕塑及室内架上雕塑等专业领域从事专业创作设计、放大制作,并能从事本专业教学和研究工作的高级专门人才。
课程设置:中外美术史、素描头像写生、人物速写与构图、雕塑石膏临摹、泥塑人物头像写生、雕塑构图、泥塑胸像写生、泥塑人体写生、立体构成、传统雕塑临摹、装饰雕塑、浮雕与建筑壁面、城市景观与雕塑、雕塑创作室外写生、雕塑材料与运用等。
就业方向:在各级市政规划局、园林局、装饰公司、动画公司、杂志社、科研等单位从事雕塑设计、景观设计、动画造型设计以及相关领域的研发应用、教学工作。
A-级学科专业
专业背景:中国画艺术在人类美术史上历史悠久、文化积淀深厚。作为本土艺术,中国画的天然优势是客观存在的,在创作风格上继承了以形传神、形神兼备的艺术素描手法,善于用变化无穷的线条和深浅不同的墨色来表现事物的质感与颜色,构图巧妙。在西方人眼中,中国画专业是决定中国美术高校国际地位的重要学科,因此,各美术院校的中国画专业也是接收外国留学生最多的专业。
培养目标:具有本专业的基础理论、基础知识,能较熟练地掌握中国画人物、山水、花鸟、书法篆刻的传统技法;了解中国画的历史传统和造型规律、艺术手法;具有独立完成创作和教学的能力等。
课程设置:中外美术史、艺术概论、美学概论、素描、色彩、速写、中国古典诗词、中国画论、透视、解剖、人物画、山水画、花鸟画、书法篆刻、创作等。
就业方向:可在美术创作部门从事国画创作工作;或在各级美术院校从事教学工作,在各艺术馆、文化馆(站)、从事美术创作或者美术普及工作;或在新闻出版单位从事美术编辑工作。
A-级学科专业
该专业详情数据还没有编辑,可以先去网路查询哦~
B+级学科专业
专业背景:艺术设计学主要学习艺术设计方面的基本原理和基本知识,了解艺术设计的历史与发展规律,掌握艺术设计作品的分析方法和评价原则,具有进行艺术设计学研究与教学的能力。该专业主要侧重于理论方面的研究。
培养目标:培养中外艺术设计历史及理论教学和研究、中外美术历史及理论教学和研究,并能从事编辑和博物馆工作的高级人才。
课程设置:中国艺术设计史、外国艺术设计史、绘画基础、外国美术史、基础写作与编辑、博物馆学、美术考古学、古代汉语、艺术市场学、艺术心里等。
就业方向:在广告策划与设计企业、印刷包装企业设计部门、出版社与媒体设计部门等从事艺术设计或策划工作。
B+级学科专业
专业背景:视觉传达设计是指设计者利用平面视觉符号——文字、插图和标志,来传递给接受者各种信息的设计。其主要功能是起到传播和推广的作用。视觉传达设计专业经常被称为平面设计,它涉及到的领域有很多,例如:报纸、杂志上的各种平面广告、道路两侧的广告牌、灯箱等都属于视觉传达设计的领域。
培养目标:通过贴近于实际的教学案例,让学生掌握平面设计领域中各种设计项目的设计规律与表现技法,让学生熟练使用多种平面设计软件(如Photoshop、Illustrator、Coreldarw、Indesign等),使学生具备平面设计任务的能力。
课程设置:设计基础、品牌设计、广告设计、包装设计、编排设计等
就业方向:在广告公司、设计公司的平面设计部门担任平面设计师;在电视台、报社、杂志社、大型网站等媒体单位的平面设计部门担任美术编辑;在企事业单位的策划部门担任平面设计师等。
B+级学科专业
专业背景:环境设计又称“环境艺术设计”,是一种新兴的艺术设计门类。包含的学科相当广泛,主要由:建筑设计,室内设计、公共艺术设计、景观设计等内容组成。
培养目标:掌握室内室外环境设计的方法和技能,提出环艺设计方案;能根据设计方案绘制效果图和剖面施工图;掌握电脑效果图技法,能正确制作电脑效果图;掌握装修材料及工艺,能进行工程管理和概预算;能正确理解操作英文版电脑软件。
课程设置:设计素描、速写、形态构成、快速手绘表现技法、建筑制图、室内设计原理、居住空间室内设计、居住空间建筑设计、商业空间室内设计、办公空间室内设计、餐饮空间室内设计、景观设计、展示空间设计、装饰材料与构造、装饰工程预算等。
就业方向:可以在民用建筑设计部门、建筑科学研究部门、家具研究或设计部门等从事设计和研究工作,或在家具工厂、工艺美术设计公司、展览设计公司、室内设计、装饰、装修公司等从事设计和研究工作,或在民用船舶、飞机装饰研究、设计部门、环境、园林研究、设计部门从事设计和研究工作,在各级美术院校从事本专业的教学和研究工作。
B+级学科专业
专业背景:产品设计是一个将某种目的或需要转换为一个具体的物理形式或工具的过程,是把一种计划、规划设想、问题解决的方法,通过具体的载体表达出来的一种创造性活动过程。在这个过程中,通过多种元素如线条、符号、数字、色彩等方式的组合把产品的形状以平面或立体的形式展现出来。
课程设置:设计素描、设计色彩、平面构成、立体构成、计算机辅助设计、思维与创意、设计概论、表现技法等。
就业方向:可以在互联网、手机、电子、纺织、机械、仪器仪表、交通、家居、家用电器、奢侈品、装饰品、手工艺品、生活用品、食品、旅游产品等行业从事产品开发设计、展示设计、交互设计、设施设计等工作;也可从事产品开发相关的媒体、印刷、包装、广告、营销等研究与管理工作;还可在高校从事教学、科研、产品研究以及顾问等工作。
B+级学科专业
专业背景:服装与服饰设计是运用各种服装知识、剪裁及缝纫技巧等,结合艺术及经济等因素,再加上设计者的学识及个人主观观点,设计出实用、美观的衣服,使穿者充分显示本身的优点并隐藏其缺点,更衬托出穿者的个性。
培养目标:培养能在企事业部门、学校、科研单位从事服装、服饰设计工作以及教学与研究工作的德才兼备的高级专门人才。
课程设置:服装发展简史、服装材料学、 服饰文化、服装国际贸易、服装结构设计、成衣工艺设计、服装消费心理学、服装制版与放码、成衣制作工艺、服装纸样原理等。
就业方向:可在服装生产与销售企业、服装研究单位、服装行业管理部门及新闻出版机构等从事服装产品开发、市场营销、服装理论研究及宣传评论等方面的工作。目前中国有5万多家服装企业,但拥有独特设计理念,深谙市场,能够进行原创设计的服装设计师十分紧缺。
B+级学科专业
专业背景:本专业是教育部特设的专业,开设此专业的院校较少,该专业以美学等文化为基础课程,培养具有工艺品创作能力的人才。
培养目标:培养生产、服务第一线从事工艺品设计和制作、广告宣传、产品销售、活动策划、室内效果图、室内平面布置图设计、装饰工程场地管理工作、平面广告制作与设计、首饰设计、珠宝广告设计、珠宝企事业形象设计的专门人才。
课程设置:中外美术通史、中外工艺美术通史,工艺美术概论、绘画基础、美学、专业写作、古汉语、中国文学史、考古学、博物馆学、中国工艺美术史、中国文化史、民俗学、民族学、管理学等。实践环节:结合教学,组织学生参加社会调查、业务实习等实践活动。
就业方向:主要就业方向广告业、商场、印刷业、影楼、房地产行业中楼盘的整体设计策划、设计和制作、营销;工艺品设计和制作、工艺品色彩搭配等工作。
B+级学科专业
专业背景:数字媒体艺术是一个跨自然科学、社会科学和人文科学的综合性学科,集中体现了“科学、艺术和人文”的理念。这一术语中的数字反映其科技基础,媒体强调其立足于传媒行业,艺术则明确其所针对的是艺术作品创作和数字产品的艺术设计等应用领域。
培养目标:培养具有良好的科学素养以及美术修养、既懂技术又懂艺术、能利用计算机新的媒体设计工具进行艺术作品的设计和创作的复合型应用设计人才。
课程设置:计算机技术基础、通信技术基础、数字信号处理技术、计算机网络、数字图像处理、网页设计、多媒体信息处理与传输、交流媒体技术、动画原理与网络游戏设计、视频特技与非线性编辑、虚拟现实、艺术设计概论、设计美学等。
就业方向:可在网络媒体公司、传媒业、影视广告业、娱乐游戏业、动画设计公司、工业产品设计、建筑设计(建筑漫游和环境设计)、人居环境设计和教育等行业工作。
B+级学科专业
专业背景:公共艺术是城市的思想,是一种当代文化的形态。简而言之,公共艺术指的是由艺术家为某个既定的特殊公共空间所创作的作品或者设计。
培养目标:培养在开放性公共空间中进行艺术创造与相应的城市环境设计的专门人才。注重培养学生的创新能力和实践能力,学生通过艺术造型能力的训练,掌握现代城市的公共景观、公共建筑、公共园林等空间造型规律和工程设计及施工能力
课程设置:装饰基础、雕塑基础、材料与工艺、建筑与环境设计、空间形态设计、展示设计、公共景观设计、园林建筑设计、公共设施设计、环境雕塑造型、壁画与浮雕、数码图形处理等
就业方向:可到各级市政规划局、交通部门、建筑和规划部门、各类设计院所等政府部门和企事业单位从事设计、研究、教学及管理等工作
B+级学科专业
专业背景:艺术与科技专业是212教育部颁布的高校本科专业目录的特设专业,专业代码为1359T,该专业是基于艺术设计与科学技术深度融合的基本理念,结合国家文化发展战略,在文化创意产业和数字内容产业,整合空间、艺术、媒体、技术与商业的视角,在空间环境设计、信息交互设计、新媒体艺术等领域,培养具有国际视野、交叉学科基础和创意创新能力的高端艺术设计人才。
培养目标:艺术与科技专业培养德、智、体、美全面发展的、适应现代会展经济产业发展需要的、具有现代会展设计知识与创新能力的优秀人才 。
课程设置:会展概论、视觉设计基础、展示空间设计、中外美术史、空间设计基础、设计素描、色彩构成、人体工程学
就业方向:主要就职范围是文化与创意产业的相关教育、科研机构,或相关企业,包括空间及环境设计公司、IT公司的用户体验与产品开发部门、影视动画公司、数字娱乐相关公司、传媒及媒体艺术机构等。
C+级学科专业
专业背景:该专业学生主要学习中外艺术学理论和中外艺术史方面的基本理论和基本知识,较为全面的熟悉各个艺术门类的基本知识,掌握艺术鉴赏与艺术批评方面的基本能力
培养目标:艺术史论专业培养具备中外艺术史与艺术理论等方面的基本知识,能在各级文化部门、美术馆、博物馆,以及报纸杂志、广播电视、出版机构、文化公司等单位工作的复合型人才。
课程设置:艺术学原理、艺术文化学、艺术心理学、艺术教育学、艺术传播学、中国艺术学、西方艺术学、中国艺术史、亚洲艺术史、西方艺术史。
就业方向:可以在文博系统、高考、美术研究院所、出版社等行业从事具有专业知识的鉴定、研究人员、教师和编辑等工作。
C级学科专业
专业背景:影视摄影与制作专业是电影电视学院新建的特色专业。本专业培养德、智、体、美全面发展,具有良好的职业道德、视听思维和职业摄影摄像师的基本素质,具备广泛的科学文化和艺术理论知识,适应我国影视行业发展需要, 具备在影视行业内以从事影视后期制作为主,涵盖策划、摄像、视频剪辑、节目包装、影视特效、广告设计、场景设计、灯光及布景搭建等相关工作的基本技能,能在影视领域及相关行业内,从事影视编导、影视包装设计、影视合成特效、三维特效动画、影视广告设计等工作的应用型高级专门人才。
课程设置:包括《图片摄影》、《影视造型手段》、《影视剪辑》、《导演基础》、《影视声音》、《影片制作》、《特效CGI入门》、《电影导演创作》、《电影摄影创作》、《电影剪辑创作》、《电影录音创作》等。
就业方向:事业单位摄影技术人员、媒体摄影记者、商业摄影师、高校摄影教师、网络摄影师、图片编辑、视频编辑等。
C级学科专业
专业背景:戏剧影视美术设计专业旨在培养具有一定的马克思主义基本理论素养,并具备戏剧、戏曲、影视和其他舞台演出的美术设计(含灯光设计、服装与化妆设计、布景绘制、场景设计、人物形象设计)等方面的能力,能在剧院、电影厂、电视台、电视剧制作中心从事美术设计的高级专门人才。
专业方向:场景设计、灯光设计,人物形象设计、服化设计等
培养目标:培养具有创造性思维和现代动态设计观念,能够熟练运用绘画、服装设计、化妆造型、灯光、摄影、装置、计算机虚拟及数字影像技术等各种造型介质和表现手段,从事电视演播室场景、戏剧舞台、人物形象造型等领域设计与创作的高级专门人才。
课程设置:舞台影视美术设计、灯光设计、服装道具设计、化妆设计、绘画、绘景、计算机辅助设计、特技美术等。
就业方向:主要到剧院团、电影厂、电视台、电视剧制作中心从事美术设计的工作。戏剧影视美术设计专业毕业生具有一定的马克思主义基本理论素养,并具备戏剧、戏曲、影视和其他舞台演出的美术设计(含灯光设计、服装与化妆设计、布景绘制)等方面的能力,能在剧院(团)、电影制片厂、电视台、电视剧制作中心从事美术设计工作。
C级学科专业
专业背景:动画作为一门独立的综合艺术形式已经成为各国大力重视的创意文化产业的重要方面之一。动画的概念不同于一般意义上的动画片,动画是一种综合艺术,它是集合了绘画、漫画、电影、数字媒体、摄影、音乐、文学等众多艺术门类于一身的艺术表现形式。
培养目标:培养具备动画、电影、电视、创作所需要的基础知识及理论,能在动画、电影、电视等媒体的制作岗位上,从事动画原画、动画创意设计和编导及三维电脑动画创作理论研究方面的专业人才。
课程设置:影视剧作、影视声音、动画技法、影视动画创作、多媒体技术及应用、动画设计,动画导演等。
就业方向:广播电视部门、影视制作公司、动画基地、广告公司、音像出版机构、学校、网络公司、游戏软件公司新闻出版社、电子出版、数码影视广告、企事业单位设计策划部门等。
四川美术学院(国家标准代码:10655)是教育部批准的具有高等学历教育招生资格的公办普通高等学校。学校具有学士、硕士学位授予权。学校自1940年建校以来,坚守“志于道、游于艺”的校训,遵循“为民、致远、有容、出新”的办学理念,以出人才、出作品倍受赞誉。学校为国家和社会发展培养德艺双馨的高素质、创新性、实践型艺术人才,以完备的美术教育体系、活跃的学术氛围、卓越的艺术成就、优美的校园环境享誉海内外,是我国培养美术高级人才的摇篮。
一.报考对象和条件
1.符合下列条件的人员可以报考:
①遵守中华人民共和国宪法和法律;②高级中等教育学校毕业或具有同等学力;③身体状况符合教育部、卫生部、中国残疾人联合会颁发的《普通高等学校招生体检工作指导意见》及我校专业学习的要求,非色盲、色弱。
2.下列人员不能报考:
①具有高等学历教育资格的高校在校生,或已被高校录取并保留入学资格的学生;②高级中等教育学校非应届毕业的在校生(高一、高二学生);③在高级中等教育阶段非应届毕业年份以弄虚作假手段报名并违规参加普通高校招生考试(包括全国统考、省级统考和高校单独组织的招生考试,以下简称高校招生考试)的应届毕业生;④因违反国家教育考试规定,被给予暂停参加高校招生考试处理且在停考期内的人员; ⑤因触犯刑法已被有关部门采取强制措施或正在服刑者;⑥自2019年起,参加我校本科招生专业考试作弊的考生,三年内不得报考我校。
二.招生专业、学制、计划、收费标准
(一)大学城校区(地址:重庆市沙坪坝区大学城南路56号 邮政编码:401331)
(二)黄桷坪校区(地址:重庆市九龙坡区黄桷坪街108号 邮政编码:400053)
注:①招生专业、计划及收费标准以上级主管部门下达为准;②住宿费每人1200元/年(四人间);③各专业(方向)介绍,请登陆四川美术学院官方网站查询。
三.普通类(工业设计、艺术教育、建筑学、风景园林专业)报考要求
考生不需要参加我校组织的招生专业考试,在2020年高考后,志愿填报我校即可(不限于艺术考生),具体录取批次及招生计划以各省招生专业目录为准。
四.造型类、设计类、理论类、书法类专业考试报考要求
(一)造型类、设计类、理论类、书法类仅限艺术考生报考。
(二)符合报考条件的考生可报考其中一类,也可兼报,兼报须分别参加所报类别的专业考试,造型类、设计类、书法类报名考试费分别为220元/人,理论类报名考试费100元/人,报名成功后不退费。
(三)报名办法及注意事项
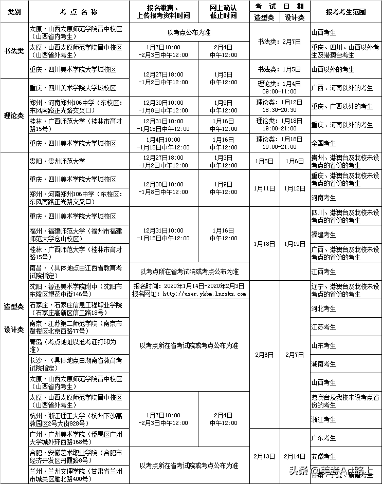
1.考点设置、报名考试时间、报考考生范围见下表。其中,报考书法类、造型类、设计类的四川考生,只能参加重庆考点(1月5日和1月18-19日)的考试。
2.报名缴费办法:
(1)太原(山西省外考生)、杭州、福州、郑州、广州、桂林、重庆、贵阳考点:
在我校招生处官网http://www.scfai.edu.cn/zsb/点击登录本科招生专业考试报名系统(点击进入),进入报名程序。
报名流程如下:
填报考生信息→选择报考类别→缴纳报名考试费→上传报考所需资料(考生照片及相关证件)→等待审核报考资料→网上确认并打印准考证。
缴费成功后请在24小时内上传考生照片、身份证及艺术类考生证件,如因上传报考资料不及时导致审核未通过和不能打印准考证,责任由考生自负。
操作常见问题解决办法可进入系统“帮助中心”查询。
(2)太原(山西省考生)、石家庄、沈阳、南京、合肥、南昌、青岛、长沙、兰州考点均使用考点的网上报名系统。具体报名时间、方式、流程及交验材料以当地考点公布为准。
3.注意事项:
(1)根据教育部文件精神,各省有相应专业统考的,统考必须合格才能报考我校相应专业,否则参加我校考试成绩无效。其中:报考造型类、设计类的考生,须参加所在省级招办组织的美术(与设计)类统考并合格;报考理论类和书法类的考生,是否参加本省统考或要求合格按各省规定执行(根据宁夏教育考试院规定,报考我校书法专业的宁夏考生可不参加美术与设计类统考)。
(2)同一个类别只能选择一个考点参加考试,若参加两次或两次以上考试,以所参加的第一次考试成绩为最终成绩。
(3)接收外省考生的考点,原则上优先保障考点所在省份的考生报考,若因考点容量问题,未设考点省份的考生,可选择重庆考点,我校重庆考点暂不设容量上限。其他考点若有容量问题,将另行公告。
(四)考试科目、范围、时长、画幅和用具
注:(1)专业考试各科目分值为100分,造型类、设计类、书法类满分为300分,理论类满分为100分。
(2)各科考试具体时间、考场安排等事项,报名时由各考点公布,请考生关注。
(3)考生凭专业准考证及本人身份证进入考场;迟到15分钟的考生禁止进入考场。
(4)严禁携带手机等通讯电子设备、图片或文字资料、色卡等规定以外的物品进入考场。
(5)所有考试用纸由我校或考点统一提供,考生不得自带任何纸张进入考场。画板(不小于八开纸,不得有任何文字和图案)、颜料、画笔等考试用具全部由考生自备。色彩科目考生可自备直流电(自带电)吹风机。
(6)请考生严格遵守考试纪律。自2019年起,参加我校专业考试作弊的考生,将记入我校招生考试黑名单,3年内不得报考我校。同时将通报考生所在省招办(考试院)按有关规定处理;对触犯《中华人民共和国刑法修正案(九)》等有关法律条款的,将移送公安机关和司法机关处理。
五.文化报名和考试
我校按招生计划数的4倍划定专业考试成绩合格分数线,考生可于2020年4月中旬登录我校官网查询考试成绩并网上打印《专业考试成绩合格证》。专业考试合格的考生,须在户口所在地报名参加全国普通高校招生文化统一考试。
报考工业设计、建筑学、风景园林、艺术教育专业考生,无需获得我校专业考试合格证,按国家有关规定参加全国普通高校招生文化统一考试。
六.志愿填报
凡达到我校划定的专业考试成绩合格分数线的考生,必须在规定时间内到我校招生处官网http://www.scfai.edu.cn/zsb填写专业(方向)志愿。考生在所在省级招办填报我校志愿时,省报第一志愿专业必须与在我校网上填报的专业相一致。若不一致而影响录取专业,责任由考生自负。志愿填报时间:2020年6月20日—6月30日。
七.录取原则
思想政治品德合格,身体健康,符合教育部、卫生部、中国残疾人联合会颁发的《普通高等学校招生体检工作指导意见》及我校专业学习的要求,我校根据考生专业考试成绩、文化考试成绩和所填志愿,全面衡量,择优录取。
1.理论类专业:专业考试合格,文化成绩总分达到我校划定的分数线,按高考文化成绩从高到低择优录取(单科成绩不作要求)。
2.造型类、设计类、书法类专业:专业考试合格,文化课成绩总分达到我校划定的分数线,按综合分排名,择优录取(单科成绩不作要求)。综合分计算方法:高考文化成绩÷高考文化满分×30+专业成绩÷300×70。
3.普通类专业:按照文化成绩总分从高到低择优录取(单科成绩不作要求),原则上文化课成绩应达到考生所在省二本文理科最低控制分数线。当文化总分排名并列时,建筑学、风景园林、工业设计分别以数学成绩、语文成绩、外语成绩次序,单科高者优先;艺术教育分别以语文成绩、外语成绩、数学成绩次序,单科高者优先。
八.港、澳、台人士报考须知
1.专业考试:香港、澳门、台湾地区考生须参加我校组织的招生专业考试,专业考试报名方式及考试要求与内地考生相同。
2.文化考试:香港、澳门地区考生,专业考试合格,须参加国家统一组织的港、澳、台、华侨联合招生文化考试。台湾地区考生,专业考试合格,学测成绩达到均标级及以上,可直接申请就读我校,也可以参加国家统一组织的港、澳、台、华侨联合招生文化课考试。
3.具体事宜请查阅《四川美术学院2020年港澳台地区本科招生简章》。
九.新生复查、专业复试及其他事项
1.新生入学三个月内,我校根据招生章程和学籍管理的规定进行复查和专业复试。凡经复查或专业复试有不符合条件或有舞弊行为者,将取消入学资格或学籍,退回原地区或原单位。
2.考生外语语种不限,学校在本科教学中仅使用英语教材和英语教学,请非英语语种考生慎重报考。
3.考生可登录我校招生处官网自行下载《四川美术学院2020年本科招生简章》。凡报名参加我校2020年本科招生专业考试者,均视为已详细阅读了本简章内容,并充分理解及认可本简章中所述的各项要求和有关规定。
4.此前公告与本简章不一致的,以本简章为准。
5.如需了解我校招生详细情况,可登陆我校招生处官网查询(网址:http://www.scfai.edu.cn/zsb),或向我校招生办公室咨询(电话:023-65921056,传真:023-65921055)。
6.我校不委托任何机构或个人招生,未举办或委托任何机构举办任何形式的考前辅导班,不收取国家规定以外的任何费用,请考生和家长谨防诈骗。以我校或我校委托名义进行非法招生宣传、考前辅导等活动的中介机构或个人,我校保留依法追究其责任的权利。
7.本简章版权归四川美术学院,四川美术学院授权学校招生处负责解释。
四川美术学院
二〇二〇年一月
各位考生:
为有效防控新型冠状病毒感染的肺炎疫情,切实保障广大考生的身体健康与生命安全,学校研究决定,原定于春节后2月6日-2月7日,2月12日-2月14日和2月29日-3月1日我校所有考点进行的本科招生专业考试暂时推迟,相应网上报名及确认等程序暂停。具体考试方案学校将视疫情发展情况作出安排,相关信息将在四川美术学院招生处官网发布,请广大考生关注。
祝大家身体健康,春节愉快!欢迎报考四川美术学院!
四川美术学院
2020年1月26日
亲爱的各位考生:
大家好!
近期,新型冠状病毒感染的肺炎疫情牵动着每个人的心,为了有效防控疫情,切实保障广大考生的健康与安全,学校于1月26日发布了《四川美术学院关于推迟2020年本科招生专业考试的公告》,原定于春节后2月6日-2月7日,2月12日-2月14日和2月29日-3月1日我校所有考点进行的2020年本科招生专业考试推迟,相应网上报名及确认等程序暂停。
目前,疫情防控正处于关键期,学校将密切关注疫情发展,根据疫情防控情况和上级主管部门要求,在确保广大考生安全、健康,确保考试公开、公平、公正的前提下,适时对我校2020年本科招生专业考试工作作出安排,并提前公告。请各位考生关注四川美术学院招生处官网(网址http://www.scfai.edu.cn/zsb)发布的相关信息。
在全国疫情防控的特殊时期,请各位考生加强自我防护,合理安排学习,没有接收到我校官方公告(或通知)前,请不要提前前往各考点。祝各位考生和家人平安、健康!
欢迎报考四川美术学院!
四川美术学院
2020年2月7日
版权声明:我们致力于保护作者版权,注重分享,被刊用文章【四川美术学院在哪(八大美院)】因无法核实真实出处,未能及时与作者取得联系,或有版权异议的,请联系管理员,我们会立即处理! 部分文章是来自自研大数据AI进行生成,内容摘自(百度百科,百度知道,头条百科,中国民法典,刑法,牛津词典,新华词典,汉语词典,国家院校,科普平台)等数据,内容仅供学习参考,不准确地方联系删除处理!;
工作时间:8:00-18:00
客服电话
电子邮件
beimuxi@protonmail.com
扫码二维码
获取最新动态
