其实,牡丹江大学才应该叫:学院;而牡丹江师范学院应该叫:大学——
这管事的咋想的呢?
一个地市级的城市,弄个牡丹江师范学院、又弄出个牡丹江大学,这可能是当时犯糊涂了,也算是有情可原。

但是关键是不仅糊涂、还挺奇葩:牡丹江师范学院是一所老牌公办本科大学——却只能叫“学院”;牡丹江大学是新办的市属高职专科、却能叫上个“大学”……真是太神奇了。

1.70多年的办学历史
牡丹江师范学院前身是创建于1948年的黑龙江省北安农业学校;1958年成为东北农学院嫩江分院;1965年北安农业专科学校部分迁往牡丹江市宁安县东京城镇;1970年更名为牡丹江师范学院;1995年迁入牡丹江市北山、西山校区。

2.办学实力
牡丹江师范学院开设58个本科专业;有一级学科硕士学位授权点8个,专业学位授权点3个;有省级重点实验室2个。

3.学科建设
虽然牡丹江师范学院在第四轮学科评估中没有学科进入评估系列。
但是牡丹江师范学院有国家级一流本科专业建设点2个、国家级特色建设专业1个、国家级综合改革试点专业1个、教育部备案的国别与区域研究中心1个;省级综合改革试点专业3个 ;省级一流本科专业建设点9个。
美丽的牡丹江镜泊湖

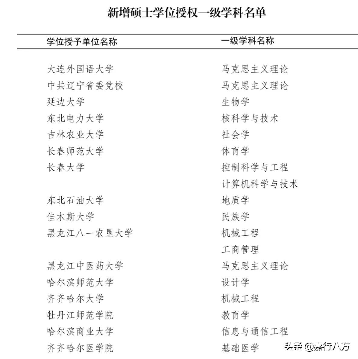
而且今年11月12日,教育部公布新增硕士学位一级学科授权点中:牡丹江师范学院新增一级学科硕士学位授权点一个——教育学;新增专业型硕士学位授权专业一个——艺术

牡丹江大学是由牡丹江市申请举办的一所牡丹江市属高职专科院校,可以总结为:时间段、专业杂、位置差、分数低……

将牡丹江师范学院改为:黑龙江师范大学;将牡丹江大学改为:牡丹江职业学院
——名副其实。
教育部评定“大学”的标准

据说牡丹江师范学院早已申请更名为——黑龙江师范大学,但是黑龙江省教育厅没有同意,理由是“大学有大学的标准”。
这不是掩耳盗铃、自欺欺人、那个啥吗!
牡丹江“大学”够“标准”吗?牡丹江“大学”是本科吗?牡丹江“大学”经过努力了吗?
那牡丹江“大学”咋就“大学”了呢?牡丹江“大学”咋努力的呢?……
引自澎湃新闻

1.师范类专业、就业好,还有硕士学位授权点。
2.录取分数线低,但历史积淀深、办学质量却是很好。
牡丹江镜泊湖吊水楼瀑布

3.美丽宜居、一举两得——镜泊湖、威虎山、小九寨……
感谢您的支持与关注!
#冬日生活打卡季#
版权声明:我们致力于保护作者版权,注重分享,被刊用文章【牡丹江大学官网(牡丹江师范学院和牡丹江大学是一回事吗)】因无法核实真实出处,未能及时与作者取得联系,或有版权异议的,请联系管理员,我们会立即处理! 部分文章是来自自研大数据AI进行生成,内容摘自(百度百科,百度知道,头条百科,中国民法典,刑法,牛津词典,新华词典,汉语词典,国家院校,科普平台)等数据,内容仅供学习参考,不准确地方联系删除处理!;
工作时间:8:00-18:00
客服电话
电子邮件
beimuxi@protonmail.com
扫码二维码
获取最新动态
