西南民族大学(Southwest Minzu University),简称“西南民大”,位于四川省会成都市,是中华人民共和国国家民族事务委员会直属综合性民族高校,由国家民族事务委员会、中华人民共和国教育部、四川省人民政府、成都市人民政府共建,入选卓越法律人才教育培养计划、卓越农林人才教育培养计划、少数民族高层次骨干人才计划、四川省“双一流”建设计划,为中俄“长江—伏尔加河”高校联盟成员高校。学校是在毛泽东、周恩来、邓小平、王维舟等老一辈无产阶级革命家亲自关怀下,新中国最早建立的民族院校之一。
以下数据由往年各高校拟录取名单分析得出,往年调剂录取分数(调剂最低分、中位分、最高分、调剂考生录取名单)、初试/复试参考书目、考生一志愿报考院校、最新调剂信息在研新生考研天眼查看!
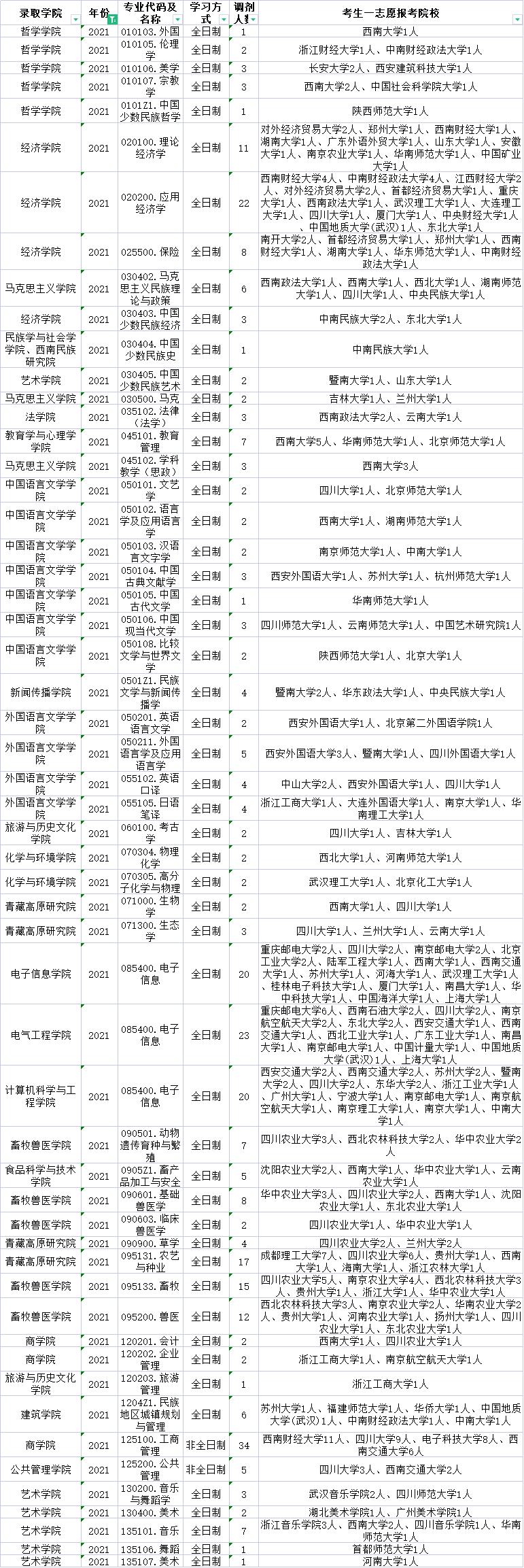
注:调剂人数比较多的专业往年调剂信息的参考价值比较大,可以从中分析调剂难度
2019年有调剂名额的专业一共有41个,其中调剂名额比较多的专业有:金融、法律(非法学)、法律(法学)、教育管理、应用心理、生物学、电子信息、电子信息、农艺与种业、畜牧、农业工程与信息技术、工商管理等,具体调剂情况及考生一志愿报考情况分析如下表:
2020年有调剂名额的专业一共有47个,其中调剂名额比较多的专业有:教育管理、电子信息、农艺与种业、畜牧、工商管理等,具体调剂情况及考生一志愿报考情况分析如下表:
2021年有调剂名额的专业一共有55个,其中调剂名额比较多的专业有:理论经济学、应用经济学、电子信息、农艺与种业、畜牧、兽医、工商管理等,具体调剂情况及考生一志愿报考情况分析如下表:
步骤一:了解往年调剂录取分数详情,确定往年调剂过去考生的最低分、最高分、中位分,结合自身成绩情况确定调剂该院校的可能性,将调剂院校初次可分为保底院校、稳定院校、冲刺院校,判定规则如下:
我的成绩小于调剂录取最低分=冲刺院校
我的成绩在中位分上下=稳定院校
我的成绩大于调剂最高分=保底院校
注:主要用于调剂名额较多院校,个别调剂名额除外,这种不确定性较大
步骤二:结合院校调剂可能性重点核对目标院校最新调剂名额及调剂政策限制点,调剂的时候是需要同时满足目标学校专业招生报考及调剂的政策要求,可通过招生简章/招生目录/调剂公告/电话咨询/往年经验等多方面来核查,其中调剂政策限制点主要有以下几个方面:
1、学历形式限制【主要体现在招生简章及招生专业目录】
(1)同等学力-同等学力考生限制点比较多,需要重点关注招生简章及目录、调剂最新政策
(2)业余学习方式。比如业余函授和成人自考本科的考生。
2、学校等级(本科学校+报考学校)
学校等级部分主要是指报考学校、本科学校,有些学校在调剂的时候是分别会对其有所限制,比如本科学校/报考学校否是985工程/211工程/双一流工程/学科排名等级,我们在调剂的时候尤其是需要关注这些点。
3、专业(报考专业+本科专业)
(1)报考专业一致或相同相近
(2)本科专业一致或相同相近
注:有些院校需要同时满足以上要求,信息比较透明的院校会直接标注报考专业/本科专业要求
4、初试成绩
(1)总成绩要求不低于XXX分数
(2)其中单科成绩要求不低于XXX分数注:有些院校需同时满足以上要求
5、考试科目
(1)初试统考科目要求考试科目一致、或者难度更高的科目,接收但需要加试科目
(2)专业课要求考试科目一致、或者难度更高的科目,接收但需要加试科目
注:有些院校需同时满足以上要求
步骤三:根据已筛选出的院校确定重新确定调剂院校难度,然后整理出该校该专业的复试考试科目及考试方法,结合各等级学校考试科目情况及自身情况,最后确定复试科目准备方向,从而最终确定填报志愿的院校,这里有三个建议:
建议一:优先选择各难度等级考试科目相同或相近的科目的院校
建议二:优先选择复试科目与本人初试考试科目的相同或相近的院校
建议三:优先选择本科学习比较好并且有把握的复试科目相同相近的院校
步骤四:结合调剂系统打开时间、复试时间确定个人调剂系统填报方案,同时最多可以填报三个平行志愿。
以上就是西南民族大学的调剂信息分享。祝大家复试+调剂顺利,成功上岸!加油!
(如果有想看的学校的调剂信息,欢迎在评论区留言~)
版权声明:我们致力于保护作者版权,注重分享,被刊用文章【西南民大学工网(西南民族大学调剂信息)】因无法核实真实出处,未能及时与作者取得联系,或有版权异议的,请联系管理员,我们会立即处理! 部分文章是来自自研大数据AI进行生成,内容摘自(百度百科,百度知道,头条百科,中国民法典,刑法,牛津词典,新华词典,汉语词典,国家院校,科普平台)等数据,内容仅供学习参考,不准确地方联系删除处理!;
工作时间:8:00-18:00
客服电话
电子邮件
beimuxi@protonmail.com
扫码二维码
获取最新动态
