金秋收获季,硕果当是时。过去几个月,中国石油大学(华东)在全国大学生化工设计竞赛、光电设计竞赛、乒乓球锦标赛、机器人大赛等全国范围内高级别、高影响力的比赛中披荆斩棘,斩获了多项大奖,展示了中石大学子的青春风采——
8月18日至23日,2019"东华科技-恒逸石化杯"第十三届全国大学生化工设计竞赛全国总决赛在山西成功举办,中国石油大学(华东)学生刘铁森、张童阳、闫辉、张啟霞、徐家乐组成的团队荣获特等奖,指导教师为赫佩军、丁传芹。
该项赛事是国内化工类级别最高、参赛队伍最多、影响最大的比赛,此次共吸引了全国349所高校的2138支队伍报名参赛,经过角逐,最终评选出全国特等奖12名、一等奖48名。
8月18-20日,第七届全国大学生光电设计竞赛在青岛举行,中国石油大学(华东)理学院光电信息科学与工程专业胡姗姗、陈梦雯,经济管理学院工程管理专业刘雅茹组成的"自由之光"队携"光联智泊——光之所及,车之必达"项目参赛,荣获一等奖,指导教师陈文娟、焦志勇获评优秀指导教师。
该项赛事是国内光电类级别最高、参赛队伍最多、影响最大的比赛,此次共有91所高校的198支参赛队进入决赛,经过角逐,最终评选出一等奖34项、二等奖74项、三等奖89项。
8月13-15日,第十六届山东省大学生机电产品创新设计竞赛决赛在日照举行,中国石油大学(华东)学生参加比赛,最终斩获一等奖5项、二等奖14项、三等奖18项。其中,赵伟康团队的项目"仿生柔性机械爪设计及应用"获瑞康奖学金,中国石油大学(华东)获评优秀组织单位,石永军、张立军、牛文杰、蔡宝平、马少华、金涛、陈文娟获评优秀指导教师。
该项赛事由山东省教育厅主办、山东高校机械工程教学协作组承办,此次共有来自92所高校的1471项作品进入全省决赛,最终评审出一等奖189项、二等奖388项,三等奖890余项。
8月6-14日,第24届全国大学生乒乓球锦标赛在河北举行,中国石油大学(华东)代表队经过激烈角逐,获得女子团体季军,并获混合双打第五名、女子双打第五名的好成绩,系女子团体取得的历史最好成绩。
该项赛事由中国大学生体育协会主办,是中国大学生乒乓球最高水平的比赛。本届比赛共吸引了来自全国29所高校的264名选手参赛,参赛人数为历年新高。
8月6-12日,第十八届全国大学生机器人大赛RoboMaster2019机甲大师赛在深圳举行,中国石油大学(华东)RPS战队代表学校参赛并晋级八强,夺得总决赛一等奖。战队指导教师为陈璨。
该项赛事是全国大学生机器人大赛下属的赛事之一,本届赛事共有来自10余个国家及地区的174支战队参赛,从分区赛、国际预选赛、复活赛,决出32支战队在深圳参加总决赛。
7月29日,山东省社会科学优秀成果奖评选委员会公布山东省第三十三届社科优秀成果奖获奖名单,中国石油大学(华东)有8项研究成果获奖,其中一等奖1项、二等奖3项、三等奖4项。
该奖项是由山东省政府颁发的全省哲学社会科学领域最高奖项,是衡量全省哲学社会科学研究水平的重要指标,此次共有来自省内37所高校、科研院所的603项成果参与评选,最终有249项成果获奖,其中一等奖30项、二等奖99项、三等奖120项。
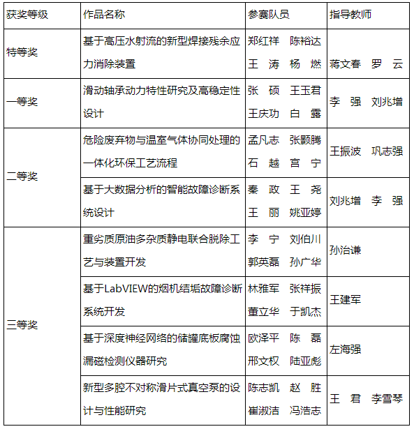
7月26-29日,第十届全国大学生过程装备实践与创新大赛决赛在兰州举行,中国石油大学(华东)学生参赛并斩获特等奖1项、一等奖1项、二等奖2项、三等奖4项,中国石油大学(华东)获优秀组织奖,蒋文春、李强获评优秀指导教师。
该项赛事由中国机械工程学会、教育部高等学校机械学科教学指导委员会过程装备与控制工程专业分教学指导委员会主办,此次共吸引了来自全国75所高校的787支队伍参赛,经过角逐,最终产生特等奖4项、一等奖24项、二等奖54项、三等奖90项。
7月25-30日,第八届全国大学生金相技能大赛在江苏常熟举行,中国石油大学(华东)材料科学与工程学院学生参加比赛,其中刘宇获一等奖、张萌获二等奖、李忻宇获三等奖,何艳玲、刘恩洋、林学强和王彦芳获评优秀指导教师。
全国大学生金相技能大赛是一项由教育部高等学校材料类专业教学指导委员会主办的全国性大学生赛事,因在显微镜下观察到金属材料的内部组织结构,称为显微组织或金相组织而得名。本届大赛共有来自全国254所高校的765名学生参加,经过角逐,最终有132人获一等奖、232人获二等奖、274人获三等奖。
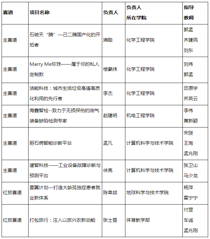
7月24-26日,第五届山东省"互联网+"大学生创新创业大赛决赛在青岛举行。历经校赛、省赛网评、现场答辩等环节,中国石油大学(华东)参赛项目共获金奖8项、银奖4项、铜奖6项,金奖项目数位居山东省高校第一。化学工程学院项目"石破天'腈'—己二腈国产化的开拓者"在主赛道金奖排位赛中位列全省第一。
"互联网+"大学生创新创业大赛是覆盖全国所有高校、面向全体大学生、影响最大的创新创业类赛事活动。此次第五届山东省"互联网+"大学生创新创业大赛共有来自136所高校的74000余支团队报名参赛,72所高校的299项作品进入决赛,在高教主赛道、"青年红色筑梦之旅"赛道、职教赛道三个赛道共评出100项金奖。
……
意气出征,载誉凯旋。作为新时代的青年奋斗者,中国石油大学(华东)的学子在各大竞赛中砥砺前行,时间见证着他们的点滴付出,奖项记录着他们的奋勇坚守。他们用奋斗为祖国献礼、为学校争光!
关注"中国石油大学华东招办"头条号,获取关于国家"211工程"首批重点建设高校、国家"双一流"建设高校——中国石油大学(华东)的最新精彩资讯!
版权声明:我们致力于保护作者版权,注重分享,被刊用文章【中国石油大学华东理学院(实力爆发)】因无法核实真实出处,未能及时与作者取得联系,或有版权异议的,请联系管理员,我们会立即处理! 部分文章是来自自研大数据AI进行生成,内容摘自(百度百科,百度知道,头条百科,中国民法典,刑法,牛津词典,新华词典,汉语词典,国家院校,科普平台)等数据,内容仅供学习参考,不准确地方联系删除处理!;
工作时间:8:00-18:00
客服电话
电子邮件
beimuxi@protonmail.com
扫码二维码
获取最新动态
