西安明德理工学院
原西北工业大学明德学院
明德 亲民 至善
二批本科院校 /国标代码13894 / 在陕招生代码8049
1.学校简介
西安明德理工学院是经教育部批准设立的全日制民办普通高等学校。前身为西北工业大学明德学院(本科层次独立学院),举办方为西北工业大学。作为陕西省内首批经教育部评估考核达标的独立学院,于2020年3月转设更名为西安明德理工学院。
西安明德理工学院转设揭牌典礼
学校面向全国招生,在陕西省属于二批次录取高校,2020年新增专科招生层次。校园占地1035.14亩,校舍建筑面积26.63万平方米。
学校依托西北工业大学雄厚的办学资源优势,坚持以工为主,经、管、文、艺协调发展,突出新工科、新文科背景下的产教融合。学校下设13个二级学院,13个职能部门,8个教学及教学辅助单位,31个本科专业,9个高职(专科)专业,目前在校生1.2万人。
现有专任教师中高级职称教师占46.17%,博士学位比例占11%,拥有国家级和省级教学名师6人,省级教学团队3个,师资力量雄厚,专业化水平较高。
校 训:明德、亲民、至善。
办学理念:以学生为根、以育人为本、以教师为要、以责任为重。
学院精神:艰苦创业、改革创新、追求卓越、建设一流。
办学目标:建设特色鲜明,有责任、有担当、有情怀的高水平应用型大学。
办学定位:立足陕西、面向区域,发展优质本专科教育,以工为主,经、管、文、艺协调发展,突出优势和特色,培养优秀高素质应用型人才。
2.高职学院简介
高职学院是西安明德理工学院专门负责高职(专科)学生培养和教育的教学单位,是学校全日制学历教育人才培养的重要组成部分。
高职学院共享本科专业优质教师资源,共有专职专任教师54人,其中副高级以上职称34人,硕士以上学历50人。依托“计算机实验教学示范中心”“电子与通信实验教学示范中心”“逆向工程实验教学示范中心”等3个省级实验教学示范中心,建设有大数据与人工智能实验教学中心、NC实验教学中心、CAD/CAM实验室、数控加工实验室、精雕—数控加工虚拟仿真实验室、多功能语言实验室、经管类实验室等18个实验中心和实验室。
3.办学优势与特色
社会声誉、教学质量位居全省独立学院前列
国家级、省级教学名师领衔的教学团队
起点高、格局大、立意新的校企融合教学模式
贴近前沿、特色凸显的学科专业
面向世界、视野开阔的国际交流合作
学科竞赛、社会服务业绩斐然的创新成果
全员参与、严格务实的规范化教育教学管理
考研率、高薪就业率稳步上升的优质本专科教育
活动丰富、文化气息浓厚的育人氛围
家长放心、学生安心的人性化管理
条件优越、风景优雅的园林式校园
内涵发展、彰显办学的品牌优势
4、学校荣誉
全国综合实力十强独立学院
年度品牌影响力独立学院
全国先进独立学院
陕西省民政厅5A级院校
全国最具社会满意度示范院校
中国最具品牌影响力独立学院
中国最具就业竞争力本专科院校
中国教育改革创新示范院校
第四届中国志愿者服务项目大赛金奖
陕西省高校共青团工作优秀单位
陕西省“三下乡”社会实践优秀组织单位
国家创新创业比赛中获得多项集体和个人奖项
省文化艺术节中获得多项集体和个人奖项
艺术体操和健美操队多次蝉联团体总冠军
陈世亮博士带队参加2019年国际水中机器人大赛荣获国际一等奖5项
青年教师延璐带队参加2019年中国大学生计算机创新设计大赛荣获国家级二等奖
青年志愿者文化下乡义演活动
健美操大赛颁奖典礼
2020全国大学生国际贸易技能大赛获国家级一等奖
“可口可乐杯”全国大学生英语演讲比赛获一等奖2项
“漫川关杯”市场营销大赛荣获二等奖
中国大学生计算机设计大赛
世界粮食日“光盘行动”承诺签字仪式
陕西省歌舞剧院女高音歌唱家,国家一级演员刘茹走进西安明德理工学院
“鹰之舞”航模队
全国大学生数学建模竞赛
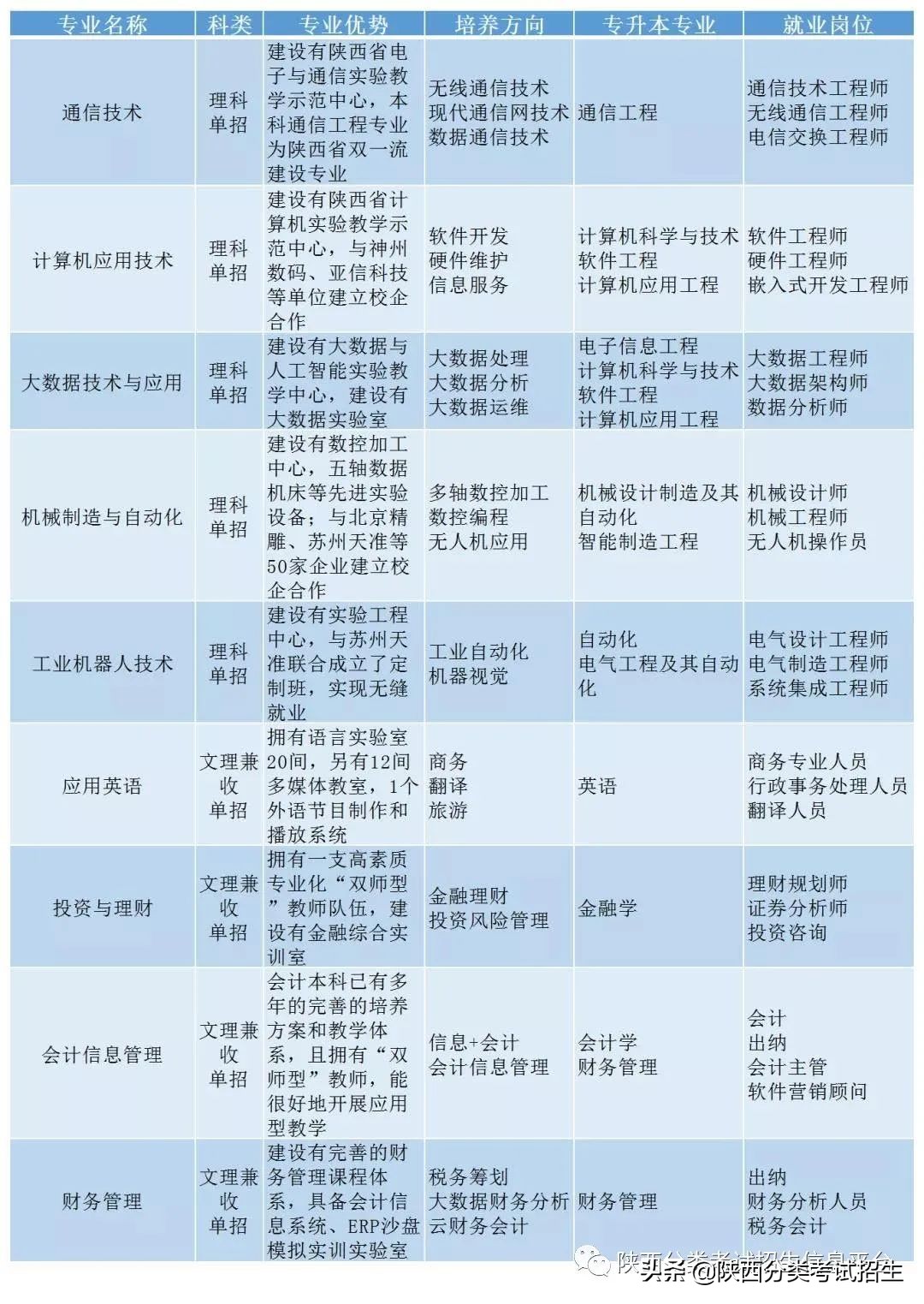
5.2021年分类考试招生专业
理工类:计算机应用技术、大数据技术与应用专业13500元/年,其余专业均为12800元/年;
文史类及外语类:会计信息管理、财务管理专业为12500元/年,其余专业均为11800元/年。
住宿费标准:4人间(独立卫浴、空调、阳台)3500元/人/年;6人间(独立卫浴、空调、阳台)2500元/人/年。
*收费如有变动,以陕西省物价局核定标准执行。
高职学院 扫码关注
6、学者风采
教学名师
优秀青年教师
7、国际交流与合作
一、项目介绍
中国留学服务中心(CSCSE)与英国苏格兰学历管理委员会(SQA)共同将英国高级教育文凭(Advanced Diploma简称AD)引入中国,2004年西安明德理工学院经SQA授权,成为西北地区首家SQA AD项目中心。
二、项目优势
1.课程全套使用英国原版教材,教学实行小班、互动式教学。
2.SQA AD项目中心全体专业课教师均为教学一线的中青年骨干教师,且都具有海外工作、教学进修背景。
3.聘请知名企业的人力资源部总监和经理担任项目学生就业指导导师,为项目学生提供就业指导服务。
4.在西安明德理工学院完成三年的学习,第一年语言课程,第二、三年为专业课程。毕业生获得项目证书且成绩达到国外大学要求可申请进入国外百余所大学深造。
国际教育学院 扫码关注
8、产教融合
北斗应用技术项目:
学校与“北斗卫星开放实验室西安分实验室”合作筹建北斗卫星研发中心、安装调试实践中心、维护中心及产品展示区。该项目以通信工程专业为基础,选拔优秀学生进入北斗卫星精英班学习,主要开展理论教学实验、北斗卫星单元功能实践及微小课题设计等学习。
学生毕业后可从事北斗卫星方面的项目研发、设备维护、基站管理,以及北斗卫星机构的服务保障等工作。
北斗开放实验室产教融合实践基地
卫星通信实验室
新华三—IT项目:
该项目是由新华三集团与明德学院共同打造的信息技术融合项目。选拔优秀学生进入新华三精英班学习,共同打造 “四进、四出、两基地”的合作模式,即产业需求进校园、行业认证进校园、师资进校园、项目进校园;出模式、出经验、出成果、出效益;实训实习基地、教育培训基地。
校方与知名企业进行定向培养,加速学生职场成熟,保证毕业生的高质量和高薪酬就业
新华三集团产教融合实践基地
移动通信实验室
会计ACCA项目:
特许公认会计师公会(The Association of Chartered Certified Accountants,简称ACCA)以培养国际性的高级会计、财务管理专家著称,其职业资格证书受到世界范围内的广泛认可,被誉为“财会领域的MBA证书”。
会计ACCA项目是明德学院与楷博财经联合举办,选拔优秀学生进入会计ACCA实验班学习。学生用四年时间,不仅可获得国内大学文凭与学位,还可收获行业执业资格证书。其培养方案涵盖会计、财务、管理、经济、税务、审计等方面,采用英文原版教材,中英文双语授课。
丰富的学生服务与国际教育活动
ACCA班课堂互动
9、就业情况
学校依托本科优势专业,紧扣社会发展需求,合理专业设置,优化课程体系,夯实学习基础,营造良好的学习氛围,提供良好的学习环境,制定个性化专升本规划,满足学生学历提升需求;注重实践性教学环节,加强校企合作,加快校外实训实习基地建设,为学生提供畅通的生产实习和就业渠道,积极推进毕业生与用人单位的双向选择。目前,学校已与神州数码、新华三、亚信科技、吉利汽车、比亚迪、兴业证券、凡高实业、新道科技等多家企业签订了实习就业协议,学校涌现出大学生自制飞机第一人、深圳墨菲航空科技有限公司创始人、总经理陈墨,服务西部奉献青春的新疆和田地区优秀选调生屈磊等一大批优秀校友。
学生参加华为实习培训
我校学生在阿里实习
10、杰出校友
11、奖助学金
为了表彰激励优秀大学生勤奋学习、帮助家庭经济困难学生顺利完成学业,学校设立有以下奖助学金,所设奖助学金奖励覆盖范围达45%以上。
金叶明德奖学基金: 对于家庭经济比较困难学生,西安明德理工学院金叶明德奖学基金提供专项资助,基金通过无息贷款的方式助力学生圆梦大学。
专升本学历提升服务:对于比较优秀的学生,学校充分发挥自有资源优势,帮助高分数段学生实现专升本学历提升,提供大学期间全流程专升本学历提升服务。
国家奖学金:由中央政府出资设立,用于奖励特别优秀的学生,奖励额度为每人8000元/年。
国家励志奖学金:由中央与陕西省政府共同设立,用于奖励资助品学兼优的家庭经济困难大学生,奖励额度为每人5000元/年。
国家助学金:由中央与陕西省政府共同设立,用于资助在校的家庭经济困难学生,设立一般贫困和特别贫困两档标准,资助额度为每人2800元/年和每人3800元/年,覆盖学校20%以上的学生。
三好奖学金:由学校设立,分明德之星、终南之星、领航之星、引领之星四档,覆盖学校35%以上的学生。每年评定一次,用于表彰在德、智、体、美、劳等方面取得优异成绩的学生,奖励额度为每人200~2000元/年。
勤工助学:家庭经济困难学生在学校的组织下,利用课余时间参加校园勤工助学活动,培养自立自强精神,增强社会实践能力,并按月发放一定的生活补助用于改善学习和生活条件。
临时困难补助:用于帮助解决我校学生在校期间因突发状况而造成的暂时性经济困难,所给予的特殊性、临时性、一次性资助。
董事长颁发国家奖学金荣誉证书
2020年学风建设先进事迹颁奖典礼
12、校园文化
学校的校园文化生活内容丰富多彩,主要有环境文化、学术文化、社会实践、社团文化、体育文化等方面。
环境文化:学校以园林式造型为主要景观,花团锦簇、四季常春,教室、大厅、走廊、景观和雕塑均体现了学校“以学生为根、以育人为本、以教师为要、以责任为重”的办学理念。
学术文化:学校举办学术讲座、论坛、研讨会、演讲比赛、模拟联合国等活动,聘请知名学者、国家教学名师、演艺界名人,与学生面对面地进行交流,活跃师生的学术氛围。
体育文化:学校设有室内外体育场所,保障师生课余体育锻炼。每年开展体育文化节活动,活跃师生的学习、工作和生活气氛。
饮食文化:学校建有沣河苑和百合楼餐厅,经常组织和引导学生积极参与学校餐饮安全教育和美食评选活动。开展大学生帮厨活动,提倡节约粮食、反对浪费,做文明大学生。
社团文化:学校有志愿服务类、创新创业类、体育活动类、学术科技类及文化活动类等33个学生社团。2020年学生社团获得各类国家级、省市级奖励20余项。
志愿服务及社会实践:学校经常组织学生开展志愿服务及社会实践活动,培养学生创新精神和实践能力,将志愿服务和社会实践作为提升师生文化素养的重要环节,暑期“三下乡”社会实践获得团中央表彰。
13、来校行车路线
14、联系我们
学校地址:西安市长安区西北工业大学沣河校区
邮政编码:710124
传真号码:029-85603276
咨询热线:029-85603066 / 85603067 / 85603052
陕西省各区域招生咨询电话
2021陕西分类考试网上咨询周
来源:西安明德理工学院
版权声明:我们致力于保护作者版权,注重分享,被刊用文章【西安明德学院是几本(全日制普通本科院校西安明德理工学院2021年分类考试招生简章)】因无法核实真实出处,未能及时与作者取得联系,或有版权异议的,请联系管理员,我们会立即处理! 部分文章是来自自研大数据AI进行生成,内容摘自(百度百科,百度知道,头条百科,中国民法典,刑法,牛津词典,新华词典,汉语词典,国家院校,科普平台)等数据,内容仅供学习参考,不准确地方联系删除处理!;
工作时间:8:00-18:00
客服电话
电子邮件
beimuxi@protonmail.com
扫码二维码
获取最新动态
