1
苏州大学及新闻传播学简介
苏州大学坐落于素有“人间天堂”之称的历史文化名城苏州,是国家“双一流”建设高校和“211工程”、“2011计划”首批入列高校,是教育部与江苏省、国防科工局与江苏省共建高校,也是江苏省属重点综合性大学。苏州大学前身是Soochow University(东吴大学,1900年创办),开现代高等教育之先河,融中西文化之菁华,是中国最早以现代大学学科体系举办的大学。在中国高等教育史上,东吴大学最早开展研究生教育并授予硕士学位、最先开展法学(英美法)专业教育,也是第一家创办学报的大学。从民国时期的群星璀璨,到共和国时代的开拓创新;从师范教育的文脉坚守,到综合性大学的战略转型与回归;从多校合并的跨越发展,到争创一流的重塑辉煌,苏州大学在中国高等教育史上留下了浓墨重彩的一笔。
(图片来源于网络)
苏州大学现有哲学、经济学、法学、教育学、文学、历史学、理学、工学、农学、医学、管理学、艺术学等十二大学科门类。学校现设132个本科专业,49个一级学科硕士点,33个专业学位硕士点;28个一级学科博士点,1个专业学位博士点,30个博士后流动站;学校现有1个国家一流学科,4个国家重点学科,20个江苏高校优势学科, 9个“十三五”江苏省重点学科。
学校现有2个国家级人才培养基地,3个国家级实验教学示范中心,1个国家级虚拟仿真实验教学示范中心,2个国家级人才培养模式创新实验区,1个国家级大学生校外实践教学基地。1个国家2011协同创新中心(牵头单位);1个教育部人文社科重点研究基地;1个省部共建国家重点实验室,1个国家工程实验室,2个国家地方联合工程实验室,2个国家级国际合作联合研究中心,1个国家临床医学研究中心,1个国家“一带一路”联合实验室,1个国家创新人才培养示范基地,3个国家级公共服务平台,1个国家大学科技园,1个江苏省高校国家重点实验室培育建设点,4个江苏高校协同创新中心,24个省部级哲社重点研究基地,33个省部级重点实验室,9个省部级公共服务平台,5个省部级工程中心。
(图片来源于网络)
全校现有教职工5768人,专任教师3358人,其中包括1位诺贝尔奖获得者,8位两院院士,8位发达国家院士,30位国家杰出青年基金获得者,39位国家优秀青年基金获得者,1位“万人计划”杰出人才,13位“万人计划”科技创新领军人才,4位“万人计划”青年拔尖人才,14位“百千万人才工程”国家级人选等各类国家级人才280多人次,一支力量雄厚、结构合理、充满活力的人才队伍已初步形成。
一、传媒学院发展历史
苏州大学传媒学院的历史渊源可上溯至1929年成立的江苏省立教育学院创办的电化教育专修科,以及1941年成立的国立社会教育学院下设的新闻学系,两校后经院系调整,最终并入苏州大学。1995年苏州大学设立新闻传播系,2005年发展调整为文学院·新闻传播学院,2009年组建为凤凰传媒学院, 2017年江苏省委宣传部、苏州市委宣传部、苏州大学共建传媒学院。
(图片来源于网络)
二、传媒系学科建设
学院现有自设二级学科博士点1个:媒介与文化产业;一级学科硕士点2个:新闻传播学、戏剧与影视学;专业硕士点1 个:新闻与传播;本科专业5个:新闻学、广播电视学、广告学、网络与新媒体、播音与主持艺术。
全国第四轮新闻传播学专业评估中,苏州大学新传专业是B-。
从排名来看,苏州大学挺进全国第24名。江苏地区排名第三,位居南大和南师之后。不过从苏大的发展潜力来看,苏大很有希望在2020年第五轮学术评估中挺近B。
三、传媒学院学术研究方向
新闻传播学:
新闻传播学专业近年来,逐步形成了以“媒介文化研究”为主要研究方向和研究特色的学科研究体系。具体来说,主要但不限于传媒与当代文化、媒介与文化产业、城市传播、影像传播、新媒介青年文化研究等研究方向。
新闻与传播:
专硕的研究方向并未专门区分,大致和学硕的研究方向差不多,学生们更多是跟随导师的研究方向确定自己的研究方向。
第四轮学科评估显示,苏州大学的新闻传播学科评估等级为B-;

(图片来源于网络)
报考建议
苏州大学近两年来一直在享受国家政策的扶持,苏州市人民政府出台了很多促进苏州经济发展的专项鼓励政策。在政府的扶持及其自身的发展下,苏州经济发展速度媲苏美江苏省会南京,成为了最强的地级市,社会资源与发展机遇应有尽有。苏州大学作为国家“211工程”、“2011计划”首批入列高校,是教育部与江苏省人民政府共建“双一流”建设高校、国家国防科技工业局和江苏省人民政府共建高校,是江苏省属重点综合性大学,相对来说学校层面获得的资源扶持及建设力度都还是不错的。从学校实力来看,2021年QS世界大学排名,苏州大学位列651-700名。国内大学QS排名位列第41名。从全国院校的新传排名来看,苏州大学的新闻传播学科排名B-,且近年来学院也在扩大招生,引进老师,学院处于快速上升期。综合苏州独厚的区位优势、名校光环的加持、学院的快速发展势头这三个因素,报考苏大新传是大有发展空间的。
苏州大学新闻与传播学院历史悠久,学硕、专硕兼收,且招生人数也相对较多。学硕统招人数近几年稳定在10人左右,专硕稳定在55人左右。学院招生人数相对较多而且较为稳定,并且我们通过对过往数据的分析可以发现,实际招生人数往往是多于拟招生人数的。因为参考书较少,又有地域优势和名校光环的加持,所以报录比相对较高。苏州大学的学硕报录比目前稳定在1:15左右,有些微下降的趋势。专硕报录比目前稳定在1:20左右,竞争相对较大,但是和一些热门院校相比还是性价比较高的,努努力还是有很大机会上岸的。
苏州大学2020届毕业生就业质量年度报指出,2020年苏州大学本科就业率为92.96%,硕士就业率为94.35%。由此可以看出,苏州大学的毕业生就业前景很好。苏州大学的硕士生可以到上海报业、江苏广电、浙江广电、澎湃新闻等传统媒体实习,也可以考虑到一些互联网大厂、广告公司实习。未来如果考虑在苏州就业发展,是一个不错的发展选择,因为苏州大学在本省认可度较高,有很多发展机遇。如果考虑在外省发展,名校光环的加持加上自身过硬的实力,找到一个自己满意的工作也不是难事。
2
专业招生情况分析
一、招生目录
二、考试科目
学术硕士
初试考察科目
①101思想政治理论
②201英语一
③610新闻与传播专业综合能力
④822新闻传播专业基础
参考书
《新闻传播学概论》,苏州大学出版社2013年版;
《大众传播学导论》,苏州大学出版社2013年版;
《媒介文化通论》,江苏教育出版社2011年版;
《数字媒介传播概论》刘静、陈红艳著,清华大学出版社2014年版
专业硕士
初试考察科目
①101思想政治理论
②204英语二或203日语
③334新闻与传播专业综合能力
④440新闻与传播专业基础
参考书
《新闻传播学概论》,苏州大学出版社2013年版
《大众传播学导论》,苏州大学出版社2013年版
《媒介文化通论》,江苏教育出版社2011年版
《数字媒介传播概论》,刘静、陈红艳著,清华大学出版社2014年版
苏大新传比较重视对新闻理论、传播理论、研究方法、中国新闻史、网络传播、媒介经营与管理、公关广告、新闻实务等细分领域的考察。
3
报考难度分析
一、历年录取人数分析

从近几年的招生人数我们可以看到,学硕的招生人数维持在15以下,专硕的招生人数相对较多,一般是50以上。虽然今年的拟招生人数是46,但是按照往年情况,专硕每年都会存在不同程度的扩招,所以,专硕2022年最终的拟录取人数大概率是50人以上。
从学制来说,学硕和专硕都是三年。从培养方式来说,一个更偏重理论,一个更偏重实践。一个更适合走学术深造的道路,一个更适合就业实践的道路。从招生数来看,显然专硕的招生数量更多。报考的话,上岸的几率稍大一些。所以,选择学硕和专硕并不用太纠结,权衡一下自己更适合考哪个就行。
二、历年分数线分析
从近五年的分数线我们可以看出,自2018年后,学硕的复试线较为稳定,基本维持在360左右。专硕的复试线与学硕相比,相对较高,近三年趋于稳定,在370上下波动。相对来说,这样的分数线并不算很高。
但是分数不高也并不意味着简单,我们依然要认真备考、制定更高的目标。如果想要分数高的话,专业课一定要认真准备,最重要的是吃透真题。因此,我们要认真研究专业课真题的出题偏好、出题规律,再据此总结出破题策略。
4
初试备考(参考书清单)
必备书目
苏州大学传媒学院的参考书最大的特点就是数量少,这简直是怕背书患者的福音,2019年之前,苏大参考书只有三本。但到了2019年又新增了一本参考书。
但这里需要各位小伙伴注意的是,虽然苏大的参考书较少,但咱的题目灵活呀,所以如果选择报考苏大,还是建议要稍微阅读其他几本经典新闻传播学书籍做补充的。这些书籍补充并不要求背诵,更多是在于做基础性知识理解掌握~
此外虽然苏大没有指定关于新闻史的参考书目,还是建议大家对中新史部分有所掌握了解,因为苏大的历年真题有考察过中新史的知识点哦。
基础推荐书目
➤ 版本:(第四版)陈霖,苏州大学出版社2013年版;
➤ 推荐理由:陈霖老师的《新闻传播学概论》是苏大新传考研的参考书目之一,它和一般的新闻学参考书略有不同,因为不仅仅谈新闻学,而是新闻传播学,即用传播学的理论来武装传统的新闻学。所以大家在看新闻传播学概论时,会看到不少的传播学理论。大家在阅读的时候可以有意识的摘录。《新闻传播学概论》主要讲述的是新闻学的知识,包括新闻学的基本定义,新闻的5w,新闻工作者的基本要求等,这本书还是蛮重要的,在历年真题当中也是占了很大的部分的比重。
➤ 版本:(第四版)陈龙,苏州大学出版社2013年版;
➤ 推荐理由:《大众传播学导论》主要讲述了传播学的基本原理和传播理论,和其他学校的参考教材有很多类似之处,但也有苏州大学自己的调性。同一理论可能会有不同解释(主要指细微的差别和不同的看法),这代表了导师甚至学院的立场,需要我们格外关注(说不定就是出题点哦)。本书一共分为10章,实则可分为三个部分:传播的基本概况、传播的5W研究、传播的社会发展。陈龙老师在《大众传播学导论》后记里写了这样一句话:“传播学随着网络信息技术的进步,理论知识的更新步伐太快了,随之而来的是一些观念需要更新,于是我感觉到现在的教材跟不上学科发展的速度了”。所以我们在阅读本书的时候,除了了解理论还需要探究理论在当下有无新房发展,能够和当下的热点事件结合起来就更好啦。
➤ 版本:(第二版) 陈龙,江苏教育出版社2011年版。
➤ 推荐理由:这几本参考书中是最难啃的就是《媒介文化通论》(以下简称通论)了。为什么这么难啃?因为陈龙老师把媒介看作一种文化现象,并对各种媒介文化现象进行了系统考察。如场域理论、文化工业、追星文化等。这本书看一遍,可能依旧云里雾里,不知所云。虽然通论部分理论带有案例解释,但大部分理论仍然晦涩难懂,且没有案例分析,所以看起来才显得有点吃力。我们在阅读的时候可以试图将本书的12个章节按一定的维度进行分类整理,并尝试建立联系,接着可以通过查阅论文的方式,借助别的学者的分析案例帮助我们理解某个晦涩难懂的理论。
➤ 版本:刘静、陈红艳 清华大学出版社2014版;
➤ 推荐理由:《数字媒介传播概论》是2020年新增教材,主要探讨数字媒介环境下的传播现象。媒介发展太快,理论也要随之变化。这本书涉及到很多传播技术相关的内容,仅做了解就好,不需要深究,关键掌握的应该是网络时代下传播理论的变化。《数字媒体传播概论》更多谈数字媒体技术,偏重于技术,但是传播不多,只有第四章和第五章,想要看网络时代的传播现象,还得看彭兰老师的《网络传播概论》。这本书的厉害在于直接点出了传播学里诸如议题设置、沉默的螺旋说等理论在新媒体时代下的变化,非常受用,这就是考试重点呀。彭兰老师的另一本著作《新媒体用户研究:节点化、媒介化、赛博格化的人》也建议买来看看,这本书的内容非常新,而且很多知识点都非常符合苏大的调性,去年的美图自拍那道题就可以在这本书里找到答案。
《新闻学概论》,马工程,高等教育出版社
《新闻传播学概论》,刘冰著,苏州大学出版社,2013年
《传媒法规与伦理》,王军著,中国传媒大学出版社,2010
《大众传播学导论》(第四版),陈龙著,苏州大学出版社,2013年
《大众传播效果研究的里程碑》(第三版),梅尔文、徳弗勒等著,中国人民大学出版社,2009年
《新闻理论十讲》陈力丹
《范式与流派》刘海龙
《新闻学概论》李良荣
5
导师简介
➤ 陈龙
研究生方向:新媒体舆论研究、媒介文化研究。
现为苏州大学凤凰传媒学院教授、博士生导师、东吴智库传媒方向学术带头人;教育部广播电视教学指导委员会副主任委员,中国传播学研究会副会长、江苏省传媒艺术研究会副会长。主持国家社科项目4项(其中重点项目1项)、教育部重点项目1项、国家新闻出版广电总局重点项目1项、江苏省社科重点项目1项。获江苏省社科优秀成果一等奖1项,二等奖2项,其他成果奖多项。1999年成为 苏州大学首批中青年学术骨干;2002年获江苏省“青蓝工程”优秀骨干教师;2005年成为苏州大学首批中 青年学术带头人;2006年成为江苏省“333工程”中青年科技带头人;2008年成为苏州大学首批“东吴学者”;2011年成为苏州市“东吴中青年学者”;2014年获苏州市“姑苏宣传文化领军人才”。
论文著作:著有专著《在媒介与大众之间:电视文化论》、《当代传媒中的民粹主义问题研究》、《传媒低俗化对策研究》、《媒介批评论》、《传媒文化研究》、《视觉文化传播导论》等十余本,论文80 余篇。主编、编著教材多部,其中《新闻作品评析概论》被评为2005年江苏省精品教材,国家“十一 五”规划教材;《动画剧本写作基础》为国家“十二五”规划教材。
➤ 马中红
招收研究生方向:新媒介青年文化、品牌传播、数字出版。
个人简介:马中红老师是教授,博士生导师,苏州大学新媒介与青年文化研究中心主任,广告研究所所 长,出版专硕学位点负责人。苏州市政府研究室特约研究员、苏州大学东吴智库特聘研究员、穗港澳青 少年研究中心特聘研究员、中国广告与传媒发展史研究委员会常务理事、中国人才研究会青年人才专业 委员会常务理事、中国青少年研究中心“青年之声”专家团成员。业余爱好有旅行、摄影、美食等。
学术成果:主编《新媒介与青年亚文化》丛书,系列出版物《青年亚文化研究年度报告》,出版专著 《COSP LAY,戏剧化的青春》、《无法忽视的另一种力量》、《网络那些词儿》(与陈霖合著)以及 《广告整合策划概论》、《广告文案创意新论》等,发表学术论文50余篇。承担国家社科、省部级社科 以及团中央委托的项目十余项,研究成果曾多次获省社科奖项。
➤ 陈 霖
招收研究生方向:新闻传播与媒介文化研究、文学与文化批评。
个人简介:陈霖老师是文学博士,现为苏州大学凤凰传媒学院博士生导师。主持国家社科基金项目“大众 传播与1990年代中国文学”、教育部人文社科项目“中国当代青年亚文化传播的变迁”,中央新闻电影制片 厂委托项目“新世纪人文纪录片创作研究”等。参与国家社科基金项目“新媒介与青年亚文化研究”、中国 青少年研究中心项目“青少年网络流行文化研究”等。担任大型人文纪录片《望长安》解说词撰稿,上海 世博会官方纪录片《城市之光》文学指导,大型纪录片《淮:敞开的门》总策划等。
学术成果:近年在《文艺研究》、《国际新闻界》、《文化研究》等学术期刊发表论文多篇,包括《文 化关系场域中的青年亚文化批评》、《城市认同叙事的展演空间——以苏州博物馆新馆为例》、《新媒 介空间与青年亚文化传播》、《微视频的青年亚文化论析》等;著有专著《生命的摆渡——中国当代作 家访谈录》、《文学空间的裂变与转型——大众传播与1990年代中国大陆文学》、《事实的魔方——新 叙事学视野下的新闻文本研究》(与陈一合著)、《迷族:被神召唤的尘粒》、《新闻传播学概论》、 《新世纪人文纪录片研究》(与曾一果等合作编著)
➤ 徐国源
招收研究生方向:媒介理论与实务、当代文化与媒体传播研究。
个人简介:徐国源老师是教授、博士生导师。学术兼职有中国俗文学学会理事、江苏省写作学会副会长 等。2007-08年在韩国蔚山大学人文学院任客座教授,2009-2013年任苏州大学凤凰传媒学院副院长。主持省部级项目2项、江苏省教育厅重点项目1项、国家社科基金重点项目(子项目主持,2012)1项及其他 政府委托项目多项。专著曾两次获江苏省优秀社科成果二等奖(2011、2014)、江苏省社科应用研究精 品工程优秀成果一等奖(2014)、江苏省哲学社会科学界第七届学术大会论文一等奖(2013)等。
学术成果:著有专著《知识分子与大众传媒》、《典范转移:中国大众文化的出场视域》、《深度报 道:理念与操作》、《草根传播与乡村记忆》、《文化诗学与城市审美》(主编)等12本,在国内外学 术期刊发表论文100多篇
➤ 张健
招收研究生方向:媒介与政治传播、新闻传播史论、广播电视新闻学。
个人简介:张健老师是复旦大学新闻学院博士,美国威斯康辛大学麦迪逊分校国家公派访问学者。现任苏州大学凤凰传媒学院教授、博士生导师,苏州大学学术委员会委员,中国新闻教育学会理事、中国新闻史学会会员、新闻传播思想史研究会理事。主持国家社科基金项目、教育部社科基金项目、国家广电总局部级社科项目、江苏省社科基金项目等多项。获江苏省高校哲学社会科学研究优秀成果奖、苏州市哲学社会科学研究优秀成果奖等多项奖励。
学术成果:在《国际新闻界》、《新闻大学》等学术期刊上发表学术论文60余篇;著有《自由的逻辑:进步时代美国新闻业的转型》、《民意表达与危机治理》、《当代电视节目类型教程》等专著、教材。
➤ 谷鹏
招收研究生方向:体育传播学、媒介伦理学。
个人简介:谷鹏老师是文学博士,苏州大学凤凰传媒学院硕士生导师、副教授、副院长,台湾世新大学访问学者;苏州大学新媒介与青年文化研究中心研究员、苏州市出版编辑学会理事、江苏省写作学会理事、中国新闻史学会舆论学研究委员会理事、中国新闻史学会媒介法规与伦理研究委员会常务理事;主持江苏省社会科学基金基地项目1项,参研国家社科项目2项、国家软科学纵向研究项目1项;制作系列微电影、人物形象宣传片、企业形象宣传片、公益宣传片等10多部
学术成果:在《江苏社会科学》、《成都体育学院学报》、《体育学刊》、《上海体育学院学报》、《体育文化导刊》、《中国电视》等学术期刊发表论文多篇;出版《当代传媒生态学》(与徐国源合著)、《民意表达与危机治理》(与张健合著)、《媒介生态与奥运报道》等著作。
➤ 杨新敏
招收研究生方向:新闻评论、网络传播、影视艺术研究、新闻与文化研究
个人简介:杨新敏老师是苏州大学凤凰传媒学院教授,硕士研究生导师,网络新闻研究所所长,苏州市新闻传播研究会副秘书长。获中国文联文艺评论奖、中国高校影视学会优秀学术著作奖、苏州市哲学社会科学奖、苏州市新闻理论作品奖等,获建行教学奖。
学术成果:发表《IP影视:概念与诉求》、《悲喜交融的叙事文化——姜文电影的叙事风格探析》、《自由市场理念观照下的搜索引擎问题》、《新媒体时代电视辩论节目批判》、《新闻专业主义与网络传播——以“三鹿事件”为例》、《中国圈子文化与社交网站传播》等论文。
➤ 王静
招收研究生方向:数字营销与品牌传播管理理论与实务、传媒产业发展理论与实务研究。
个人简介:王静老师现为苏州大学凤凰传媒学院副教授,硕士生导师。曾担任2013年度美国营销协会主办的GreatChina Effie Awards(中国艾菲奖)专业评委;2012年至2016年担任虎啸经典传播大奖专业评委;2013年、2014年度中国大学生广告艺术大赛江苏赛区评委;中国广告教育研究学会常务理事会员、中国新闻史教育学会广告与传媒发展史研究委员会常务理事会员。
学术成果:发表《探析媒介融合背景下电视媒体的创新发展——以芒果TV为例》、《TPP投资规则的内容及对中国的影响分析》、《中国电子商务的发展策略及发展趋势分析》、《微博实名制如何有效遏制微博谣言传播》、《企业服务产业链研究分析——以东菱公司为例》等论文。
➤ 王军元
研究方向:文化创意产业研究。
科研项目:近年来,承担了江苏省社科项目《中国现代期刊广告研究》,江苏省教委科研项目《商务语言研究》以及苏州市2009年重大科研项目《基于文化视野下的创意产业研究》,2011年苏州市科研课题《城乡一体化进程中广电事业发展战略研究》。同时,在核心刊物《国际新闻界》、《现代传播》、《中国电视》、《中国广告》上发表了多篇高质量的学术论文。《电视娱乐节目“奇观”现象生成机制探析》一文获苏州市第十届新闻理论一等奖。
➤ 王国燕
研究方向:科技传播、科学可视化、健康传播、新媒体与计算传播学。
科研项目:近年来,主持了韩国高等研究基金、中国国家社科基金、中国科学院科普基金等课题,发表中英文期刊论文40多篇。担任ScienceCommunication、国际传播学会ICA、国际科技传播会PCST等国际期刊及会议同行评议。协助国内科学家的60多项前沿成果设计,Nature、Science、Cell封面并登上中央电视台CCTV2黄金时段演讲“科学与艺术的重逢”。主编《数字影像文化导论》、《科学图像传播》。
6
学费及奖助学金设置
学费
新闻传播学(学硕):学制3年,8000元/年;助学金6000元/年,按月发放;
新闻与传播(全日制专硕):学制3年,10000元/年;助学金6000元/年,按月发放;
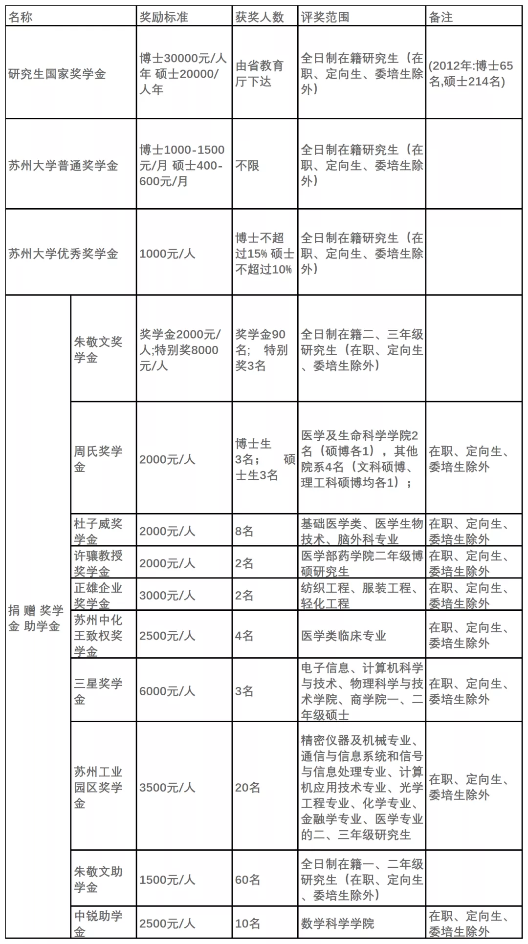
奖助学金

7
复试环节
往年的复试时间,基本均为3月底、4月初
往年苏大的复试包括笔试和综合面试。2021年苏州大学硕士研究生招生复试采取网络远程方式,招生简章中规定的复试笔试内容将通过面试进行考察,不再单独组织考试。
复试成绩(满分450分)=外语测试(100分)+专业水平测试(150分)+综合素质考核(200分)。
苏大复试考核和其他学校初试成绩和复试成绩按比例记分的方式不同,苏大的总成绩是复试成绩和初试成绩直接相加。其中,初始成绩、复试成绩各占总成绩的50%。由此可见,苏大复试占比还是很大的,因此千万不可掉以轻心,不论是在哪个分数段的同学对于复试都要认真应对。
8
读研生活及实习、就业、考博
人间,有独卫、有阳台、有空调、有风扇。除此之外,宿舍一楼配套设施非常齐全
开水房、洗衣房、垃圾室、自动贩卖机等等一应俱全,居住条件还算是不错滴!

(图片来源于网络)
(图片来源于网络)
二、实习与就业
一般情况下,是自己找实习的单位,学院不会强制要求,学院在新华报业传媒集团、苏州广播电视总台、苏州报业传媒集团等多个媒体单位建立了实践实习基地,也有很多实践的机会;苏大新传毕业后就业可选择很多,有选择考公考编,进入体制内或成为高校老师,更多的会选择广告公司、品牌策划、新媒体运营等类型的单位,也会有在传统媒体从事采写编工作的,等等。
注:图源互联网(苏州广播电视总台600平米演播厅)
9
苏州大学新闻与传播历年真题




版权声明:我们致力于保护作者版权,注重分享,被刊用文章【苏州大学报录比(23考研)】因无法核实真实出处,未能及时与作者取得联系,或有版权异议的,请联系管理员,我们会立即处理! 部分文章是来自自研大数据AI进行生成,内容摘自(百度百科,百度知道,头条百科,中国民法典,刑法,牛津词典,新华词典,汉语词典,国家院校,科普平台)等数据,内容仅供学习参考,不准确地方联系删除处理!;
工作时间:8:00-18:00
客服电话
电子邮件
beimuxi@protonmail.com
扫码二维码
获取最新动态
