微信搜一搜“51艺术桥”,关注公众号,获取更多2022艺考资讯
温馨提示:
关注公众号——栏目页对话框回复关键词
——点击查看栏目页2022艺考,获取最新高考信息大全(每日更新)
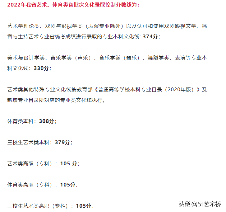
今天(23日),各省市高考成绩陆续可查,部分省市批次线和分段表已公布:
今日汇总8省市 :辽宁、内蒙古、江西、四川、云南、宁夏、甘肃、吉林

辽宁
辽宁省2022年普通高等学校招生文化课录取控制分数线
艺术类 历史学科类
本科文化成绩控制分数线:303分
本科舞蹈学、舞蹈表演、舞蹈编导、表演(仅限京剧表演)专业文化成绩控制分数线:240分
专科(高职)文化成绩控制分数线:150分
艺术类 物理学科类
本科文化成绩控制分数线:271分
本科舞蹈学、舞蹈表演、舞蹈编导、表演(仅限京剧表演)专业文化成绩控制分数线:235分
专科(高职)文化成绩控制分数线:150分
普通类 历史学科类
特殊类型招生控制分数线:500分
本科控制分数线:404分
专科(高职、提前专科)控制分数线:150分
普通类 物理学科类
特殊类型招生控制分数线:501分
本科控制分数线:362分
专科(高职、提前专科)控制分数线:150分
体育类 历史学科类
本、专科(高职)文化成绩控制分数线:150分
体育类 物理学科类
本、专科(高职)文化成绩控制分数线:150分
高水平运动队
文化成绩控制分数线:历史学科类 404分,物理学科类 362分
少数体育测试成绩特别突出的考生文化成绩控制分数线:历史学科类282分,物理学科类253分
辽宁省招生考试办公室
2022年6月23日

内蒙古
2022年内蒙古普通高考最低录取控制分数线

江西



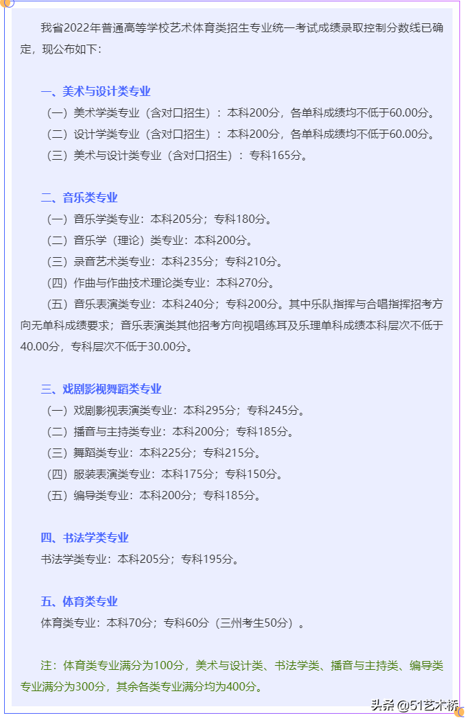
四川(艺术体育类)
四川省2022年普通高校招生考试普通类各批次录取控制分数线出炉


云南
云南省2022年普通高校招生录取最低控制分数线

2022年云南省高考成绩分数段统计表


宁夏
宁夏2022年普通高等学校招生各批次录取控制分数线公布

2022年宁夏普通高考总分一分段统计表来了
(点击图片 查看大图)

2022年宁夏普通高考总分一分段统计表
(理工类)
(点击图片 查看大图)

2022年艺术综合分一分段表
(艺术文—美术)
(点击图片 查看大图)

2022年艺术综合分一分段表
(艺术文—音乐)
(点击图片 查看大图)

2022年艺术综合分一分段表
(艺术文—舞蹈)
(点击图片 查看大图)

2022年艺术综合分一分段表
(艺术理—美术)
(点击图片 查看大图)

2022年艺术综合分一分段表
(艺术理—音乐)
(点击图片 查看大图)

2022年艺术综合分一分段表
(艺术理—舞蹈)
(点击图片 查看大图)


甘肃

2022年甘肃省高考成绩分段表
2022年高考成绩(理工类)分段表
2022年高考成绩(文史类)分段表
|
序号
分数
到该分数累计人数
序号
分数
到该分数累计人数
|
1
648
39
1
616
16
|
2
647
50
2
615
18
|
3
646
55
3
614
18
|
4
645
60
4
613
19
|
5
644
66
5
612
22
|
6
643
71
6
611
24
|
7
642
76
7
610
26
|
8
641
85
8
609
27
|
9
640
90
9
608
29
|
10
639
98
10
607
30
|
11
638
102
11
606
32
|
12
637
112
12
605
38
|
13
636
117
13
604
43
|
14
635
123
14
603
49
|
15
634
130
15
602
54
|
16
633
138
16
601
57
|
17
632
146
17
600
61
|
18
631
153
18
599
67
|
19
630
164
19
598
72
|
20
629
171
20
597
74
|
21
628
182
21
596
83
|
22
627
192
22
595
92
|
23
626
207
23
594
97
|
24
625
219
24
593
100
|
25
624
236
25
592
107
|
26
623
250
26
591
114
|
27
622
263
27
590
119
|
28
621
277
28
589
124
|
29
620
283
29
588
134
|
30
619
295
30
587
145
|
31
618
307
31
586
153
|
32
617
322
32
585
159
|
33
616
341
33
584
171
|
34
615
364
34
583
185
|
35
614
382
35
582
191
|
36
613
402
36
581
200
|
37
612
415
37
580
212
|
38
611
437
38
579
221
|
39
610
455
39
578
228
|
40
609
480
40
577
244
|
41
608
503
41
576
251
|
42
607
528
42
575
270
|
43
606
557
43
574
278
|
44
605
577
44
573
291
|
45
604
602
45
572
311
|
46
603
634
46
571
329
|
47
602
667
47
570
337
|
48
601
712
48
569
352
|
49
600
755
49
568
376
|
50
599
789
50
567
388
|
51
598
815
51
566
402
|
52
597
852
52
565
424
|
53
596
883
53
564
460
|
54
595
919
54
563
478
|
55
594
955
55
562
506
|
56
593
990
56
561
524
|
57
592
1031
57
560
541
|
58
591
1088
58
559
565
|
59
590
1134
59
558
591
|
60
589
1178
60
557
615
|
61
588
1212
61
556
647
|
62
587
1266
62
555
677
|
63
586
1294
63
554
707
|
64
585
1343
64
553
743
|
65
584
1406
65
552
766
|
66
583
1461
66
551
798
|
67
582
1533
67
550
848
|
68
581
1589
68
549
883
|
69
580
1649
69
548
927
|
70
579
1714
70
547
968
|
71
578
1763
71
546
1005
|
72
577
1832
72
545
1050
|
73
576
1895
73
544
1094
|
74
575
1950
74
543
1149
|
75
574
2010
75
542
1202
|
76
573
2092
76
541
1242
|
77
572
2151
77
540
1294
|
78
571
2223
78
539
1352
|
79
570
2305
79
538
1403
|
80
569
2372
80
537
1459
|
81
568
2459
81
536
1512
|
82
567
2541
82
535
1571
|
83
566
2634
83
534
1628
|
84
565
2721
84
533
1690
|
85
564
2799
85
532
1752
|
86
563
2885
86
531
1805
|
87
562
2973
87
530
1868
|
88
561
3057
88
529
1931
|
89
560
3166
89
528
2005
|
90
559
3237
90
527
2083
|
91
558
3330
91
526
2150
|
92
557
3448
92
525
2238
|
93
556
3556
93
524
2322
|
94
555
3663
94
523
2409
|
95
554
3768
95
522
2501
|
96
553
3886
96
521
2606
|
97
552
3990
97
520
2698
|
98
551
4085
98
519
2785
|
99
550
4209
99
518
2869
|
100
549
4313
100
517
2954
|
101
548
4429
101
516
3060
|
102
547
4557
102
515
3168
|
103
546
4694
103
514
3269
|
104
545
4824
104
513
3382
|
105
544
4970
105
512
3492
|
106
543
5098
106
511
3603
|
107
542
5244
107
510
3729
|
108
541
5367
108
509
3852
|
109
540
5516
109
508
3968
|
110
539
5662
110
507
4101
|
111
538
5796
111
506
4239
|
112
537
5936
112
505
4353
|
113
536
6083
113
504
4478
|
114
535
6222
114
503
4601
|
115
534
6381
115
502
4733
|
116
533
6531
116
501
4883
|
117
532
6692
117
500
5025
|
118
531
6857
118
499
5179
|
119
530
7012
119
498
5332
|
120
529
7161
120
497
5480
|
121
528
7323
121
496
5654
|
122
527
7495
122
495
5818
|
123
526
7688
123
494
6005
|
124
525
7875
124
493
6184
|
125
524
8060
125
492
6359
|
126
523
8214
126
491
6559
|
127
522
8398
127
490
6743
|
128
521
8584
128
489
6929
|
129
520
8775
129
488
7122
|
130
519
8969
130
487
7341
|
131
518
9165
131
486
7548
|
132
517
9343
132
485
7758
|
133
516
9540
133
484
7984
|
134
515
9741
134
483
8196
|
135
514
9913
135
482
8386
|
136
513
10146
136
481
8634
|
137
512
10354
137
480
8861
|
138
511
10568
138
479
9083
|
139
510
10750
139
478
9302
|
140
509
10977
140
477
9573
|
141
508
11238
141
476
9846
|
142
507
11489
142
475
10088
|
143
506
11719
143
474
10328
|
144
505
11958
144
473
10565
|
145
504
12210
145
472
10793
|
146
503
12434
146
471
11050
|
147
502
12675
147
470
11333
|
148
501
12955
148
469
11601
|
149
500
13227
149
468
11875
|
150
499
13491
150
467
12152
|
151
498
13732
151
466
12431
|
152
497
13994
152
465
12698
|
153
496
14245
153
464
13002
|
154
495
14512
154
463
13280
|
155
494
14772
155
462
13565
|
156
493
15074
156
461
13868
|
157
492
15348
157
460
14152
|
158
491
15622
158
459
14481
|
159
490
15905
159
458
14807
|
160
489
16228
160
457
15147
|
161
488
16550
161
456
15451
|
162
487
16837
162
455
15783
|
163
486
17151
163
454
16123
|
164
485
17482
164
453
16455
|
165
484
17799
165
452
16799
|
166
483
18111
166
451
17128
|
167
482
18429
167
450
17470
|
168
481
18712
168
449
17784
|
169
480
19052
169
448
18140
|
170
479
19349
170
447
18449
|
171
478
19701
171
446
18840
|
172
477
20030
172
445
19190
|
173
476
20388
173
444
19529
|
174
475
20727
174
443
19879
|
175
474
21062
175
442
20250
|
176
473
21409
176
441
20608
|
177
472
21743
177
440
20970
|
178
471
22122
178
439
21346
|
179
470
22466
179
438
21670
|
180
469
22786
180
437
21995
|
181
468
23120
181
436
22375
|
182
467
23499
182
435
22735
|
183
466
23866
183
434
23089
|
184
465
24238
184
433
23445
|
185
464
24618
185
432
23826
|
186
463
25015
186
431
24154
|
187
462
25394
187
430
24538
|
188
461
25794
188
429
24889
|
189
460
26142
189
428
25260
|
190
459
26570
190
427
25622
|
191
458
27025
191
426
25995
|
192
457
27417
192
425
26367
|
193
456
27805
193
424
26704
|
194
455
28241
194
423
27062
|
195
454
28640
195
422
27434
|
196
453
29062
196
421
27801
|
197
452
29491
197
420
28126
|
198
451
29969
198
419
28489
|
199
450
30415
199
418
28826
|
200
449
30851
200
417
29188
|
201
448
31276
201
416
29561
|
202
447
31698
202
415
29898
|
203
446
32104
203
414
30216
|
204
445
32522
204
413
30561
|
205
444
32952
205
412
30912
|
206
443
33390
206
411
31265
|
207
442
33863
207
410
31598
|
208
441
34299
208
409
31942
|
209
440
34730
209
408
32287
|
210
439
35189
210
407
32652
|
211
438
35650
211
406
32990
|
212
437
36113
212
405
33324
|
213
436
36612
213
404
33670
|
214
435
37102
214
403
34002
|
215
434
37582
215
402
34362
|
216
433
38041
216
401
34706
|
217
432
38554
217
400
35055
|
218
431
39030
218
399
35398
|
219
430
39516
219
398
35697
|
220
429
39999
220
397
36017
|
221
428
40472
221
396
36358
|
222
427
40974
222
395
36676
|
223
426
41467
223
394
37009
|
224
425
41975
224
393
37310
|
225
424
42493
225
392
37638
|
226
423
42956
226
391
37990
|
227
422
43484
227
390
38327
|
228
421
44019
228
389
38652
|
229
420
44529
229
388
38930
|
230
419
45071
230
387
39257
|
231
418
45615
231
386
39604
|
232
417
46150
232
385
39899
|
233
416
46651
233
384
40219
|
234
415
47140
234
383
40534
|
235
414
47678
235
382
40857
|
236
413
48235
236
381
41192
|
237
412
48757
237
380
41508
|
238
411
49310
238
379
41805
|
239
410
49822
239
378
42148
|
240
409
50380
240
377
42472
|
241
408
50961
241
376
42799
|
242
407
51500
242
375
43098
|
243
406
52044
243
374
43397
|
244
405
52636
244
373
43688
|
245
404
53180
245
372
44013
|
246
403
53687
246
371
44351
|
247
402
54244
247
370
44641
|
248
401
54814
248
369
44930
|
249
400
55371
249
368
45266
|
250
399
55909
250
367
45569
|
251
398
56436
251
366
45853
|
252
397
56994
252
365
46165
|
253
396
57536
253
364
46454
|
254
395
58086
254
363
46780
|
255
394
58651
255
362
47077
|
256
393
59236
256
361
47408
|
257
392
59810
257
360
47718
|
258
391
60333
258
359
47990
|
259
390
60847
259
358
48337
|
260
389
61431
260
357
48653
|
261
388
61934
261
356
48961
|
262
387
62496
262
355
49279
|
263
386
63045
263
354
49610
|
264
385
63610
264
353
49911
|
265
384
64183
265
352
50199
|
266
383
64728
266
351
50502
|
267
382
65265
267
350
50802
|
268
381
65771
268
349
51135
|
269
380
66310
269
348
51435
|
270
379
66809
270
347
51757
|
271
378
67336
271
346
52073
|
272
377
67887
272
345
52377
|
273
376
68420
273
344
52706
|
274
375
68920
274
343
52999
|
275
374
69394
275
342
53295
|
276
373
69900
276
341
53607
|
277
372
70424
277
340
53877
|
278
371
70964
278
339
54186
|
279
370
71519
279
338
54533
|
280
369
72028
280
337
54837
|
281
368
72568
281
336
55172
|
282
367
73119
282
335
55442
|
283
366
73645
283
334
55751
|
284
365
74159
284
333
56062
|
285
364
74655
285
332
56372
|
286
363
75165
286
331
56677
|
287
362
75668
287
330
56989
|
288
361
76156
288
329
57296
|
289
360
76638
289
328
57597
|
290
359
77147
290
327
57867
|
291
358
77644
291
326
58150
|
292
357
78137
292
325
58449
|
293
356
78602
293
324
58738
|
294
355
79130
294
323
59035
|
295
354
79637
295
322
59333
|
296
353
80066
296
321
59630
|
297
352
80522
297
320
59917
|
298
351
80991
298
319
60179
|
299
350
81462
299
318
60481
|
300
349
81905
300
317
60786
|
301
348
82352
301
316
61080
|
302
347
82800
302
315
61383
|
303
346
83296
303
314
61650
|
304
345
83759
304
313
61978
|
305
344
84167
305
312
62247
|
306
343
84586
306
311
62546
|
307
342
85006
307
310
62839
|
308
341
85422
308
309
63141
|
309
340
85837
309
308
63451
|
310
339
86238
310
307
63730
|
311
338
86704
311
306
64017
|
312
337
87110
312
305
64269
|
313
336
87521
313
304
64555
|
314
335
87960
314
303
64830
|
315
334
88346
315
302
65073
|
316
333
88752
316
301
65341
|
317
332
89164
317
300
65602
|
318
331
89538
318
299
65860
|
319
330
89911
319
298
66123
|
320
329
90313
320
297
66410
|
321
328
90697
321
296
66671
|
322
327
91063
322
295
66921
|
323
326
91448
323
294
67164
|
324
325
91825
324
293
67418
|
325
324
92173
325
292
67670
|
326
323
92534
326
291
67941
|
327
322
92882
327
290
68201
|
328
321
93237
328
289
68453
|
329
320
93536
329
288
68681
|
330
319
93878
330
287
68925
|
331
318
94198
331
286
69166
|
332
317
94521
332
285
69377
|
333
316
94855
333
284
69633
|
334
315
95168
334
283
69860
|
335
314
95480
335
282
70099
|
336
313
95777
336
281
70336
|
337
312
96053
337
280
70557
|
338
311
96346
338
279
70758
|
339
310
96615
339
278
70980
|
340
309
96916
340
277
71166
|
341
308
97249
341
276
71392
|
342
307
97499
342
275
71614
|
343
306
97800
343
274
71829
|
344
305
98072
344
273
72025
|
345
304
98343
345
272
72226
|
346
303
98585
346
271
72442
|
347
302
98863
347
270
72651
|
348
301
99132
348
269
72845
|
349
300
99404
349
268
73033
|
350
299
99664
350
267
73200
|
351
298
99956
351
266
73383
|
352
297
100211
352
265
73569
|
353
296
100447
353
264
73753
|
354
295
100688
354
263
73935
|
355
294
100901
355
262
74098
|
356
293
101143
356
261
74265
|
357
292
101344
357
260
74433
|
358
291
101593
358
259
74602
|
359
290
101809
359
258
74775
|
360
289
102045
360
257
74924
|
361
288
102257
361
256
75079
|
362
287
102506
362
255
75232
|
363
286
102706
363
254
75385
|
364
285
102944
364
253
75511
|
365
284
103154
365
252
75635
|
366
283
103350
366
251
75766
|
367
282
103559
367
250
75909
|
368
281
103764
368
249
76036
|
369
280
103952
369
248
76186
|
370
279
104142
370
247
76330
|
371
278
104315
371
246
76465
|
372
277
104499
372
245
76595
|
373
276
104666
373
244
76736
|
374
275
104816
374
243
76869
|
375
274
105007
375
242
76998
|
376
273
105186
376
241
77116
|
377
272
105341
377
240
77235
|
378
271
105507
378
239
77339
|
379
270
105658
379
238
77438
|
380
269
105829
380
237
77561
|
381
268
105991
381
236
77667
|
382
267
106136
382
235
77757
|
383
266
106295
383
234
77850
|
384
265
106431
384
233
77947
|
385
264
106567
385
232
78030
|
386
263
106725
386
231
78111
|
387
262
106862
387
230
78206
|
388
261
106978
388
229
78274
|
389
260
107113
389
228
78357
|
390
259
107263
390
227
78444
|
391
258
107403
391
226
78520
|
392
257
107524
392
225
78600
|
393
256
107642
393
224
78662
|
394
255
107764
394
223
78740
|
395
254
107873
395
222
78818
|
396
253
108005
396
221
78883
|
397
252
108123
397
220
78963
|
398
251
108233
398
219
79022
|
399
250
108330
399
218
79078
|
400
249
108448
400
217
79149
|
401
248
108557
401
216
79203
|
402
247
108656
402
215
79262
|
403
246
108751
403
214
79336
|
404
245
108838
404
213
79397
|
405
244
108937
405
212
79449
|
406
243
109029
406
211
79514
|
407
242
109118
407
210
79562
|
408
241
109218
408
209
79621
|
409
240
109305
409
208
79682
|
410
239
109399
410
207
79721
|
411
238
109485
411
206
79779
|
412
237
109581
412
205
79818
|
413
236
109664
413
204
79867
|
414
235
109752
414
203
79906
|
415
234
109829
415
202
79951
|
416
233
109915
416
201
79986
|
417
232
109994
417
200
80026
|
418
231
110076
418
199
80060
|
419
230
110163
419
198
80089
|
420
229
110250
420
197
80123
|
421
228
110314
421
196
80159
|
422
227
110374
422
195
80195
|
423
226
110428
423
194
80222
|
424
225
110492
424
193
80248
|
425
224
110562
425
192
80275
|
426
223
110609
426
191
80302
|
427
222
110675
427
190
80335
|
428
221
110743
428
189
80358
|
429
220
110807
429
188
80377
|
430
219
110881
430
187
80402
|
431
218
110949
431
186
80424
|
432
217
111002
432
185
80449
|
433
216
111054
433
184
80470
|
434
215
111097
434
183
80488
|
435
214
111153
435
182
80515
|
436
213
111211
436
181
80539
|
437
212
111256
437
180
80559
|
438
211
111300
438
179
80575
|
439
210
111356
439
178
80589
|
440
209
111403
440
177
80605
|
441
208
111452
441
176
80625
|
442
207
111513
442
175
80641
|
443
206
111568
443
174
80661
|
444
205
111621
444
173
80679
|
445
204
111659
445
172
80690
|
446
203
111702
446
171
80700
|
447
202
111741
447
170
80710
|
448
201
111773
448
169
80724
|
449
200
111805
449
168
80745
|
450
199
111845
450
167
80760
|
451
198
111876
451
166
80770
|
452
197
111914
452
165
80784
|
453
196
111953
453
164
80795
|
454
195
111985
454
163
80800
|
455
194
112006
455
162
80817
|
456
193
112043
456
161
80828
|
457
192
112070
457
160
80842
|
458
191
112098
458
159
80846
|
459
190
112140
459
158
80850
|
460
189
112161
460
157
80861
|
461
188
112189
461
156
80870
|
462
187
112213
462
155
80874
|
463
186
112241
463
154
80885
|
464
185
112273
464
153
80889
|
465
184
112296
465
152
80893
|
466
183
112320
466
151
80896
|
467
182
112349
467
150
80901
|
468
181
112364
468
149
80905
|
469
180
112382
469
148
80910
|
470
179
112396
470
147
80916
|
471
178
112412
471
146
80919
|
472
177
112428
472
145
80927
|
473
176
112450
473
144
80935
|
474
175
112474
474
143
80940
|
475
174
112500
475
142
80944
|
476
173
112518
476
141
80952
|
477
172
112529
477
140
80960
|
478
171
112542
478
139
80966
|
479
170
112553
479
138
80973
|
480
169
112574
480
137
80976
|
481
168
112585
481
136
80981
|
482
167
112597
482
135
80985
|
483
166
112606
483
134
80989
|
484
165
112617
484
133
80995
|
485
164
112633
485
132
80999
|
486
163
112648
486
131
81002
|
487
162
112662
487
130
81008
|
488
161
112672
488
129
81012
|
489
160
112687
489
128
81022
|
490
159
112697
490
127
81025
|
491
158
112703
491
126
81027
|
492
157
112712
492
125
81031
|
493
156
112721
493
124
81036
|
494
155
112725
494
123
81037
|
495
154
112731
495
122
81041
|
496
153
112735
496
121
81044
|
497
152
112743
497
120
81045
|
498
151
112751
498
119
81048
|
499
150
112756
499
118
81048
|
500
149
112765
500
117
81052
|
501
148
112771
501
116
81055
|
502
147
112774
502
115
81058
|
503
146
112779
503
114
81061
|
504
145
112783
504
113
81065
|
505
144
112787
505
112
81069
|
506
143
112789
506
111
81072
|
507
142
112793
507
110
81078
|
508
141
112796
508
109
81080
|
509
140
112798
509
108
81083
|
510
139
112799
510
107
81084
|
511
138
112804
511
106
81087
|
512
137
112807
512
105
81089
|
513
136
112812
513
104
81089
|
514
135
112814
514
103
81094
|
515
134
112816
515
102
81098
|
516
133
112817
516
101
81100
|
517
132
112818
517
100
81101
|
518
131
112820
518
99
81102
|
519
130
112820
519
98
81103
|
520
129
112821
520
97
81105
|
521
128
112824
521
96
81107
|
522
127
112825
522
95
81109
|
523
126
112826
523
94
81109
|
524
125
112826
524
93
81112
|
525
124
112829
525
92
81113
|
526
123
112831
526
91
81114
|
527
122
112834
527
90
81115
|
528
121
112835
528
89
81116
|
529
120
112836
529
88
81121
|
530
119
112837
530
87
81123
|
531
118
112841
531
86
81125
|
532
117
112841
532
85
81127
|
533
116
112841
533
84
81127
|
534
115
112842
534
83
81129
|
535
114
112842
535
82
81132
|
536
113
112842
536
81
81134
|
537
112
112843
537
80
81134
|
538
111
112844
538
79
81136
|
539
110
112845
539
78
81137
|
540
109
112846
540
77
81138
|
541
108
112848
541
76
81139
|
542
107
112849
542
75
81140
|
543
106
112849
543
74
81142
|
544
105
112851
544
73
81142
|
545
104
112852
545
72
81142
|
546
103
112852
546
71
81143
|
547
102
112852
547
70
81145
|
548
101
112852
548
69
81145
|
549
100
112852
549
68
81147
|
550
99
112852
550
67
81148
|
551
98
112853
551
66
81149
|
552
97
112856
552
65
81149
|
553
96
112856
553
64
81152
|
554
95
112856
554
63
81153
|
555
94
112856
555
62
81154
|
556
93
112856
556
61
81154
|
557
92
112857
557
60
81154
|
558
91
112857
558
59
81154
|
559
90
112858
559
58
81154
|
560
89
112859
560
57
81154
|
561
88
112859
561
56
81155
|
562
87
112859
562
55
81155
|
563
86
112859
563
54
81155
|
564
85
112859
564
53
81155
|
565
84
112859
565
52
81155
|
566
83
112860
566
51
81155
|
567
82
112860
567
50
81155
|
568
81
112861
568
49
81155
|
569
80
112862
569
48
81155
|
570
79
112864
570
47
81155
|
571
78
112864
571
46
81155
|
572
77
112864
572
45
81155
|
573
76
112865
573
44
81156
|
574
75
112865
574
43
81157
|
575
74
112865
575
42
81157
|
576
73
112865
576
41
81158
|
577
72
112866
577
40
81159
|
578
71
112866
578
39
81159
|
579
70
112866
579
38
81159
|
580
69
112866
580
37
81159
|
581
68
112866
581
36
81159
|
582
67
112866
582
35
81160
|
583
66
112867
583
34
81160
|
584
65
112867
584
33
81160
|
585
64
112867
585
32
81160
|
586
63
112867
586
31
81161
|
587
62
112867
587
30
81161
|
588
61
112867
588
29
81161
|
589
60
112867
589
28
81161
|
590
59
112867
590
27
81162
|
591
58
112867
591
26
81162
|
592
57
112867
592
25
81162
|
593
56
112867
593
24
81163
|
594
55
112867
594
23
81163
|
595
54
112867
595
22
81165
|
596
53
112867
596
21
81165
|
597
52
112867
597
20
81165
|
598
51
112868
598
19
81165
|
599
50
112868
599
18
81165
|
600
49
112868
600
17
81166
|
601
48
112868
601
16
81168
|
602
47
112869
602
15
81168
|
603
46
112869
603
14
81169
|
604
45
112870
604
13
81169
|
605
44
112870
605
12
81169
|
606
43
112870
606
11
81169
|
607
42
112870
607
10
81169
|
608
41
112870
608
9
81169
|
609
40
112872
609
8
81169
|
610
39
112872
610
7
81169
|
611
38
112872
611
6
81170
|
612
37
112872
612
5
81170
|
613
36
112872
613
4
81170
|
614
35
112873
614
3
81170
|
615
34
112873
615
2
81170
|
616
33
112873
616
1
81170
|
617
32
112873
617
0
82225
|
618
31
112873
618
|
619
30
112873
619
|
620
29
112873
620
|
621
28
112873
621
|
622
27
112873
622
|
623
26
112873
623
|
624
25
112873
624
|
625
24
112873
625
|
626
23
112873
626
|
627
22
112873
627
|
628
21
112873
628
|
629
20
112873
629
|
630
19
112873
630
|
631
18
112873
631
|
632
17
112873
632
|
633
16
112873
633
|
634
15
112873
634
|
635
14
112873
635
|
636
13
112873
636
|
637
12
112874
637
|
638
11
112874
638
|
639
10
112874
639
|
640
9
112874
640
|
641
8
112874
641
|
642
7
112874
642
|
643
6
112875
643
|
644
5
112876
644
|
645
4
112876
645
|
646
3
112876
646
|
647
2
112876
647
|
648
1
112876
648
|
649
0
113402
649
|

吉林
吉林省2022年普通高等学校招生文化课录取控制分数线

微信搜一搜“51艺术桥”,关注公众号,获取更多2022艺考资讯
温馨提示:
关注公众号——栏目页对话框回复关键词
——点击查看栏目页2022艺考,获取最新高考信息大全(每日更新)
版权声明:我们致力于保护作者版权,注重分享,被刊用文章【艺术类大学分数线(23日高考查分艺术类录取线分段表)】因无法核实真实出处,未能及时与作者取得联系,或有版权异议的,请联系管理员,我们会立即处理! 部分文章是来自自研大数据AI进行生成,内容摘自(百度百科,百度知道,头条百科,中国民法典,刑法,牛津词典,新华词典,汉语词典,国家院校,科普平台)等数据,内容仅供学习参考,不准确地方联系删除处理!;
原文链接:https://www.yxiso.com/fangfa/1850300.html