感谢您关注“永大英语”!
张 荣
摘要:本文通过对近6年来中美两国高考英语试题的研究,发现了学生较难掌握的类似interest的“情绪英语词汇”是常考点,分析了高考常考这类词汇的原因及命题特点;建议教师结合《英语课程标准》、 《高考英语大纲》中的词汇表灵活处理教材中的“情绪英语词汇”,遵循“结合语境教词汇”的原则,采用“分层分布”、“滚雪球”等方法,训练学生思维,提升学生运用这类英语词汇准确表达思想的能力。
关键词:中美两国高考英语试题;情绪英语词汇;教学策略
一、引言
词汇是语言的建筑材料,外语教学的成败归根到底要取决于词汇教学的成败、词汇量的多少和学生记
忆词汇、学习词汇能力的高低(胡春洞、包天仁,2002)。在日常英语教学中,笔者发现有一类英语动词及其派生词、转化词(本文称这类词为“情绪英语词汇”)是学生较难掌握的,这类动词的语义特征是:“使…产生某种情绪”,如interest(使…感兴趣)、disappoint(使…失望)等。《普通高中英语课程标准(2017年版)》(以下简称《标准》)(教育部,2018)中有近30个这类动词,加上它们的派生词、转化词,共有100多个词。这一语义网中的词汇对中国英语外语学习者来说是不易学好的,对以英语为母语的美国中学生是不是也构成了学习困难?如果答案是肯定的,那么,研究如何帮助学生掌握好这类英语词汇是很有必要的。高考英语对基础英语教育有引教导学的功能,它对基础英语词汇教学中的重点、难点会进行考查。因此,本文将从研读近6年来中美两国高考英语试题入手,了解这类词汇被考查的情况,分析其原因,探究帮助学生掌握词汇的教学策略。
二、寻找情绪英语词汇的构成规律
英语词汇有其特有的构成规律。许多英语动词的现在分词和过去分词可以转化为形容词。情绪英语词汇中的动词的现在分词、过去分词可以转化为形容词。笔者统计了《2019年全国卷高考英语科目考试大纲》(以下简称《大纲》)(教育部,2019)中这类情绪英语词汇的呈现情况。请看下表:
从表2.1可以看出,情绪英语词汇中的动词及其V-ing、V-ed形式转变来的形容词是中美高考英语常考的核心词汇(例证将在下文展示)。研究高考是如何考查这些词汇的,可以帮助教师找到解决这一教学难点的方法。
三、研读中美两国高考英语试题
为了获取情绪英语词汇在中美两国高考英语中被考查的情况,笔者对近6年来这两国高考英语试题进行了归类、分析。
1. 2019年高考英语试题
(1)在2019年中国高考英语试题(I卷)中,“短文改错”的第71题(注:为了下文叙述方便,笔者给被本文列出的高考真题例子编了号,本题为例1)是:
I became interesting in playing football thanks to a small accident. One afternoon….
(答案:interesting 改为 interested。)
(2)在2019年中国高考英语试题(II卷)中,“短文改错”的第78题(例2)是:
…. There were two reasons for the decision. One was that I was amazing at the fact that a sick person could
could feel much better after seeing a doctor….
(答案:amazing 改为 amazed。)
(3)在2019年中国高考英语试题(I卷)中,“短文改错”的第76题(例3)是:
……. I stopped the ball and kicked it hard back to the playground. To everyone’s surprising, the ball went into the net. ……
(答案:surprising改为surprise。)
(4)在2019年6月份的美国高考英语试题中,第32小题(例4)是:
2. 2018年高考英语试题
(1)在2018年中国高考英语试题(I卷)中,“完形填空”的第43题(例7):
During my second year at the city college, I was told the education department was offering a “free” course, called “thinking chess” for three credits. …… And even if I weren’t 43 enough about free credits, news about our instructor was appealing to me.…
43. A. excited B. worried C. moved D. tired
(答案:A。这四个选项词都在表2.1中。)
(2)在2018年中国高考英语试题(II卷)中,第42(例6)、43(例7)题:
Two weeks earlier, my son, Ben, had got in touch. He had moved to England with his mum when … and it had been 13 years since I had last seen him. So imagine my 42 when he emailed me saying he wanted to come to visit me.
I was 43 ! I arrived early at Byron Bay where we were supposed to meet….
42. A. delight B. relief C. anger D. worry
43. A. scared B. shocked C. thrilled D. ashamed
( 第42题答案: A;第43题答案: C。delight、worry、scared、shocked、thrilled都在表2.1中。)
3. 2017年高考英语试题
(1)在2017年中国高考英语试题(II卷)中,“短文改错”第73题(例8):
Mr. and Mrs. Zhang both work in our school. ……… In their spare time, they are interesting in planting vegetables in their garden, …….
(答案:interesting 改为interested。)
(2)在2017年中国高考英语试题(I卷)中,“完形填空”的第49题(例9):
….. Both the hand movements and the very idea of communicating without speaking 49
me. What I saw was completely unlikely ……
49. A. disturbed B. supported C. embarrassed D. attracted
(答案:D。disturbed、embarrassed都在表2.1中。)
(3)在2017年4月份的美国高考英语试题中,第2题(例10)是:
4. 2016年高考英语试题
在2016年中国高考英语试题(I卷)中,“短文改错”的第80题(例11):
It is Mother’s Day…. Dad cleaned the house and then went shopping.… At dinner, we said to her, “Happy Mother’s Day!” Mum was grateful and moving.
(答案:moving改为moved。)
5. 2015年高考英语试题
(1)在2015年中国高考英语试题(I卷)中,“短文改错”的第80题(例12):
…. Mum said, “How nice to see you again! Dad and I were terrible worried.” Tony promised her that this would never happen again.
(答案:terrible改为terribly。terrible是terrify的派生词。但该题中的terribly等于greatly,意思是“很,非常”。)
(2)在2015年中国高考英语试题(II卷)中,“完形填空”的第37(例13)、38(例14)题:
It 37 me that playing against the other team was a great 38 moment for all the girl on the team. I think it is a general principle….
37. A. confused B. struck C. reminded D. warned
38. A. touching B. thinking C. encouraging D. learning
(第37题答案是C,要排除A,就要知道confused的用法。第38题答案是A。confuse、touching都在表2.1中。)
6. 2014年高考英语试题
(1)在2014年中国高考英语试题(I卷)中,“语言知识运用”的第68题(例15):
(用括号内单词的正确形式填空)
While there are 68 (amaze)stories of instant transformation, for most of us the changes are gradual and require a lot of effort and work, like cleaning up a polluted river.…
(答案:amazing。)
(2)在2014年12月份的美国高考英语试题中,第20题(例16)是:
从上面的高考真题可以看出,无论是把英语作为外语来学习的中国学生,还是把英语作为母语来学习的美国学生,在高考时都遇到了这类情绪英语词汇试题。这说明,这类英语单词是学生掌握起来比较困难的(如果不难,高考也不会测试它们的用法,因为没有区分度),也是很重要的,因为它们与人们的日常生活密切相关。
四、探究情绪英语词汇试题的考查特点及命题启示
高考英语虽然是考查学生综合运用英语的能力的,但学生运用英语的能力包括使用恰当的词汇准确表达思想。Wilkins(1983)认为,没有语法,人们不能表达很多东西;而没有词汇,人们则无法表达任何东西。所以,中美两国高考英语试题中都有对词汇运用的考查,是非常科学的,也是十分必要的。
表2.1中带有@(笔者根据谐音取了“爱它”这一标注号,也是在思考高考为何偏爱这些词。)的词,都是近6年来高考英语(尤其是中国高考英语)中直接作为考点的单词,其数量之多、被考查的频率之高,是令人吃惊的(surprising)。
1. 高考英语对情绪英语词汇的考查特点
研读上面高考真题可以发现,高考英语从以下四个角度考查“情绪英语词汇”的用法:
(1) 考查情绪英语词汇动词的V-ing与V-ed的区别,见例1、例2、例4、例8、例11、例16;这一考点也说明,掌握英语动词的ing形式和ed形式的用法很重要。
(2) 考查情绪英语词汇的动词与它们的派生词、转化词的用法,见例3、例12、例15。
(3) 考查情绪英语词汇之间的语义差别,见例5、例15。
(4) 考查情绪英语词汇与其他词的用法差别,见例6、例7、例9、例10、例13、例14。
2. 高考英语情绪英语词汇试题的命题启示
非常值得关注的是,2019年中国高考英语试题(I卷)的“短文改错”和2017年中国高考英语试题(II卷)的“短文改错”都考查了interesting 和interested的区别,考查角度完全一致:都要求把文中的interesting改为interested。2019年中国高考英语试题(II卷)的“短文改错”和2014年中国高考英语试题(III卷)的“短文改错”还分别考查了amazing 和amazed的区别,moving和moved的区别,要求把文中的amazing改成amazed, moving改成moved。而且,答案词interested、amazed、moved(感动的)都不在《大纲》的词汇表中,但能够派生出这三个词的interest、amaze、move都在《大纲》中。笔者认为,可能是因为制订《大纲》的专家们遵循了“词汇表不列可根据构词法推导出的部分名词、形容词、副词等”的原则(像《标准》词汇表的列词做法一样)。
对此,笔者得到以下三点启示:
(1)考查典型的常用词,达到“以点带面”目的。
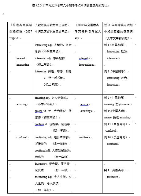
interesting 是十分常用的英语单词,是表2.1所列出的单词中最早被中小学英语学习者接触到的(首次出现在人教版小学英语教材三年级下册Unit 10中);interested首次出现在人教版初二英语教材中。
如果学生能正确使用interesting和interested, 那么他们就很可能会把这一能力迁移到表2.1中其他V-ing、V-ed词的运用上,因为这些词是同类词,有相似特征。学生需要根据词性、词语的习惯搭配和主题内容,构建不同词汇语义网,积累语块,扩大词汇量,并在大量的语言学习活动中,强化语感,迁移词语运用能力,最终做到词语内化(教育部,2018)。
另外,高考英语考查interesting和interested的区别,说明表2.1中的这类词很重要;同时也说明,掌握英语动词的-ing形式词和-ed形式词的用法很重要,这就可能达到“引教导学”的目的。
(2)重考常用的考点词,说明仍有许多学生会用错它们。
高考英语重复考查interesting 和interested的区别,说明仍然有许多学生不能正确使用它们表达思想;高考英语频繁考查情绪英语词汇的用法,说明许多学生对这一语义网内的词汇掌握得不够好。
(3)研究表2.1中的考点分布,把握《高考英语大纲》词汇的教学。
上面几个“高考题的答案词interested、amazed、moved都不在《大纲》中,但它们的源词在《大纲》中”这一现象(查看表2.1可知,这种现象很普遍)启示广大教育工作者们: 在日常英语词汇教学中, 要重视结合《标准》和《大纲》中提供的词汇表,引导学生科学学习教材中的词汇,积极构建英语词汇语义网,也就是对有联系的词汇进行归类,因为“对单词进行分类是常用的学习策略之一,分类的过程也是学习和记忆的过程”(程晓堂、郑敏,2002),同时,不断拓展词汇学习,扩大词汇量。
例如: 在教学interest这个词时,尽管《大纲》中只有它作名词的标注及它的派生形容词interesting, 教师也应该既教它作名词的用法,又教它作动词的用法;既教interesting,又教interested; 既教be(become/keep) interested in ...,又教take(have/keep) an interest in ....等。
当然,对一个英语单词涉及的派生词、转化词及相关用法,我们要采用“分层分步”的教学方法,即不能一次集中教完,而必须根据其在教材中出现的先后顺序进行分层、分步教学,发展学生的逻辑思维能力。同时,还要采用“滚雪球”的方法,即在教学一个英语单词时,如果学生以前学过与该词有联系的词,就要“以旧托新,而且新少旧多,边学习边巩固,温故而知新”(张正东,2000)。学生在已掌握词汇的基础上不断增加相关词汇(构建“词汇语义网”),像滚雪球一样,其头脑中的词汇量会越滚越大。
同样,对于同一类词汇(如本文讨论的“情绪英语词汇”)的教学,也应采用“分层分步”、“滚雪球”的方法。
例如:表4.2.3.1中interesting这个词,学生是在小学三年级首次学的,到了小学六年级,出现amazing这个词时,教师可以借助复习interesting来学amazing, 让学生观察、感悟这两个词的特点;到了初三年级教学amaze这个词时,教师可以引导学生通过复习在初二年级学过的interest(vt.),来学习amaze,同时复习interesting, interested和amazing, 进而拓展到amazed的用法;到了初三年级教学frustrate\frustrating\frustrated时,再次复习、巩固interest、amaze及其派生词的用法;到了高二年级教学confuse\confusing\confused这组词时,可再次复习interest\interesting\interested、amaze\amazing\amazed、frustrate\frustrating\frustrated等学生已学过的这一语义网中的词汇,引导他们学会归纳、演绎,提高逻辑思维能力。学习者经过发现、感知、理解、与已有的知识“同化”或“顺应”、体验等认知过程,吸收、内化并构建自己语言机制的一部分,还能独立地、创造性地运用所学语言解决问题,如能说出或写出自己的想法来解决实际的问题,这里就有时间逻辑思维的加工过程(刘道义,2018)。
五、探究学生误用情绪英语词汇的原因及应对教学策略
分析学生误用情绪英语词汇的原因,有助于教师更有效地指导学生掌握它们。现以学生最熟悉的interesting和interested为例,探究他们误用这些词的原因及解决这一困难的教学策略。
1. 单词语义原因及应对教学策略
学生早在小学三年级教材中就接触到interesting这个词了,教材中最初呈现这个词的汉语意思是“有趣的,有意思的”(见表4.2.3.1)。由于汉语语言的特殊性,“有趣的”和“令人感兴趣的”这两者的内涵是一样的,“有趣的”是“令人感兴趣的”这一语义的简洁表达。到了初二年级,教材中出现了interested,给出的汉语意思是“感兴趣的”。这时,学生容易疏忽“有趣的”和“感兴趣的”这两个汉语意思的区别;如果教师再不借助语境呈现interested这个词的含义,学生就更容易混淆interesting和interested的用法。
如果教材首次呈现“interesting”这个词的汉语意思时,是用“令人感兴趣的”这一形式,学生后来学到interested(感兴趣的)时,就很可能注意到interesting和interested的语义区别,因为许多中国学生是通过记忆教材课文词汇表中的英语单词及其汉语意思来学单词的,“先入为主”的现象很普遍。
学生的词汇学习观念会影响其词汇学习行为,进而影响其词汇学习效率;教师要引导学生遵循“词汇要在语境中学,要在实际生活中运用”的原则(程彩玲、张荣,2008)。在教学由含有“使…产生某种情绪”之意的动词转变而来的形容词时,教师要让学生一开始就清楚:这类动词的现在分词演变来的形容词,都有“令人感到…”的意思;这类动词的过去分词演变来的形容词,都有“(自己)感到…”的意思。当然,在适当的时候给学生一个语境,让他们用这些词的正确形式表达思想更重要。例如:
根据短文,用括号里所给词的适当形式填空。
* Jane and I are good friends. Both of us have an (interest) in films. Yesterday afternoon, she told me that an (interest) American film will be on at the People’s Cinema next Sunday. I’m going to invite her to see the film because she gave me a valuable birthday gift last month. I must do something as return. I think she will be (interest) in the film.
又如:从括号里选择一个合适的词填空,使句意完整。
* Suddenly the classroom’s door was pushed open, and a tall man rushed in with a gun in his right hand, shouting in a (frightening/frightened) voice, “Don’t move.”
* Suddenly the door was pushed open, and a tall man rushed in with a gun in his right hand. The old woman in the room said in a (frightening/frightened) voice, “Don’t shoot.”
2. 语块意识原因及应对教学策略
许多学生不能做对2019年中国高考英语试题中“短文改错”的三个小题(例1、例2、例3)的原因之一是:他们的“英语语块意识”不强,不知道became interested in…,was amazed at…,和to one’s surprise是英语中的固定搭配(语块),这里的interested、amazed、surprise是不能分别改成interesting、amazing、surprising。
英语词汇学习的一个重要方面就是要注意英语语块的积累。高中阶段的词汇教学除了引导学生更深入地理解和更广范地运用已学词汇外,还要培养学生的语块意识,并通过广泛阅读,进一步扩大词汇量,提高运用词汇准确理解和确切表达意义的能力(教育部,2018)。
在教学表2.1中的词汇时,教师要引导学生注意它们涉及的语块,因为这些词涉及的语块在构成上既有相同之处,又有不同之处。例如:
be (become/get) interested in…;take (have/keep/find) an interest in…
be amazed (excited/amused/delighted/surprised/terrified/disappointed/frustrated, etc.) at…
be tired (terrified/frightened, etc.) of…
in surprise (astonishment/frustration, etc.)
with pleasure (satisfaction/frustration, etc.)
to one’s surprise (amazement/amusement/delight/satisfaction/disappointment, etc.)
3. 逻辑思维原因及应对教学策略
学生误用interesting和interested的另一个原因是,他们忽视了这两个词在语句中的逻辑关系是不同的,没有思考到句子的含义是要符合逻辑这一个层次。如:
I became interesting in playing football thanks to a small accident. One afternoon…. 根据语境,第一句话要表达的意思是:由于一个小事故,我(自己)对踢足球变得感兴趣了;而不是:由于一个小事故,我在踢足球方面变得令(别)人感兴趣了。
要让学生更好地掌握interesting和interested的用法差异,最好从它们的源词interest入手。
interest作及物动词时,它的语义非常特殊,汉语释义是“使…感兴趣”。构成语句的结构是:
A+ interest +B。这里,A既可以是有生命的,也可以是无生命的,但是,B一定要是能产生“兴趣”这一情绪的(通常是人,也可以是一些比较高等的动物,如马、狗等),才符合逻辑。例如:
*The book interests the children in the primary school. ( Right )
(The children in the primary school are interested by the book.) ( Right )
(The children in the primary school are interested in the book.) ( Right )
*The new teacher interests the children in the primary school. ( Right )
(The children in the primary school are interested by the new teacher.) ( Right )
(The children in the primary school are interested in the new teacher.) ( Right )
**The new teacher interests the book. ( Wrong)
(The book is interested by/in the new teacher.) ( Wrong)
学生具备正确使用interest及其派生词的能力后,应该把这一能力迁移到表2.1其他词的运用上。
六、结语
语言教学充满艺术,集工具性与人文性于一体,必须通过不断探索和尝试,才能渐渐掌握其中的奥妙(王斌华、王洪伟,2018)。词汇是语言的根本。从中美两国高考英语对“情绪英语词汇”的考查情况看,这些词是学生学习的难点。教师要研究它们的教学,遵循“归类原则”,采用“分层分布”、“滚雪球”等方法,让学生在牢牢掌握一个单词用法的前提下,能够运用逻辑思维推出其他同类词的相关用法,达到举一反三的目的。这一考查现象也启示教师们:要让学生借助语境学词汇、在语篇中理解词的内涵;要引导他们重视语块积累、发展思维品质,不断提高综合运用英语的能力。
注:本文系2016年教育部人文社科重点研究基地“十三五”重大项目“中国外语教育理论与实践创新研究”(项目编号: 16JJD740002)的部分研究成果。
参考文献
[1] Wilkins,D. Linguistics in Language Teaching[M]. New York: Amold,1983.
[2] 程彩玲,张荣. 高中学生英语词汇学习策略使用情况调查[J]. 中小学外语教学, 2008 (7).
[3] 程晓堂,郑敏. 英语学习策略[M]. 北京:外语教学与研究出版社,2002.
[4] 胡春洞,包天仁. 中国当代著名英语教学法流派[M]. 长春:吉林教育出版社,2002.
[5] 教育部. 普通高中英语课程标准(2017年版)[S]. 北京:人民教育出版社,2018.
[6] 教育部考试中心. 2019年全国卷高考英语科目考试大纲[S]. 北京:高等教育出版社,2019.
[7] 刘道义. 谈英语学科素养----思维品质[J]. 课程·教材·教法,2018(8).
[8] 王斌华,王洪伟. 英语教师课堂教学规范评价指标体系:研制与解读[M]. 上海:上海教育出版社,2018.
[9] 张正东. 中国外语教学法理论与流派[M]. 北京:科学出版社,2000.
Zhang Rong
Abstract: By researching the questions on the College Entrance English Exams of China and the United States in the past six years, this paper finds that English words like interest which are related to people’s feelings and difficult for students to master are oftentested; it analyzes the reasons for such words to be frequently tested and the characteristics of the exam questions. The paper proposes that teachers should deal with these words in the textbooks flexibly according to the vocabulary listed in The English Curriculum Standards and The English Syllabus on College Entrance Exams, presenting them incontexts and teaching them step by step at different levels and like rolling a snow ball, to train students’ thinking and develop their ability to use such words to accurately express their ideas.
Key Words: English questions on the college entrance exams of China and the U.S.; English words related to people’s feelings; teaching strategies
(本文首次发表在《基础教育外语教学研究》2019年第11期)
版权声明:我们致力于保护作者版权,注重分享,被刊用文章【2017高考英语难(中美两国高考英语同考)】因无法核实真实出处,未能及时与作者取得联系,或有版权异议的,请联系管理员,我们会立即处理! 部分文章是来自自研大数据AI进行生成,内容摘自(百度百科,百度知道,头条百科,中国民法典,刑法,牛津词典,新华词典,汉语词典,国家院校,科普平台)等数据,内容仅供学习参考,不准确地方联系删除处理!;
工作时间:8:00-18:00
客服电话
电子邮件
beimuxi@protonmail.com
扫码二维码
获取最新动态
