广西文都,懂广西考研,更懂你!在谈教育理想会遭到嘲笑的时代,我们坚持深耕考研行业,为万千学子提供有价值的信息、服务、课程。
关注我们,在混杂斑驳的信息世界中,找到方向、独立思考,与优质内容砥砺同行。
70万+字,汇成350+原创文章,初涉考研的“小白”,可以在这里学习考研知识、课程干货、信息动态等等相关的知识。
而,资深的考研人,或者上岸的研究生,亦可以在这里获取到最新最快的行业信息及研究生就业动向。

艺术生,无论是高考还是研究生入学考试,都是大热门。尤其是研究生入学考试,这些年分数更是居高不下。
有段时间没有更新艺术类的院校信息了。由于艺术类专硕竞争非常激烈!今天为同学们带来广西艺术学院人文学院——艺术学理论学硕,2022考研的招生及往年复试情况解读![公众号:广西艺术考研网]
广西艺术学院人文学院成立于2004年,前身是广西艺术学院艺术文化系,2007年正式升格为人文学院。经过多年的建设和发展,拥有一级学科艺术学理论硕士学位授权点。导师团队共有28人(含外聘),其中具有博士生导师资格4人,正高级职称21人,副高级职称7人,博士13人。

学院拥有“八桂青年学者岗”和“广西文艺评论基地”两个自治区科研平台。近三年,承担6个国家级科研项目。目前已建成设备齐全的“非遗数字化处理实验室”、“创意策划教学实验室”等校内专业实验平台。艺术学理论在第四轮全国学科评估结果为C+.


广西艺术学院人文学院的艺术学理论,一共设有6个研究方向:
01文化艺术管理;02艺术理论与批评
03文化遗产研究;04艺术教育研究
05艺术史;06艺术文献翻译
2022考研广艺初试业务科有30多个专业方向考试大纲有调整,而人文学院相对稳定,没有变动。初试专业课依然是考701艺术学概论和801艺术史。
至于复试方面,不同的研究方向,复试考试的内容是不一样的,大家要提前做好准备。此外,广艺的人文学院是不接受同等学力考生报考的,需要了解下。需要初复试方面的辅导培训,可以找我们的老师进行了解!

由于艺术学理论是学硕,初试两门专业课都是考理论,不考快题。需要背诵的内容比较多,建议要早点开始准备。
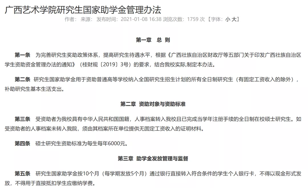
(1)学业奖学金

(2)国家助学金

广西艺术学院建立了完善的激励机制和奖助体系,全日制硕士研究生每年获得的奖助学金不少于6000元,表现优异的将不少于9000元,国家助学金6000元,国家奖学金20000元。
此外,广西艺术学院还设立有研究生优秀学术成果奖励、创新创业项目科研基金、高端学术活动补助、助教助研岗位补贴、研究生生活补助等,以及社会(企业)设立的各类奖助学金,最高者每年获得的各类奖助学金累计可超过10万元。
广西艺术学院2021年硕士研究生招生考试考生进入复试资格分数线及享受少数民族照顾政策的考生分数线统一执行B类地区的《2021年全国硕士研究生招生考试考生进入复试的初试成绩基本要求》,退役大学生士兵专项计划分数线自主划定,具体要求见下表:

2021考研广艺依是只要过二区国家线就可以进入复试,跟早几年一样。而少数民族照顾政策考试只要249分就有机会进入复试。所以,复试的分数要求不高。
2021考研调剂信息

2020考研调剂信息

从过去两年的调剂公告上看,广艺的艺术学理论这两年都是招不满的,每年都需要调剂。毕竟这个是学硕,英语又要考英语一,难度较大。再者艺术类专业,分数线非常高,证明要上线,没有想象中容易。当然,调剂的竞争也非常激烈,调剂的对手不少都来自于美院、艺术学院或者一些985、211院校。想要了解更多广西考研信息,记得关注我们!
广西艺术学院作为专门的艺术类院校,艺术学理论的实力还是不错的,学校的认可度也比较高。由于学校地处二区,竞争相对没有那么激烈,每年只要过二区国家线就有机会进入复试,相比一区很多其他美院、艺术学院,整体来说还是个可以考虑的选择。

但是,并不是说,只要过线了就有机会录取,毕竟艺术类的院校对学生的专业技能、院校出身要求都比较高。而且由于艺术学理论是学硕,每年的招生名额不会非常多。所以,一定要加倍努力,无论是初试,还是复试,都不能松懈。码字不易,喜欢可以点赞、转发、收藏!
备注说明:文章为广西文都考研网原创,转载请注明出处。由于,数据均为人工录入,在解读方面难免会有些不够严谨地方。如果有误差,欢迎指正!
版权声明:我们致力于保护作者版权,注重分享,被刊用文章【广西艺术学院(广西艺术学院人文学院)】因无法核实真实出处,未能及时与作者取得联系,或有版权异议的,请联系管理员,我们会立即处理! 部分文章是来自自研大数据AI进行生成,内容摘自(百度百科,百度知道,头条百科,中国民法典,刑法,牛津词典,新华词典,汉语词典,国家院校,科普平台)等数据,内容仅供学习参考,不准确地方联系删除处理!;
工作时间:8:00-18:00
客服电话
电子邮件
beimuxi@protonmail.com
扫码二维码
获取最新动态
