6月26日,2021年新高考志愿填报将正式启动。
当然,实际上,今天已经可以在志愿填报系统查看各批次的招生院校、专业和计划人数了。
这个时候,考生和家长都深切感受到了志愿填报的紧迫性,也在为如何选好大学和专业而紧张地准备着,但是,往往又不知如何下手。
在6月14日,我写了一篇关于如何填报新高考志愿的文章,梳理了高考志愿的填报思路,但是对于具体的大学和专业尚未涉及。
本篇文章就和大家说说如何选择大学专业。
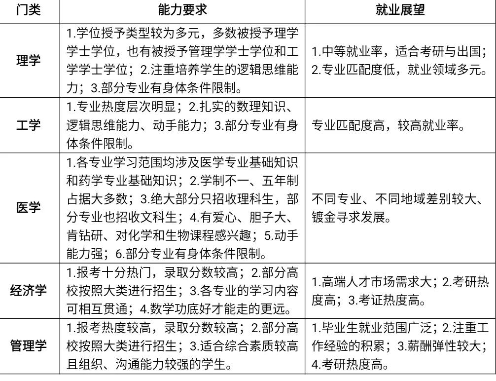
根据教育部官网公布的2021年本科专业目录,大学专业共有740个,这些专业又分别包含于92个专业大类当中,92个专业大类组成12大专业门类(军事学不在此讨论),分别是哲学、经济学、法学、教育学、文学、历史学、理学、工学、农学、医学、管理学、艺术学。
十二大专业门类有各自的特点,在报考时考生要重点了解的就是这些专业的能力要求和就业方向。
以上这些是招生人数相对较多的专业门类,在报考时考生要做重点了解。
关于如何做选择,每个人都有自己的判断标准,但是在以就业为导向的大背景下,一般来说,选择大学专业时要考虑的无外乎两个方面,一是主体条件,一是客观因素。
首先,主体条件就是指考生本人的个性特点和需求,比如擅长的学科是什么?有什么样的兴趣爱好?将来想从事什么样的职业?
比如一个考生对数字极其敏感,逻辑思维较强,喜欢看财经新闻,初中就开始自学研究股票K线图、上市公司财务报表等,茶余饭后最喜欢和爸爸探讨股市走向、国家经济政策等,乐此不疲,就可以考虑报考经济学类的专业,能够兼顾他的兴趣和专长。
再比如对于一个一心想考公务员的考生来说,在选择专业时就可以报考那些招聘岗位需求较多的专业,比如计算机科学与技术、法学、汉语言文学、工商管理、财政学等专业。
另一方面,客观因素主要考虑家庭背景和社会需求。
家庭资源是专业选择的重要指挥棒,如果家庭成员了解某个行业,甚至已经在这个行业有了深厚积累,那么很大程度上能够在职业发展道路上给予考生及时准确的指导;此外,家庭经济条件和人脉资源也是选择大学专业的重要参考因素,对于家庭经济条件较为困难的考生来说,尽可能选择那些能够学到一技之长的专业,本科毕业之后不至于因为难以找到对口的工作而忧心忡忡。
了解社会需求主要了解各专业门类毕业生就业现状、国家重大发展战略。
填报志愿时,家长都会提到“热门专业”和“冷门专业”,“热门专业”社会需求大、就业率高、前景广阔,“冷门专业”往往都是人才供给量大于社会需求量,我们很多考生上大学的主要目的就是将来能找一份理想的工作,那么社会需求这一因素就不得不好好了解,尽量规避相应的风险。
从国家发布的政策来看,未来十年,新一代信息技术产业、高档数控机床和机器人、航空航天装备、海洋工程装备及高技术船舶、先进轨道交通装备、节能与新能源汽车、电力装备、农机装备、新材料、生物医药及高性能医疗器械等是重点支持发展的行业领域,人才最为短缺,考生报考时可以适当往这方面倾斜。
总体而言,选好大学专业的前提是要先了解大学有哪些专业?这些专业分别有什么特点?以后的就业
版权声明:我们致力于保护作者版权,注重分享,被刊用文章【大学的专业有什么(大学专业有哪些)】因无法核实真实出处,未能及时与作者取得联系,或有版权异议的,请联系管理员,我们会立即处理! 部分文章是来自自研大数据AI进行生成,内容摘自(百度百科,百度知道,头条百科,中国民法典,刑法,牛津词典,新华词典,汉语词典,国家院校,科普平台)等数据,内容仅供学习参考,不准确地方联系删除处理!;
工作时间:8:00-18:00
客服电话
电子邮件
beimuxi@protonmail.com
扫码二维码
获取最新动态
