英语四六级考试是教育部主管的一项全国性的英语考试,其目的是对大学生的实际英语能力进行客观、准确地测量,为大学英语教学提供测评服务。
四六级对于大学时代来说是一个必考题,通过四六级是不少人非常重要的任务。
四六级考试难度升级
人民网教育频道针对四六级考试的发文:近五年来,四六级考试只会越来越难!这也是今后的发展趋势!

而近两年开始的考试改革显示了,由认知到应用的过渡,逐渐向考查应试者真实英语水平的方向发展,难度也确确实实有所上升。
不少考生也纷纷吐槽:现在的四六级真的跟以前不一样了!越来越难了!



2021年上半年全国大学英语四、六级考试(CET)笔试时间定于6月12日,口试时间定于5月22-23日。
面对目前这种越来越难的大环境,我劝同学们能6月过就别等12月,能今年过就不要等明年,拖着没意义,如果最后真的因为越来越难而没有过四六级,那你可能真的会后悔!
四六级没过对考研的影响
首先,考研英语的考察侧重点和四六级英语是有很大区别的。
光是考试题型上就有很大差别,四六级考听力,而考研英语初试不考听力;四六级英语考试时间为120分钟,包括五大部分,考研英语为180分钟,包括四大部分。
然后,不知道大家有没有对比过这两个的大纲词汇,对比一下我们就可以发现,虽然有2/3以上的单词是有重合的,但是阅读内容的考察侧重点不同,考研词汇更重视考察“熟词僻义”,而四六级重视综合。
可能有的同学更适应四六级考试的出题方式,有的同学更善于做好考研英语。英语六级过了考研英语没过线的,还有英语四级没过,考研英语考个比较不错分数的都不在少数。
因此,四六级没过不代表考研英语考不了高分,大家要把心态摆正。
就目前来说,各个招生单位在招生简章中都没有明文要求四六级成绩,当然也有极个别特例:
①在报考时会有极个别院校要求英语成绩过四级,比如东北师范大学的同等学力报考生需要四级成绩达到425分以上。这个要留意招生院校发布的招生简章,如果当年招生简章未出来,可查看往年的,一般变化不大。
②有些院校,会因为专业的需要,会要求你的英语过一定的等级,如西北农林科技大学,要求报考人文社科类各专业的考生须通过六级且达到一定成绩。因此大家最好也要去目标专业的学院官网看看,是否对四六级有特殊要求,如果没写就是没有要求。
③如果是同等学力(本科结业生、专科生、高职高专等)考生,要考研的话,复试时会有加试,会影响你的最后成绩。此外,个别学校英语还会对四级有要求。
下面给大家罗列部分院校对于四级的要求▼
复试是一场很主观、很随机的考试,在复试过程中,不少学校要求准备本科成绩单、四六级成绩单等,或者在面试过程中可能会问到四六级成绩。当然如果四六级成绩非常出色,如果老师看到,或许也能给老师留下不错的印象。
部分学校还会将英语等级纳入复试成绩计分中。以湖南大学环境科学与工程学院为例,复试计分方式:复试总分分值240分,大学阶段学习情况及成绩占50分。
下图是该项分值的比分方案们可以看到四六级成绩对于复试还是有一定影响的,但是占比较小,影响也不是特别大。

不过有的时候一分之差也很关键,所以一定要看看目标学校对四六级有没有特别规定。
在招生单位的调剂要求中,有些学校为了筛选优秀生源,会设置一些门槛,首先是复试分数线,再一个就是本科毕业院校、英语等级等,比如:
华南师范大学生命科学学院、生物光子学研究院2019年光学工程(专业硕士)调剂信息公告中有一条:英语水平达到四级(英语达到六级水平者优先考虑调剂)。

四六级对研究生的影响
六级成绩通过并且得分较高是可以在研究生阶段申请英语免修的哦!如果研究生阶段课程较多,能少上一门英语也是很惬意的一件事。
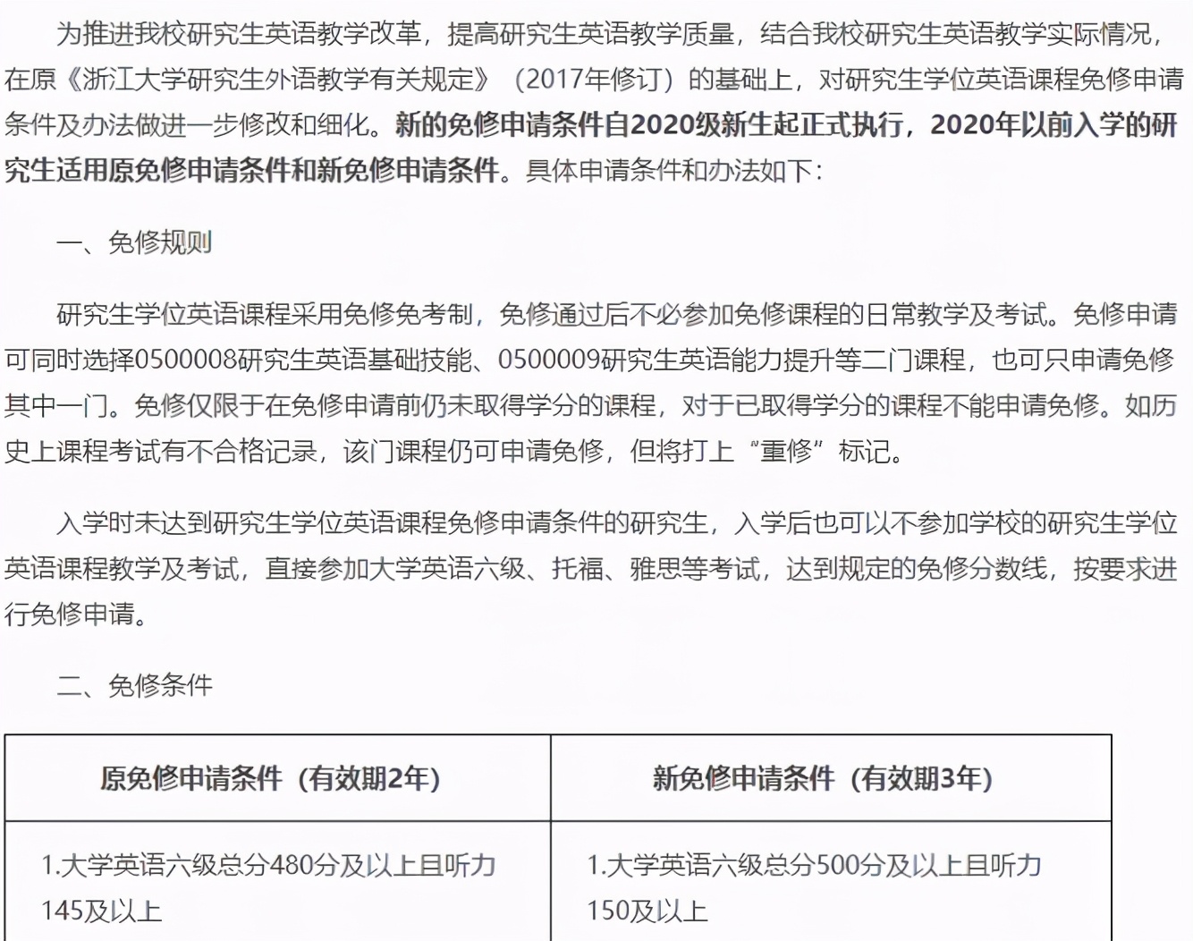
比如,浙江大学的规定:
虽然国家没有明确要求所有院校必须过六级,但当今的趋势,绝大部分院校都要求过六级才可以毕业。甚至于有些学校考博需要三年以内的六级成绩。
四级没过不影响绝大多数考研考生的初试报考(四级没过本科学校不发毕业证书、同等学力考生有特殊要求的除外)。
总之,"四六级"没你想象中的重要,也没你想象中的不重要。对于考研人来说,要摆正心态,积极对待,保证过四级尽量过六级。
版权声明:我们致力于保护作者版权,注重分享,被刊用文章【大学英语六级难考吗(听说今年四六级是最容易的一年)】因无法核实真实出处,未能及时与作者取得联系,或有版权异议的,请联系管理员,我们会立即处理! 部分文章是来自自研大数据AI进行生成,内容摘自(百度百科,百度知道,头条百科,中国民法典,刑法,牛津词典,新华词典,汉语词典,国家院校,科普平台)等数据,内容仅供学习参考,不准确地方联系删除处理!;
工作时间:8:00-18:00
客服电话
电子邮件
beimuxi@protonmail.com
扫码二维码
获取最新动态
