电子科技大学、华南理工大学为两所985理工类院校,分别位于四川省和广东省。本文将根据两所院校本科教学质量报告、第四轮学科评估、2021年录取情况等对比分析两校的本科教学质量。
在学科建设的各项指标中,两所院校均有2个一级国家重点学科,华南理工大学其余指标水平均高于电子科技大学。
表1.两校学科建设情况
数据来源:电子科技大学、华南理工大学官网简介
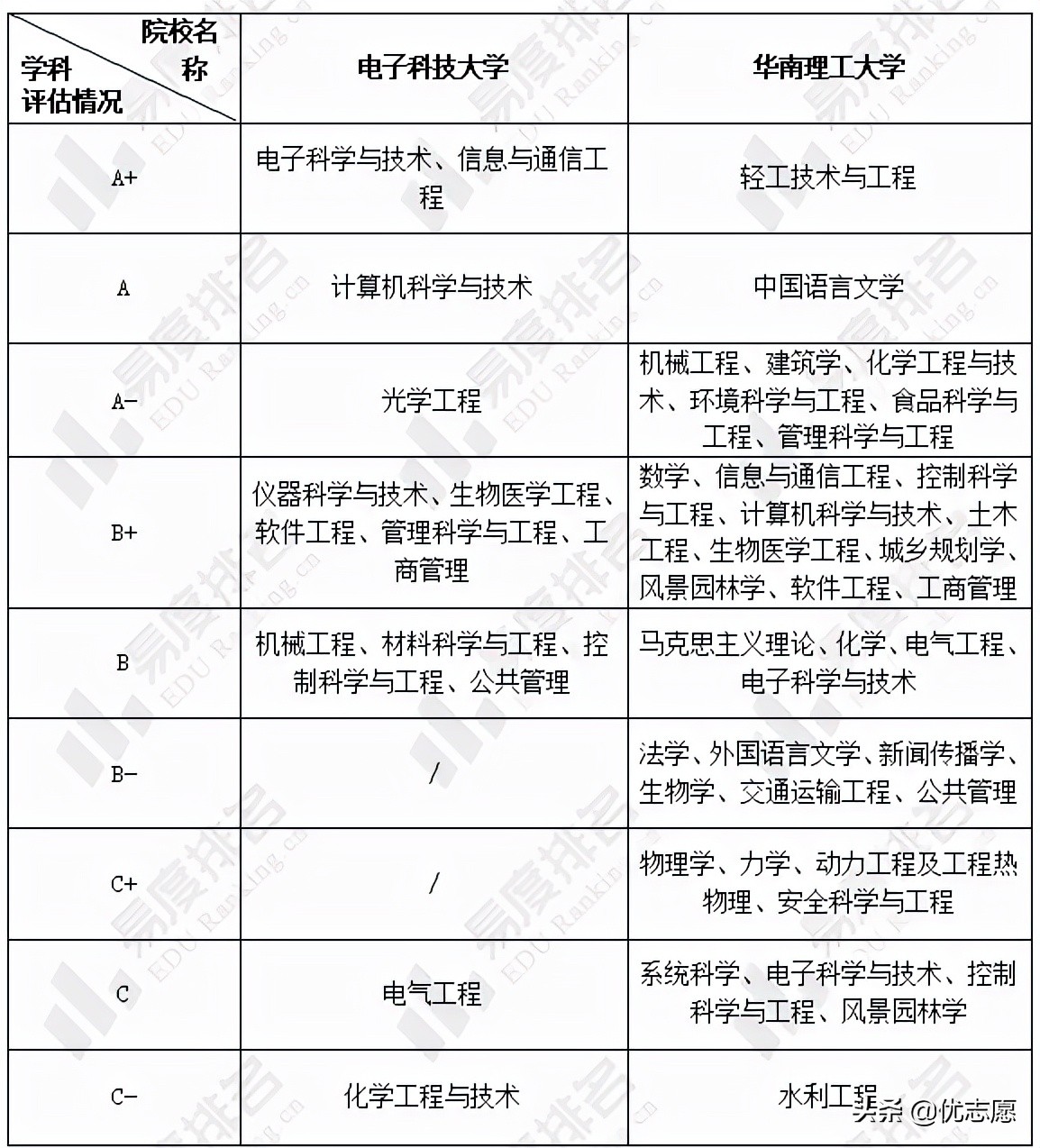
根据第四轮学科评估结果,华南理工大学有33个学科参评,电子科技大学有15个学科参评。华南理工大学评估为A类(A-及以上)的学科有8个,多于电子科技大学(4个),整体来看,华南理工大学学科实力更有优势。
华南理工大学轻工技术与工程学科评估为A+,学科综合实力较强,电子科技大学电子科学与技术和信息与通信工程学科评估为A+,学科实力较强。
表2.两校学科评估情况
数据来源:第四轮学科评估
注:“/”表示该校没有学科评估为此类
下表展示了电子科技大学、华南理工大学2021年在四川和广东地区普通本科批录取最低分情况,四川地区的录取中,华南理工大学理科录取最低分较高,广东地区的录取中,电子科技大学理科录取最低分较高,本地区考生具有录取优势。
表3.两校2021年在四川和广东地区普通本科招生录取最低分
数据来源:电子科技大学、华南理工大学2021年普通本科招生录取分数统计表
注:以上统计分数不含各省单列投档单位、特殊专业、征集志愿等分数
华南理工大学专任教师数量达到3272人,显著高于电子科技大学,华南理工大学除副教授占比低于电子科技大学以外,正高职称教师占比以及博士学历教师占比均高于电子科技大学。
表4.两校师资情况对比
数据来源:电子科技大学、华南理工大学《2020-2021学年本科教学质量报告》
注:“/”表示该校没有给出此类数据
下表展示了两校各类本科教学经费情况,华南理工大学生均本科教学日常运行支出超过10000元,高于电子科技大学,电子科技大学生均本科实验经费和生均本科实习经费均高于华南理工大学。
表5.两校各类本科教学经费情况对比
数据来源:电子科技大学、华南理工大学《2020-2021学年本科教学质量报告》
华南理工大学本科毕业率、学位授予率以及就业率均高于电子科技大学,电子科技大学本科毕业生深造率高达70.29%,远高于华南理工大学。
表6.两校本科毕业情况对比
数据来源:电子科技大学、华南理工大学《2020-2021学年本科教学质量报告》
本文为优志愿原创作品。未经著作权人授权,禁止转载和使用,否则将承担法律责任。
填志愿时在大厚本上翻找资料,很容易遗漏掉一些不错的院校,优志愿分享高考资讯、填报志愿、大学、专业等相关的信息,帮助您轻松获取历年分析。
版权声明:我们致力于保护作者版权,注重分享,被刊用文章【华工大学(电子科技大学和华南理工大学一所偏就业)】因无法核实真实出处,未能及时与作者取得联系,或有版权异议的,请联系管理员,我们会立即处理! 部分文章是来自自研大数据AI进行生成,内容摘自(百度百科,百度知道,头条百科,中国民法典,刑法,牛津词典,新华词典,汉语词典,国家院校,科普平台)等数据,内容仅供学习参考,不准确地方联系删除处理!;
工作时间:8:00-18:00
客服电话
电子邮件
beimuxi@protonmail.com
扫码二维码
获取最新动态
