感谢您关注“永大英语”!
郑士强
摘要:通过对英语读后续写教学困惑的剖析,本文以支架理论为指导,对读后续写的机理和支架理论内涵进行分析,提出搭建阅读前的导学支架、阅读中的思维支架和语言支架;写作前的讨论支架和伏笔照应支架、写作后的评价支架,并以案例片段的形式呈现示例,阐释思维导图、问题链、亮点赏析、语言仿写等教学法支架要素,以期提高英语读后续写教学指导的有效性。
关键词:读后续写;支架理论;教学指导
一、引言
浙江省高考英语读后续写题是提供一段350词以内的语言材料,要求考生依据该材料内容、所给段落开头语和所标示关键词进行续写(150词左右),将其发展成一篇与给定材料有逻辑衔接、情节和结构完整的短文(教育部考试中心,2015)。读后续写对学生的思维和语言提出了较高的要求,除了要求学生掌握丰富的词汇和句式外,还注重学生的内容构思和情节衔接的能力。该题型主要聚焦以下四个方面:一是把握短文关键信息和语言特点的能力;二是语言运用的准确性和丰富性;三是对语篇的把控能力;四是创造性思维能力。
但是教学实践中发现,一些教师不知道如何系统指导学生进行英语读后续写实践;许多学生对英语读后续写的机理方面一窍不通,在读后续写的文本阅读、读后续写、写后评价方面存在诸多困惑,亟需得到教师或同伴有针对性的指导或帮助。而课堂实践表明,支架理论(或脚手架理论)是教师指导学生读后续写题型过程性写作的重要“抓手”。因此,支架理论在英语读后续写教学中的应用研究是值得英语教师急需研究的一个课题。
二、英语读后续写的机理分析及理论内涵
(一)英语读后续写的理论模型
为了提高对读后续写题型的认识,教师有必要对读后续写的机理进行剖析。国外的输入与输出假设、迁移理论、协同理论为读后续写提供了理论支撑。阅读和写作有其共同的认知机制和语言加工机制,是互逆的两个方面。读后续写过程应遵循“语言要模仿,内容要创造”的原则,实现模仿与创造的紧密结合,即将原读物中学到的词语或语法结构与自身合乎逻辑的理解与情感体验结合起来去创造性地构建语篇(张强,2017)。根据语言的认知规律,针对高中英语阅读与写作的机理进行梳理,笔者大致构建了高中英语读后续写思维模式图(见图2.1)。可见,阅读过程是文本解读的过程,包括语言感知、内容理解和思维启迪,这隶属于信息输入的过程;在续写的过程中,大脑经历了语言的理解与赏析、内容的提取与整合、思维的阐释与评价过程,这些都是信息加工的过程,然后才是语言、内容、思维协同的文本创作过程,该写作阶段是信息输出的阶段。
(二)支架理论的内涵
支架(Scaffold)原指建筑行业中的脚手架。支架理论是以维果斯基的最近发展区理论为基础的一种建构主义教学模式。介于当前学生发展水平和潜在发展水平之间的区域叫最近发展区。支架就是学生试图解决超过他们当前知识水平的问题时,教师所给予的支持和指导(Vygotsky,1978)。教师在英语读后续写教学的全过程中提供各种形式的阅读、写作、评价等活动支架,便于学生学会阅读与写作的技巧,学会评价读写活动的成果,保证读写活动的有效实施。
三、支架理论在英语读后续写教学中的应用
(一)搭建阅读支架
1. 阅读前搭建“导学”支架,激发学生的学习兴趣
为了激发学生的阅读兴趣,提高“以写促读”的针对性,教师需要在阅读前给学生搭建“导学”支架。“导学”支架的搭建应立足于学生的阅读体验,兼顾文本中的写作素材。根据学生的最近发展区,由易到难搭建各种支架,提供一个概念框架,设立教学情境。“导学”支架可以包括表格、问题链、思维导图等。
案例片段1:在读后续写教学中,教师可以通过指导学生对文本基本要素的梳理,理清故事中的人物线索及故事的情感发展线索(见表3.1.1)。通过读前表格的“导学”设计,激发学生的阅读动机,勾画学生故事线索的轮廓,充实学生的文本背景知识。
2. 阅读中搭建“思维”支架和“语言”支架,构建思维与语言的统一
读后续写要求学生首先要读懂已有信息,不仅能读懂字面含义,还要理清文章的脉络和关系。续写短文时,学生需要明白故事的发展进程,前因后果,地理位置、人物特征和情感变化等。在此基础上,学生顺着文章的思路,根据线索发挥想象,对其后的情节进行合理预测,并用英语表达出来。
(1)思维导图教学法
思维导图作为一种可视化思维工具,它将单调的信息转换成色彩丰富和高度组织化的图式,使人的思维不再局限于整齐但繁冗的文字中,更形象、具体地表现事物之间的内在联系。思维导图利用逻辑推理的形式由点到面地有步骤、有逻辑、动态地表现出知识的生成过程,并完整地呈现知识间的内在联系,展示了思维的动态生成过程,与教学过程吻合,为优化教学提供了新的可能和路径(闫守轩,2016)。因此,思维导图运用到阅读中能够帮助学生架构文本结构,帮助理清文本的脉络。
案例片段2:以2016年10月浙江省高考英语真题的读后续写为例。该材料以时间为序描述荒野冒险的故事,学生可以很快地抓住文章的结构,理解文章的框架。故事可概括为驱车野营生嫌隙,迷失山林心焚;挨饿恐惧度长夜,两架飞机失机会。读后学生得知故事发生在七月的一个周末,Jane 和她的丈夫一起驱车去野营,但两者因小事发生争吵,Jane一气之下独自一人走开了而迷失在山林之中。在第一次自救失败之后,Jane 不得不一个人在孤独、恐惧与后悔之中度过了第一夜。在Jane醒来之后,她开始了又一轮的自救,还是以失败结束。But no more helicopter came and it was dark.所以Jane别无选择,只能在丛林中度过第二夜。续写第二段的段首是It was daybreak when Jane woke up.整个故事情感错综复杂,故事的起承转合符合故事的发展线索。但是为了理清文本故事线索,教师可以指导学生画出类似这样的思维导图(见图3.1.2.1)。
上面的思维导图清晰地勾画出了故事的先后发展线索和主人翁的情感变化。学生在绘制过程中可以对一些关键字词标上不同的颜色或使用不同的符号,使其更清晰,一目了然。
(2)问题链教学法
问题链教学法是指在课堂教学中,教师依据教学目标,将教学内容设计成“以问题为纽带,以知识形成、发展和培养学生思维能力为主线、师生合作互动为基本形式”,从而激发学生的思维活动,提高课堂教学效果(王建强,2015)。
案例片段3:对于大多数故事类文章的读后续写任务,教师可以利用问题链教学法帮助学生理清故事的情节脉络,使学生的后续写作思路与阅读文本思路达到思维方面的协同。例如:
Draw the active line and the emotional line of the passage. (思考故事的活动线和情感线)
What was the climax of the story? (思考故事的高潮点)
What was the turning point of the story? (思考故事的转折点)
If you were the writer, how would you make the story continue?(思考故事发展)
What lesson might the writer learn from it?(思考经验教训,提升总结主题)
(3)亮点赏析教学法
在读后续写教学中,教师应着眼于指导学生解构阅读文本中的写作亮点(见表3.1.2.3),大体可以从文本的题材特点、衔接手段、词汇句型三方面搭建赏析的支架点。通过题材特点的赏析,引导学生理解不同题材文章的语言特点;通过衔接手段的赏析,引导学生关注阅读文本段落之间的过渡句和衔接词,理清语篇逻辑关系;通过词汇句型的赏析,减轻学生阅读中的认知负担,为后续写作提供可临摹的“范本”。
案例片段4:解读2016年10月浙江省高考英语真题的读后续写,发现文本中有许多优美的句型。例如,
①利用形容词、现在分词、“with+宾语+宾补”作状语
Jane rose at the break of the day, hungry and thirsty.
Lying awake in the dark, Jane wanted very much to be with Tom and her family.
With no path to follow, Jane just walked on for quite a long time.
②各种句型的综合使用
Never in her life had she tasted anything better.含有否定词的倒装句
Jake kept moving, but the farther she walked, the more confused she became.
If only she had not left her mobile phone in that bag with Tom. 虚拟语气
As night was beginning to fall, Jane was so tired that she had to stop for the night.
对于以上优美的句型,教师指导学生首先学会赏析,将优美句型划线出来加以赏析,以备后续临摹仿写之用。
(二)搭建写作支架
1.导入情景合作氛围,搭建写前“讨论”支架
在指导学生以写为目的的阅读后,教师应适时提醒学生明确读后续写的关键词、段首句的应用,人称、字数、完成的时间等写作要求。同时,教师更要给学生提供续写任务、续写的注意事项、与前文阅读内容之间的联系、优秀习作的评价标准等,使学生清晰地了解写作应该努力的目标与方向。
为了降低写作难度,活跃学生的写作思维,教师在布置写作任务后,可以设置几个与写作相关的讨论题,引导学生从阅读思维向写作思维过渡。利用问题情景迁移到新的写作语境,激活学生的写作认知。在合作讨论学习过程中,不同层次语言水平的学生均能够相互提供支架,他们的语言能力在对话互动中都能得到锻炼和发展。在该阶段,教师指导学生讨论的重点在于对续写两段内容的猜测。通过不同的思维碰撞,激活学生的写作思路。因此,在写作中采用小组合作的方式,不仅体现了写作是一种社会建构的过程,而且能够让不同层次的学生相互帮助、共同提高,有效降低焦虑感,给学生提供信心和成功体验。
案例片段5:通过大量实践,归纳出读后续写题型的常规讨论支架如下:
(1)短文主要讲述了______________________________________________。
(2)从续写第一段提示语可知_________________________________,续写时可考虑_________________________________________________。
(3)从续写第二段提示语可知____________________________________,续写时可考虑_____________________________________________________。
(4)两段续写的体裁是__________,人称是_________,时态以__________为主。
通过以上讨论支架的搭建,学生在完成阅读任务后都基本上能按照该思路进行讨论,既做到有章可循,又能激活写作思维,为后续的独立写作扫清障碍。
2. 挖掘阅读伏笔点,搭建写作照应支架
在读后续写题型中,教师可以帮助学生在阅读文本中寻找前文隐藏着的伏笔点(见表3),让学生在阅读中尽力寻找背景、语言、动作、外貌、神态、心理、情节、段首句等伏笔点,以便于学生在续写部分能形成照应。
案例片段6:读后续写阅读中的伏笔点与续写部分的照应思路(见表3.2.2)形成“以读读写,前伏后应”的关系,被称作为伏笔照应支架。该伏笔照应支架旨在为阅读与写作的语言描写与情节描写的协同搭建桥梁,提供学生读写思考的路径。
3. 借鉴文本语言亮点,搭建语言仿写支架
读后续写题型要求学生创造性地模仿语言:语言可以模仿,内容则要创新(生成新的内容)。模仿阅读中的词语句型,表达自己创造的内容。为了达到“以读促写”的学习功效,教师在平时指导学生写作时应给予示范,特别训练学生的语言模仿力,为后续的写作搭建语言支架。
案例片段7:以2016年10月浙江省高考英语真题的读后续写为例,针对文本中形容词、现在分词、“with+宾语+宾补”作状语的用法,笔者尝试让学生进行仿写训练(注:下划线部分为参考答案)
(1)句型一形容词短语作状语,表示当时人物的心情或心理状态
原句:Jane rose at the break of the day, hungry and thirsty(模仿点).
仿写1:Hungry and exhausted, Jane was lost in her immense silence.
仿写2:Tired and thirsty, Jane dragged her legs to make her way. She walked along the stream, hoping to find an open area.
(2)句型二现在分词作状语
原句:Lying awake in the dark(模仿点), Jane wanted very muchto be with Tom and her family.
仿写1:She sat by the stream, resting her aching feet.
仿写2:Feeling scared and helpless, Jane sat beside a tree and held her shoulder in her arms to make herself warm.
(3)句型三“with +宾语+宾补”作状语
原句:With no path to follow(模仿点), Jane just walked on for quite a long time.
仿写1:Jane thought regretfully, with tears welling up in her eyes.
仿写2:Jane walked along the stream, with fear gradually beating her bravery.
通过以上句子的仿写训练,学生的语言潜能易被激发,语言模仿创造力得到了提升,写作思维也被唤醒,有助于良好语言能力的培养。
(三)搭建评价支架
1. 搭建阅读评价支架,以评促读抓内容理解
对阅读文本的准确理解是读后续写的写作基石。对阅读文本理解质量的高低直接影响着后续写作的质量。不同的写作目的和写作方式对阅读会提出不同的阅读方式要求。读后续写的阅读是基于写作为目的的阅读,达到“以写促读”之目的。因此,学生首先必须要理清故事的几个主要要素、故事情节的发展阶段、故事的明暗线索等。通过教师示范、学生自评、同伴评价等方式评价学生对文本阅读理解的准确度。只有高质量的理解,学生才能写出与原文在故事的情节、内容、结构、语言等方面协同的文章。
案例片段8:在学生完成故事类文本的阅读任务后,教师指导学生使用故事类英语读后续写的阅读理解评价自我检测和同伴评价表(见表3.3.1)检测阅读理解情况。学生填写具体的对文本的理解内容,同伴根据教师的示范讲解,判断理解是否准确,并以五星的多少衡量与文本的理解偏差程度。
2. 搭建写作评价支架,以评促写抓语言提升
评价反馈是读后续写的最后环节,在这一环节,教师除了传统的生写师评方法外,还要创新评价与反馈方式,培养学生的反思能力与自我管理能力(张强等,2017)。
(1)基于自我检测清单搭建反思支架
学生的反思习惯与能力对于英文写作非常重要,一方面可以促使学生进一步内化评分规则,另一方面对于及时发现写作中存在的明显问题并进行修缮大有裨益。因此,学生在完成续写任务后,最好先对照“读后续写写后自我检测清单”(见表3.3.2.1),反思并内化读后续写的写作要求和写作规则,检查写作任务的完成情况,及时修正写作中的问题。
(2)基于教师的样例修改搭建示范支架
学生在初步自评后,教师非常有必要向学生示范写作评价的全过程。具体做法是:教师挑选好中差不同层次的匿名作文,用投影仪演示评价的整个过程,这样每个学生都能清楚地看到每个步骤。对于写作中出现的共性问题,全班同学一起讨论批改。这时教师不再只关注拼写和语法错误,而是重点引导学生分析文章的情节发展是否合乎逻辑、段落的衔接是否自然、文章的主题句是否突出、句子结构是否合理,并欣赏该篇文章中的优美之处,最后依据评价标准,结合学生意见对样本进行描述性评价(郑士强,2014)。教师要引导学生特别关注动作、心理的语言描写,以及逻辑衔接与连贯,在情节、内容、语言、写作风格等方面是否与上文协同。
(3)基于同伴互评搭建工具支架
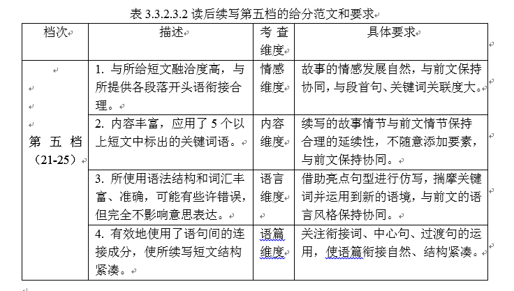
同伴互评不仅仅依赖学生有正确的动机和清晰的评价目标,还需要外部的支持,如教师提供的评价标准、学生参与制定的评分细则。学生参与设定评价标准,可以充分了解评分规则,更好地理解评价结果,并运用评价结果来改善自己的学习(王少非,2013)。在读后续写的写作评价中,教师既可以提供给学生读后续写同伴互评反馈表(见表3.3.2.3.1),从文本设计、内容表达、题材规范、语言运用四个维度进行评判;也可以提供考试说明的读后续写第五档的评分表(见表3.3.2.3.2),根据四个维度的完成情况依次确定不同的档次和分值。
从《普通高等学校招生全国统一考试英语科考试说明》对读后续写第五档的要求描述(见表3.3.2.3.2)(教育部考试中心,2015)看,读后续写的第五档要求是“逻辑融洽性”、“内容丰富性”、“语言准确性”与“语篇连贯性”(张强等,2017)。
平时,在设定同伴互评小组时以就近3~4人一组。组内成员互评一位同伴的习作,先指出欣赏点,然后指出写作中存在的情节和语言等问题,写出个性化的评语(中英文皆可);然后与其他组员交流,形成小组评价。学生互评的过程其实也是学生学习写作的过程。从同伴的作品中,学生能够欣赏到同伴作品中的可圈可点之处,看出一些典型错误,并通过与同伴协商的方式交流写作体验。通过批注、协商、欣赏、评价等手段,学生的高阶思维也能得到相应的提高。学生在同伴的建议下不断修改并提升自己的作文质量。
四、结语
英语读后续写是检测学生英语读写能力的重要题型之一。在学生阅读时,教师帮助搭建“导学”、“思维”和“语言”支架;写作时搭建“讨论”、“照应”和“语言仿写”支架;评价时搭建阅读评价支架和写作评价支架(包括反思支架、示范支架、工具支架),全面提升英语教师的英语读后续写教学指导能力和学生的读写结合能力。但是,上文所提到的各种支架,需要教师在指导的过程中合理地灵活运用,切忌生搬硬套和面面俱到。在英语读后续写教学中,在读和写之间如果能添加一个说的过程,包括读后讨论和写前训练等,这些写前活动也有助于学生的后续写作。然后学生经过初稿写作、初稿评稿和二次写作的循环螺旋式上升的过程,完成从阅读思维到写作思维的自然过渡。通过支架式教学理论的引入与实践探索,一定能助力英语读后续写教学,提高学生的写作能力,培养学生的综合语言运用能力。
注:本文系2017年度浙江省台州市教研立项课题“基于核心素养的高中英语读写整合的课例研究”(课题编号:TZJY17GH178)的研究成果之一。
参考文献
[1]Vygotsky, L. S. (1978) Mind in Society: The Development of Higher Psychological Processes [M]. Cambridge, MA: Harvard University Press.
[2]教育部考试中心.普通高等学校招生全国统一考试英语科考试说明(高考综合改革试验省份使用)(第一版)[S].人民教育出版社,2015.
[3]王建强.课堂问题链的设计、实践与思考[J].上海教育科研,2015(4).
[4]王少非.课堂评价[M].上海:华东师范大学出版社,2013.
[5]闫守轩.思维导图:优化课堂教学的新路径[J].教育科学,2016(3).
[6]张强.读后续写中关键词的协同诉求及其选择策略[J].中小学外语教学,2017(9).
[7]张强,罗晓杰,洪琴.新高考英语写作教学设计案例:读后续写[M].黑龙江:黑龙江人民出版社,2017.
[8]郑士强.支架理论在指导英语写作同伴互评中的应用[J].中小学英语教学与研究,2014(8).
Zheng Shiqiang
Abstract: By analyzing the puzzles in English continuation writing, the paper suggested using the Scaffold Theory during the process of continuation writing guidance by first analyzing the Scaffold Theory and continuation writing’s mechanism, followed by many specific measures. While reading, students are offered a table about a story’s factors and emotional development to fill in and required to think about its clue by drawing a mind map and using question chains. While writing, help students brainstorm the story with discussions and hints. After writing, several checklists are offered to give passage understanding and continuation writing a feedback. The paper is clarified in the form of case fragments to better the effective instructions of English continuation writing.
Key words: continuation writing; the Scaffold Theory; teaching instructions
(本文首次发表在《基础教育外语教学研究》2018年第11期)
版权声明:我们致力于保护作者版权,注重分享,被刊用文章【2017年普通高等学校招生全国统一英语(支架理论在英语读后续写教学中的运用)】因无法核实真实出处,未能及时与作者取得联系,或有版权异议的,请联系管理员,我们会立即处理! 部分文章是来自自研大数据AI进行生成,内容摘自(百度百科,百度知道,头条百科,中国民法典,刑法,牛津词典,新华词典,汉语词典,国家院校,科普平台)等数据,内容仅供学习参考,不准确地方联系删除处理!;
工作时间:8:00-18:00
客服电话
电子邮件
beimuxi@protonmail.com
扫码二维码
获取最新动态
