“卓越人才培养合作高校联盟”,简称“E9联盟”,成立于2010年。成员包括北京理工大学、大连理工大学、哈尔滨工业大学、重庆大学、东南大学、同济大学、华南理工大学、天津大学和西北工业大学。
9所大学均是以理工科为主的“211”、“985”工程、“世界一流大学”建设高校,均有鲜明的办学特色。联盟的宗旨是“资源共享,追求卓越”,目的是发挥各自的学科优势,从双边互换开始,逐步实现“入一门进九校”,致力于推动创新型人才的培养与交流。
下面介绍一下各校的重点学科建设情况。
世界一流建设学科:
1)东南大学11个,哈尔滨工业大学、同济大学各7个,天津大学、华南理工大学各4个,北京理工大学3个,大连理工大学、西北工业大学各2个,重庆大学有3个自定学科。这些学科以工科为主,体现出各校较强的工科实力。
2)东南大学尤为突出,世界一流建设学科数量全国高校中并列排名第8,哈尔滨工业大学和同济大学并列排名第16。重庆大学虽为自定双一流学科,但学科发展水平也已接近世界一流学科的标准。
3)从学科类别上看,基本上都是理工类,这也体现出该联盟的理工特色。
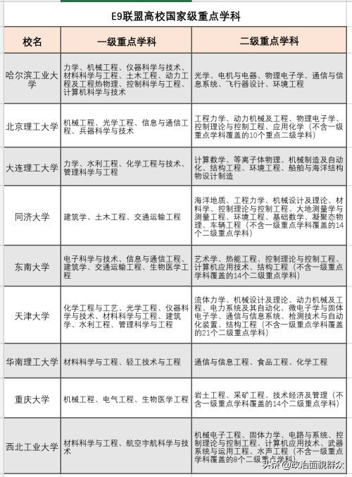
国家级重点学科是国家根据发展战略和重大需求,确定并重点建设的培养创新人才、开展科学研究的重要基地,体现了高校科研和人才培养的能力和水平。
E9各校在国家级重点学科以工科为主,并各有侧重。哈尔滨工业大学、东南大学、天津大学的重点学科数量在数量上占有一定优势。
各校的国家级特色专业主要是工科专业,覆盖面广,各校均有极具本校特点的专业,对理工科考生来说有着更多的选择。
附“E9联盟”各校在各排行榜中的排名,因排名标准不一,仅供参考。
以上为卓越联盟9校的学科建设情况汇总,欢迎补充指正。
如有兴趣,请继续阅读本人中国大学“圈”之系列介绍。版权声明:我们致力于保护作者版权,注重分享,被刊用文章【e9联盟大学(中国大学)】因无法核实真实出处,未能及时与作者取得联系,或有版权异议的,请联系管理员,我们会立即处理! 部分文章是来自自研大数据AI进行生成,内容摘自(百度百科,百度知道,头条百科,中国民法典,刑法,牛津词典,新华词典,汉语词典,国家院校,科普平台)等数据,内容仅供学习参考,不准确地方联系删除处理!;
工作时间:8:00-18:00
客服电话
电子邮件
beimuxi@protonmail.com
扫码二维码
获取最新动态
