打鼓要打在点子上,吹笛要吹在眼子上。
经过了疫情的洗礼,今年,对于很多人,必将是难以忘记的。
难忘的不仅是经历的困难,还有今年各种事情对我们原有观念的冲击,2020,是个新的开端。
11月,河南省教育厅正式公布了2020年申请新增博士硕士学位授权点材料公示,这预示着,整个省高教关注的申博申硕,正式拉开大幕,伴随着之后的学科评估和下一轮双一流,这次博士点新增意义不言而喻。
也许,它将再次深刻影响部分高校发展轨迹。
2020河南高校博士点之争看点,谁吃肉,谁是看客?
1.河南大学的临床医学专博与河南科技大学临床医学学博,谁会胜出?两者皆赢,或均输?
2.河南大学能不能在工科博士点取得突破,慢慢摆脱文理学科结构的束缚?
3.郑州轻工业大学与河南财经政法大学,谁会成为省内下一个拥有博士点授权的高校。
4.在经历了数次失败之后,此次博士点,河南科技大学能否“吃肉喝酒”,拉近甚至追上省内竞争对手,师大/农大/理工三所高校。
5.此次,河南师大还能像上次一样,凯歌高悬?
当然了,还是有很多让人遗憾的东西,比如,原来有消息新乡医学院与河南大学联手申请临床医学博士点,但是从公示材料来看,已经没有新乡医学院的份了。
此次申博结果出来后,若是郑州轻工业大学胜出,此举几乎可以标志着,郑州轻工业大学迈入除郑大河大外的省属高校第二梯队。
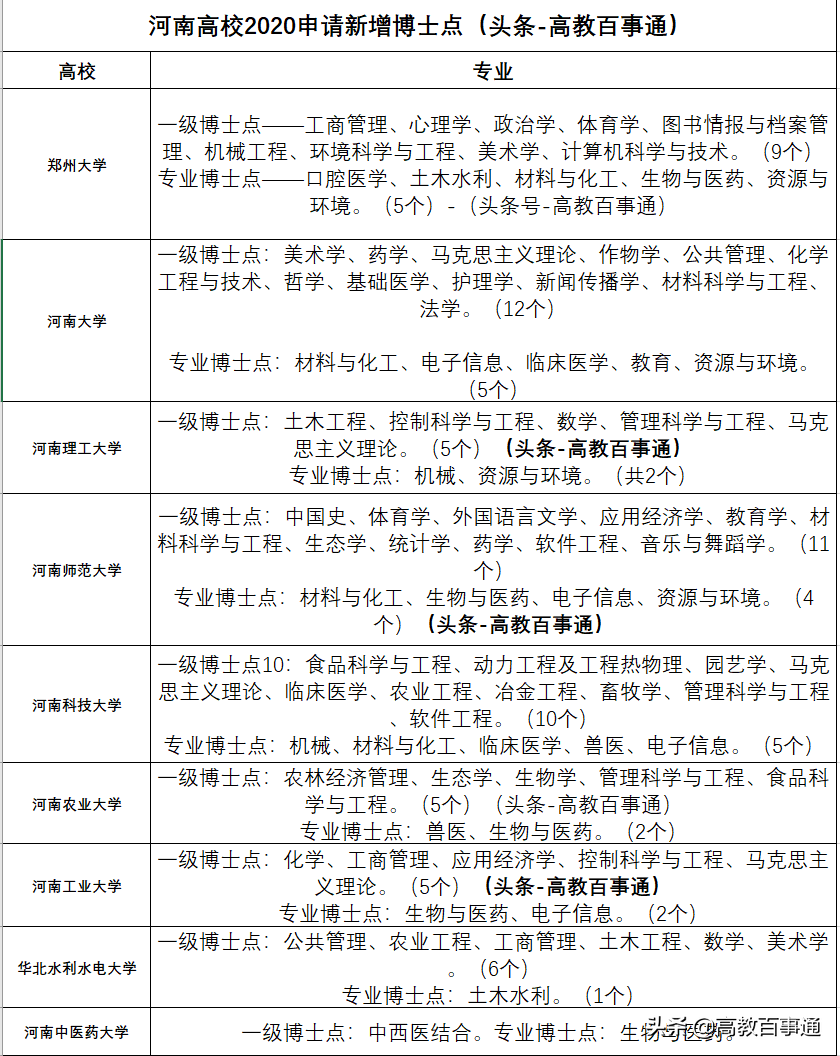
哪些学校申请什么博士点
孱弱的河南高校,再次露底了
事实上,从上次河南部分高校博士点爆发以来,很多学校的申博学科已经到底了,此次仍然拿出7个以上,甚至10个以上强行申报,也不知到底是底气在哪里,比如河南师范大学的一些学科申报材料,实在是有点难看,河南大学的材料也不行。(真的按照条件来,很多学校都可以不用提交材料了,因为根本达不到要求)
甚至出现了有些学校的申报材料都有问题,这简直是让人匪夷所思。
传统的学科能申报的,基本都已经在列了,其他学科发展乏力,后劲不足,已经是很多高校面临的问题,当然,能做好部分学科,已经是很不容易了,学科申报也不会没有尽头。
在国内其他省份,纷纷开始大刀阔斧改革学校结构,甚至调整区域高校布局的情况下,河南高校除了郑大和河大有起色,其他与之前模式并无不同,确实让人感到无聊和担忧。
预测?NO
预测太难了,毕竟,博士点这个不确定性太大。
此次,郑州大学的博士点依旧会取得丰收,这几乎是确定的,毕竟按照目前郑州大学定位和模式,走大而全的综合大学,是一直以来的方向,至于此次哪个上去,哪个下去,没那么重要,毕竟郑大现在博士点分布还是很全面的。(此处不提小而精了,小而精根本不适合河南,高度资源聚集的高校,几乎都要走大而全的路线,小而精,也不是你说精就精。)
河南大学最大的看点还是其能否拿到临床医学博士点,拿到临床医学博士点,河南大学就能掌握领先主要竞争对手新乡医学院和河南科技大学的武器,而医学博士点尤其是临床,对于河南大学医学和整个学校学科布局重要性不言而喻。相比较而言,河南大学的基础医学博士点情况乐观一些,临床上,河南大学的附属医院实力还是有差距。(省医投入郑大怀抱,影响甚大)
河南师范大学,平常都说河师大是省内非常保守的学校,这句话是有前提的,一旦在其范围内,河师大在很多方面非常激进大胆,此次能继续申报十几个博士点,这点出乎很多人意料,其中还有一级硕士一级博同时申报!难道要再次上演之前水产学科的辉煌?单从材料看,河师大的数据非常一般,药学的材料基本可以看做化学的成果,而且部分学科与省内高校撞车,如果这次真的能再次命中五成以上,那么其在省内地位必将进一步巩固。我个人对此不是很乐观,但愿结果是皆大欢喜。
从申报学科来看,河南理工大学,华北水利水电大学,河南农业大学是相对正常的,也是大家预料范围内的。
而河南科技大学,此次申报也多达十几个,不是它大胆,而是在长期的学校关键节点中,河科大都沦为看客,一次次成为分母和背景板,本次大批量申报,属于无奈也是必然,因为如果再次错过,未来可能很难翻身。
进步掩盖不了原地踏步
从双一流政策中,郑州大学与河南大学进入,可以说是河南高校世上不多的巨大成功,(不要贪,能进两所,其中一所成为一流大学B类建设高校,放眼中部,河南是赢家无疑)。
但是在成果的背后,是省内高等教育诸多方面多年没有很大进步,如国家大力提倡的医学教育,除了郑州大学,省内始终没有拿的出第二个有西医类博士点的高校,高校管理水平和人才引进也平平。
与东部南方等城市热闹地引进高校和研究院相比,河南还是太寂寞。
其实,比人都在往前走,你原地踏步,就是退步。
河南的发展与进步,还是离不开人才,而高校的作用,也必然会越来越重要。
未来,希望在郑州大学与河南大学之外,省里能在主要的省属高校中,投入更多针对性的政策和资源,加以扶持,让这些高校也喝点汤。
版权声明:我们致力于保护作者版权,注重分享,被刊用文章【河南科技大学博士点(2020河南高校博士点之争)】因无法核实真实出处,未能及时与作者取得联系,或有版权异议的,请联系管理员,我们会立即处理! 部分文章是来自自研大数据AI进行生成,内容摘自(百度百科,百度知道,头条百科,中国民法典,刑法,牛津词典,新华词典,汉语词典,国家院校,科普平台)等数据,内容仅供学习参考,不准确地方联系删除处理!;
工作时间:8:00-18:00
客服电话
电子邮件
beimuxi@protonmail.com
扫码二维码
获取最新动态
