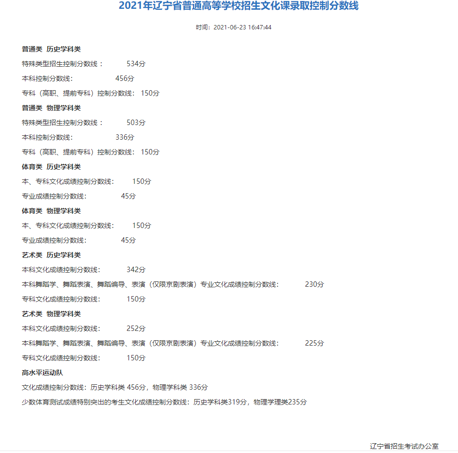
今日,辽宁省2021年普通高校招生考试各类别录取控制分数线公布,普通类各批次录取控制分数线如下:
分数线公布后,考生们开始进入紧张的志愿填报时间,作为财政部、教育部、辽宁省人民政府共建高校和辽宁省一流大学重点建设高校,东北财经大学实力雄厚,是学子们向往的高校。本期推送,让我们了解东财近两年在全国的录取分数线,帮助大家掌握最新东财招生信息。
东北财经大学2021年在全国31个省、直辖市(自治区)计划招生2387人。 其中,在辽宁省计划招生1026人,包括文科411人,理科615人。
多少分才能上东北财经大学呢?下面是2019—2020年东财在全国的招生分数线,为各位考生和家长提供参考。
东北财经大学以“培育卓越财经人才,服务经济社会发展”为使命,是一所突出经济学、管理学优势和特色,经济学、管理学、法学、文学、理学等多学科协调发展的研究型大学。
学校现有41个本科专业,在全国各省份均为一批次招生,其中有24个专业按9个专业类招生,录取分数连年居于辽宁省前3名、东北三省前5名。在教育部一流专业“双万计划”中,有22个本科专业入选国家级一流本科专业建设点,占全部本科专业的53.66%,29个本科专业获批省级以上一流本科专业建设点,占全部本科专业的70.73%。在教育部一流本科课程“双万计划”中,学校有12门课程获首批国家级一流本科课程,92门课程获评省级一流本科课程。
在高等学校本科教学改革与质量工程建设中,学校获批国家级特色专业9个、国家级综合改革试点专业2个,国家级教学成果奖二等奖5项,国家级教学名师3人、国家级教学团队5个,国家级精品课程11门、国家级双语示范课程3门、国家级精品资源共享课程10门、国家级精品视频公开课1门、教育部来华英语授课品牌课程3门,国家级实验教学示范中心2个,成果数量在全国财经高校居于前列。
遵循“博学济世”校训,东北财经大学坚持立足辽宁、面向全国、走向世界。这个秋天,期待与你相约东财!
欢迎关注“东北财经大学招生办”头条号!
本文素材来源:东北财经大学本科招生网、东北财经大学招生办公室、东北财经大学官网等
版权声明:我们致力于保护作者版权,注重分享,被刊用文章【东北财经大学2017分数线(速递)】因无法核实真实出处,未能及时与作者取得联系,或有版权异议的,请联系管理员,我们会立即处理! 部分文章是来自自研大数据AI进行生成,内容摘自(百度百科,百度知道,头条百科,中国民法典,刑法,牛津词典,新华词典,汉语词典,国家院校,科普平台)等数据,内容仅供学习参考,不准确地方联系删除处理!;
工作时间:8:00-18:00
客服电话
电子邮件
beimuxi@protonmail.com
扫码二维码
获取最新动态
