随着我国经济社会的蓬勃发展,高等教育事业也越来越兴旺。在高等教育事业发展的过程中,越来越多的地方开始兴办大学。
从近期来看,多地宣布将筹办60所大学,其中广东就占了17所。那么这些正在筹建或即将筹建的大学,到底是什么办学方向呢?筹建的大学的校名又有什么特色?现在,就让小编带你来了解一下。
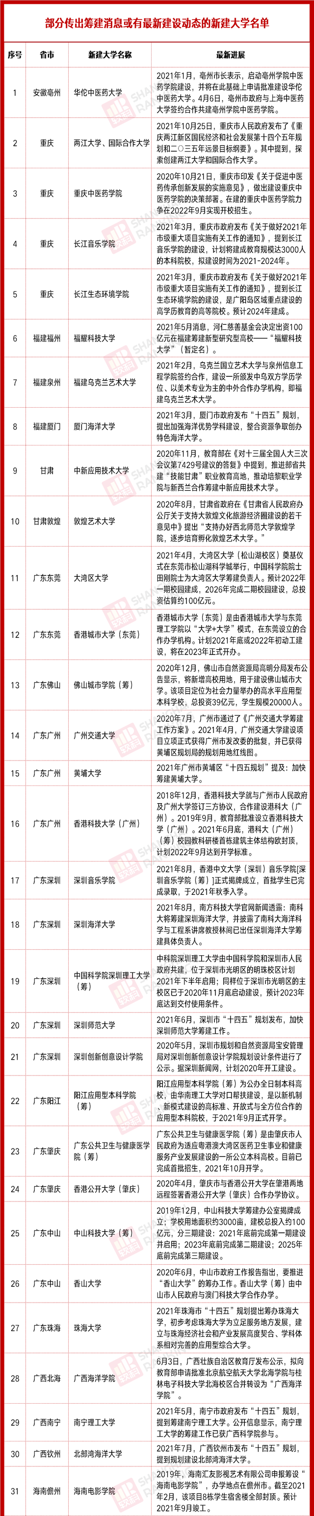
在近期打算筹建的60所新建大学中,安徽亳州想要筹建的这所大学,名字让人眼前一亮,这所新建大学的名字叫华佗中医药大学。2021年4月,亳州市政府已经和上海中医药大学签约共建亳州学院中医药学院,并打算在此基础上申请批准建设华图中医药大学。大家都知道,华佗在中医药界的地位之高!华佗与董奉、张仲景并称为“建安三神医”,被后人称为“外科圣手”“外科鼻祖”。如果真的能够筹建成功,华佗中医药大学的名气,还真可能响彻海内外。
在宣布筹建大学的地区中,广东省对于筹建新大学是最积极的,而广东省的财大气粗也体现在广东各市兴建大学的雄心壮志中。广东各地宣布即将筹建的大学已经高达17所。比如,广东东莞就在宣布筹建大湾区大学、香港城市大学(东莞),而广东省广州市在筹建黄埔大学、广州交通大学和香港科技大学(广州)。广东深圳在筹建深圳音乐学院、深圳海洋大学、深圳师范大学、中科院深圳理工大学、深圳创新创意设计学院。
可以看到,深圳一个市,就打算筹建5所大学。而广东中山在筹建香山大学、中山科技大学。其中,当数大湾区大学的名字风头最健。如果真的建设成功,必然很拉风。
重庆市十四五规划中,提出了筹建两江大学的计划。两江大学这个校名,不得不说真的很霸气。同样在筹建的还有黄河大学、渤海科技大学、北部湾海洋大学。而重庆市打算筹建的另一所大学——国际合作大学,直接成为了一所“国字号”大学,名字的阔气已经溢出了全国。
对此,你怎么看?
版权声明:我们致力于保护作者版权,注重分享,被刊用文章【广东学校(正在筹建的60所中国大学)】因无法核实真实出处,未能及时与作者取得联系,或有版权异议的,请联系管理员,我们会立即处理! 部分文章是来自自研大数据AI进行生成,内容摘自(百度百科,百度知道,头条百科,中国民法典,刑法,牛津词典,新华词典,汉语词典,国家院校,科普平台)等数据,内容仅供学习参考,不准确地方联系删除处理!;
工作时间:8:00-18:00
客服电话
电子邮件
beimuxi@protonmail.com
扫码二维码
获取最新动态
