四川省今年是全国第一个发布2019招生实施规定的省份(《四川省高等教育招生考试委员会 四川省教育厅关于做好我省2019年普通高校招生工作的通知》)该实施规定包括四川省高考各批次的志愿填报时间、录取批次安排、志愿设置及志愿填报办法等,我们考生和家长必须知道的关键信息进行了梳理。(艺术类、体育类考生直接到文末阅读相关内容)
5月底起,考生可登录本市(州)网站,查询本人体检信息,对照体检受限条款在填志愿的时候回避受限专业。
体检受限或者不建议报考专业见:2019高考注意:色弱、色盲、近视、听力障碍者等不能报考专业汇总
四川省只公布了截止时间,原则通知了高考成绩即可填报,本科提前批志愿填报截止时间6月24日17:00
学长提醒:按以往的经验,一般22号左右公布成绩,所以提前批志愿填报时间最多两天,建议大家千万别到24号下午才进系统填报,因为人太多,系统可能堵塞。一定先进去填报,后面还可以修改。
其余本科批次志愿填报截止时间是6月28日中午12:00,专科志愿截止时间是7月5号12:00。
学长提醒:四川省的本科提前批和本科一批、二批都是一个时间点填,但是录取是分前后顺序的,所以要认真了解每个批次的机会,不要漏掉任何一个批次,同时提前批一旦录取,后续的一批院校、二批院校跟你就没有关系,所以要认真考虑是不是真的想去读提前批的院校,不要认为“不填白不填”,就随便填。如果不是完全冲着提前批的院校去,提前批可以适当的冲刺,因为冲不上还可以填后续的一批和二批。
再者,超一本线不是很多的同学,切忌要同时把二批的志愿也认真的填上,一来二批里也有不错的院校和专业;二来以防万一,作为保底。
备注:
l 国家专项、地方专项:全国最好的90所院校开展国家专项,地方专项招生以省属院校为主,提前批后一批前录取,假使没有录取,不影响后续一批录取
l 省级公费师范:本科层次的在一批、二批录取,专科层次小学教育“一专多能“的安排专科提前批录取。
推荐阅读:四川2019年报考省级公费师范生要抓住的关键点
备注:
1) 一批的征集志愿可填报的数量根据当时未完成计划来确定。
2) 二批最后一次征集志愿只设置一个。
征集志愿均为平行志愿。
推荐阅读:2019高考报考:理解透平行志愿规则这一篇就够了
原则上控制在高校招生计划的105%的以内。平行志愿均只进行一轮投档,不补投。未完成的计划实行征集志愿补充生源。
提前批国家专项—本科提前批—不在提前批的国家专项—地方专项—本科一批—免费定向及省级公费师范—本科二批—专科提前批—专科批
备注:提前批中特殊招生则按高校专项、自主招生和高水平艺术团及运动队顺序进行录取。
“三州十七县“少数民族考生,报考一本的直接25分,其他批次院校加50分;该地区汉族考生,报考一本的加10分,其他高校加25分;攀枝花市东区和西区少数民族考生,报考一本院校加10分,其他高校加25分;其汉族考生,报考一本的加5分,其他高校加10分。
定向就业招生未招满的专业,可以降低20分补投有定向志愿的考生档案。
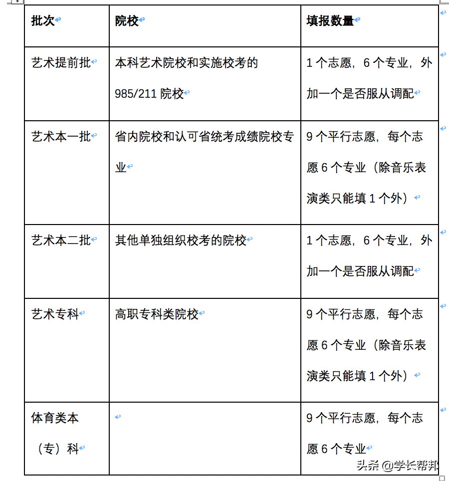
填报时间:高考成绩通知后~6月28日17:00截止
版权声明:我们致力于保护作者版权,注重分享,被刊用文章【四川高考填报网址(2019四川省高考志愿填报时间)】因无法核实真实出处,未能及时与作者取得联系,或有版权异议的,请联系管理员,我们会立即处理! 部分文章是来自自研大数据AI进行生成,内容摘自(百度百科,百度知道,头条百科,中国民法典,刑法,牛津词典,新华词典,汉语词典,国家院校,科普平台)等数据,内容仅供学习参考,不准确地方联系删除处理!;
工作时间:8:00-18:00
客服电话
电子邮件
beimuxi@protonmail.com
扫码二维码
获取最新动态
