2018各院校校考信息正持续统计中...返回学艺特长生主菜单(学艺微信公众号对话框),回复院校名称即可查询已公布各大美院、重本高校2018招生简章及分数线、考题等信息。注:未发布的暂收不到回复哦。

1 院校简介
辽宁大学是辽宁省人民政府主管的一所具备文、史、哲、经、法、理、工、管、艺等九大学科门类的综合性重点大学,是国家“211工程”重点建设院校,也是辽宁省入选国家“双一流”世界一流学科建设序列的唯一省属院校;卓越法律人才教育培养计划入选院校,设有国家经济学基础人才培养基地的十三所高校之一。
2 学校自然情况说明
1.学校全称:辽宁大学
2.办学地点及校址:艺术设计学、广播电视编导、播音与主持艺术、摄影、表演、表演(民间艺术表演招考方向)、戏剧影视导演、戏剧影视文学、音乐表演(大提琴)、音乐表演(小提琴)、音乐表演(美声)专业在沈阳蒲河校区办学:沈阳市沈北新区道义南大街58号。
3.办学类型:普通高等学校(公办)
4.办学层次:本科
5.学制及学习年限:学制为4年,学习年限为3--7年
6.办学形式:全日制
7.主要办学条件:校园占地面积146.38万平方米(约合2200亩);生均教学行政用房面积12.4平方米;生均宿舍面积10.3平方米;生师比18.5:1;专任教师1433人,其中具有副高级职务教师占专任教师的比例为56.2%,具有研究生学位教师占专任教师的比例为84.2%;教学科研仪器设备总值26036.5万元,生均教学科研仪器设备值8260.5元;图书273万册,生均图书89.8册。
3 招生计划特别说明
招生计划分配原则:延续历年招生规模,根据社会需求及生源情况适当调整。
预留计划比例:根据教育部有关规定执行。
使用原则:
1、根据不同地区生源报考情况,增加生源充裕地区计划,保护考生的利益。
2、按录取规则排序后同分并列考生的录取。
艺术类专业文理不限,语种不限,男女不限。
学校招生计划按照辽宁省教育厅核准的分省分专业招生计划执行。
4 专业设置说明
5 毕业证书与学位证书说明
艺术类专业本科学生学习期满,成绩合格颁发辽宁大学普通高等学校本科毕业证书,达到辽宁大学学位授予标准的颁发辽宁大学学士学位证书。
6 学费 退费等说明
1.学费收取标准
按照省物价部门批准并办理收费许可的标准向学生收费。
我校实行学分制收费,学费按学年预收,各艺术类专业每学年收费标准:艺术设计学、广播电视编导、播音与主持艺术、摄影专业10000元;音乐表演(大提琴)、音乐表演(小提琴)、音乐表演(美声)11500元;表演、表演(民间艺术表演招考方向)、戏剧影视导演、戏剧影视文学专业15000元。住宿费:800元-1200元/年。
2.学费的退费办法
学生因故退学或提前结束学业的,依据《教育部国家发展改革委 财政部关于进一步规范高校教育收费管理若干规定的通知》教财[2006]2号文件的要求,学校应根据学生实际学习时间和实际住宿时间,按月计退剩余的学费和住宿费。
3.我校设有校内、校外多项奖助学金,建立起较为完善的学生资助体系。
(1)奖学金包括:①国家奖学金8000元/年、省政府奖学金8000元/年、国家励志奖学金5000元/年;②学校奖学金一等1000元/学期、二等500元/学期、三等260元/学期、单项100元/学期;③企业奖学金。
(2)助学金包括:①国家助学金一等4000元/年、二等2500元/年;②社会助学金。
(3)生源地助学贷款。
(4)勤工助学岗位。困难学生入学后可以向学校申请勤工助学,学校根据需求为部分困难学生安排勤工助学岗位,帮助他们顺利完成学业。
(5)困难补助。学校会根据具体情况对家庭经济困难的学生给予一定的困难补助。
(6)学费减免。根据辽宁省资助工作安排,学校对孤儿采取学费、住宿费减免政策。
学校各类奖助学金评比完毕之后全校公示不少5个工作日。
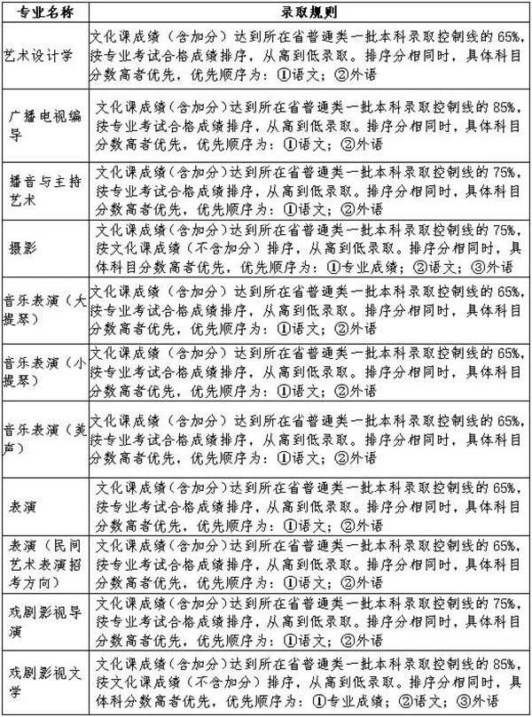
7 录取办法说明
(1)关于录取原则中文化课成绩最低要求的说明:
①所参照控制线乘比例后四舍五入取整数。
②如生源所在省招办对相应艺术类专业划定文化课最低控制线高于我校规定的该专业文化课最低分数线,则该专业执行生源所在省招办划定的文化课最低控制线。
③一批本科录取控制线:对于合并本科批次的省份和高考综合改革省份,以各省相关规定为准,如无相关规定按自主招生控制分数线划定。
(2)关于录取原则中专业成绩的说明:
①在组织专业校考的省份,专业成绩使用校考合格成绩。
②在未组织专业校考的省份,专业成绩使用其相应专业省统考或联考合格成绩。
4.校考
组织校考专业的合格人数不超过所在省招生计划数的4倍,校考成绩同分时,具体校考科目分数高者优先,科目优先顺序如下:
(1)摄影专业优先顺序为:①色彩填涂;②命题演说;③影视作品分析。
(2)表演(民间艺术表演招考方向)专业优先顺序为:①舞蹈;②声乐;③朗诵。
校考专业考试成绩信息公示网址:辽宁大学本科招生网http://zs.lnu.edu.cn
5.身体健康状况要求
按照教育部、卫生部、中国残疾人联合会印发的《普通高等学校招生体检工作指导意见》执行。
6.联系电话、网址
辽宁大学学生工作处招生办:024-62202299
辽宁大学本科招生网:http://zs.lnu.edu.cn
8违规处理
学校纪委监察处全程监督。对考生弄虚作假等违规行为,一经查实,即取消资格,并按照教育部有关规定进行处理。
9复查
新生入校后,学校将依据国家有关政策进行复查,对违反招生政策和没有达到录取标准的学生进行处理。复查中发现学生存在弄虚作假、徇私舞弊等情形的,确定为复查不合格,取消学籍;对情节严重的,移交有关部门调查处理。
10 特别说明
具体招生计划待定,学校招生计划按照辽宁省教育厅核准的分省分专业招生计划执行。本简章未尽事宜和根据有关规定需调整此简章的相关内容,将在辽宁大学本科招生网补发通知。
微信公众号搜索 学艺特长生,关注即可获得大量艺术、艺考相关内容及资讯
版权声明:我们致力于保护作者版权,注重分享,被刊用文章【辽宁大学艺术查询(辽宁大学2018年艺术类专业招生简章)】因无法核实真实出处,未能及时与作者取得联系,或有版权异议的,请联系管理员,我们会立即处理! 部分文章是来自自研大数据AI进行生成,内容摘自(百度百科,百度知道,头条百科,中国民法典,刑法,牛津词典,新华词典,汉语词典,国家院校,科普平台)等数据,内容仅供学习参考,不准确地方联系删除处理!;
工作时间:8:00-18:00
客服电话
电子邮件
beimuxi@protonmail.com
扫码二维码
获取最新动态
