【卡车之家 原创】4月1日,《机动车驾驶证申领和使用规定》(公安部令第162号)将正式实施,而如今的运输市场中,由于蓝牌车受限,不少持C1驾照的卡友考虑增驾B2换黄牌车。那么在新法规之下,增驾B2需要什么条件,要考哪些内容呢?详细来看。
1、年龄条件:申请城市公交车、中型客车、大型货车、轻型牵引挂车、无轨电车或者有轨电车准驾车型的,在20周岁以上,60周岁以下;相比此前的法规,年龄上限有所调整。
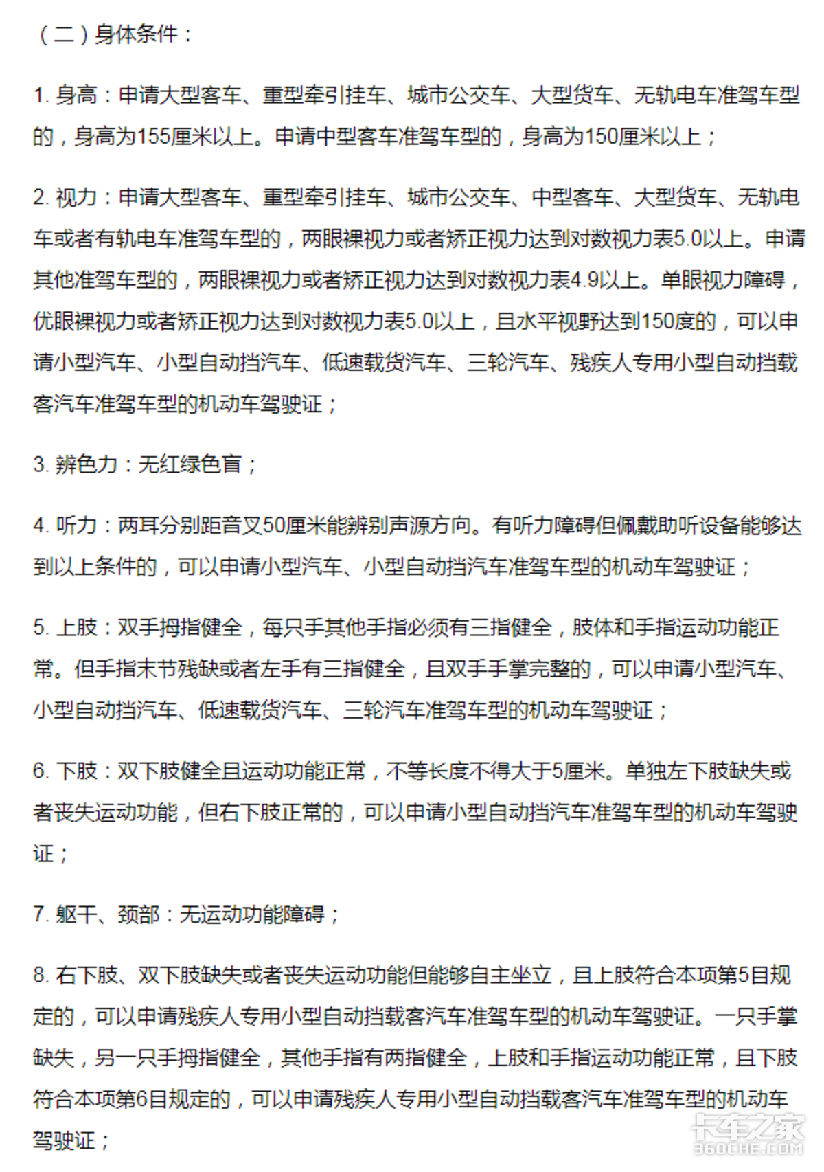
2、身体条件:身高、视力、辨色力、听力、身体躯干等都有一定的要求,如下图所示。
3、应当在本记分周期和申请前最近一个记分周期内没有记满12分记录。
除此之外,有下列情形之一的,不得申请大型客车、重型牵引挂车、城市公交车、中型客车、大型货车准驾车型:
(一)发生交通事故造成人员死亡,承担同等以上责任的;
(二)醉酒后驾驶机动车的;
(三)再次饮酒后驾驶机动车的;
(四)有吸食、注射毒品后驾驶机动车行为的,或者有执行社区戒毒、强制隔离戒毒、社区康复措施记录的;
(五)驾驶机动车追逐竞驶、超员、超速、违反危险化学品安全管理规定运输危险化学品构成犯罪的;
(六)被吊销或者撤销机动车驾驶证未满十年的;
(七)未取得机动车驾驶证驾驶机动车,发生负同等以上责任的交通事故造成人员重伤或者死亡的。
持C1驾照想要增驾B2驾照的话,需要进行道路交通安全法律、法规和相关知识考试科目(以下简称“科目一”)、场地驾驶技能考试科目(以下简称“科目二”)、道路驾驶技能和安全文明驾驶常识考试科目(以下简称“科目三”)。
科目一考试内容包括:道路通行、交通信号、道路交通安全违法行为和交通事故处理、机动车驾驶证申领和使用、机动车登记等规定以及其他道路交通安全法律、法规和规章;满分100分,成绩达到90分为合格。
科目二考试内容包括:桩考、坡道定点停车和起步、侧方停车、通过单边桥、曲线行驶、直角转弯、通过限宽门、窄路掉头,以及模拟高速公路、连续急弯山区路、隧道、雨(雾)天、湿滑路、紧急情况处置;满分100分,成绩达到90分为合格。
科目三道路驾驶技能考试内容包括:上车准备、起步、直线行驶、加减挡位操作、变更车道、靠边停车、直行通过路口、路口左转弯、路口右转弯、通过人行横道线、通过学校区域、通过公共汽车站、会车、超车、掉头、夜间行驶;满分100分,成绩达到90分为合格。
科目三安全文明驾驶常识考试内容包括:安全文明驾驶操作要求、恶劣气象和复杂道路条件下的安全驾驶知识、爆胎等紧急情况下的临危处置方法、防范次生事故处置知识、伤员急救知识等;满分100分,成绩达到90分为合格。
不同地区不同驾校关于增驾的费用不同,C1驾照增驾B2费用大约在8000-15000元之间。以西安地区为例,某驾校增驾B2给出的参考价为12000元,如果是保过形式的话,费用会更贵,正常情况2个月左右可以拿到驾照,最快也需要1个月。
和C1驾照不同,想要持B2驾照开黄牌车,还需要运输资格证,而根据2020年12月29日,交通运输部印发的《交通运输部办公厅关于做好道路货物运输驾驶员从业资格考试制度改革有关工作的通知》,明确“自2021年3月1日起,不得再组织开展除道路危险货物运输以外的道路货物运输驾驶员从业资格考试”。
对于道路货物运输驾驶员从业资格证考试制度改革实施后申领相应车型机动车驾驶证的,各地交通运输主管部门要指导相关机动车驾驶员培训机构按照《货运教学大纲》开展培训并进行结业考核。
简单来说,就是在驾校不仅要学习驾驶技能,还得进行从业资格证的培训,并且通过交管部门关于从业资格证的考核,在拿到驾驶证以及结业证书之后,再凭借这两个证书直接领取“道路货物运输驾驶员从业资格证件”。
● 编后语:
增驾B2驾照可以换黄牌,有更多的从业机会,但是也需要花费很多的人力、财力、时间,对于想要增驾的卡友,要提前做好规划,毕竟停车去增驾,收入会收到影响,但是早增驾早受益,希望想增驾的卡友都可以顺利拿到新驾照。(文/王雪洁 图/卡车之家)
版权声明:我们致力于保护作者版权,注重分享,被刊用文章【b2科目三考试视频完整版(4月1日新规实施)】因无法核实真实出处,未能及时与作者取得联系,或有版权异议的,请联系管理员,我们会立即处理! 部分文章是来自自研大数据AI进行生成,内容摘自(百度百科,百度知道,头条百科,中国民法典,刑法,牛津词典,新华词典,汉语词典,国家院校,科普平台)等数据,内容仅供学习参考,不准确地方联系删除处理!;
工作时间:8:00-18:00
客服电话
电子邮件
beimuxi@protonmail.com
扫码二维码
获取最新动态
