最近各省市,各校十四五规划,陆续出台!
2022年的考生和家长,
在选择大学时,
千万不要忽略了所选大学的长远规划!
收集整理全国各校的“规划”,
我发现全国有36所院校,
已经开始启动“更名”计划,
雄心勃勃地想着升个“大学”!
粗略地统计了一下,一共有36所!
从名单统计来看,
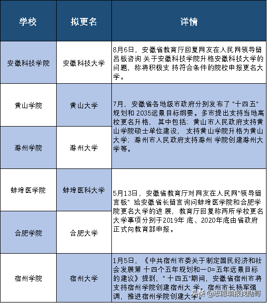
安徽省力度最大,有6所学院,拟更名大学!
具体拟改名的安徽省内学校,如下表所示!
安徽省这几年的经济发展速度很快,
安徽省的高等教育发展速度加快,
培养更多人才服务当地经济建设本是应有之义。
特别说明,
以上是我根据网络公开的信息
(主要源自于学校的十四五规划或是所在省市的十四五规划),
收集整理的资料,可能存在资料不全的现象,请大家谅解!
比如在7月20日,浙江省绍兴市政府印发《绍兴市教育事业发展 “十四五”规划》中,
明确提到,至2025年,
力争绍兴文理学院成功更名绍兴大学。
一般来说,大学改了一个好名字,会带来录取分数的大幅上涨!
以西南医科大学为例,
这所大学原来校名是1978年升格为泸州医学院;
2015年4月,更名为四川医科大学;
2015年12月更名为西南医科大学。
在改名后,其录取位次,发生了怎样的变化?
我们以山东省和河南省的录取数据为例,
大家就可以看到
“改名的威力”立竿见影
录取位次,直线拉升!
在山东,2015年改名前,是10万位次的投档分,
2015年一改名,
上升了近3万位,
2016年再上升2万位。
在河南,2014年是8万位,
2015年改名后上升到6万位,
2016年变成4万位,
效果很明显!
1、高校为什么改名?
核心是获取更多更好的生源。
2、校名一改为什么一改就提高。
很多考生和家长报考前不做功课,
报考主要看脸!
3、不做功课,不仅是高分低报,而且会高分误报。
误报“变凤凰”的土鸡大学。
我特别整理了已改名大学,
近三年的投档线录取数据对比分析表格,
如果您需要,可以在文末与我留言。
版权声明:我们致力于保护作者版权,注重分享,被刊用文章【学院(36所学院)】因无法核实真实出处,未能及时与作者取得联系,或有版权异议的,请联系管理员,我们会立即处理! 部分文章是来自自研大数据AI进行生成,内容摘自(百度百科,百度知道,头条百科,中国民法典,刑法,牛津词典,新华词典,汉语词典,国家院校,科普平台)等数据,内容仅供学习参考,不准确地方联系删除处理!;
工作时间:8:00-18:00
客服电话
电子邮件
beimuxi@protonmail.com
扫码二维码
获取最新动态
