能够考进大学对于每一个人来说都是人生的一次转折,在竞争激烈的万千学子中脱颖而出,并非易事!对于那些文化成绩不好但热爱体育的学生来说更是难上加难。那么有没有一条路同样可以考进大学呢?答案是令人兴奋的!
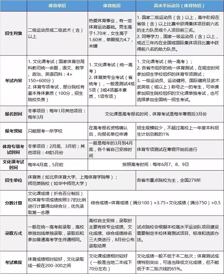
目前,体育生高考大致可分为三类:体育单招、体育统招、高水平运动员。通过下表,从招生对象、考试内容、考试时间(文化课、体育)招生专业等方面全面分析三类高考体育生的区别。
据统计,2019年体育单招共报名考生33573人,录取14649人,录取率为43.6%。其中运动训练专业录取12395人,占录取总数的84.6%;武术与民族传统体育专业录取2254人,占录取总数的15.4%。
文化录取分数线最高为北京师范大学300分,专业录取最高分数线为华中师范大学89分。
单招招生院校:
北京体育大学、上海体育学院、武汉体育学院、西安体育学院、成都体育学院、沈阳体育学院、首都体育学院、天津体育学院、河北体育学院、吉林体育学院、南京体育学院、山东体育学院、广州体育学院、河北师范大学、中北大学、山西师范大学、内蒙古师范大学、辽宁师范大学、沈阳师范大学、大连理工大学(盘锦校区)、辽宁工程技术大学、延边大学、北华大学、哈尔滨师范大学、华东师范大学、苏州大学、中国矿业大学、浙江大学、安徽师范大学、福建师范大学、集美大学、华东交通大学、南昌大学、江西师范大学、井冈山大学、翰南师范大学、宜春学院、烟台大学、曲辜师范大学、洛阳师范大学、南阳师范大学、江汉大学,中南大学、湖南师范大学、湖南工业大学、街阳师范学院、华南理工大学、华南师范大学、深圳大学、奋应学院,广西师范大学、西南大学、贵州师范大学、云南师范大举、陕西理工学院、宁夏大学,石河子大学、湖南人文科技学院、廊坊师范学院、郑州大学。
高水平招生院校:
北京大学、北京交通大学、北京科技大学、中国石油大学(北京)、中国政法大学、北京航空航天大学、北京工业大学、东北大学、辽宁石油化工大学、同济大学、上海交通大学、东南大学、南京财经大学、苏州科技大学、中国科学技术大学、安徽大学、华侨大学、武汉大学、中国地质大学(武汉)、华中农业大学、华中师范大学、武汉轻工大学、湘潭大学、暨南大学、华南农业大学、华南师范大学、广西大学、广西中医药大学、西北工业大学。
一、考核指标与所占分值
二、考试方法与评分标准
实战能力:比赛
1.考试方法:分别组织男女考生进行比赛。比赛采用一局制,21分每球得分,11分交换场地,先到21分为获胜(20:20不加分)。
比赛采用阶段赛方法:第一阶段采用分组循环赛决出小组名次;第二阶段采用淘汰赛和附加赛决出考生名次。
分组方法:视考生人数,确定组数后,按运动技术等级高低排序,等级高者先抽签确定签位,下一级别考生的起始签位根据上一级别签位确定。考生的上场顺序由抽签决定。
例,运动健将2人,抽签先确定1、2号签位;一级运动员3人,起始签位从3号开始,抽签确定3,4,5号签位;二级运动员起始签位从6号开始。以此类推。签位确定后,按蛇形排列方法进行分组。
其他内容参照中国羽毛球协会审定的羽毛球竞赛规则执行。
2.评分标准:
比赛成绩=(N-R+1)/N ×65+35,其中N为该专项考试人数,R为比赛名次。
注:以上为2019年体育单招羽毛球项目招生院校汇总及评分标准,2020年的招生院校与评分标准可能会有部分变化,具体详情请根据高校发布的招生简章为准。
高考没有捷径,但路却不止一条路。对于是身体素质不错,专业课不好的同学来说,只要能忍受住辛苦的训练,同样也可以有光明的未来。
虽然体育生文化课相对较低,但只有专业分高,才能考上好的体育院校,未来才会有好的前途。
版权声明:我们致力于保护作者版权,注重分享,被刊用文章【大学羽毛球考试考什么(全方位解析羽毛球体育单招)】因无法核实真实出处,未能及时与作者取得联系,或有版权异议的,请联系管理员,我们会立即处理! 部分文章是来自自研大数据AI进行生成,内容摘自(百度百科,百度知道,头条百科,中国民法典,刑法,牛津词典,新华词典,汉语词典,国家院校,科普平台)等数据,内容仅供学习参考,不准确地方联系删除处理!;
工作时间:8:00-18:00
客服电话
电子邮件
beimuxi@protonmail.com
扫码二维码
获取最新动态
