陆军装甲兵学院包括院本部、蚌埠校区和士官学校,院本部地处北京卢沟桥畔,交通便利,环境优美,军事特色鲜明,人文气息浓厚;蚌埠校区和士官学校,分别位于安徽省蚌埠市蚌山区和吉林省长春市经济技术开发区,气候宜人,实战化氛围浓厚。在2017年全军院校调整改革中,以原装甲兵工程学院为主组建陆军装甲兵学院院本部,其前身是1953年在哈尔滨成立的军事工程学院装甲兵工程系;蚌埠校区、士官学校分别以原装甲兵学院、原装甲兵技术学院为主组建,前身分别为1950年成立的坦克学校和1951年组建的第三战车编练基地。
学院是培养装甲兵指挥、参谋、技术保障军官和指挥管理、维修保障士官的综合性高等教育院校,主要承担装甲兵生长军官高等教育、研究生教育、生长军官任职培训、现职军官任职培训、现职军官轮训、士官培训、文职人员培训和外军留学生培训等培训任务,同时承担陆军武器装备科研任务,是装甲兵指技俱精主战人才培养基地、军事理论和技术创新基地、新装备新战法新训法研究与试验基地,为全军装甲机械化部队提供技术服务,为军委和陆军机关决策提供业务咨询。
学院构建起“多学科交叉融合,覆盖陆军主战装备全系统、全寿命”的综合性学科体系。现有6个博士后科研流动(工作)站、1个联合建设的部队研究生工作站;在5个一级学科、1个二级学科具有博士学位授予权,在10个一级学科、3个二级学科具有硕士学位授予权,在2个军事领域和8个工程领域分别具有军事硕士和工程硕士专业学位授予权;有军队“2110工程”重点建设学科专业领域10个、军队重点学科2个、北京市重点学科3个。
学院师资队伍实力雄厚,现有工程院院士2人、国务院学位委员会学科评议组专家3人、“何梁何利基金科学与技术进步奖”获得者2人、“求是奖”获得者6人、新世纪百千万人才工程国家级人选4人、全国优秀科技工作者2人、全军杰出专业技术人才奖获得者6人、国家和军队有突出贡献的中青年专家4人、军队科技领军人才培养对象2人、军队学科拔尖人才培养对象8人,以及全国、全军优秀教师44人,享受政府特殊津贴129人。
学院教学科研条件优越,建有2个国防科技重点实验室、1个国家工程中心、1个国家级实验教学示范中心、3个全军重点实验室,另有其它各类实验室、专业教室379个,场地(馆)41个。多年来,学院先后承担了“指技合训”“合训分流”人才培养模式改革、生长干部学员军政基础集中强化训练、毕业学员联合考核等重大人才培养试点任务,在陆军初级指挥军官培养方面始终走在全军前列;圆满完成北京奥运安保、国庆60周年防爆安检及抗战胜利日阅兵大合唱等国家和军队的重大政治任务;承担陆军数字化部队建设、“高新工程”装备培训、集团军信息系统装备综合集成建设培训,为陆军信息化建设提供了有力支撑;自主研制的“坦克训练模拟器”作为陆军唯一的大型实装模拟器参加了“我们的队伍向太阳——建军80周年国防和军队建设成就展”;先后承办了全军“基地化、网络化、模拟化”军事训练成果展示、陆军轻型高机动部队装备展示、民营企业高科技成果展览暨军民融合高层论坛、再制造国际论坛等重大活动,在军内外产生广泛影响。十八大以来,先后获国家级教学成果二等奖1项,军队级教学成果一等奖8项、二等奖8项、三等奖22项;获国家自然科学二等奖1项,国家科技进步二等奖2项,省部(军队)级科技进步一等奖19项、二等奖69项、三等奖186项,获专利授权217项。
学院是全军首批对外开放单位,先后为50多个国家和地区培训外军留学生2400余名,接待了70多个国家300余批次军事代表团。同时,通过专家互访、合作研究、联合培养等方式,广泛开展国际合作,与美、英、法、德、日、韩、波兰等国家的大学和科研院所建立了合作关系,学院先后选派5名在读博士生出国留学。近年来,先后圆满完成了美国国防部长、驻华武官团参访和“中外记者进军营”等重要外事活动,是我军开展国际军事交流的重要窗口。
经过多年的努力奋斗,学院整体办学实力不断增强,知名度不断提高,始终处于培养陆军初级指挥人才、装甲装备维修保障人才的前列,以及装备建设重大理论和现实问题研究的最前沿。学院培养的毕业生中,许多已成长为军、师、旅、团级主官和装备保障、装备建设领域的领军人物,在陆军转型建设中发挥了重要作用。
★热忱欢迎有志为陆军现代化建设贡献力量的青年学生和军队在职干部报考学院。★
博士研究生报考须知
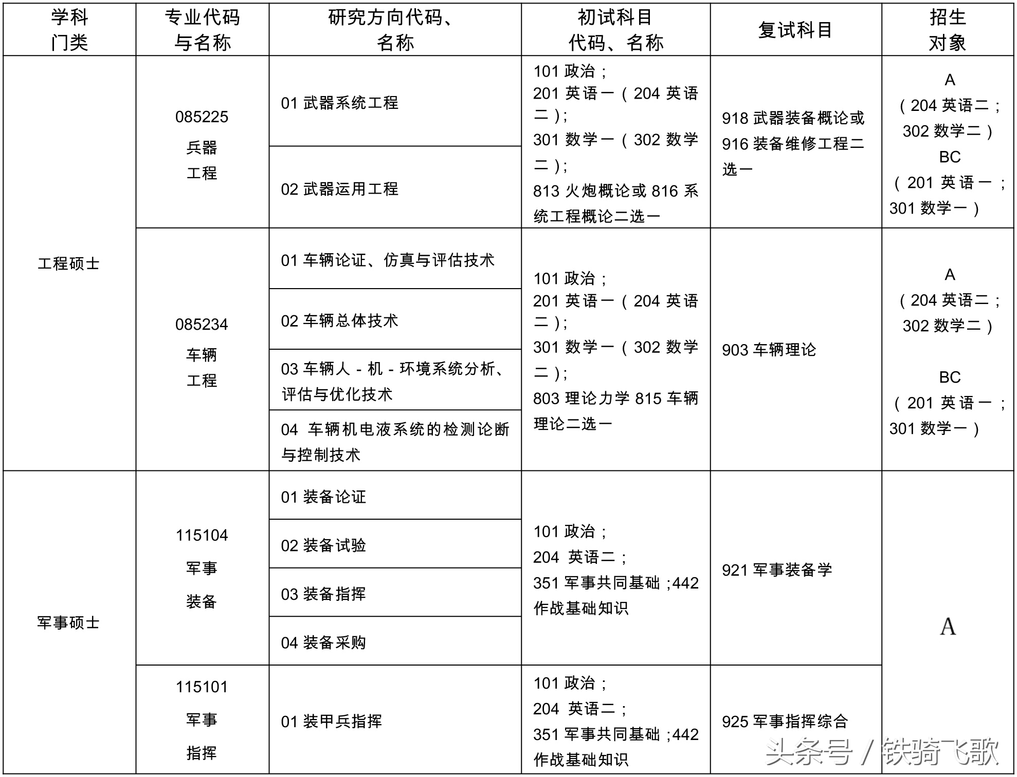
学院在院本部招收培养博士研究生。2018年军队研究生招生计划未下达,具体招生计划及招生政策以国家和军队正式通知为准。
A — 军队在职干部
B — 军队院校生长类应届硕士生
(一)拥护中国共产党的领导,思想政治素质好,品德优良,遵纪守法,愿为国防和军队建设服务。
(二)身心健康,身体条件符合《军队院校招收学员体格检查标准》(军后卫〔2016〕305号)。
(三)报考对象须分别满足以下条件:
1.军队在职干部:取得硕士学位,年龄不超过45周岁(截止入学当年9月1日),须有3年以上部队工作经历(含本科毕业后任职培训时间,截至录取当年9月1日),经所在师(旅)级单位政治部门审批,军级单位政治机关核准,并逐级上报军委政治工作部干部局备案。
2. 军队院校生长类应届硕士生:由所在院校训练部门审批同意,在入学前取得硕士学历和学位。
(一)报名
1. 时间:2017年9月25日至10月20日。
2. 地点:学院研究生招生办公室(以下简称研招办),外地考生可以函报。
3. 报名时需提交如下材料:
(1)身份证和军人证件(军官证、文职干部证、学员证)原件及复印件
(2)硕士学历、学位证书原件及复印件(应届硕士毕业生入学前补交);
(3)军队在职干部提交所在师(旅)级单位政治部门同意报考的介绍信、《军队在职干部报考研究生推荐审批表》原件;军队院校生长类应届硕士毕业生提交所在院校训练部门同意报考的介绍信、《军队院校和科研单位生长类应届硕士毕业生报考博士研究生推荐审批表》原件;
(4)《报考攻读博士学位研究生登记表》;
(5)《报考攻读博士研究生专家推荐书》两份;
(6)硕士课程学习成绩单复印件(加盖单位公章);
(7)一寸免冠证件照片3张(红底)。
4. 符合报考条件,材料和手续齐全的考生,研招办于初试前发放准考证。
(二)初试
1. 初试时间:2017年10月28日至10月29日(如有变动,另行通知);
2. 初试地点:学院本部教学楼;
3. 初试科目3门:英语和2门业务课。初试时考生须凭准考证和身份证件入场。
(三)复试
1. 复试由学院组织,初试成绩达到学院复试分数线的考生参加复试;
2. 复试时间为2017年11月15日(如有变动,另行通知);
3. 复试主要包括体检和面试。
(四)录取
学院按照“公平、公正、公开”的录取原则,根据考生初试和复试成绩进行全面衡量、择优录取,录取工作于2017年12月份完成。
2018年军队研究生招生计划未下达,具体招生计划及招生政策以国家和军队正式通知为准。
A — 军队在职干部
B — 军队院校非指挥类应届本科毕业生
C — 地方高校非指挥类应届本科毕业国防生
(一)拥护中国共产党的领导,思想政治素质好,品德优良,遵纪守法,愿为国防和军队建设服务。
(二)身体条件符合《军队院校招收学员体格检查标准》(军后卫〔2016〕305号),主要有:
1. 身高:男生不低于162cm,女生不低于160cm;
2. 两眼无色盲、色弱,矫正视力均在4.9以上;
3. 心脏、肝功能正常,乙肝表面抗原阴性,无任何传染病。
(三)报考对象须分别满足以下条件:
1. 军队在职干部:具有本科学历或本科毕业同等学力,须具有3年以上军队工作经历(含本科毕业后任职培训时间,截至录取当年9月1日);经所在师(旅)级单位政治部门审批,军级单位政治机关核准,并逐级上报军委政治工作部干部局备案; 军事硕士专业学位研究生仅限招收指挥参谋军官。
2. 军队院校非指挥类应届本科毕业生:经所在院校训练部门审批同意报考。限报考理学、工学、管理学和全日制工程硕士。报考学科专业与所学本科专业相同或相近。
3. 地方高校非指挥类应届本科毕业国防生:经所在院校国防生选培办审查、大单位训练部门审批同意报考。限报考理学、工学、管理学和全日制工程硕士。报考学科专业与所学本科专业相同或相近。
(四)符合国家和军队的其他招生政策及规定。
(一)报名
1. 网上报名:2017年10月10日至31日,考生登陆中国研究生招生信息网,按照报考须知和网上公告提交报名信息。
2. 现场确认:2017年11月12日前,考生持本人身份证、学历学位证书和网报编号到所选的报名点(应选择所在省市招办指定的报名点)缴费、照相和确认报名信息。
※考生在现场确认信息后提交材料如下:
A类考生须将所在师(旅)级单位政治部门同意报考的介绍信、《军队在职干部报考研究生推荐审批表》原件,本人身份证、军官证、本科学历学位证书复印件;
B类考生须将所在院校训练部门同意报考的介绍信、《应届本科毕业生报考研究生推荐审批表》原件和本人身份证、学员证复印件;
C类考生须将所在院校选培办同意报考的介绍信、《应届本科毕业生报考研究生推荐审批表》原件和本人身份证、学生证复印件;
以上报名材料通过邮政EMS(7日内)寄到研招办。凡手续不全、资格不够、报考专业不符合要求的,不予发放准考证。
(二)初试
1. 准考证:2017年12月14日至25日,考生凭网报用户名和密码登录研招网下载打印《准考证》。
2. 考试时间:2017年12月23日、24日。
(三)复试
1. 复试时间:2018年4月份(具体安排以通知为准)。
2. 复试包括:思想政治考核、体检、专业笔试、专业面试等。
3. 思想政治考核和体检不合格者不予录取,复试科目成绩与初试成绩一同作为择优录取的依据。
(四)录取
按照“公平、公正、公开”的录取原则,根据考生初试和复试成绩,学科专业生源情况,区分考生类别进行全面衡量、择优录取,录取工作于2018年5月初完成。
学院可招收推荐免初试攻读硕士学位研究生(以下简称推免生),申请条件和流程如下:
(一)申请条件
1. 推免对象为地方高校非指挥类应届本科毕业国防生;
2. 获得所在高校向外校推荐免初试资格;
3. 推免生应诚实守信,学风端正,无任何考试作弊、剽窃他人学术成果以及其他违法违纪受处分记录;
4. 符合我院硕士研究生的其他报考条件。
(二)申请学科
可申请推免至理学、工学、管理学各学科专业。
(三)申请流程
1. 9月28日起,推免生登陆“全国推荐优秀应届本科毕业生免试攻读研究生信息公开暨管理服务系统”(以下简称“推免服务系统”,网址:http://yz.chsi.com.cn/tm)填报志愿。
2. 9月28日起,我院将在“推免服务系统”中向符合申请条件的推免生发送复试通知,推免生须在收到通知后12小时内通过“推免服务系统”进行“接受复试”操作。
3. 10月上中旬(具体安排以通知为准)推免生本人来我院参加复试、体检。
(1)身份证、学生证原件及复印件;
(2)学籍认证报告一份(学信网下载打印);
(3)《陆军装甲兵学院推荐免试攻读硕士研究生申请表》一式两份;
(4)本科在校学习成绩单(加盖所在高校教务部门公章),所在高校推荐免初试证明材料,所在高校的公示名单(加盖高校公章);
(5)政治考核表、《应届本科生报考研究生推荐审批表》原件(经驻校国防生选培办、所在大单位训练部门审核盖章);
(6)有学术科研成果(学术论文、专著等)和获奖证书(学科竞赛、科技活动、奖学金等)者,提供复印件一份;
(7)本人近期一寸彩色免冠相片2张(红底)。
4. 学院将于10月中旬通过“推免服务系统”向通过复试的推免生发送待录取通知,推免生须在收到通知后12小时内通过“推免服务系统”进行“接受录取”操作。拟录取的推免生不再参加2017年12月全国硕士研究生统一入学考试初试和后续复试。
(一)非全日制招生:根据教育部规定,取消在职人员攻读专业学位全国联考,在职攻读硕士学位以非全日制研究生教育形式,纳入全国硕士研究生统一入学考试和统考招生计划。从2017年起,军队在职干部通过全国统考攻读专业学位研究生,可采取全日制或非全日制形式,毕业颁发“双证”,即学历证和学位证。考试报名时,通过选择相应的全日制或非全日制研究方向确定学习形式。
(二)学习年限、学习方式:根据军队有关政策规定,全日制硕士研究生基本学制为2.5年,最长学习年限为3年,规定学习年限内通过全脱产方式在校学习;非全日制硕士研究生基本学制为3.5年,最长学习年限4年,规定学习年限内采取多种方式进行非脱产学习。
(三)学习地点:学术学位、工程硕士专业学位研究生的学习地点均在院本部(北京);军事硕士专业学位研究生,第一年基础课程学习在院本部(北京),后续专业教学和学位论文工作原则上按照“学员跟导师走”的要求,分别在院本部(北京)或蚌埠校区(安徽蚌埠)完成。如有政策调整,以上级最新文件规定为准。
(四)相关待遇:根据有关规定,研究生入学后不收取任何费用,享受部队供给制待遇。应届本科毕业国防生入伍时间从2018年6月起算。
(五)考试科目:招生简章中初试科目代码1**、2**、3**等均为全国统考科目;其他初试科目(4**、、7**、8**等)及所有复试科目均为学院自命题科目。
(六)初复试科目选定:考生必须在网上报名和现场确认时认真选定初试科目名称,报考工程硕士专业学位研究生根据生源类别按要求选定初试科目组;复试科目名称在备注信息栏填写,凡不填写复试科目名称的,复试科目将由学院统一指定。
(七)考生身份填写:考生在“备注信息”栏根据个人身份,填写“军队在职干部”、“国防生”或者“军校生”。
(八)招生计划人数:2018年研究生招生计划未下达,招生计划及各学科专业招生人数以军委机关文件通知为准。
单位代码:91006
联系部门:研究生招生办公室(院本部办公楼501室)
联 系 人:田洪刚
联系电话:010—66717273(民线);0201—717273(军线)
传真电话:010—66717140(民线);0201—717140(军线)
电子邮箱:aafeyjszs@163.com(密码66718958)
微 信 号:zgyyzb
通信地址:北京市丰台区杜家坎21号院研究生招生办公室
邮政编码:100072
版权声明:我们致力于保护作者版权,注重分享,被刊用文章【蚌埠装甲兵学院(陆军装甲兵学院2018年研究生招生简章)】因无法核实真实出处,未能及时与作者取得联系,或有版权异议的,请联系管理员,我们会立即处理! 部分文章是来自自研大数据AI进行生成,内容摘自(百度百科,百度知道,头条百科,中国民法典,刑法,牛津词典,新华词典,汉语词典,国家院校,科普平台)等数据,内容仅供学习参考,不准确地方联系删除处理!;
工作时间:8:00-18:00
客服电话
电子邮件
beimuxi@protonmail.com
扫码二维码
获取最新动态
