九大音乐学院是指中国大陆地区最具知名度、专业度和地域代表性的九所音乐高等院校,包括中央音乐学院、中国音乐学院、上海音乐学院、武汉音乐学院、四川音乐学院、星海音乐学院、天津音乐学院、沈阳音乐学院、西安音乐学院。本文主要分析这九所音乐院校的录取规则情况。
大音乐院校的艺术类专业均需要参加省统考,省统考合格后,部分专业需要参加校考,考生文化分达到院校划定的最低控制线及通过校考后,录取规则有以下三种:
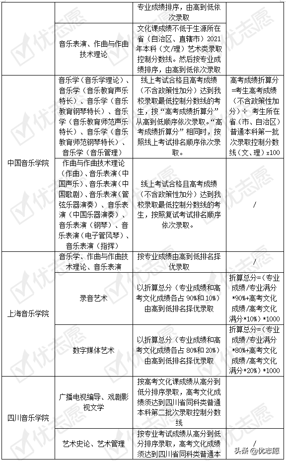
1.高考文化分达到院校最低控制线,按照专业分由高到低排名择优录取;
2.专业分达到院校该专业最低控制线,按照高考文化分(折算分)由高到低排名择优录取;
3.按综合分(以高考文化分和专业分折算)由高到低排名择优录取。
不同院校不同专业对文化分要求差异较大,上海音乐学院的录音艺术和数字媒体艺术专业按综合分录取,文化分和专业分比例分别为1:9和2:8,高考文化成绩较低的考生可以选择该院校。中央音乐学院的音乐学、音乐艺术管理、音乐治疗等专业对文化分要求较高,录取时按专业成绩、文考成绩各占50%合成后排序,由高到低依次录取。
表1.九大音乐院校各专业类别录取规则情况
数据来源:九大音乐院校本科艺术类录取规则
本文为优志愿原创作品。未经著作权人授权,禁止转载和使用,否则将承担法律责任。
填志愿时在大厚本上翻找资料,很容易遗漏掉一些不错的院校,优志愿分享高考资讯、填报志愿、大学、专业等相关的信息,帮助您轻松获取历年分数
版权声明:我们致力于保护作者版权,注重分享,被刊用文章【西安音乐学院录取分数(2021年九大音乐院校本科艺术类招录变动分析)】因无法核实真实出处,未能及时与作者取得联系,或有版权异议的,请联系管理员,我们会立即处理! 部分文章是来自自研大数据AI进行生成,内容摘自(百度百科,百度知道,头条百科,中国民法典,刑法,牛津词典,新华词典,汉语词典,国家院校,科普平台)等数据,内容仅供学习参考,不准确地方联系删除处理!;
工作时间:8:00-18:00
客服电话
电子邮件
beimuxi@protonmail.com
扫码二维码
获取最新动态
