大学试验班大学特色班
重点班”的概念想必大家都不陌生,很多初中、高中都设有“重点班”。其实,在大学里也有很多类似于“重点班”的班级——他们叫“试验班”或者是“基地班”。
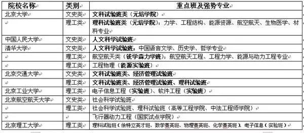
有的还起了洋气的名字,比如北大的图灵班、元培书院,清华的新雅书院、姚班,各大学的工科理科试验班、山大的“泰山学堂”、“尼山学堂”……
那么,大学里的“重点班”,与高中“重点班”有何区别?选择它们又意味着什么呢?
开“小灶”,享特殊培养待遇
如果你有幸成为试验班或基地班的一员,那么你将享有许多普通班学生梦寐以求的 “特权” 。
首先,试验班和基地班的保研率一般在50%以上,这为有志于进一步深造的学生提供了更多机会。
一般情况下,只要必修科目不挂科,基地班的学生都有保研的机会,并且一部分学生还可以申请保送到其他名校。
其次,这些“贵族”班级往往配备了全校最优秀的教师,很多知名教授主讲基地班课程,强大的师资力量保证了学生能紧跟学术前沿,把握学界最新动态。
这对学生继续深造大有裨益,因为坚实的学术基础是考生继续读研、读博的必备条件。
大多数试验班、基地班都侧重于基础学科,例如:中文、历史、数学等。一些大学不仅为基地班学生量身订做了特色课程,还配备了导师,在导师的指导下,这些学生可以参与科研项目,并有机会发表学术论文。
再者,基地班奖学金的比例通常高于普通班,有些大学甚至为试验班、基地班学生设立了专门奖学金。
试验班、基地班的选拔模式
关于试验班、基地班的选拔模式大致有两种:第一种是通过高考选拔;第二种是入学后选拔。
在高考选拔中,试验班和基地班通常作为一个专业(有专门的专业代码)供考生选择填报,例如,中国人民大学的招生计划中就有人文科学试验班、理科试验班等专业,考生可根据自身情况选择填报。
当然,在实际招录中,基地班的录取分数线往往比普通班要高出几分到十几分不等。
如果顺利地被基地班录取,千万不要过于放松,因为基地班人才济济,并且大多实行滚动淘汰机制,说不定一不小心就被基地班淘汰,只能转入普通班了。
入学后的选拔相对高考选拔而言较难,有些大学会在新生入学后、第一学年度末专门组织试验班考试,有些大学则制定了试验班滚动机制的相关政策,例如:普通班里“加权平均分”排在前三名的学生可以选择进入试验班学习,试验班的学生出现挂科、作弊等情况的可能会转入普通班学习。
卓越工程师计划
除了以上这些外,还需注意的是卓越工程师计划。
卓越工程师即中国“卓越工程师教育培养计划”,拟用10年时间(2010-2020年),培养百余万各类型高素质工程技术人才,为建设创新型国家、实现工业化和现代化奠定人力资源优势。包括清华大学、上海交通大学、浙江大学、北京理工大学、同济大学、华中科技大学、西安交通大学、天津大学、大连理工大学、四川大学在内的61所高校,成为首批实施“卓越计划”的高校。
一些实力较强的文科试验班和基地班
▼文学类:四川大学中国语言文学基地班,保研率超高
很多著名院校开设了中国语言文学基地班专业,主要培养学术功底扎实的研究型人才和文字表达能力优异的中文写作人才。
北京大学、南京大学、四川大学均开设了此专业,这些学校以高考分数作为选拔标准,考生可以在志愿填报阶段直接填报该专业;有些大学的基地班在部分省市采取提前批次招生。
四川大学的中国语言文学基地班在重庆地区的招考批次是提前批次,它侧重于基础教学,力图使基地班的学生建构一个相对完整的学科体系,主干课程有:中国文学、中国现当代文学、外国文学、古代汉语、现代汉语、语言学、美学、文学理论等。
一般情况下,川大中文基地班的学生均可申请保研,学校综合考虑学生的加权平均分、面试成绩、论文发表情况划拨保研名额,历年来基地班的保研率都维持在50%以上,其中8%左右的学生有机会到北大、北师大、复旦等名校继续深造。
其他开设院校:北京大学、复旦大学、南京大学、中国人民大学、中山大学、南开大学、山东大学、苏州大学、中央民族大学、华东师范大学、南京师范大学、广西师范大学、陕西师范大学等。
▼哲学类:武汉大学哲学基地班,优惠政策激励
武汉大学哲学基地班是教育部批准的国家文科基础学科人才培养基地哲学学科专业点,所在学科的所有二级学科均具有硕士和博士学位授予权。
为了调动学生学习的积极性,鼓励优秀人才脱颖而出,学校给予基地班许多优惠政策:建立了专门的微机学习室和语音室,帮助学生学习掌握研究现代科学的必备工具;在图书资料的借阅等方面亦给予方便;设立了基础学科新生奖学金,鼓励有志学生学习基础学科;学业完成后,优秀学生将被推荐免试攻读硕士研究生。
武汉大学哲学系的很多著名教授都会亲临基地班课程,指导学生研究哲学问题,帮助学生了解学界动态。
其他开设院校:吉林大学、北京大学、中国人民大学、南开大学、复旦大学、中山大学等。
▼历史类:华中师范大学历史学基地班,导师制与科研制的探索
华中师范大学的历史学基地班有着较为完善的规章制度:
1.导师制,基地班每个年级有班主任,每个学生有指导教师。
2.滚动淘汰制,每年按一定的标准(政治表现、学习成绩、个人特长、综合素质等)调整基地班学生,实行优胜劣汰原则。
3.科研立项制,根据一定的程序,每个学生都可以获得课题,有经费。有导师指导,有结项检查。
4.奖励制,基地已设立野泽丰奖学金、章开沅东西方文化交流基金、张舜徽奖学金、余家菊奖学金等。
5.咨询制,基地班建立了每周学术咨询制度,由教师为前来求教的学生解答问题。
历史学基地班的专业课程也得到了优化,基地班压缩了中外通史的课时和学分,相应增加了选修课程,将选修课分成专门史(包括断代史、国别史)和专题研究课两大类。
基地班还开设了一批新课,如博士导师专题课、中外文化史、20世纪国际关系史、国学元典导读等;还设置了一部分有助于提高专业素质的课程,如专业英语、治学与人生等。
其他开设的院校:武汉大学、兰州大学、西北大学、中央民族大学、四川大学等。
▼法学类:中国政法大学法学实验班,六年制本硕连读,多种学科组合培养
中国政法大学法学实验班学制为六年,分为两个阶段连通培养。
第一阶段为四年基础学习阶段,此阶段学习结束后,经考核合格,进入第二阶段即两年应用学习阶段学习,应用学习阶段合格后授予法律硕士学位。
主干课程:法理学、宪法、行政法与行政诉讼法、民法、商法、知识产权法、经济法、刑法、民事诉讼法、刑事诉讼法、国际法。
中国政法大学的法学实验班主要通过高考进行人才选拔,师资力量雄厚,许多知名学者承担了实验班教学任务。
另外,中国政法大学法学专业的特殊培养模式还有通识+专业培养模式,双专业双学位培养模式(五年制)、双学位+硕士连读培养模式(德语专业实行5年双学位和2年硕士连读的培养模式。
英语专业在第三学年,学校对其综合考核并择优选拔10名学生进行5年双学位培养,在获得文学学士和法学学士两个本科专业的学位后,进入中美法学院学习2年,攻读法学硕士,合格毕业时授予法学硕士学位)。
其他开设院校:西南政法大学、山东大学、中国人民大学等。
▼经济类:厦门大学经济学基地班,双语教学的国际化培养
厦门大学经济学基地班实行国际化培养模式,在本科阶段,基地班学生将更多地接受现代经济学的思维训练。
基地班注重培养学生的马克思主义经济学理论基础和现代经济学理论基础,并将二者有机地结合起来,加强学生现代经济学研究方法和分析工具的训练,特别是数量分析方法的训练。
基地班还聘请了在海外受过现代经济学系统训练的优秀教师讲授主干课程。主干课程使用英文原版,实行双语教学。
学生的培养分两步走,第一阶段,采取封闭式教学方式,让学生集中精力打好理论和分析工具运用基础,特别是进行创造性经济思维和数学、英语及计算机的训练;第二阶段,将采取开放式教学方式,培养学生创造性研究能力和理论联系实际的能力。
其他开设院校:南开大学、中国人民大学、复旦大学、武汉大学、北京大学、西南财经大学、上海财经大学、南京大学等。
▼管理类:兰州大学管理学基地班,中式思维方式培养
兰州大学管理学基地班的全称是甘肃省管理学国家基础科学研究和教学人才培养基地,是2008年建立的基地班,品学兼优者可免试推荐进入硕士研究生阶段学习。
管理学基地班一般入学不分专业方向,到了大三下学期才开始确定一个方向。
一名叫“小笨熊”的网友评价:“结合三年来我们所学习的课程,总体感觉基地班倾向于思维方式的培养、管理学理论的掌握、研究工具和方法的掌握与应用等,是名副其实地为读研做准备。”
兰州大学管理学院为管理学基地班的同学提供良好的科研训练、管理实践和国际交流的机会。
管理学基地班有专门的实验室和课程,老师在课堂上讲授,学生实践操作。
另外,管理学基地班在深圳、上海等地建有实习基地,有专门的老师负责带队,安排照顾学生的实习生活。
其他开设院校:四川师范大学、华中科技大学、武汉大学等。
版权声明:我们致力于保护作者版权,注重分享,被刊用文章【大学理科实验班是什么意思(大学里的)】因无法核实真实出处,未能及时与作者取得联系,或有版权异议的,请联系管理员,我们会立即处理! 部分文章是来自自研大数据AI进行生成,内容摘自(百度百科,百度知道,头条百科,中国民法典,刑法,牛津词典,新华词典,汉语词典,国家院校,科普平台)等数据,内容仅供学习参考,不准确地方联系删除处理!;
工作时间:8:00-18:00
客服电话
电子邮件
beimuxi@protonmail.com
扫码二维码
获取最新动态
