上海音乐学院初试总计合格人数约1788人,招生计划录取人数为399人,因此整体复试/文化课淘汰率≈77%,这也意味着准备参加复试的考生里仅有13%能拿到最终录取。
上周,小韵也为各位考生盘点了上海音乐学院复试各专业的淘汰率。戳:
上海音乐学院复试合格率仅有7%!考这些专业的考生要小心了
而上音复试也于今日正式开始,共进行四天(3月1日-3月4日)。小三门(视唱、练耳、乐理)是上音复试重点考察的内容。小韵为各位考生列出了上音复试需要注意的事项及要求,如果未按照官方要求进行录制会酌情扣除相关分数。大家千万不要因为未看清招生中的要求而功亏一篑。希望各位考生都能成为13%录取里的一员[加油]
(实际信息以官方发布为准)
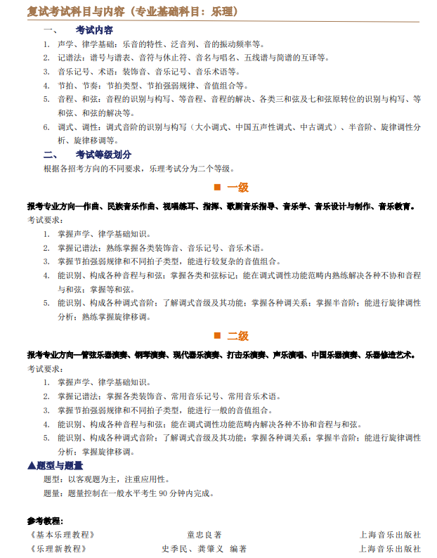
各专业视唱练耳及乐理考试同一时间进行。其中3月3日上午为乐理;下午为视唱练耳。注:在科目后标注A类、B类、C类的均有指定的答题纸。
此外,报考声乐演唱、音乐戏剧表演的考生需要在指定时间内提交身高、声带的医院检测报告。声带检查项目为会厌、声带、室带、声门。
1.指定考试时间的科目仅有1次录制机会(如视唱练耳、乐理),此类科目考试结束后需要即刻上传答题纸及考试视频。
限定考试时段的科目【仅限“指定作品指挥”、“指定歌剧片段弹唱”“钢琴视奏”、“钢琴作品视奏(钢琴演奏)”】有2次录制机会,录制完成后选择其中一个上传。
未指定考试时间的科目【如“专业能力测试”、“音乐教育素质测评Ⅲ”等】有3次录制机会,录制完成后选择其中一个上传。
2.各考试科目如涉及演奏、演唱的均须在表演前自报曲目名称。原则上该科目录制总时长由该科目考试规定总时长+2 分钟。
3.候考期间考生须先用辅机位360度拍摄考试环境,然后在主机位镜头前展示空白答题纸和草稿纸正反面,每页答题纸展示时应停留3-5秒。
4.考试结束务必展示答卷正反面并在规定时间内拍照上传(草稿纸无需拍照上传)。答卷展示时间为30秒,每页答题纸展示时应停留3-5秒。
5.双机位考试仅允许使用两台手机。
机位摆放示意图:
1.限定考试时段科目、未指定考试时间科目
主机位侧面拍摄:
主机位正面拍摄:
2.指定考试时间科目
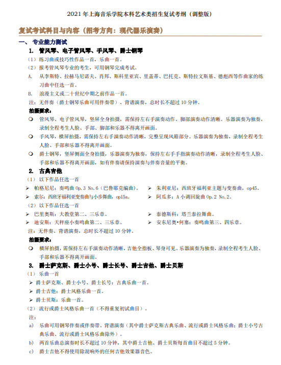
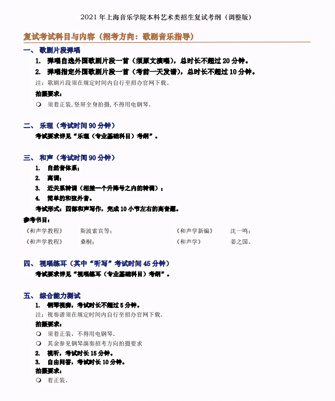
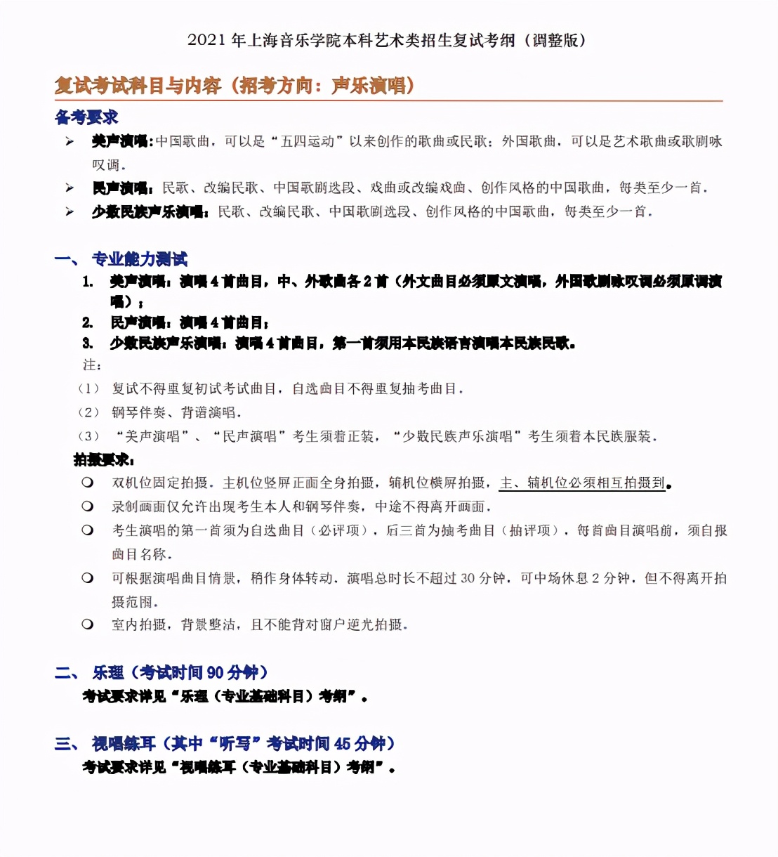
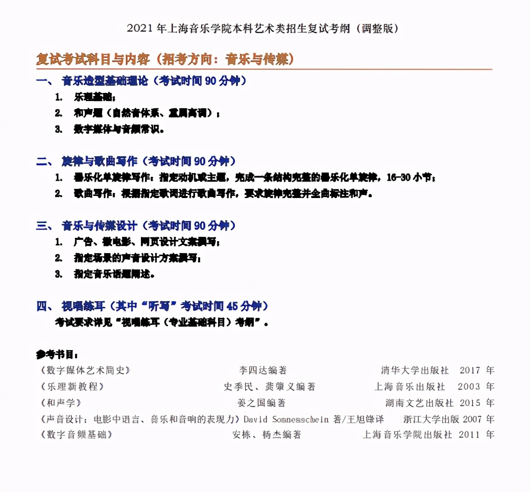
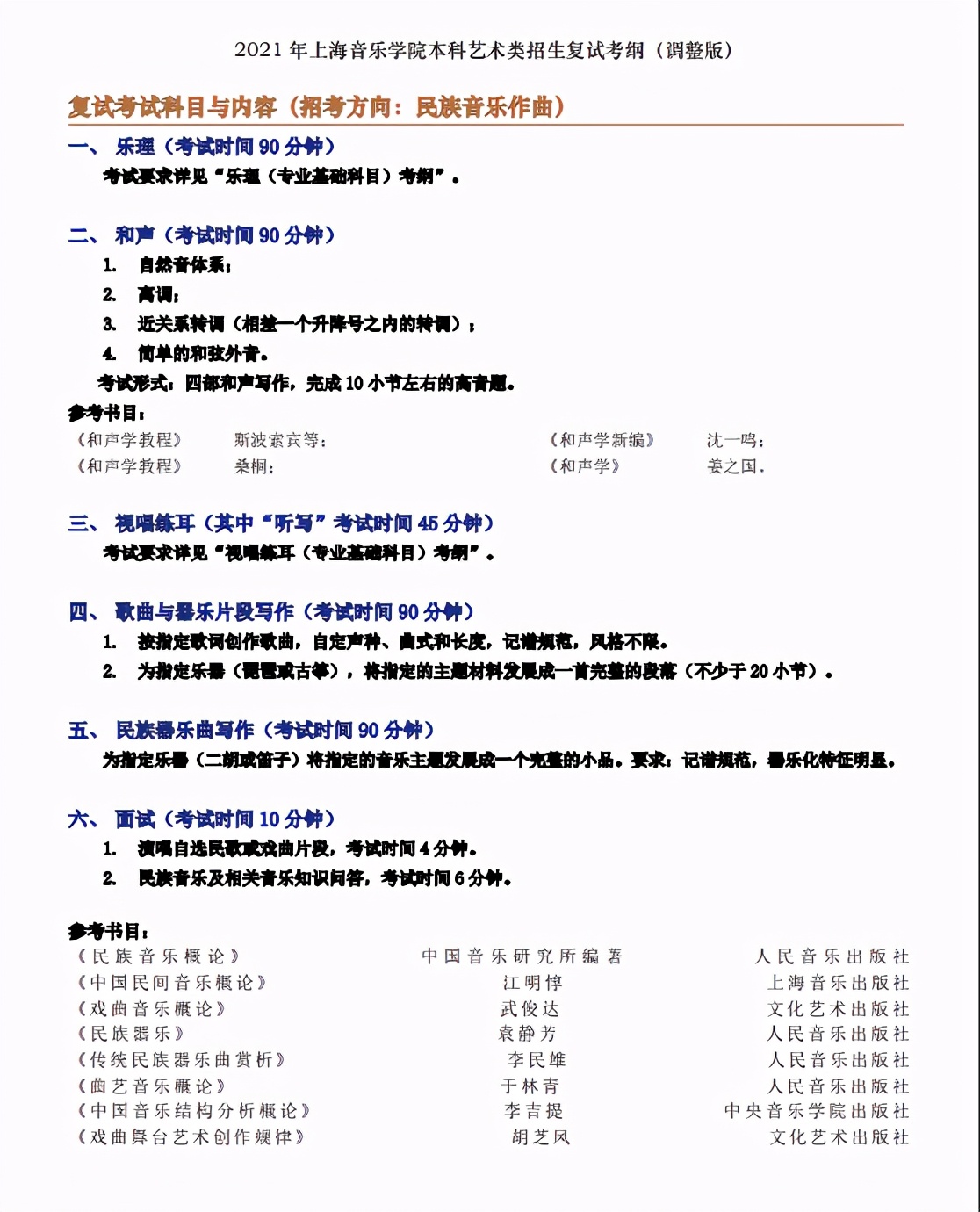
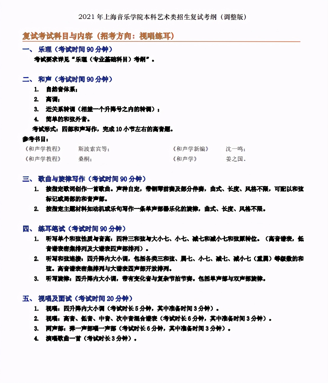
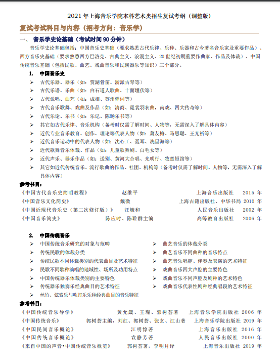
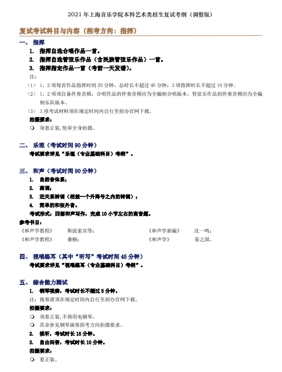
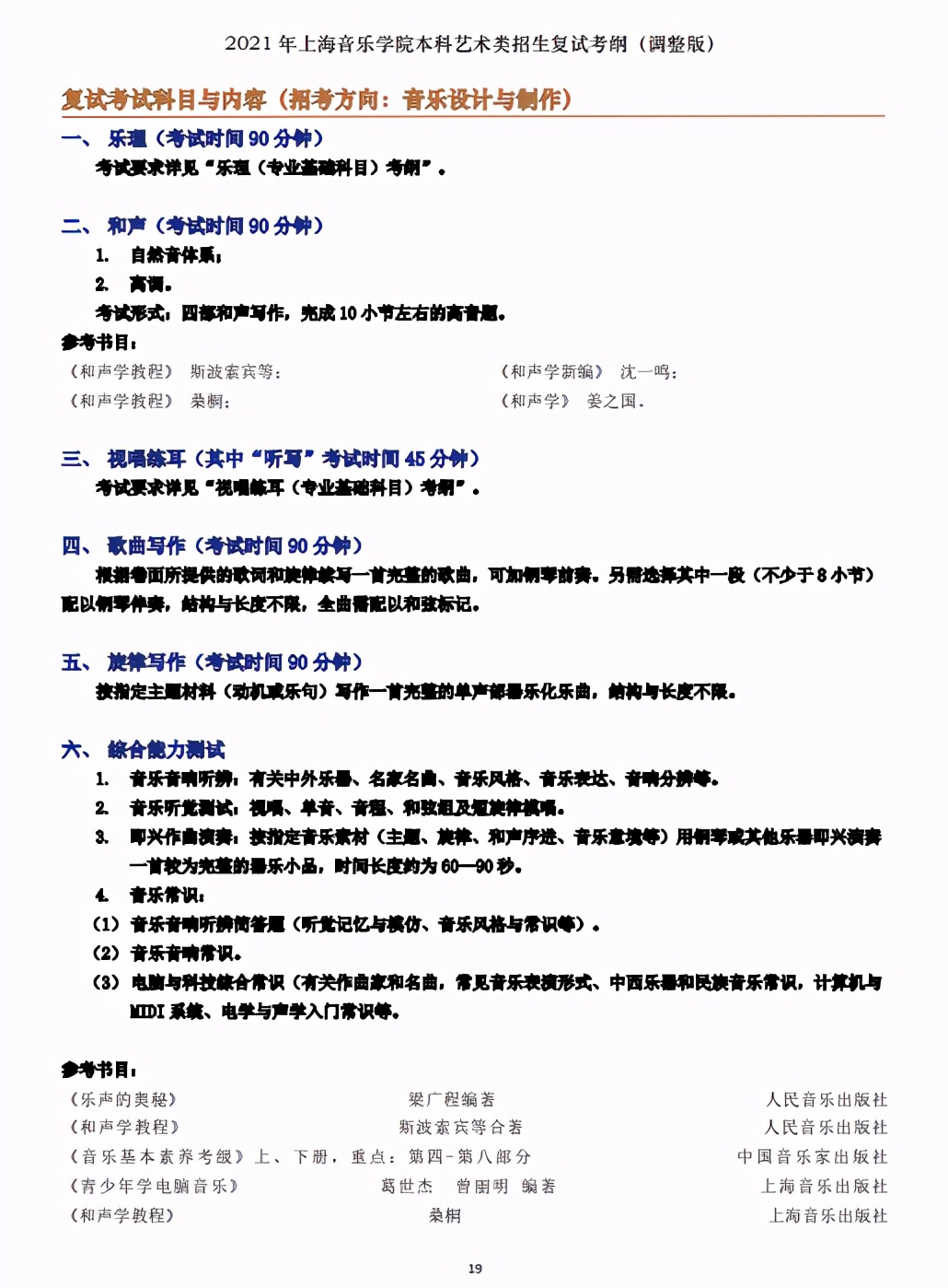
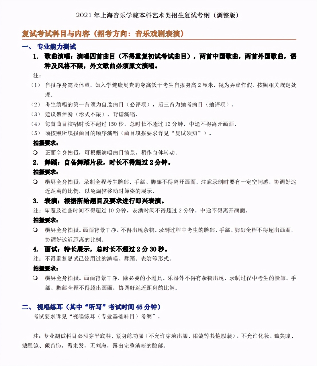
每个专业在涉及到视频录制时均有不同要求,各位考生一定要仔细阅读以下复试考纲(调整版),尤其要注意录制要求、曲目时长要求。
版权声明:我们致力于保护作者版权,注重分享,被刊用文章【上海音乐学院难考吗(上海音乐学院今日开考)】因无法核实真实出处,未能及时与作者取得联系,或有版权异议的,请联系管理员,我们会立即处理! 部分文章是来自自研大数据AI进行生成,内容摘自(百度百科,百度知道,头条百科,中国民法典,刑法,牛津词典,新华词典,汉语词典,国家院校,科普平台)等数据,内容仅供学习参考,不准确地方联系删除处理!;
工作时间:8:00-18:00
客服电话
电子邮件
beimuxi@protonmail.com
扫码二维码
获取最新动态
