我是威哥,点击上方“关注”,每天为你分享公考申论技巧,助您快速上岸!
2022年湖南省考预计3月份笔试,现在正是备考的好时机!
但是对于湖南省考笔试的题型与内容,你了解多少呢?要搞清楚这些,大纲和历年真题是首选。
虽然 2022 年省考的考试大纲尚未发布,但每年的大纲变动都很小,所以我们可以参考往年的大纲获取信息。
文末有备考资料喔~
湖南省 2021 年考试录用公务员公共科目笔试分为行政职业能力测验和申论两科,主要测查从事公务员工作应当具备的基本能力和基本素质,特别是用新时代中国特色社会主义思想指导解决问题的能力。
——《湖南省 2021 年考试录用公务员考试大纲》
行政职业能力测验为客观性试题,分为常识判断、言语理解与表达、数量关系、判断推理和资料分析五个部分。为了帮助大家了解湖南省考行测考情,我们参考近几年的大纲与行测真题总结了各模块的考查特点,以供参考。
2017—2021 年湖南省考行测题型题量
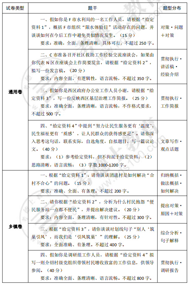
申论(通用卷)主要测查报考人员的阅读理解能力、综合分析能力、提出和解决问题能力、文字表达能力。
阅读理解能力——全面把握给定资料的相关内容,准确理解给定资料的含义,把握给定资料各部分之间的关系,准确提炼事实所包含的观点,并揭示所反映的本质问题。
综合分析能力——对给定资料的全部或部分的内容、观点或问题进行分析和归纳,多角度地思考资料内容,作出合理的推断或评价。
提出和解决问题能力——准确理解把握给定资料所反映的问题,提出解决问题的措施或办法。
文字表达能力——运用说明、陈述、议论等方式,准确规范、简明畅达地表述思想观点。
申论(乡镇卷)主要测查报考人员在乡镇层级工作应当具备的基本能力素质,包括阅读理解能力、贯彻执行能力、群众工作能力和文字表达能力。
阅读理解能力——理解给定资料的主要内容,把握给定资料各部分之间的关系,对给定资料所涉及的观点、事实作出恰当的解释。
贯彻执行能力——准确理解工作目标和组织意图,遵循依法行政的原则,结合基层实际情况,及时有效地完成任务。
群众工作能力——站在群众角度思考问题,善于了解群众真实诉求,以有效手段动员组织群众,灵活运用各种措施和办法化解复杂矛盾,解决实际问题。
文字表达能力——结合材料,根据工作任务,恰当组织语言,准确、得体、有条理地进行书面表达。
申论(行政执法卷)主要测查报考人员的阅读理解能力、依法办事能力、公共服务能力和文字表达能力。
阅读理解能力——准确理解归纳给定资料的主要内容,对所涉及的观点和事实进行恰当的解释,并作出合理的推断。
依法办事能力——结合执法一线工作实际,遵循依法行政的原则,综合运用恰当有效的方法完成任务、解决问题、实现目标。
公共服务能力——能够全面准确了解公众需求和愿望,灵活运用各种措施和办法为公众提供优质、高效、便捷的服务。
文字表达能力——熟练使用指定的语种,对事件、观点进行准确合理的说明、陈述或阐释。
——《湖南省 2021 年考试录用公务员考试大纲》
2021 年湖南省考的申论在原本通用卷和乡镇卷的基础上,增加了一类行政执法卷,面向报考公检法司人民警察职位的考生。行政执法卷测查的依法办事能力和公共服务能力也是首次成为湖南省考命题依据,在 2021 年的行政执法类申论试卷中,重点考查了这方面的能力。今年预计还会延续这一趋势,想报考人民警察职位的考生一定要强化对“依法办事和公共服务能力”的学习和掌握,多看一些行政执法类的案例、事件、行文和规定。
根据以上表格可以看出,申论试卷题量为四道题,三道小题,一道大作文(乡镇卷、执法卷没有大作文,最后一题往往考查大应用文)。
从材料类型来看,乡镇卷往往围绕乡镇主要工作来命题,主要是以乡镇的招商引资、垃圾分类、三农工作的调研来命题;通用卷的选材范围更广阔,主要考查的是公共文化服务、公共管理;执法卷则围绕社会治理中基层执法的时政热点,以案例型材料为主,材料时效性强。
从题目难度来看,难度系数不论通用卷、乡镇卷,还是执法卷,都有各自的难点,甚至在有些题目上,乡镇卷设置的陷阱更多。
申论的备考要老老实实回到一道道题目、一套套题目中去,把每一套题真正吃透,命题的考点在哪里?容易犯错的点在哪里?我们找不到的地方在哪里?这些题从什么角度能够侧面侧查出我们从事机关工作基本能力?
只有把这些真正吃透,把题目做到位,领悟到位,申论才能考到比较好的分数。
看完湖南省的考试大纲和考情后,相信大家也有了一定的备考方向,那么作为小白,2022年湖南省考如何备考呢?
威哥为大家整理了湖南省考行测和申论的备考资料。
这是一套公务员纯小白基础入门手册,含行测、申论各板块重点方法梳理。
行测申论,各板块入门。
新手,全面了解公考,系统入门。
老手,强化知识构架,筑牢基础。
公务员备考好伴侣——威哥最新整理的备考资料《大视野》。
如果这篇文章对您有用,欢迎点赞分享哦~
版权声明:我们致力于保护作者版权,注重分享,被刊用文章【湖南高考考几天啊(2022年湖南省考是什么时候)】因无法核实真实出处,未能及时与作者取得联系,或有版权异议的,请联系管理员,我们会立即处理! 部分文章是来自自研大数据AI进行生成,内容摘自(百度百科,百度知道,头条百科,中国民法典,刑法,牛津词典,新华词典,汉语词典,国家院校,科普平台)等数据,内容仅供学习参考,不准确地方联系删除处理!;
工作时间:8:00-18:00
客服电话
电子邮件
beimuxi@protonmail.com
扫码二维码
获取最新动态
