刚刚!《2021年福建省普通高等学校招生考试安排和录取工作实施方案》正式发布,这标志着我省2021年“新高考”进入实质性落地实施阶段。
明年高考何时考?志愿如何填报?怎样进行投档录取?……大家关注的问题都看这里了!
2021年,我省普通高考科目由全国统考科目和普通高中学业水平选择性考试科目组成,实行“3+1+2”模式。
其中——
“3”为语文、数学、外语(含英语、俄语、日语、法语、德语、西班牙语)等3门全国统考科目;
“1”为考生在物理、历史2门首选科目中选择1门;
“2”为考生在思想政治、地理、化学、生物4门再选科目中选择2门。
报考有外语口语考试要求专业的考生,还应参加全省统一组织的外语口语考试。
全国统考科目使用全国统一命题试卷,语文考试时长为150分钟,数学和外语(含听力)考试时长为120分钟,外语听力测试内容安排在外语笔试考试开始前进行。(具体考试时间安排以教育部公布时间为准)。
选择性考试科目由我省自主命题,每门考试时长均为75分钟。
考生高考总成绩由语文、数学、外语3门全国统考科目成绩和3门选择性考试科目成绩组成,满分750分。
其中,语数外每门满分150分,以原始分计入;物理、历史、思想政治、地理、化学、生物每门满分100分,物理、历史均以原始分计入,思想政治、地理、化学、生物经转换赋分后计入。
2021年,我省普通高校招生类别分为普通类、艺术类、体育类,每类招生计划按照物理科目组合、历史科目组合分列编制。高校按照教育部和我省有关计划编制原则和要求编制招生计划。这意味着,选考物理科目的考生只能填报物理科目组合的院校和专业,选考历史科目的考生只能填报历史科目组合的院校和专业。
2021年,我省普通高校招生按照物理科目组合、历史科目组合两类分开划线、按类分批次分开投档。招生高校依据考生高考总成绩,参考考生综合素质评价择优录取。学生综合素质评价使用办法由招生高校在招生章程中予以明确。
今年最为特别的是本科批次招生原则上实施“院校+专业组”(简称院校专业组)平行志愿投档录取模式,高职(专科)批次招生实施专业平行志愿投档录取模式。
与改革前相比,志愿单位、志愿数量和填报要求都发生了变化
1、本科批次志愿单位改为“院校专业组”
改革前本科批次原则上以“院校”为志愿填报单位,1所院校为一个志愿,按“院校+专业(类)”的方式进行志愿填报;改革后本科批次原则上以“院校专业组”为志愿填报单位,1个院校专业组为一个志愿,按 “院校专业组+专业(类)”的方式进行志愿填报。
院校专业组就是本科院校根据人才培养需要和本科专业的科目要求设置若干院校专业组。改革后一个院校专业组即为一个独立的志愿,内设6个专业志愿。考生在每个院校专业组志愿中均须选择是否服从专业调剂。
2、本科批次志愿数量增加
改革前普通类本科批次常规志愿设置了16个院校志愿,艺术类本科A批、B批常规志愿分别设置12个、16个专业志愿,体育类本科批次常规志愿设置6个院校志愿。
改革后,普通类本科批次设置40个院校专业组志愿,艺术类省考本科批设置40个专业志愿,体育类本科批次设置20个院校专业组志愿。
3、选择性考试科目须符合拟填报院校专业组的科目要求
那么如何理解“院校专业组+专业(类)”志愿模式?我们来举个例子。
“A大学专业组4”选考科目要求为首选科目物理、再选科目不限,包括通信工程等若干专业;“A大学专业组5”选考科目要求为首选科目物理、再选科目化学或生物,包括临川医学等若干专业。
如考生拟报考A大学通信工程和临床医学2个专业,只要选择性考试科目首选物理,再选科目包括化学或生物,那么就符合以上两个专业的选考科目要求,可以报考。
在填报志愿时,他可填“A大学专业组4”和“A大学专业组5”两个院校专业组志愿,并分别在两个院校专业组中填报通信工程、临床医学专业志愿。
招生院校对选择性考试科目的要求可在福建省教育厅官网(http://jyt.fujian.gov.cn/)中的“福建高考综合改革”栏目中查询,也可以在省教育考试院公布的《普通高校招生计划本》中查询。
接下来,我们具体以三大招生类来看看具体录取
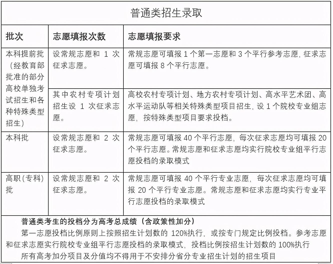
1、普通类
分为本科提前批、本科批和高职(专科)批三个录取批次,录取工作按三个批次依次进行。按照普通类本科、专科招生计划数的适当比例划定普通类本科录取控制线、专科录取控制线和特殊类型录取参考线。
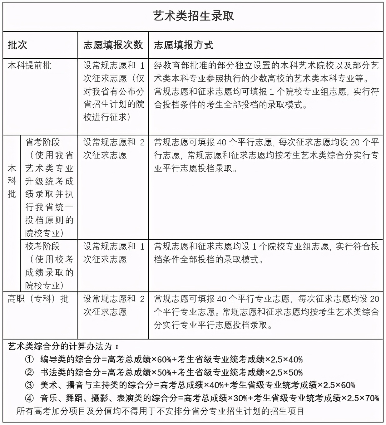
2、艺术类
分为本科提前批、本科批和高职(专科)批3个批次,按照普通类本科、专科录取控制线和艺术类专业统考满分成绩的适当比例划定艺术类本科、专科文化考试成绩录取控制线和专业录取控制线。
3、体育类
分为本科批和高职(专科)批2个批次。按照普通类本科、专科录取控制线和体育类专业统考满分成绩的适当比例划定体育类本科、专科文化考试成绩录取控制线和专业录取控制线。
如果出现平行志愿投档时,考生投档分相同怎么排序?
普通类考生根据高考总成绩进行排序。成绩分数相同的,先按享受同等条件优先录取的条件排序,再依次按语文数学两科成绩之和、语文或数学单科最高成绩、外语成绩、首选科目(物理或历史)成绩、再选科目单科最高成绩、再选科目单科次高成绩顺序排序。如果位次仍相同,再比较考生志愿顺序,顺序在前者优先投档,志愿顺序相同则全部投档,是否录取由招生院校决定。
艺术类和体育类考生根据综合分排序。成绩分数相同的,先按享受同等条件优先录取的条件排序,再依次按高考总成绩、语文数学两科成绩之和、语文或数学单科最高成绩、外语成绩、首选科目(物理或历史)成绩、再选科目单科最高成绩、再选科目单科次高成绩顺序排序。如果位次仍相同,再比较考生志愿顺序,顺序在前者优先投档,志愿顺序相同则全部投档,是否录取由招生院校决定。
为了让2021届考生全面适应新高考,借鉴第二批改革试点省份的经验做法,明年1-4月我省与其他第三批进入“新高考”模式的7省同步,开展从报名、命题,到考试、评卷、录取的全真全员全过程适应性考试。
来源:福建日报(fjrbwx)
版权声明:我们致力于保护作者版权,注重分享,被刊用文章【福建新高考(快讯)】因无法核实真实出处,未能及时与作者取得联系,或有版权异议的,请联系管理员,我们会立即处理! 部分文章是来自自研大数据AI进行生成,内容摘自(百度百科,百度知道,头条百科,中国民法典,刑法,牛津词典,新华词典,汉语词典,国家院校,科普平台)等数据,内容仅供学习参考,不准确地方联系删除处理!;
工作时间:8:00-18:00
客服电话
电子邮件
beimuxi@protonmail.com
扫码二维码
获取最新动态
