【往期链接】
21Q3眼科行业调研笔记:爱尔|欧普|爱博|兴齐
黄金赛道掰手腕,爱尔VS欧普,谁更值得期待?
欧普康视:股价高不可攀的秘密
种植牙集采——通策医疗股价大跌,从最高421元/股,跌到最低点的114元/股,半年左右跌幅73%;生长激素集采后-长春高新股价连续跌停,之后的股价也一直趴在160元/股左右,和最高的522元/股相比,一年不到的时间跌了69%;
OK镜会集采吗?爱尔眼科在一次交流会中提到关于OK镜集采,管理是这么说的:首先它不会造成老百姓看不起病的问题,不属于影响国计民生的东西,也就是说有更加廉价的眼镜是可以解决近视问题的,这是一个前提。如果进集采不进医保,纯粹靠政策上面的管理,有效性还有待验证;如果他进集采并且进医保,价格压得很低,那么未来渗透率提高对医保的资金有压力,实际上是跟医保控费有一定冲突。所以我们觉得进医保进集采的可能性不算特别大。
一贯激进的安徽省医保局在回答提问时表示目前没有将角膜塑形镜纳入集中带量采购的计划。
欧普康视的管理层也在就OK镜集采问题进行过回复:从逻辑上看,角膜塑形镜不在医保报销范围,是自费项目,也不属于基本医疗保障,理应不会集采。
我们的理解:在效果显著和需求刚性、消费黏性的前提下,未来即使发生集采,拥有生产能力和原材料成本优势的公司将继续保持竞争优势、以量换价,以更高的周转实现较高的股东回报率。当前股价的低迷的主要因素并非在于集采政策,而是市场的整体情绪和公司短期业绩的波动。
眼科耗材在材料和工艺方面的研发和积累壁垒和监管审查门槛较高,市场渗透率较低,国产化程度低,行业尚处于导入阶段。风物长宜放眼量。拨开市场的迷雾,眼科耗材明珠的未来依然值得期待。
【本文内容目录】
1.行业关注逻辑复盘
2.龙头公司竞争优势对比(欧普康视VS爱博医疗)
3.龙头公司关键财务指标对比
4.中期业绩驱动因素
5.估值对比和风险因素分析
一.行业关注逻辑
1、水大鱼大。根据 Frost & Sullivan 统计,全球眼科医药市场自 2015年的247亿美元增长至2019年的337亿美元,复合增长率为8.0%。我国眼科整体市场规模2019年达1700亿元。根据 Frost & Sullivan、《中国医疗器械行业发展报告》,我国眼科市场2019年总体规模达1700亿元,其中眼科医疗市场1240亿,占比73%,眼科器械市场267亿元,占比16%,眼科用药市场193亿元,占比11%。
(眼科医疗市场>眼科器械市场>眼科用药市场,今天重点讲眼科器械市场)
2、眼科行业内主要市场还是近视眼的治疗,发病率高。2015 年发布的《国民视觉健康报告》显示,2012 年我国5岁以上总人口中近视的患病人数在4.37亿至4.87亿之间,高度近视人口在2900万至3040万间;预计到2020年,5岁以上人口的近视发病率将增长到50.86%-51.36%,患病总人口将逾7亿,接近美国总人口的2倍,高度近视人口会达4000万至5155万。目前的防治方法有药物、角膜塑形镜、普通眼镜、手术等。
3、角膜接触镜占比相对高,人工晶体发展比较快。我国眼科器械市场规模从2014年的111亿元增长至2018年的226亿元,复合增速高达19.45%,据《中国医疗器械行业发展报告》预测,2021年我国眼科医疗器械市场规模将达375亿元。从细分产品市场份额看,2017年,我国角膜接触镜占据眼科医疗器械整体市场规模的比重为21.6%,同比增长22.1%;人工晶体市场规模占比为 17.4%,同比增长26.2%,增速最快;其他眼科医疗器械市场规模占比为61.0%。
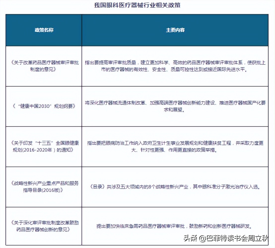
4、政策端多重利好推动眼科器械市场发展。
二.竞争优势对比(欧普VS爱博)
欧普康视:
欧普康视是一家专业于眼健康和近视防控技术与服务的高新技术企业,专注眼视光产品及相关配套产品的研发、生产、销售,以及眼视光服务,是国内首家上市的眼视光高科技企业,业务包括“眼科及视光医疗器械(产品)”与“医疗服务”二大板块,目前主要业务为非手术视力矫正,逐步向“全面的眼视光产品研发制造及专业的眼视光医疗服务企业”发展。
1、产品品质领先和注册上市领先优势。公司是国内角膜塑形镜细分领域的领军企业,是国内首家同时取得角膜塑形镜和硬性角膜接触镜产品注册证的生产企业,在这一领域深耕了15年,有着丰富的行业经验、大量的用户数量、强大的研发和技术支持团队、领先的生产规模和设备。与同类产品相比,公司产品至少具有以下优势:
1)矫正度数范围较广。公司的角膜塑形镜允许近视降幅最高为600度,较市场同类产品高(通常为500度及以下);
2)独创的智能设计及简易验配技术。DreamVision镜片拥有智能设计与自动调节参数、验配简单、全自动生产等优势,大大缩短了验配人员的工时。
3)镜片种类齐全,塑形镜、普通RGP、不规则角膜RGP、圆锥角膜RGP、减少远视离焦RGP等等。
4)眼科领域的产品管线不断丰富,随着品牌和渠道力的提升,公司的营收规模将随之增加。
2、终端不断增加、服务网络更加完善,反过来支持带动了销售。
2021年, 公司新增的合作终端300多家,目前已建立合作关系的终端总数超过1400家,其中参股和控股的终端超过 350家。包括医院、眼科门诊部、诊所、视光中心等。
爱博医疗:
爱博医疗专注于眼科医疗器械的自主研发、生产、销售及相关服务。目前公司主要产品覆盖手术和视光两大领域,主要针对白内障和屈光不正这两大类造成致盲和视力障碍的主要眼科疾病,其中手术领域的核心产品为人工晶状体,视光领域的核心产品为角膜塑形镜,以及围绕这两项核心产品研发生产的一系列配套产品。同时公司控股子公司已取得3款彩色软性接触镜(“彩瞳”)产品注册证,并将持续投入对有晶体眼人工晶状体(PR)、硅水凝胶软性接触镜等高端眼科类医疗器械产品的研发生产。
1、技术平台实力强。作为研发主导型的公司,拥有高分子医用材料合成技术、生物材料测试、高端屈光性光学设计、复杂机械结构设计、超精密加工技术,以及医疗器械临床试验与研究方法、产品无菌及质量安全、风险控制等技术,突破了诸多国外的专利限制,形成了一系列平台技术,不仅用于开发公司已形成的人工晶状体、角膜塑形镜等产品,并且可向多方向延伸拓展,开发具有国际前沿技术水平的眼科医疗器械产品和其他医疗领域的产品。
2、眼科产品布局及研发管线相对完善,有人工晶状体、角膜塑形镜、离焦镜片、彩色软性接触镜、高透氧硅水凝胶隐形眼镜等。
三.基本面关键指标对比(欧普VS爱博)
1、业绩
1)营业收入:欧普康视>爱博医疗
2)营业收入增速:爱博医疗>欧普康视
3)扣非净利润:欧普康视>爱博医疗
4)扣非净利润增速:爱博医疗>欧普康视
从营业收入的规模来看,欧普康视12.95亿元规模更大,爱博医疗4.33亿元。
增长率方面,他们都受益于市场的复苏,比2020年有较大的增长,其中爱博医疗增幅较大,达到58.61%,欧普康视同比增长48.74%。
这两家公司虽然都涉及眼科产品,但主营业务不同:
欧普康视对业绩贡献最大的产品是角膜塑形镜(OK镜),公司拥有“梦戴维”和“DreamVision”二个塑形镜品牌。
其中,梦戴维品牌角膜塑形镜已应用十六年,用户超过百万,在这类产品中具有较高的知名度,DreamVision产品则具有智能化、个性化等特点,技术上独具一格。
分业务板块来看:
1)21年角膜接触镜销售63.45万片/同比+35.53%,其中角膜塑形镜实现营收6.70亿元/同比+28.45%,普通硬镜实现营收0.17亿元/同比-13.96pct;
2)21年护理产品实现营收2.28亿元/同比+47.49%;
3)普通框架镜实现营收1.96亿元/同比+84.44%,预计主要由于并购终端所致;
4)21年公司通过投资入股和自建拓展了110家视光终端,实现医疗收入1.77亿元/同比+180.78%,有望成为公司第二增长曲线。
爱博医疗
主要产品覆盖手术和视光两大领域,主要针对白内障和屈光不正这两大类造成致盲和视力障碍的主要眼科疾;视光领域的核心产品为角膜塑形镜。公司角膜塑形镜业务则是2019年3月取得产品注册证才开始的,比欧普康视晚了几年,现在正是产品发力期。
1、分业务板块看:
1)2021年人工晶状体收入3.05亿元,同比增长36.37%;
2)角膜塑形镜收入1.07亿元,同比增长159.54%;
3)其他手术产品收入1384万元,同比增长90.69%;
4)其他视光产品收入565万元,同比增长621.24%。
从量上来看,人工晶状体销售70.13万片,同比增长40.27%;角膜塑形镜(含试戴片)销量超过20万片,同比增长110.64%。
2、盈利能力对比
1)毛利率:爱博医疗>欧普康视
2)净利率:欧普康视>爱博医疗
3)净资产收益率:欧普康视>爱博医疗
毛利率指标上,爱博医疗近几年都在80%以上,比欧普康视高出7个点左右,欧普康视毛利率相对比较低,主要是低毛利率的眼科医疗服务和框架眼镜产品收入占比提升,从而拉低了整体的毛利率水平,其高端产品的毛利率也是很高的(89.66%)。
净利率指标上,则是欧普康视比较高,也常年维持在45%左右;爱博医疗也相对比较低一点,但是整体也在往上走,向着欧普康视靠近,如果费用控制在好一点,还是很有机会赶上欧普的。
净资产收益率指标上,欧普康视常年保持在25%左右,非常棒;爱博医疗在该指标上和欧普差距比较大,主要是和资产周转率相关。
3、控费能力
1)销售费用率:欧普康视<爱博医疗
2)管理费用率:欧普康视<爱博医疗
3)财务费用率:爱博医疗<欧普康视
从控费能力上看,欧普康视比较优秀,只有财务费用率增长过快,主要是公司本年执行新租赁准则,将租赁负债的利息计入财务费用所致。爱博医疗整体三费是呈下降趋势的。
4、偿债能力
1)资产负债率:欧普康视<爱博医疗
2)有息负债率:欧普康视<爱博医疗
两家公司偿债能力都不错。2021年欧普康视负责增长主要是在流动负债中的交易性金融负债(新增)、合同负债、应付职工薪酬、应交税费以及非流动负债的租赁负债等方面。
5、研发能力
1)研发费用:爱博医疗>欧普康视
2)研发费用率:爱博医疗>欧普康视
在研发上,爱博医疗投入一直是比较多的,研发费用率也常年维持在10%以上,且还在逐年增长中。2021年公司研发投入总额达6632.04万元,同比增长66.13%(其中研发费用0.52亿元,同比增长73.10%)。各管线研发进展也很顺利:
1)单件式疏水性非球面人工晶状体AW-UV以及可折叠一件式人工晶状体的多个新增型号获批上市;
2)多功能硬性接触镜护理液已于2022年2月取得三类《医疗器械注册证》获批上市销售;
3)非球面衍射型多焦人工晶状体进入产品注册阶段;
4)有晶体眼人工晶状体、眼用透明质酸钠凝胶等产品正在稳步推进临床试验;
5)新增非球面三焦散光矫正人工晶状体进入临床试验阶段。
欧普康视研发投入没有爱博医疗的高,但是全部费用化,公司的新品进展也在有条不紊地进行中:
1)硬镜:自产镜片替代材料的研发已完成,自检合格,正在国家药监局检测中心进行全性能检验;超高透氧角膜塑形镜临床试验已完成大部分样本入组并已开展临床观察;巩膜镜的注册检验已完成,正在筹备临床试验。
2)护理产品:硬镜润滑液已完成临床试验并申报注册,已在审批中;硬镜冲洗液三类医疗器械注册检验及申报注册已完成,已进入技术审评;智能超声硬镜清洗仪II完成开发并投放市场,取得了良好的市场反馈。
3)其他产品:合肥康视眼科医院阿托品滴眼剂的院内制剂申报已被受理;控股子公司安徽欧物完成了国内首台308纳米准分子激光器的样机试制,用于治疗白癜风等皮肤疾病;控股子公司安徽欧兹完成了太赫兹呼吸和心跳监测系统的样机试制,用于医院和家庭的非接触式生命体征的实时监测。
6、运营能力
1)资产周转率:欧普康视>爱博医疗
2)存货周转天数:欧普康视<爱博医疗
3)应收账款周转天数:欧普康视<爱博医疗
从资产周转率指标上看,欧普康视一直在稳步上升中,爱博医疗相对比较低,主要是爱博医疗收入体量较小,尤其是角膜塑形镜产品尚处于快速导入期,还未达到规模经济的程度,而且人工晶状体产品的平均账期较长等因素致使其资产周转率较低。
从存货周转天数和应收账款周转天数上看,两家公司整体趋势是下降的。
7、现金流
2021年两家公司的现金流都比较充沛。
从基本面各项对比数据中可以发现,欧普康视比爱博医疗相对好一点,不管是盈利能力、偿债能力、控费能力,还是运营能力,欧普都比较优秀,唯一不足的就是研发能力有待加强。
四、中期业绩驱动因素
欧普康视主要布局在眼视光产业链中从材料到护理液几乎所有相关产品,硬性接触镜材料预计今年能够获批投产,投产后能够减少对上游进口材料的依赖,降低接触镜的生产成本。短期内公司业绩增长仍依赖于现有产品的销售和产能扩增,其他的超高透氧角膜塑形镜尚处于临床试验阶段,减缓近视的阿托品滴眼液已经申报(院内制剂)并获得受理,但短期尚难以产生业绩贡献。
爱博医疗产品主要集中在用于治疗白内障的人工晶状体和眼视光护理方面。在研重磅品种主要是三款人工晶状体,其中多焦点人工晶状体有望年内获批,将进一步提升公司在白内障治疗领域的竞争力。OK镜产品也已经进入爱尔眼科体系(在爱尔眼科管理层访谈中有提到,公司主要以销售外资的OK镜为主,国内合作的是爱博医疗),随着知名度的提升,国产替代进程加快,放量也不是问题。
业务上两家公司虽然有竞争,但是未来发展业绩核心驱动力不同:
欧普康视中期业绩驱动因素是医疗服务板块(视光中心),2021年公司新增108家子公司,以各地视光中心为主,合并报表的子公司达到290家,参股和控股的视光中心达到350家,2022年公司计划再新增100家视光中心。长期看公司在研材料进展和低浓度阿托品临床进度。
爱博医疗中期业绩驱动因素彩瞳业务,目前有三款彩瞳的注册证,已经正式投产,此前公司公布的是3000-4000万片/年的一期产能,到今年年底还会有二期的3000万片左右的产能投产。长期重点关注公司ICL临床进度。
五、估值对比和风险因素分析
两家公司的PE估值均处于相对低位,结合历史基本面和盈利能力,欧普的诱惑力似乎更大。
关键风险因素:(以欧普康视为例)
1.药械集中采购:当前,国家正在推动公立医院高值医用耗材采购的两票制和集中带量采购,公司产品目前不在医保范围之内。未来若公司主要产品纳入医保范围并实施带量采购,可能出现价降量升的情况。
2.关键原料进口:公司主要产品所使用的镜片原材料为进口(主要是美国博士伦)。面临着外贸政策变动的不确定性。不过,镜片材料属于一般民生用品,被外国政府禁止出口的可能性较小,同时,公司自主研发的替代材料已经完成并通过自检,正在国家药监局检测中心进行全性能检测,如通过将可逐步替代进口材料。
3.产品结构单一:目前公司正在将业务扩大至眼视光服务和全视光产品,以丰富业务结构。
4.上海疫情+销售区域集中:由于角膜塑形镜为个性化定制产品,要经过眼部检查、试戴等过程才能确定每个用户的镜片参数,需要到眼视光终端才能配镜,而疫情发生时各地通常会限制非急诊类的医疗服务。华东地区是欧普业务的起始地,占比较高(>64%),22年上海、苏州疫情将对公司业务造成短期不利影响。但疫情即将过去,业绩也将重回正轨。
5.同类竞品风险:目前,经国家药监局批准注册的角膜塑形镜除公司生产的产品外,另有8个进口品牌和2家国产新品牌。虽然总体市场在扩大,品牌竞争也在加剧。公司通过上游布局材料可提高公司在未来发展的自主性和成本竞争力,在下游拓展视光服务、扩充产品线,将进一步增加消费的可及和黏性。
特别提醒:本文为投资逻辑分享,不构成投资建议。投资理财##巴菲特##股票##财经头条#
价值投资理念、知识经验学习与交流平台,投资风险教育平台。
发现价值,践行价值。书会长期开展独立投研活动,定期发布原创研究报告,组织线下分享活动。
“行稳致远”,秉持“专业、谨慎、诚信”的精神,努力与会员和客户共同实现长期价值稳步成长。
版权声明:我们致力于保护作者版权,注重分享,被刊用文章【合肥科技大学眼科医院(OK镜还OK么)】因无法核实真实出处,未能及时与作者取得联系,或有版权异议的,请联系管理员,我们会立即处理! 部分文章是来自自研大数据AI进行生成,内容摘自(百度百科,百度知道,头条百科,中国民法典,刑法,牛津词典,新华词典,汉语词典,国家院校,科普平台)等数据,内容仅供学习参考,不准确地方联系删除处理!;
工作时间:8:00-18:00
客服电话
电子邮件
beimuxi@protonmail.com
扫码二维码
获取最新动态
