目前,已经有一些同学陆续收到了大学的录取通知书。同学们在拿到录取通知书后,往往会面临一个问题:是否要将户口迁到学校所在地呢?
大学生被录取后,学校不会对学生户口有强制的要求,是否要迁移完全由学生自己决定,户口是否迁移都不会影响正常上大学。选择权交给了学生,“新生的户口到底要不要迁”便成为家长和考生纠结的问题。为此我们整理了过来人的说法及户口迁与不迁的三利、三弊,给准大一新生和家长一些参考。
转or不转?
Q:我转到广州不就是广州户口了么?多好!
A:不完全准确。就业不在广州,户口还是要跟着你走;毕业后待在广州,如果单位不能解决广州户口问题,就只是广州集体户口。不过集体户口也能享受广州户口的诸多便利,比如获得购房、购车的资格。
Q:我是农业户口,转到学校不就变成非农业户口了么?
A:确实,无论是非农业户口还是农业户口转到学校后都会成为非农业户口。
Q:农业户口转成非农业户口不是很好么?
A:农业户口和非农业户口各有优缺点。一句话,农转非容易,非转农不易。
特别提醒:关于户口迁移问题,大一新生还是要根据自己的情况而定,与父母商议,多了解户口迁移政策,做出最适合的选择!
户口迁入学校有三利
1.便于找兼职工作、就业及考当地公务员
某些用人单位要求毕业生拥有本市户口,特别是在北京、上海等城市就业时,有无本地、本市户籍无形中往往被视为一种竞争优势,但说到底关键是取决于毕业生将来要不要在学校所在地立足与发展。
2.便于及时办理个人证件
如办理港澳通行证、出国签证护照等,可省去高校所在地与生源地之间的路途奔波(异地办理也有限制条件)。考驾照亦无须办理居住证。
3.便于享受城市配套服务
可在大学所在地获得购房、购车资格等(如果当地有限购政策)。也和子女入学、养老等城市配套服务一一挂钩。特别是北上广深这些人口密集的特大城市,有无本地户籍对于你的生活来说至关重要。
户口迁入学校有三弊
1.毕业生毕业时未找到工作而将其人事档案关系放在学校或当地毕业生人事主管部门托管一般是有规定期限的,达到期限,仍在高校所在地找不到工作的,户口会被打回原籍。如毕业生考虑今后回生源地创业与发展,大可不必来回折腾。
2.对于来自农村的新生,将户口迁到高校容易,但将来想迁回生源地恢复农村户口相对困难。一些农村户口才有的土地政策等,迁出后便难以享受。
3.有些新生毕业后回生源地,可享受政府一定的补贴与优惠待遇,如来自西部及偏远省份生源地的贫困生、定向生,在就读期间的生活补贴及就业工资待遇上,国家均有适度的倾斜政策。这种情况,迁出可能会有不利。
实例分析
甲同学农业户口,考到了外地某大学,并于开学时将户口迁移至学校。但甲同学家中父母承包了百亩良田,并且家中还有大片的宅基地和自留地。
父母打算让甲同学毕业后先在外闯荡两年,再子承父业,回乡开发,成家立业,在家盖个两三层的小别墅,舒舒服服过日子。
请问甲同学父母的想法能实现么?
不能。农村土地归农民集体所有。甲同学将户口迁移到了外地,即成为了非农业户口。非农业户口无法在村集体中享有土地使用权,承包权。
而且,如果甲在毕业后未找到工作,户口仍可能打回原籍,但户口性质将变为非农业,也就无法再继续承包土地,以及建造房子啦。
乙同学为非农业户口,家住深圳,他考到了上海某大学,并于开学时将户口迁移至学校。
在校时,他身份证丢了,并且近期需要使用,请问他需要回家办身份证么?
答案:不需要。因为乙同学的户口已经迁往了上海,身份证挂失办理在户口所在地即可。因此,乙同学只需要在上海就可以完成身份证的挂失补领。
特别说明:户政制度如有变化,以最新要求和规定为准。
迁移户口注意事项
如果经过慎重考虑,决定要迁移户口,那么这些事项要注意!
各地落户政策汇总
近日,被称为“最严落户城市”的北京,放宽年龄与学历门槛,也加入抢人大战,上了热搜。淘高考汇总了全国各大城市落户政策,哪个城市最难落户?哪个城市落户优惠政策最吸引人?一起来看↓↓↓
北京
放宽引进毕业生的条件
北京最新《办法》明确了将对毕业生实行精准引进、分级管理,尤其是提到“全国高校硕士及博士毕业生,北京地区高校、京外地区‘双一流’高校本科生均可由用人单位申请办理引进”等相关内容。
“北京市落户新规”对于想要在北京落户发展的高校毕业生来说,可谓是一利好政策。那么,此次北京发布的最新政策有何亮点?从《办法》具体细则来看,相较于2018年发布的《北京市引进非北京生源毕业生工作管理办法》,北京没有大幅放松落户政策,但是一些引进毕业生的条件是实实在在放宽了。
亮点一:政策适用对象新增“毕业两年内初次就业”的毕业生
《办法》明确,所指的毕业生是列入国家统一招生计划,不属于定向和委托培养,就读最高学历期间未与任何单位存在劳动(录用、聘用)关系,按时取得学历学位的非北京常住户口应届毕业生。毕业两年内初次就业的毕业生参照执行。
何为“毕业两年内初次就业”的毕业生?官方解答为“户口保存在学校或原籍,档案保存在学校或户籍地人力资源公共服务机构的未就业毕业生,或毕业后在拟引进的单位实现初次就业且工作满1年以上的毕业生”。
亮点二:放宽年龄及学历门槛
2018年北京市发布的毕业生引进政策第十三条规定,引进毕业生原则上应具有研究生学历。引进当年博士研究生一般不超过35周岁,硕士研究生一般不超过27周岁。其中,教育、医疗卫生系统引进硕士研究生一般不超过30周岁。
第十四条规定文化、体育系统和郊区用人单位可适当引进本科毕业生。引进当年本科毕业生一般不超过24周岁,毕业院校为北京地区全日制普通高等学校、京外地区一流大学建设高校和一流学科建设高校。
最新《办法》则规定,原则上毕业生本科不超过26周岁,硕士研究生不超过30周岁,博士研究生不超过35周岁。
相较而言,新办法对本科和硕士毕业生的落户条件放开了不少。
亮点三:可直接办理引进手续,不占引进指标的毕业生范围增加
最新《办法》第十一条规定,以下引进项目实行计划单列:
(一)市委市政府重点支持的集成电路、人工智能、医药健康等高精尖产业,“两区”建设重点落地项目,本市市级“服务包”企业,重点税源、重点引进、重点培育企业以及独角兽企业,招聘世界大学综合排名前200位的国内高校本科及以上学历毕业生,或“双一流”建设学科硕士研究生
“解读问答流程《北京市引进毕业生管理办法》”中明确指出,最新《办法》提到的世界大学综合排名前200位的国内高校目前为:清华大学、北京大学、复旦大学、上海交通大学、浙江大学、中国科学技术大学、南京大学7所高校。
(二)本市考试录用公务员、选调生(含优培计划)、博士研究生、退役大学生士兵、特岗计划乡村教师,以及按照国家或本市特定政策要求办理引进的毕业生;
(三)父母均已取得本市常住户口的毕业生。
而2018年的政策仅包括上述第二点。当时的第九条规定,本市考试录用公务员、大学生村官(选调生)、退役大学生士兵、特岗计划乡村教师及按照本市特定政策和要求办理引进的毕业生,实行计划单列,不占引进指标。
关键词:集成电路、人工智能、医药健康、重点税源、重点引进、重点培育企业以及独角兽企业、独角兽企业和世界大学综合排名前200的国内高校。
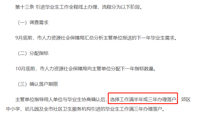
新旧管理办法,关于落户都有很详细的规定。但新管理办法上关于落户条件,特别是时间限制,有了明确说法,但旧管理办法是没有时间限制的。
具体来看,新管理办法的第十三条第三点:“确认落户期限:主管单位指导用人单位与毕业生协商确认后,选择工作满半年或三年办理落户。郊区中小学、幼儿园及全市社区卫生服务机构引进的毕业生工作满三年办理落户。”
这里明确提到了两种落户时间“半年或三年”。
虽然只是小范围调整,没有大幅放松落户政策,但北京引进人才落户的门槛明显开始放宽。
上海
扩大落户范围 减化落户条件
作为对比,上海的落户政策则更加的简单直接:博士、双一流硕,清北复交济师,没有“一定条件”,直接落户上海。
去年9月,上海发布《2020年非上海生源应届普通高校毕业生进沪就业申请本市户籍评分办法》。该办法的最大亮点在于将直接落户范围进行了扩大。比如,对于应届硕士毕业生,“世界一流大学建设高校”应届硕士毕业生、“世界一流学科建设高校”建设学科应届硕士毕业生,符合基本申报条件即可落户。
不仅如此,中科院在沪各研究所、上海科技大学、上海纽约大学应届硕士毕业生参照“世界一流大学建设高校”执行。
对于本科毕业生,除北京大学、清华大学外,增加在沪“世界一流大学建设高校”为试点,包括上海交通大学、复旦大学、同济大学、华东师范大学,即该4校应届本科毕业生符合基本申报条件即可直接落户。
北京和上海是中国唯二提出减量发展的城市,亦是户口含金量最高的两座城市。相较于两大城市,其他城市的“落户政策”对于学历型人才要求则相对宽松许多。
广州
“双一流”院校毕业生参加社会保险即可入户
2020年12月25日,广州人社局发布了《广州市人力资源和社会保障局关于放宽“双一流”高校大学本科学历人才入户社保年限的通知》。
根据通知,毕业院校为国家公布的世界一流大学建设高校或世界一流学科建设高校(即“双一流”建设高校)全日制本科及以上学历的青年人才在引进单位参加社会保险即可入户,年龄等其他条件不变。
这意味着,拥有“双一流”院校全日制本科学历的青年人才入户不再受社保缴费年限需连续缴纳满6个月的限制。研究生及以上学历(学位)的在职人才仍按此前的“申办时须在本市缴纳社会保险费”规定执行。
非“双一流”建设高校的全日制本科学历人才的引进人才入户的社保要求条件保持不变,仍为“申办时须在本市连续缴纳社会保险费满6个月”。
“双一流”建设高校的范围以教育部、财政部、国家发改委《关于公布世界一流大学和一流学科建设高校及建设学科名单的通知》公布的“双一流”建设高校名单为准,共包括一流大学建设高校42所、一流学科建设高校95所。
深圳
学历型人才落户要求调整为全日制本科
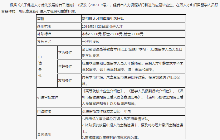
2010年,深圳的“孔雀计划”开始实施,以160万-300万的补贴大量引进海外高层次人才,不仅给补贴,还给户籍、解决配偶工作、解决孩子入学。一时间人才蜂拥而至,盛况空前。
2016年,深圳又发布了人才补贴的相关政策,补贴具体为:本科生15000元、硕士25000元、博士30000元,按照文件,该规定应该在2021年年底结束。
但是两个多月前,深圳人社局发布《关于高层次人才业务、新引进人才租房和生活补贴业务相关安排的公告》,公告提出,2021年9月1日及之后,新引进人才将不再受理发放租房和生活补贴,并将对新引进入户并在深圳全职工作的35岁以下的博士另行制定生活补贴政策。
在人社局之前,深圳市发改委公布了《户籍迁入若干规定(征求意见稿)》,规定中对学历型人才的底线要求调整为全日制本科,技术型人才的底线要求调整为“中级职称+全日制大专”,技能型人才的底线要求调整为技师。这意味着,专科学历不再能直接落户。
深圳引进人才政策改变,收紧人口落户和人才补贴,不再追求数量,准匹配到高端人才,是在政策稳定性和延续性的基础上,进一步对深圳户籍增量人口的结构进行优化。目前来看,深圳仍然是国内特大城市中落户宽松的城市。
杭州
专科以上应届生落实就业单位即可直接落户
全日制专科及以上学历应届生落实在杭就业单位,即可直接落户。往届的硕士研究生、博士研究生可以直接享受落户政策,全日制专科和本科的同学,只需缴纳社保即可入户。
来杭州工作的本科生可领取补助1万元,硕士研究生可领到补助3万元,博士研究生补助5万元。
南京
45岁以下本科学历即可落户
2020年4月8日,江苏省南京市委市政府召开通报《关于支持促进高校毕业生在宁就业创业十项措施》相关情况的新闻发布会,支持高校毕业生就业创业举措升级,放宽落户门槛。
根据“南京发布”,研究生及以上学历、45周岁以下本科学历人员(含留学回国人员、非全日制研究生),凭学历证书即可在南京落户。40周岁以下大专学历人员,在宁就业参保半年即可落户。
符合申领条件的博士、硕士、学士按每人每月2000元、800元、600元享受最长36个月的住房租赁补贴。对外地高校毕业生来宁企业求职发放1000元一次性面试补贴。鼓励企业录用符合认定条件的高校毕业生,3年内可按实际招用人数予以每人每年7800元的税费依次减免优惠。
苏州
45岁以下全日制本科生可直接落户
2020年3月18日,苏州市发布《市政府关于调整人才落户相关政策的通知》,规定三类人员转入人事档案后,可直接落户:本科学历人员,不超过45岁;硕士研究生、副高级专业技术职称人员,不超过50周岁;博士研究生、正高级专业技术职称人员年龄不超过55周岁。
西安
本科落户不限年龄,在校生也能落
2019年,西安发布《西安市人民政府办公厅关于进一步放宽我市部分户籍准入条件的通知》,将西安市部分户籍准入条件进行调整。通知明确,具有本科(含)以上学历的,不受年龄限制,可迁入西安市落户。本科(不含)以下学历、年龄在45周岁(含)以下的,全国高等院校在校学生(教育部学信网在册人员),均可迁入西安市落户。
郑州
落户“零门槛”落户
郑州推行“智汇郑州”,中专以上毕业生“零门槛”落户。
对新引进落户的全日制博士研究生、35岁以下的硕士研究生、本科毕业生,三年内按每人每月1500元、1000元、500元的标准发放生活补贴。
鼓励先落户后就业,落户后暂未就业或创业的,按上述标准发放6个月的生活补贴。对符合上述条件的博士、硕士和“双一流”建设高校的本科毕业生,在郑首次购房分别给予10万元、5万元、2万元购房补贴。
来源:中青在线、河南省教育厅及网络、淘高考
审核:苑广鸿
责编:廉兴连
编辑:陆鹤天
设计:毕琳娜
版权声明:我们致力于保护作者版权,注重分享,被刊用文章【从学校迁户口回原籍(上大学到底要不要转户口)】因无法核实真实出处,未能及时与作者取得联系,或有版权异议的,请联系管理员,我们会立即处理! 部分文章是来自自研大数据AI进行生成,内容摘自(百度百科,百度知道,头条百科,中国民法典,刑法,牛津词典,新华词典,汉语词典,国家院校,科普平台)等数据,内容仅供学习参考,不准确地方联系删除处理!;
工作时间:8:00-18:00
客服电话
电子邮件
beimuxi@protonmail.com
扫码二维码
获取最新动态
