2月14日,万众期待的国家新一轮“双一流”建设高校及建设学科名单公布。这无疑如一声惊雷落地,标志着我国建设世界一流大学和一流学科进入新的“施工期”。
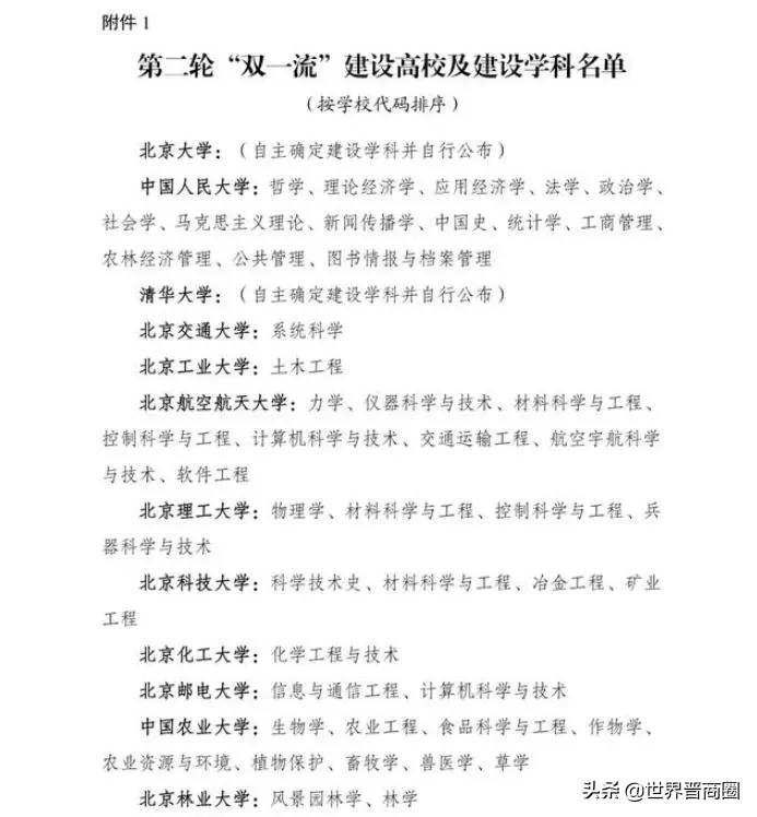
除首轮140所“双一流”高校外,山西大学、南京医科大学、湘潭大学、华南农业大学、广州医科大学、南方科技大学、上海科技大学7所高校成为新晋“黑马”。除北京大学和清华大学为自主确定建设学科并自行公布外,其余145所高校的433个建设学科已正式公布。
相比上一轮,新一轮“双一流”建设名单不再区分一流大学建设高校和一流学科建设高校,将探索建立分类发展、分类支持、分类评价建设体系作为重点之一,引导建设高校切实把精力和重心聚焦有关领域、方向的创新与实质突破上,创造真正意义上的世界一流。
为了深入推进世界一流大学和一流学科建设,国家在这些年做出了很多努力,更是根据各大高校的学科建设情况,评定了“双一流”高校名单。
如今,双一流高校已经进入了二轮评定,名单也都已经发出,一时间网上讨论度居高不下,真可谓有人欢喜有人忧。

01
二轮“双一流”名单发布,有人欢喜有人忧
能进入双一流名单之中,是很多学校努力的目标,尤其是在第一轮双一流评选中落榜的学校,更是在二轮评选中铆足了劲,如今结果已出,让我们来看看哪些高校上榜了。
榜单中的前三位分别是北大、人大和清华,其中人大上榜的双一流学科足有14个,可以看得出学校的实力是很强的。

清华北大则非常“豪气”,名单中直接标注:自主确定建设学科并自行公布!
这意味着清北的所有学科,都有上榜双一流学科的实力,教育部并不会多加干涉,这也从侧面印证这两所巨无霸高校的实力。
除了在第一轮上榜的学校,相信更多人关心的是,在这次评选中,有哪些高校“新入选”了?

据了解这次二轮评选变化还是很大的,共有7所新增高校,其中包括了山西大学、湘潭大学、南方科技大学、广州医科大学、南京医科大学、上海科技大学和华南农业大学。
而之前呼声很高的江苏大学、扬州大学、深圳大学纷纷落榜,可谓是有人欢喜有人忧。
在各省拥有一流学科的数量上,即使不计算北京大学和清华大学两所头部高校,北京市的一流学科数量也高达91个,遥遥领先于其他省份;其次是上海市和江苏省,上海市本轮共新增7个一流学科,数量达64个,江苏省新增5个,数量达48个。湖北省虽有7所“双一流”建设高校,但一流学科数达到32个,数量远超其他省份。浙江省的一流学科数有23个,而浙江大学就占21个,可以说,浙江大学凭一己之力将浙江省送入实力榜单前5,可见其学科实力之强。相较于首轮“双一流”建设来说,天津市和湖南省在一流学科数上有所突破,均增至15个,数量成功赶超首轮的四川省和安徽省。
一直以来,很多省份缺少高水平大学和一流学科成为不争的事实。近年来,传统“高教洼地”省份,通过下大力气“补短板”,在新一轮“双一流”建设过程中有所突破。中部地区的山西省和湖南省本轮各新增1所“双一流”高校,且山西省增加了2个一流学科,对山西省和湖南省来说,无疑是重大利好。
7所新增“双一流”建设高校曾经呼声极高,其部分学科水平早已崭露头角,成功入选也众望所归。

这7所高校中,山西大学拥有哲学和物理学两个建设学科,展现了该校坚持走以学科为王特色发展之路。其中,哲学学科是山西省最早的人文社科类一级学科博士点;物理学学科凝聚了以中国科学院院士彭堃墀牵头的一大批高水平学术人才,拥有量子光学与光量子器件国家重点实验室等教学和科研平台。

图为彭堃墀院士在做实验。图片由山西大学光电研究所提供
基础学科也是新增“双一流”高校的亮点,如山西大学的物理学、南方科技大学和湘潭大学均新增的数学。
正所谓“基础不牢,地动山摇”,技术难题之所以“卡脖子”,根本在于基础学科的薄弱。近年来,国家接连制订政策方案,加大对基础学科的投入,保障基础研究人员的待遇,并将其纳入“十四五”规划。各地亦及时响应,将基础学科的高质量发展作为支持重点。
首轮“双一流”建设期间,不少高校在基础学科领域取得显著进步。如山西大学物理学连续四年稳居软科中国最好学科前10%,湘潭大学数学连续两年位居软科中国最好学科前10%,学科表现尤其出色。
南方科技大学数学学科拥有一支国际化、高水平的师资队伍,包括3位院士和17位国家级高层次人才。2020年,依托南方科技大学成立的深圳国家应用数学中心,是首批十三个国家应用数学中心之一,也是深圳首个国家级数学中心,亦是该校获批的首个国家级科研平台。
据佳佳林作文微信公众号披露:原山西大学哲学系主持工作的副主任(1984~1989年,当时没有系主任)武高寿教授(微信名老夫)在朋友圈第一时间发声:

山西大学哲学成一流了,我也高兴。1980年哲学系从政治系分出后的第一届负责人梁鸿飞、李凤山、孙予同、边士江等诸先生已经作古。和我一起的第二届负责人杜镇远与郑开湘二位先生也已回归道山。他们的在天之灵闻此消息也该“泪飞顿作倾盆雨”了吧。杜老师说,我们当好维持会就行了。这话道尽了哲学系当时的处境。因为当时没有经费,要靠创收。法律系等创收容易,而只思辨不实用的哲学系创收很难,只能靠承办二教处即后来的成人教育处招收的干部专修班分些许钱。杜老师说我们给不了大家钱,但我们有自由。因此哲学系的自由空气还是比较浓厚的。教师们周五开会,自由奔放,畅所欲言,而自由正是哲学研究最好的氛围。青年教师张晋斌的论文新华文摘转载了,想奖励而没有钱,凑了20元。后来有人说这是以什么标准发的,我只能说只给刚留校不久的青年教师。因为无钱给每个发表文章的都奖励。不管怎么样吧,总算顶住了学校取消哲学系的提议,维持下来了。当时留校的、调来的、招来的薛勇民、乔瑞金、孙岩等都成了为哲学系的发展作出大贡献的学院领导人。后来哲学不用创收了,孙岩当主任时成了省重点学科,变得有钱了。现在一流了,迎来了新的发展机遇。一句广告词:没有最好只有更好。祝愿山西大学哲学专业更上一层楼!


山西大学哲学社会学学院的前身是成立于1980年的哲学系,2003年更名为哲学社会学学院。拥有哲学一级学科博士学位授予权和社会学、人口学一级学科硕士学位授予权,开设哲学、伦理学和社会工作三个本科专业。30多年来,学院始终遵循高等教育发展规律,以服务山西地方经济社会发展为根本宗旨,培养了大量高素质专业人才,是哲学社会科学人才培养和学术研究的重要基地。
1983年,以张恩慈教授为学科带头人的学术团队,获得了马克思主义哲学硕士点,成为山西省最早获得硕士学位授予权的单位之一;1998年,以郭贵春教授为带头人的学术团队,获得科技哲学博士点,是我省人文社会科学博士点“零”的突破;2000年获得教育部人文社科重点研究基地——科学技术哲学研究中心;2002年科学技术哲学学科被评为国家重点学科;2005年获得的哲学博士学位一级学科授予权,是山西省最早的人文社科类一级学科博士点,对提升山西大学人文学科总体实力,辐射全省哲学社会科学学科建设,服务山西地方经济社会的发展产生了重要影响。2007年以来学院进入多学科交叉融合的协同创新阶段,2012年“哲学与现代性”成为山西省协同创新优势重点学科建设平台,2016年获准山西省哲学优势学科攀升计划,哲学专业获省高校优势专业建设项目支持计划,2017年哲学学科入选山西省“1331工程”建设计划,学院抓住“部省合建”和“一流学科”建设契机,大力引进领军人才,新建有分析哲学研究所、欧陆哲学研究所、认知哲学研究所等,实施优才计划、内涵发展战略计划,努力提升学科整体竞争力和学术影响力。学院师资力量雄厚,教职工总数69人,其中专职教师60人,管理人员9人。专职教师中,教授21人,包括外籍教授3人;副教授18人,包括外籍副教授1人;讲师21人。
02
山西大学“一箭双雕”,在校学生欣喜若狂
要说这次双一流评选的最大赢家,当属“山西大学”,这次新增的高校一共有7所,其中只有山西大学“一箭双雕”,哲学、物理,两个学科纷纷上榜。

这对于山西大学的在校师生,乃至校友们都是一件喜事,要知道很多原985、211高校,也只有一个学科上榜。
山西大学作为一所“普通本科”院校,能一下子上榜2个专业,可见其进步之神速。

其实山大一直是一所不错的大学,但因为在50年代,经历了院系调整,一度大伤元气,甚至在后面的985/211评选中都纷纷落榜,如今山西大学评上双一流高校,重新踏入了一流高校之列,这是山大全体师生的努力。

对于学校评上双一流,最开心的就是在校的学生,明明当初考的是一所普通本科高校,结果上了几年,学校摇身一变成为“双一流”,很多学生欣喜若狂。
这对于在校学生的就业来说是非常有益的,他们可以作为双一流人才引进各省市,同时还有机会参与到部分省份的定向选调名单之中。
03
深圳大学落榜了,学校到底差在哪了?
这让人不禁疑惑,为什么发展势头如此之猛的深圳大学,在双一流评选中却落榜了呢?有知情人说出内情。

深大这几年的发展的确很快,但其最突出的却并不在学科建设上,而是在就业上。
众所周知,深大属于背靠大树好乘凉的高校,因为在深圳,加上知名校友马先生的倾情加盟,学校的招生的最大卖点就是“好就业”。
很多学生毕业就可以直接去互联网大厂工作,就业前景一片大好,这也让深大的高考分数一涨再涨,去年计算机的部分专业,高考录取分数甚至超过了部分985高校。

就业的确是深大的优势,可双一流的评选却并不是看谁的就业好,而是看谁的“专业”更强!
在这一点上,尚且非常年轻的深大,底蕴并不深厚,在很多老牌高校前,学科成绩也实在是拿不出手,这才导致了深大落选。
有人分析,虽然这次深大落榜了,但对学校招生影响并不大,毕竟想要报考深大的学生,多半看中的是学校良好的就业条件,只要这一点不变,深大依旧是学生和家长们的热门选择。

个人观点:双一流的出现打破了原有的985/211模式,这是中国高校依靠学科建设,向世界一流高校冲刺的号角。学校为自己的荣誉而战,学生为自己的未来而战!
当然,教育部称双一流不是给高校分三六九等,学生在选择高校时也多方面考虑,双一流只能证明学校的学科建设情况,其他方面还需要学生自己了解。




“双一流”建设是我国高等教育领域继“211工程”“985工程”之后的又一国家战略,是我国不懈追求世界一流大学的接续努力和高级阶段,是党之大计、国之大政。新一轮“双一流”名单出炉反映出中国大学迎接国际竞争和挑战的自信。
建设世界一流大学和一流学科,绝不是一朝一夕、一蹴而就的事,而是要经过长期努力、艰苦奋斗才能实现的事。在中国建设世界一流大学的过程中,只要我们以“咬定青山不放松”的韧劲,遵循人才培养、学科建设、科研创新等教育发展内在规律,深化改革、静心建设,相信经过几个周期的“双一流”建设,一定会出现多所世界顶尖大学、一批世界一流大学和众多的世界一流学科,中国也将成为屹立于世界的高等教育强国!
来源:世界晋商网综合阿Q教育学堂、佳佳林作文、软科等
版权声明:我们致力于保护作者版权,注重分享,被刊用文章【山西大学哲学社会学学院(新贵)】因无法核实真实出处,未能及时与作者取得联系,或有版权异议的,请联系管理员,我们会立即处理! 部分文章是来自自研大数据AI进行生成,内容摘自(百度百科,百度知道,头条百科,中国民法典,刑法,牛津词典,新华词典,汉语词典,国家院校,科普平台)等数据,内容仅供学习参考,不准确地方联系删除处理!;
工作时间:8:00-18:00
客服电话
电子邮件
beimuxi@protonmail.com
扫码二维码
获取最新动态
