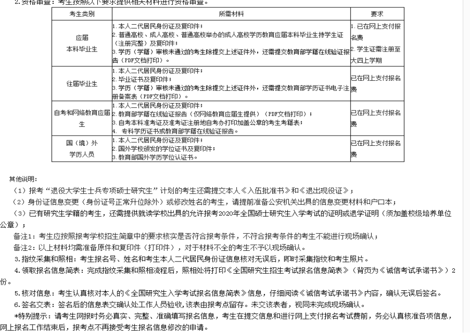
现场确认时间&地点
11月6日-8日(9:00-12:00,14:00-17:00)
成都信息工程大学航空港校区体育馆前厅
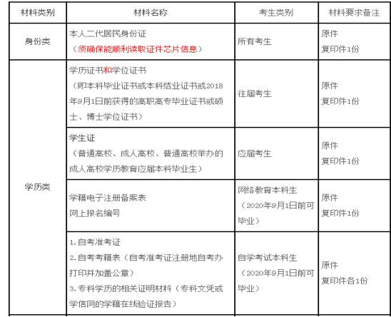
所需资料:
1、考生本人已交费成功的《全国硕士研究生招生考试网上报名信息表》一份(研究生招生信息网下载,A4纸,正反打印)。
2、考生本人持有效居民身份证原件及复印件一份。
3、学籍/学历证明材料:
(1)普通高校、成人高校应届本科生,须提供学生证(或加盖学校教务处公章的应届本科学籍证明材料)原件及复印件一份;
(2)已毕业或结业的本、专科往届生,须提供学历学位证原件及复印件一份。
(3)在入学前可取得国家承认本科毕业证书的自学考试本科生,须出具自考准考证、注册地自考办打印加盖公章的考生考籍表和专科学历的相关证明材料(专科文凭或学信网的学籍在线验证报告)原件及复印件一份。
(4)经教育部批准试办的网络学院的本科毕业生,须提交学信网下载打印的《学籍电子注册备案表》原件一份。
(5)获境外学历的考生,须提交教育部留学服务服务中心出具的《国(境外)学历学位认证书》原件及复印件一份。
4、属以下情况的考生,现场确认时还须按要求携带相应材料:
(1)未通过网上学历学籍校验的应届本科考生,须提交学信网下载打印的《教育部学籍在线验证报告》原件一份。
(2)未通过网上学历学籍校验的往届本、专科考生,须提交学信网下载打印的《教育部学籍在线验证报告》以及《教育部学历证书电子注册备案表》原件一份。
(3)报考“退役大学生士兵”专项硕士研究生招生计划的考生,须提交本人《退出现役证》和《入伍批准书》(注意不是《入伍通知书》)的原件及复印件。
5、【特别说明】以上所有由考生提交的材料,考生本人必须签字确认;考生提交的材料恕不归还。
现场确认时间&地点:
11月7日-11月10日(9:-12:00,14:00-17:00),按考生号分批次进行现场确认:
一批次:11月7日,考生号范围:51290000--512997600
二批次:11月8日,考生号范围:512997601--512998400
三批次:11月9日,考生号范围:512998401--512999500
四批次:11月10日,考生号范围:512999501--512999999
成都大学(成都市龙泉驿区十陵镇成洛大道2025号)学生事务大厅
所需资料:
1、考生需在打印出的《全国研究生入学考试报名情况登记表》上校对身份证号、毕业证书编号、学位证编号等信息并确认签名,交工作人员签收。未在规定的时间内进行现场确认的考生,其报名信息无效。
2、报考“退役大学生士兵”专项计划的考生还应提交本人《入伍批准书》和《退出现役证》。
3、在入学前可取得国家承认本科毕业证书的自学考试本科生,须出具自考准考证注册地自考办打印加盖公章的考生考籍表和专科学历的相关证明材料(专科文凭或学信网的学籍在线验证报告)。
现场确认时间&地点:
11月6日-8日(8:30-12:00,13:00-17:00),按考生号分时段进行现场确认:
11月6日08:30-12:00,考生号段:510800000--510894500
11月6日13:00-17:00,考生号段:510894501--510895600
11月7日08:30-12:00,考生号段:510895601--510896800
11月7日13:00-17:00,考生号段:510896802--510898000
11月8日08:00-12:00,考生号段:510898002--510899200
11月8日13:00-17:00,考生号段:510899201--510899999
第九教学楼一楼大厅
所需资料:
(一)应届本科毕业生:提供本人二代身份证、学生证原件及复印件和网上报名编号。往届毕业生:提供本人二代身份证、学历证书原件及复印件和网上报名编号。户口在我省的应提供本人户口簿原件及复印件;在我省工作但户口未随迁者须提供工作地最近三个月的社保记录(加盖社保机构印章的缴纳社会保险凭证原件)或在所在单位工作证明。外省往届毕业生未能按要求提供社保记录或工作证明的考生一律不予办理现场确认手续。
(二)报考“退役大学生士兵”专项硕士研究生招生计划的考生还应提交本人《入伍批准书》、《退出现役证》和《教育部学历证书电子注册备案表》。
(三)在2020年9月1日前可取得国家承认本科毕业证书的自学考试和网络教育本科生,须出具颁发毕业证书省级高等教育自学考试办公室或网络教育高校的相关证明方可办理网上报名现场确认手续。
(四)未通过网上学历(学籍)校验的考生,在现场确认时应提供学历(学籍)认证报告。(应届本科生提供学籍认证报告,往届生提供学历认证报告)
(五)所有考生应在11月6日至8日到成都理工大学现场确认点(第九教学楼一楼大厅)确认报名信息,由报考点工作人员进行核对。经考生本人确认的报名信息此后一律不作修改。所有考生(不含推免生)均应在规定时间内到指定地方现场核对并确认其网上报名信息,逾期不再补办。
现场确认时间&地点:
2019年11月7日~9日,上午9:00-11:50、下午14:00-16:50(其中11.9号只安排上午确认)
(一)11月7日上午,报名号起止:513100000- 513198600
11月7日下午,报名号起止:513198601- 513199000
(二)11月8日上午,报名号起止:513199001- 513199300
11月8日下午,报名号起止:513199301- 513199700
(三)11月9日上午,报名号起止:513199701- 513199999
成都师范学院温江校区 第二实验教学楼107室
所需资料:
(一)应届本科毕业生需提供材料
1.《报名信息表》(请考生自行在中国研究生招生信息网上打印,A4纸正反打印)。
2.本人有效居民身份证原件及复印件一份。
3.本人有效学生证原件及复印件一份。
(网络教育本科生持“学籍电子注册备案表”)
(二)往届生需提供的基本材料
1.《报名信息表》(请考生自行在中国研究生招生信息网上打印,A4纸正反打印)。
2.本人有效居民身份证原件及复印件一份。
3.本人有效学历学位证书原件及复印件一份。
4.户口在四川省的考生须提供本人有效户口簿原件及复印件一份(注:需复印盖有省级公安机关户口专用章、户口登记机关户口专用章的“户口簿首页”和登载本人户籍信息的“常住人口登记卡”页);在四川省工作但户口未随迁者须提供就业单位出具的在职工作证明及近三个月社保缴费清单。
(三)需另行提供的材料
1.报考“退役大学生士兵”专项硕士研究生招生计划的考生,还应提交本人《退出现役证》和《入伍批准书》(注意不是入伍通知书)原件及复印件一份。
2.在2020年9月1日前可取得国家承认本科毕业证书的自考本科生,须出具自考准考证、注册地自考办打印加盖公章的考生考籍表和专科学历的相关证明材料(专科文凭或学信网的学籍在线验证报告)。
3.境外获得的学历学位证书,须经教育部留学人员服务中心进行学历认证后方才有效。
现场确认时间&地点:
时间:2019年11月7、8、10日9:00-17:00;
①11月7日:高校应届本科毕业考生进行现场确认;
②11月8、10日:社会考生进行现场确认。
成都文理学院金堂校区(金堂县学府大道279号)体育馆
所需资料:
(一)已经取得本科毕业证的考生 ①本人居民身份证; ②本人毕业证、学位证或学信网上打印的《教育部学历证书电子注册备案表》
③境外获得的学历学位证书,须经教育部留学人员服务中心进行学历认证后方才有效。④户口在本省的应提供本人户口簿原件;在我省工作但户口未随迁者须提供就业单位出具的在职工作证明及近三个月社保缴费清单。
(二)应届本科毕业生
1、普通高校应届本科毕业生
①本人居民身份证原件;
②学生证原件;
③学信网上打印的《教育部学籍在线验证报告》。
2、成人高校、普通高校举办的成人高校学历教育应届本科生
①本人居民身份证原件;
②学生证及普通高校(或成人高校)出具的何时能毕业的相关证明及复印件。
3、网络教育本科生
①本人居民身份证原件;
②持“学籍电子注册备案表”。
③户口在本省的应提供本人户口簿原件;在我省工作但户口未随迁者须提供就业单位出具的在职工作证明及近三个月社保缴费清单。
(三)在2020年9月1日前可取的国家承认本科毕业证书的自考本科生
①本人居民身份证原件;
②出具自考准考证注册地自考办打印加盖公章的考生考籍表和专科学历的相关证明材料(专科文凭或学信网的学籍在线验证报告)。
③户口在本省的应提供本人户口簿原件;在我省工作但户口未随迁者须提供就业单位出具的在职工作证明及近三个月社保缴费清单。
(四)报考“退役大学生士兵计划”
①本人居民身份证原件;
②学信网上打印的《教育部学历证书电子注册备案表》和《教育部学籍在线验证报告》;
③《入伍批准书》(注意不是入伍通知书)、《退出现役证》的复印件。
三、现场确认流程
1.身份验证:刷身份证原件,提交确认材料。审核学籍学历校验情况,审核通过者,进入“2.采集指纹”。
2.采集指纹:刷身份证原件,采集指纹(指纹采集右手拇指和食指,请保持手指清洁干燥)。
3.照相:刷身份证原件,照相。
4.领取“报名信息简表”、校对并签字。 考生须认真核对本人的《全国研究生入学考试报名情况登记表》信息,确认照片是否为本人(若出现照片被后来者覆盖,非本人照片,重新照相),仔细阅读《诚信考试承诺书》内容,确认无误后签名。
5. 交表:签名后的登记表交相关工作人员验收,该表由报考点留存。未交表视同未完成现场确认。
6.确认结束。
现场确认时间&地点:
2019年11月7日至11月10日(上午9:00-12:00;下午14:00-17:00)
一批次:2019年11月7日,考生号范围:513997911-------513998471
二批次:2019年11月8日,考生号范围:513998472-------513999397
三批次:2019年11月9日,考生号范围:513999398------513999998
请考生号不在上述范围的考生于2019年11月10日上午来校进行现场确认
成都职业技术学院高新校区(成都市高新区天益街83号)体育馆地铁1号线直达高新站B出口。
所需资料:
1、考生已交费成功的《网上报名信息表》一份(A4纸,正反打印在一张纸上)。
2、本人第二代居民身份证原件及复印件一份。
3、学历证书(应届本科毕业生持学生证,网教生持“学籍电子注册备案表”)原件及复印件一份。
4、属于“考生范围”条件3的往届考生,须持“本人户口在四川省的户口簿原件”或者“工作地为四川省的最近三个月社保记录”(加盖社保机构印章的缴纳社会保险凭证)原件及复印件一份。
5、属以下情况的考生,现场确认时还须按要求携带相应材料的原件及复印件一份:
(1)未通过网上学历学籍校验的考生须提交学历(学籍)认证报告。
(2)在2020年9月1日前可取得国家承认本科毕业证书的自学考试本科生,须出具自考准考证注册地自考办打印加盖公章的考生考籍表和专科学历的相关证明材料(专科文凭或学信网的学籍在线验证报告),方可办理现场确认手续。
(3)经教育部批准试办的网络学院的本科毕业生,须经教育部学生司综合处电子注册认可的方可报考。电子注册为成人高校类别的网络学院本科毕业生按成人高校应届本科毕业生类别报考,注册为普通高校类别的按普通高校应届本科毕业生报考。请到所在学校出具相关证明。
(4)报考“退役大学生士兵”专项硕士研究生招生计划的考生还应提交本人《入伍批准书》和《退出现役证》原件及复印件。
【特别说明】所有由考生提交的材料,均须由考生本人签字并注明报名号装订提交给现场工作人员。
现场确认时间&地点:
① 11月9日:报名号尾号为单号的考生进行现场确认;
② 11月10日:报名号尾号为双号的考生进行现场确认;
17:00之后整理备份当天确认数据,原则上不再进行现场确认。
成都中医药大学第一教学楼一楼120教室。
所需资料:
1.往届毕业生需提交材料
①考生在中国研究生招生信息网上打印出本人的《报名信息表》;
②本人有效居民身份证原件及复印件一份(复印件右上角标注报名号及考生本人签名,下同);
③户口在四川省的考生须提供本人有效户口簿原件及复印件一份(注:需复印盖有省级公安机关户口专用章、户口登记机关户口专用章的户口簿首页和登载本人户籍信息的“常住人口登记卡”页); 在我省工作但户口未随迁者须提供就业单位出具的在职工作证明及近三个月社保缴费清单。
④本人有效毕业证书和学位证书原件及复印件一份(以网上填报信息为准);
温馨提示:毕业证书和身份证(正反面)须双面复印在一张A4纸上 。
2.应届毕业生需提交材料
①考生在中国研究生招生信息网上打印出本人的《报名信息表》;
②本人有效居民身份证原件及复印件一份(复印件右上角标注报名号及考生本人签名,下同);
③本人有效学生证原件(注:非校园一卡通及类似卡片)及复印件一份;(如学生证丢失可从学信网打印“学籍电子注册备案表”)。
温馨提示:学生证或学籍电子注册备案表和身份证(正反面)双面复印在1张A4纸上。
3、提示:报考“退役大学生士兵”专项硕士研究生招生计划的考生还应提交本人《入伍批准书》和《退出现役证》原件及复印件(非入伍通知书)。
在2019年9月1日前可取得国家承认本科毕业证书的自学考试本科生,须出具① 自考准考证② 自考准考证注册地自考办打印加盖公章的考生考籍表③ 专科学历的相关证明材料(专科文凭或学信网的学籍在线验证报告)。
4、未通过网上学历(学籍)校验的考生,在现场确认时应提供学历(学籍)认证报告。变更姓名或身份证号码导致学历(学籍)信息验证未通过者,考生应提供学信网的学历信息备案表(学籍信息验证报告)和本人信息变更证明(记载曾用名和现用名的户口簿和公安机关出具的证明)。
外学历考生须提供教育部留学服务中心提供的认证报告。
5、农村订单定向免费医学生必须提供定向就业县(市、区)卫生计生行政部门出具的报考研究生书面同意函。
现场确认时间&地点:
(1)沙河校区:2019年11月6日—7日(每天09:00-17:00)
(2)清水河校区:2019年11月8日—9日(每天09:00-17:00)
我校报考点包括两个校区,考生自行选择任意一个校区进行现场确认。
所需资料:
(1)所有选择电子科技大学报考点的考生必须本人现场确认。
(2)应届本科毕业生(含普通高校、成人高校、普通高校举办的成人高等学历教育应届本科毕业生)提供:本人第二代居民身份证、学生证和网上报名编号。
(3)往届毕业生提供:本人第二代居民身份证、毕业证书(或结业证书)和网上报名编号。
(4)网络教育届时可毕业本科生提供:本人第二代居民身份证、《教育部学籍在线验证报告》和网上报名编号。
(5)在录取当年入学前可取得本科毕业证书的自学考试本科生提供:本人第二代居民身份证、自考准考证、注册地自考办打印加盖公章的考生考籍表、专科学历的相关证明材料(专科文凭或学信网的《教育部学籍在线验证报告》)和网上报名编号。
(6)配合本考点完成照相、采集指纹、签署《考生诚信考试承诺书》、签字确认本人网报信息等工作。
(7)在读研究生还需提供现培养单位出具的同意报考书面证明。
(8)报考“退役大学生士兵”专项硕士研究生招生计划的考生除了提供上述相应材料外,还应提供本人《入伍批准书》(注意不是入伍通知书)和《退出现役证》原件及复印件。
(9)报考“少数民族高层次骨干人才计划”的考生,除了提供上述相应材料外,还应提供生源所在地省级教育厅(委)加盖印章的《报考2020年“少数民族高层次骨干人才计划”硕士研究生考生登记表》。
(10)报考强军计划的考生必须选择我校报考点并到我校进行现场确认。
现场确认时间&地点:
乐山师范学院自强楼一楼(滨河路校门)
所需资料:
1、★应届本科毕业生的基本材料
①《报名信息表》(请考生自行在中国研究生招生信息网上打印,A4纸正反打印);
②本人有效居民身份证原件及复印件一份;
③本人有效学生证原件及复印件一份(网教生持“学籍电子注册备案表”);
注意:未通过学历学籍校验的考生,需提供在有效期内的教育部学历(学籍)验证报告一份(相关信息需与验证报告保持一致)。
2、★往届生的基本材料
①《报名信息表》(请考生自行在中国研究生招生信息网上打印,A4纸正反打印);
②本人有效居民身份证原件及复印件一份;
③户口在四川省的考生须提供本人有效户口簿原件及复印件一份(注:需复印盖有省级公安机关户口专用章、户口登记机关户口专用章的“户口簿首页”和登载本人户籍信息的“常住人口登记卡”页);
在四川省工作但户口未随迁者须提供就业单位出具的在职工作证明及近三个月的社保缴费清单(注:加盖社保机构印章的缴纳社会保险凭证原件);
④本人有效学历学位证书原件及复印件一份;
注意:未通过学历学籍校验的考生,需提供在有效期内的教育部学历(学籍)验证报告一份(相关信息需与验证报告保持一致)。
3、★需另行提供的材料
①报考“退役大学生士兵”专项硕士研究生招生计划的考生另须提供本人《入伍批准书》和《退出现役证》原件及复印件一份。
②在2020年9月1日前可取得国家承认本科毕业证书的自学考试本科生,须出具自考准考证、注册地自考办打印加盖公章的考生考籍表和专科学历的相关证明材料(专科文凭或学信网的学籍在线验证报告)。
③报考少数民族骨干人才计划的考生,须提交教育厅加盖印章的《报考2020年“少数民族高层次骨干人才计划”硕士研究生考生登记表》。
现场确认时间&地点:
11月7-11月9
11月7日、11月8日(上午8:30-12:00时,下午13:00-17:00时);11月9日(上午8:30-12:00时,下午13:00-15:00时)
11月7日 第一志愿报考绵阳师院考生、本校应届本科生
11月8日 本校应届本科生、校外应届本科生
11月9日 校外其他考生
绵阳师范学院高新校区知行楼(行政楼)313室
所需资料:
1.现场确认时,所有考生均应提供《2020年全国硕士研究生入学考试网上报名信息》(该表为网上报名系统完成后生成的PDF文档,表中有注明交费情况)、本人有效居民身份证的原件及复印件。此外:
(1)应届本科毕业生(普通高校、成人高校、普通高校举办的成人高等学历教育)应提供本人有效学生证原件(注:非校园一卡通及类似卡片)及复印件。
如考生学生证遗失、损毁且无法及时补办,可提供《教育部学籍在线验证报告》暂代。
(2)自考应届本科生(在2020年9月1日前可取得国家承认本科毕业证书)应提供自考准考证注册地自考办打印加盖公章的考生考籍表和专科学历的相关证明材料(专科文凭或《教育部学籍在线验证报告》)。
(3)网络教育应届本科生(在2020年9月1日前可取得国家承认本科毕业证书)应提供《教育部学籍在线验证报告》。
(4)往届生应提供:
①本人有效学历证书原件及复印件。
如考生学历证书遗失、损毁,可提供《中国高等教育学历认证报告》或《教育部学历证书电子注册备案表》或毕业学校出具的《毕业证明书》代替。
如考生为国外学历,应附带教育部留学服务中心出具的学历认证材料。
②四川省户口(不限市/州)考生的有效户口簿原件及复印件(注:需复印盖有省级公安机关户口专用章、户口登记机关户口专用章的户口簿首页和登载本人户籍信息的“常住人口登记卡”页),集体户口可提供户籍所在地公安机关出具的相关证明;
③外省户口但在四川省内工作考生的工作证明(注:加单位公章的原件);
2.在校研究生报考还应提供所在培养单位同意报考的加盖公章的书面材料。
3.报考“退役大学生士兵”专项计划的考生还应提供本人《入伍批准书》(注:非入伍通知书)和《退出现役证》的原件及复印件。
4.网上报名未通过学历(学籍)校验的考生,在现场确认时需提供学历(学籍)在线验证报告;同时本人将验证报告提供给招生单位。
5.考生如果以虚假材料骗取考试资格,属于作弊行为,将依照教育部第33号令严肃处理。
考生按以上材料顺序,在各复印件上写上自己报名号和姓名。
现场确认时间&地点:
11月7日——10日(上午8:30——12:00;下午13:00——17:00)
①11月7日报名号段为514195455——514196670考生
②11月8日报名号段为514196671——514198438考生
③11月9日报名号段为514198441——514199999考生
④11月10日整理核对数据、处理遗留问题
绵阳市游仙区仙人路一段32号绵阳职业技术学院行政楼一楼会议室
所需资料:
1.现场确认时,所有考生必须携带本人①第二代身份证和②“5141”开头的九位数网上报名编号(考生可在研招网上打印本人的《报名信息表》备查)。此外:
(1)应届本科毕业生(普通高校、成人高校、普通高校举办的成人高等学历教育)应提供本人有效学生证原件(注:非校园一卡通及类似卡片)及复印件。
如考生学生证遗失、损毁且无法及时补办,可提供《教育部学籍在线验证报告》暂代。
(2)自考应届本科生(在2020年9月1日前可取得国家承认本科毕业证书)应提供自考准考证注册地自考办打印加盖公章的考生考籍表和专科学历的相关证明材料(专科文凭或《教育部学籍在线验证报告》)。
(3)网络教育应届本科生(在2020年9月1日前可取得国家承认本科毕业证书)应提供《教育部学籍在线验证报告》。
(4)往届生应提供:
①本人有效学历证书原件及复印件,如网上报名提示学历需审核的考生需出示学历认证相关材料(《中国高等教育学生信息网》认证或当地省教育厅认证中心认证)。
如考生学历证书遗失、损毁,可提供《中国高等教育学历认证报告》或《教育部学历证书电子注册备案表》或毕业学校出具的《毕业证明书》代替。
如考生为国外学历,应附带教育部留学人才服务中心出具的学历认证材料。
②四川省户口(不限市/州)考生的有效户口簿原件及复印件(注:需复印盖有省级公安机关户口专用章、户口登记机关户口专用章的户口簿首页和登载本人户籍信息的“常住人口登记卡”页),集体户口可提供户籍所在地公安机关出具的相关证明;
③外省户口但在四川省内工作考生的工作证明(注:加单位公章的原件)及近三个月社保缴费清单。
2.在校研究生报考还应提供所在培养单位同意报考的加盖公章的书面材料。
3.报考“退役大学生士兵”专项计划的考生还应提供本人《入伍批准书》(注:非入伍通知书)和《退出现役证》的原件及复印件。
4.考生如果以虚假材料骗取考试资格,属于作弊行为,将依照教育部第33号令严肃处理。
5.建议考生多准备几份相关材料的复印件备用。
现场确认时间&地点:
①11月7日报名号尾数为0、1、2进行现场确认
②11月8日报名号尾数为3、4、5、6进行现场确认
③11月9日报名号尾数为7、8、9进行现场确认
④因接待人数有限,请按尾号分流安排到校确认,11月10日仅接受个别考生补确认;
⑤现场确认时间为8:30-17:00;17:00之后整理备份当天确认数据,不再接受现场确认;
四川城市职业学院(成都校区)四川省成都市龙泉驿区洪河大道中路351号图书馆
所需资料:
①确认现场入口处进行报名资格审核,排队领取《注意事项》并认真阅读。
② 凭《注意事项》、有效身份证原件在考点工作人员引导下,到照相信息确认照相并领取打印的《全国研究生入学考试报名情况登记表》一份,同时在指纹信息采集处采集指纹等信息(右手大拇指、食指各采集1次)。
③ 《登记表》和《承诺书》(登记表的背面)填写好“报名号”、“姓名”和“身份证号”后交回收处。
现场确认时间&地点:
①11月5日本校考生:
上午9:00-12:00
下午13:00-17:00
②社会考生11月6-7日
上午9:00-12:00
下午13:00-17:00
③11月8日数据处理
上午9:00-12:00
下午14:30-17:50
11.5日-11.7日:四川省成都市郫都区团结学院街67号四川传媒学院校内
11月8日:四川省成都市郫都区团结学院街67号四川传媒学院办公大楼1001办公室
所需资料:
现场确认时间&地点:
11月6日至9日
四川省成都市一环路南一段24号
所需资料:
1、携带本人第二代居民身份证、学历证书(包括毕业证书和学位证书,应届生携带学生证),到报考点进行报名信息确认(在《全国研究生入学考试报名情况登记表》上签字确认),并按报考点规定配合照相、采集指纹和签订诚信考试承诺书。未在规定时间内进行现场确认的考生,其报名无效。
2、报考“退役大学生士兵”专项硕士研究生招生计划的考生还应提交本人《入伍批准书》和《退出现役证》; 在2020年开学前可取得国家承认本科毕业证书的自学考试本科生,须出具自考准考证注册地自考办打印加盖公章的考生考籍表和专科学历的相关证明材料(专科文凭或学信网的学籍在线验证报告) 。
现场确认时间&地点:
2019年11月6日至11月9日 上午9:00-12:00,下午2:30-5:30。
四川大学锦江学院学术报告厅
学校地址:眉山市彭山区锦江大道1号。
1、自驾车考生到校:成乐高速彭山站下(停车地点:北门停车场)
2、考生从成都乘汽车到校:成都新南门汽车站到彭山客运站后可乘51路公交车到校。
3、考生乘坐成绵乐城际列车到校:彭山北站下车后可乘51路公交车到校。
所需资料:
1、考生持第二代《居民身份证》、《学历学位证书》原件及复印件(应届本科毕业生持《学生证》原件及复印件)等证件和网上报名编号;
2、四川户籍的往届生还需提供户口簿原件,非四川户籍的往届生还需提供加盖公章的工作证明或最近三个月的社保记录(加盖社保机构印章的缴纳社会保险凭证原件);
3、报考“退役大学生士兵”专项计划的考生还应提交本人《入伍批准书》(注意:不是入伍通知书)和《退出现役证》原件及复印件;报考少数民族骨干计划的考生还应提交生源所在地省级教育厅(委)加盖印章的《报考2020“少数民族高层次骨干人才计划”硕士研究生考生登记表》原件;
4、在2020年9月1日前可取得国家承认本科毕业证书的自学考试和网络教育本科生,须出具自考准考证、注册地自考办打印加盖公章的考生考籍表和专科学历的相关证明材料(专科文凭或学信网的学籍在线验证报告)。
5、经考生确认签名的报名信息,因考生填写错误引起的一切后果,由考生自行承担。《登记表》签名后交工作人员由报考点存查。
现场确认时间&地点:
11月7-11月10
2019年11月07日 9:00-12:00,14:00-17:30 514794911----514796100
2019年11月08日 9:00-12:00,14:00-17:30 514796101----514797500
2019年11月09日 9:00-12:00,14:00-17:30 514797501 ----514798900
2019年11月10日 9:00-12:00,14:00-16:00 514798901-----514799999
如报名号不在分组中,请在11月10日参加确认。
(注意:现场确认于11月10日下午四点结束,需要整理、上报数据到省考试院)
四川工商学院(眉山校区)教学楼B5区一楼B5-105。
学校地址:四川省眉山市眉州大道岷东段9号
所需资料:
1.本人第二代有效居民身份证原件;
2.学生证(应届本科)或学历学位证书(非应届本科毕业生)原件。
3.往届生:户口在本省的应提供本人户口簿或常驻人口登记表原件;在我省工作但户口未随迁者须提供就业单位出具的在职工作证明及近三个月社保缴费清单。
除以上材料外:
▲未通过网上学历学籍校验的考生需交学历(学籍)认证报告。
▲在2020年9月1日前可取得国家承认本科毕业证书的自学考试本科生,须出具自考准考证、注册地自考办打印加盖公章的考生考籍表和专科学历的相关证明材料(专科文凭或学信网的学籍在线验证报告),并准备复印件。方可办理现场确认手续。
▲经教育部批准试办的网络学院的本科毕业生,持“学籍电子注册备案表”进行现场信息确认。电子注册为成人高校类别的网络学院本科毕业生按成人高校应届本科毕业生类别报考,注册为普通高校类别的按普通高校应届本科毕业生报考。请到所在学校出具相关证明。
▲报考“退役大学生士兵”专项硕士研究生招生计划的考生还应提交本人《退出现役证》和《入伍批准书》(注意不是入伍通知书)原件及复印件。
4.2019年12月14日至12月23日,考生可凭网报“用户名”和“密码”登录研招网下载打印《准考证》。《准考证》使用A4幅面白纸打印,正、反两面在使用期间不得涂改或书写。考生凭下载打印的《准考证》及有效居民身份证参加考试。
5.考生应树立诚信考试观念,遵守本人签署的诚信考试承诺书,珍惜个人名誉,遵守考试纪律,考生作弊情况将记入全国统一考试考生诚信档案和考生人事档案,当年作弊的考生下一年度不允许报考。
6.请在我校考点参加2020年研招考试的考生,按照本公告的要求,在规定的时间携带相应的材料准时参加现场确认,因材料不齐或超过确认时间不能完成现场确认而无法参加考试,责任由考生自负。
现场确认时间&地点:
1.从2019年11月4日下午3时开始,考生可登录网上确认系统并按要求上传相关材料并提交确认
,截止时间为2019年11月8日下午4时,过时未提交确认的考生,将不能再确认。
2.2019年11月5日上午9时起,我点开始对考生提交的材料进行审核,并尽快返回审核结果。请考生密切关注手机短信,及时按短信提示登录网上确认系统查看审核结果。
网上确认:https://yz.chsi.com.cn/wsqr/stu/
所需资料:
1.准考证照片,近期免冠彩色证件照。
2.身份证人像面、身份证国徽面。未办理身份证件的军人报考,须提供《未办理身份证军人报考硕士研究生证明》(见附件1),该证明必须由军级单位干部部门盖章,要求该证明的原件图片。
3.手持身份证照片。
以上材料请严格按照网上确认系统的要求上传,凡不合格者,一律返回重新补传。
1.应届本科毕业生和成人应届本科毕业生
所有应届本科毕业生和成人应届本科毕业生,必须上传《教育部学籍在线验证报告》的图片1张。
2.未通过学历验证的考生
凡未通过学历验证的考生,必须上传《教育部学历证书电子注册备案表》或《中国高等教育学历认证报告》或《国外学历学位认证书》(三者之一均可)的图片1张。
其中,如果是尚未取得本科毕业证书的自考考生和网络教育考生,仅需上传成绩单或学生证(两者或两者之一均可)的图片1张即可。
3.报考少数民族高层次骨干人才计划的考生
凡报考少数民族高层次骨干人才计划的考生,必须上传《2020年少数民族高层次骨干人才计划考生登记表》的原件图片1张。此表应加盖省级教育行政管理部门公章,有工作单位的,还应同时加盖工作单位公章。原件自行妥善保管请勿丢失,复试时须提交此表原件。
4.报考退役大学生士兵计划的考生
凡报考退役大学生士兵计划的考生,必须上传《入伍批准书》和《退出现役证》的原件图片各1张。
5.现役军人报考
已入军籍的军校应届生请提供所在单位同意报考的证明;军队在职干部请提供军级及以上单位干部部门同意报考的证明。军校应届生或军队在职干部必须上传上述加盖公章的证明原件图片1张。
6.在校研究生报考
在校研究生报考,报名前应征得所在培养单位同意,请提供所在单位管理部门(研究生院、处、部)同意报考的证明,必须上传该证明的原件图片1张。
以上材料要求图片清晰、完整、无遮挡,凡不合格者,一律返回重新补传。
现场确认时间&地点:
四川轻化工大学汇南校区厚德楼129会议室
所需资料:
现场确认时间&地点:
①11月6日—7日:高校应届本科毕业考生进行现场确认;
②11月8日:社会考生进行现场确认;
③11月9-10日整理核对数据;
④11月11日11:30之前处理遗留问题。
⑤报名号尾号为单号的考生确认时间(8:30-13:00),
报名号尾号为双号的考生确认时间(13:00-17:00);
17:00之后整理备份当天确认数据,原则上不再接受现场确认。
⑥现场确认必须由考生本人来现场采集图像信息和指纹信息。
成都市锦江区静安路5号:四川师范大学狮子山校区第二办公区二楼。
公交车56、121、147、332、336、343路,地铁7号线四川师大站到达我校南大门;公交车12、47、79路,地铁7号线狮子山站到达我校北大门。
所需资料:
考生(不含推免生)必须携带本人:
①第二代身份证或第三代身份证(无身份证的军人需提交附件中的表格,
报考“退役大学生士兵”专项硕士研究生招生计划的考生提交本人《入伍批准书》和《退出现役证》)和②网上报名编号来现场确认。
境外获得的学历学位证书,须经教育部留学人员服务中心进行学历认证后方才有效。
如网上报名提示学历需审核的考生需出示学历认证相关材料(《中国高等教育学生信息网》认证或当地省教育厅认证中心认证)。
对未取得本科毕业证的自考本科毕业生和网络教育本科应届毕业生要提供按照省级教育考试机构要求的证明材料。
现场确认时间&地点:
四川文理学院莲湖校区
所需资料:
现场确认阶段,考生持本人有效居民身份证、学历学位证书(普通高校、成人高校、普通高校举办的成人高校学历教育应届本科毕业生持学生证,网教生持“学籍电子注册备案表”)和网上报名编号,到网上报名选定的报考点进行报名信息确认(在《全国研究生入学考试报名情况登记表》上签字确认),并按报考点规定配合照相、采集指纹和签订诚信考试承诺书。
报考“退役大学生士兵”专项硕士研究生招生计划的考生还应提交本人《退出现役证》和《入伍批准书》(注意不是入伍通知书);
在入学前可取得国家承认本科毕业证书的自学考试本科生,须出具自考准考证、注册地自考办打印加盖公章的考生考籍表和专科学历的相关证明材料(专科文凭或学信网的学籍在线验证报告)。
报考少数民族骨干人才计划的考生,凭生源所在地省级教育厅(委)加盖印章的《报考2020年“少数民族高层次骨干人才计划”硕士研究生考生登记表》(以下简称“登记表”)原件(具体资格审核时间向生源所在地省级教育行政部门咨询),到所选报考点所在的省级招生考试机构领取校验码,并在规定时间内进行网上报名缴费。 生源地在四川省的考生经四川省教育厅民教处审核通过后,凭登记表原件到四川省教育考试院研招科领取网上报名的“校验码”。在四川领取的校验码只能在四川参考,选择外省报考点无效。
本报考点仅办理网上报名信息确认,不受理网报信息修改和现场补报。
现场确认时间&地点:
2019年11月9日至11月10日
(上午9:00-12:00时,下午13:00-17:00时)
为避免确认现场的长时等待、节约时间,请各位考生参照以下建议,合理安排前来现场确认的时间:
11月9日 (报名号尾号为1、3、5、7、9的考生确认)
11月10日 (报名号尾号为2、4、6、8、0的考生确认)
四川中医药高等专科学校南校区大学生创新创业俱乐部 (绵阳市教育园区教育中路1号)
所需资料:
1.现场确认时,所有考生均应提供《2020年全国硕士研究生入学考试网上报名信息》(该表为网上报名系统完成后生成的PDF文档,表中有注明交费情况)、本人有效居民身份证的原件及复印件。此外:
(1)应届本科毕业生(普通高校、成人高校、普通高校举办的成人高等学历教育)应提供本人有效学生证原件(注:非校园一卡通及类似卡片)及复印件。
如考生学生证遗失、损毁且无法及时补办,可提供《教育部学籍在线验证报告》暂代。
(2)自考应届本科生(在2020年9月1日前可取得国家承认本科毕业证书)应提供自考准考证、注册地自考办打印加盖公章的考生考籍表和专科学历的相关证明材料(专科文凭或《教育部学籍在线验证报告》)。
(3)网络教育应届本科生(在2020年9月1日前可取得国家承认本科毕业证书)应提供《教育部学籍在线验证报告》。
(4)往届生应提供:
①本人有效学历证书原件及复印件。
如考生学历证书遗失、损毁,可提供《中国高等教育学历认证报告》或《教育部学历证书电子注册备案表》或毕业学校出具的《毕业证明书》代替。
如考生为国外学历,应附带教育部留学服务中心出具的学历认证材料。
②四川省户口(不限市/州)考生的有效户口簿原件及复印件(注:需复印盖有省级公安机关户口专用章、户口登记机关户口专用章的户口簿首页和登载本人户籍信息的“常住人口登记卡”页,双面复印),集体户口可提供户籍所在地公安机关出具的有效期内的相关证明原件;
③在四川省工作但户口未随迁考生就业单位出具的在职工作证明(注:加单位公章的原件)及近三个月社保缴费清单;
2. 在校研究生报考还应提供所在培养单位(高校、科研院所)同意报考的加盖公章的书面材料。
3.报考“退役大学生士兵”专项计划的考生还应提供本人《入伍批准书》(注:非入伍通知书)和《退出现役证》的原件及复印件。
4.现役军人报考还需要军级以上单位政治部出具的同意报考的证明,且在我省服役的。
5.网上报名未通过学历(学籍)校验的考生,在现场确认时需提供学历(学籍)在线验证报告;同时本人将验证报告提供给招生单位。
6.考生如果以虚假材料骗取考试资格,属于作弊行为,将依照教育部第33号令严肃处理。
考生按以上材料顺序,在各复印件上写上自己报名号和姓名。
现场确认时间&地点:
(1)2019年11月8日(9:00-17:00,中途不休息),进行西昌学院本科应届毕业生现场确认;
(2)2019年11月9、10日(9:00-17:00,中途不休息),进行社会考生现场确认。
确认地点:西昌学院北校区教务处(四川省凉山州西昌市安宁镇学府路1号)
所需资料:
(1)身份证原件及复印件一份(非应届本科毕业生还需提供户口簿原件及复印件一份;非本省考生还需提供在职工作证明);
(2)学历学位证书(普通高校、成人高校、普通高校举办的成人高校学历教育应届本科毕业生持学生证,网教生持“学籍电子注册备案表”)原件及本人签名的复印件一份;
(3)网上报名编号。
特殊情况:
①报考“退役大学生士兵”专项硕士研究生招生计划的考生还应提交本人《退出现役证》和《入伍批准书》(注意不是入伍通知书);
②在入学前可取得国家承认本科毕业证书的自学考试本科生还须提供注册地自考办打印加盖公章的考生考籍表;
③报考少数民族骨干人才计划的考生,凭生源所在地省级教育厅(委)加盖印章的《报考2020年“少数民族高层次骨干人才计划”硕士研究生考生登记表》原件。
现场确认时间&地点:
11月6日-11月9日
上午:9:00—11:30下午:14:00-17:00
地点:西南财经大学柳林校区体育馆。
详细地址:四川省成都市温江区柳台大道555号。
所需资料:
应届本科毕业生
1.2020年全国硕士研究生入学考试网上报名信息表(中国研招网打印)
2.有效身份证件(二代身份证)
3.普通高校、成人高校、普通高校举办的成人高校学历教育应届本科毕业生持学生证(需注册到大四上学期)
4.教育部学籍在线验证报告(学信网打印)
往届毕业生
1.2020年全国硕士研究生入学考试网上报名信息表(中国研招网打印)
2.有效身份证件(二代身份证)
3.毕业证书
4.教育部学历证书电子注册备案表(学信网打印
网络教育应届生
1.2020年全国硕士研究生入学考试网上报名信息表(中国研招网打印)
2.有效身份证件(二代身份证)
3.教育部学籍在线验证报告(学信网打印)
自学考试届时可毕业本科生
1.2020年全国硕士研究生入学考试网上报名信息表(中国研招网打印)
2.有效身份证件(二代身份证)
3.专科毕业证书或专科阶段学信网的学籍在线验证报告(学信网打印)
4.自考准考证注册地自考办打印加盖公章的考生考籍表
l报考“少数民族高层次骨干计划”考生还需提交《2020年少数民族高层次骨干人才计划考生登记表》;
l报考“退役大学生士兵”专项硕士研究生招生计划的考生还需提交本人《入伍批准书》和《退出现役证》;
l报考“单独考试”考生还需提交《西南财经大学2020年报考攻读单独考试硕士学位研究生登记表》(点击下载);
l身份证信息变更或修改姓名的考生,请提前准备公安机关出具的信息变更材料和户口本;
l考生应按照招生简章中的要求核实是否符合报考条件,对于不符合报考条件的考生不能进行现场确认;
l以上材料均需准备原件和复印件(打印件);对于材料不全的考生不予以现场确认。
现场确认时间&地点:
西南交通大学犀浦校区1号教学楼1103室
所需资料:
(1)应届考生:
1)提供网上报名成功后的报名号。
2)第二代居民身份证(报名及考试均须使用第二代居民身份证,不得使用其他身份证件)原件及复印件(正反面复印在一张A4纸上)。
3) 学生证(普通高校应届本科生学生证)原件及复印件(复印在一张A4纸上)。
(2)往届考生:
1)提供网上报名成功后的报名号。
2)第二代居民身份证(报名及考试均须使用第二代居民身份证,不得使用其他身份证件)原件及复印件(正反面复印在一张A4纸上)。
3)学历学位证书(包括毕业证书和学位证书)原件及复印件。
4)户口本原件原件及复印件(户口在四川省的考生)。
5)本人就业单位出具的在职工作证明及加盖社保中心公章的近三个月社保缴费清单。(户口不在四川省的考生须提供)。
6) 报考“退役大学生士兵”专项硕士研究生招生计划的考生还必须提交本人《退出现役证》和《入伍批准书》(注意:不是入伍通知书)、学籍认证报告、学历认证报告原件及复印件。
7) 单独考试的考生主动告知考点工作人员自己的考试方式为单独考试,并配合资格审查,确定考生符合单独考试报考身份。需提供:①考生所在单位同意报考定向培养的介绍信;②学历、学位证书原件及复印件;③有效身份证原件及复印件一份;④两位报考专业相关的正高级专家推荐书(可从我校研招网“资料下载”中下载);⑤与报考专业相关的已发表的优秀论文或著作及获奖项目证书原件复印件。
在入学前可取得国家承认本科毕业证书的自学考试本科生,须出具自考准考证、注册地自考办打印加盖公章的考生考籍表和专科学历的相关证明材料(专科文凭或学信网的学籍在线验证报告)。
报考少数民族骨干人才计划的考生,凭生源所在地省级教育厅(委)加盖印章的《报考2020年“少数民族高层次骨干人才计划”硕士研究生考生登记表》原件(具体资格审核时间向生源所在地省级教育行政部门咨询),到所选报考点所在的省级招生考试机构领取校验码,并在规定时间内进行网上报名缴费。 生源地在四川省的考生经四川省教育厅民教处审核通过后,凭登记表原件到四川省教育考试院研招科领取网上报名的“校验码”。在四川领取的校验码只能在四川参考,选择外省报考点无效。
现场确认时间&地点:
2019年11月7日至11月10日
(每天上午9:00-12:00、下午14:00-17:00)
11月7日 第一志愿报考西南科大考生、本校应届本科生
11月8日 第一志愿报考西南科大考生、本校应届本科生
11月9日 本校应届本科生、校外其他考生
11月10日 校外其他考生
西南科技大学(本部)体育馆二楼大厅
所需资料:
1.现场确认时,所有考生均应提供本人以“5113”开头的九位数网上报名编号(考生可在研招网上打印本人的《报名信息表》备查)和本人有效居民身份证的原件及复印件。此外:
(1)应届本科毕业生(普通高校、成人高校、普通高校举办的成人高等学历教育)应提供本人有效学生证原件(注:非校园一卡通及类似卡片)及复印件。
如考生学生证遗失、损毁且无法及时补办,则提供《教育部学籍在线验证报告》。
(2)自考应届本科生(在2020年9月1日前可取得国家承认本科毕业证书)应提供自考准考证、注册地自考办打印加盖公章的考生考籍表和专科学历的相关证明材料(专科毕业证书或《教育部学籍在线验证报告》)。
(3)网络教育应届本科生(在2020年9月1日前可取得国家承认本科毕业证书)应提供《教育部学籍在线验证报告》。
(4)往届生应提供:
①本人有效学历证书原件及复印件。
如考生学历证书遗失、损毁,则提供《中国高等教育学历认证报告》或《教育部学历证书电子注册备案表》或毕业学校出具的《毕业证明书》代替。
如考生为国外学历,应提供教育部留学服务中心出具的学历认证材料。
②四川省户口(不限市/州)考生的有效户口簿原件及复印件(注:需复印盖有省级公安机关户口专用章、户口登记机关户口专用章的户口簿首页和登载本人户籍信息的“常住人口登记卡”页,双面复印),集体户口可提供户籍所在地公安机关出具的相关材料;
③在四川省工作但户口未随迁考生就业单位出具的在职工作证明(注:加单位公章的原件)及近三个月社保缴费清单;
2.在校研究生报考还应提供所在培养单位(高校、科研院所)同意报考的加盖公章的书面材料。
3.报考“退役大学生士兵”专项计划的考生还应提供本人《入伍批准书》(注:非入伍通知书)和《退出现役证》的原件及复印件。
4.考生如果以虚假材料骗取考试资格,属于作弊行为,将依照教育部第33号令严肃处理。
5.建议考生多准备几份相关材料的复印件备用。
现场确认时间&地点:
2019年11月6日至2019年11月10日
11.6号为西南科技大学城市学院应届毕业生现场确认时间;
11.7-11.8号为报名号尾号为奇数的考生现场确认时间;
11.9-11.10号为报名号尾号为偶数的考生现场确认时间。
西南科技大学城市学院城南校区,地址:四川省绵阳市游仙区三星路11号
所需资料:
①身份证,
②应届生的学生证,
③往届生的毕业证,
④自考本科生(应届)的考籍表和专科学历证明材料,
⑤本省户口往届生的户口簿原件,
⑥外省户口往届生在四川省内的工作证明,需提供近三月的社保缴费流水证明。
现场确认时间&地点:
11月7日—11月10日
上午09:00-12:00,下午12:40-16:00
11月7日 报名号为510599999——510599000的考生
11月8日 报名号为510598999——510597800的考生
11月9日 报名号为510597799——510596000的考生
11月10日 其他报名号考生
我校报考点现场确认地点:武侯校区体育馆
地址:四川省成都市一环路南四段16号。
所需资料:
现场确认时间&地点:
2019年11月6—10日
上午:09:00—11:40,下午:02:30—05:30
西南医科大学城北校区逸夫图书馆底楼
所需资料:
网上报名成功的考生携带以下物件进行现场确认:
1.本人有效居民身份证、学历学位证书(普通高校、成人高校、普通高校举办的成人高校学历教育应届本科毕业生持学生证,网教生持“学籍电子注册备案表”)原件和复印件;
2.网上报名编号;
3.其他考生(非应届本科毕业生)户口在四川省的应提供本人户口簿原件;在我省工作但户口未随迁者须提供就业单位出具的在职工作证明及近三个月社保缴费清单;
4.在入学前可取得国家承认本科毕业证书的自学考试本科生,须出具自考准考证、注册地自考办打印加盖公章的考生考籍表和专科学历的相关证明材料(专科文凭或学信网的学籍在线验证报告);
5.报考“退役大学生士兵”专项硕士研究生招生计划的考生还应提交本人《退出现役证》和《入伍批准书》(注意不是入伍通知书)。
以上物件必须全部备齐,否则不予确认。
现场确认时间&地点:
11月6日16:00-17:00,本校教职工、生工、川茶学院考生;
11月7日9:00-12:00,本校经管、政管、资环、体育学院考生;
11月7日13:30-17:00, 本校法学、教科、文新、外语、美艺学院考生;
11月8日9:00-12:00, 本校化工、物电、计算机、数学、音表学院考生;
11月8日13:30-17:00, 本校往届生、外校应届考生;
11月9日(9:00-12:00,13:30-17:00),10日(9:00-12:00) ,其他考生
硕勋楼A101
所需资料:
1.考生本人已交费成功的《全国硕士研究生招生考试网上报名信息表》(研招网下载,A4纸正反打印)。
2.有效居民身份证原件及复印件(请将“5132”开头的9位数报名号写在身份证复印件右上角)。
3.应届本科毕业生:本人有效学生证原件及复印件(非校园一卡通及类似卡片,普通高校、成人高校、普通高校举办的成人高校学历教育应届本科毕业生,网教生持“学籍电子注册备案表”)。
4.非应届本科毕业生:①毕业证和学位证原件及复印件;②四川省省内户口本或四川省常住人口登记表;③在我省工作但户口未随迁者须提供就业单位出具的在职工作证明及近三个月社保缴费清单。
5.属以下情况的考生,还应提交相应材料:
▲未通过网上学历(学籍)校验的考生:须加带《教育部学历证书电子注册备案表》或《教育部学籍在线验证报告》(PDF文档打印) 。
▲在入学前可取得国家承认本科毕业证书的自学考试本科生,须出具自考准考证、注册地自考办打印加盖公章的考生考籍表和专科学历的相关证明材料(专科文凭或学信网的学籍在线验证报告)。
▲报考“退役大学生士兵”专项硕士研究生招生计划的考生还应提交本人《入伍批准书》和《退出现役证》原件和复印件。
▲专升本应届生:须加带专科毕业证书原件及复印件。
注意:请在所有复印件正面右上角写上“与本人原件一致”并签名。
现场确认时间和地点
(一)本校考生:
现场确认时间:11月7日(9:00-12:00,14:00-17:00)。
现场确认工作地点:阿坝师范学院图书馆1楼-网络管理中心
(二)社会考生:
现场确认时间:11月8-10日(9:00-12:00,14:00-17:00)。
现场确认工作地点:阿坝师范学院图书馆1楼-网络管理中心
所需资料:
(一)务必请考生本人参加现场确认,需采集指纹、拍照,以及签订诚信考试承诺书。
(二)考生请按以下类型准备材料,按顺序整理装订好,并在复印件右上角醒目位置写上本人姓名和报名编号。
1、已经取得本科毕业证的考生
①本人居民身份证原件及复印件一份;
②学历学位证原件及复印件一份;
③未通过网上学历学籍校验的,还须提交学信网下载打印的《教育部学籍在线验证报告》以及《教育部学历证书电子注册备案表》原件一份。
2、应届本科生
(1)普通高校、成人高校、普通高校举办的成人高校学历教育应届本科毕业生
①本人居民身份证原件及复印件一份;
②学生证原件(或加盖学校教务处公章的应届本科学籍证明材料)及复印件一份;
③未通过网上学历学籍校验的,还须提交学信网下载打印的《教育部学籍在线验证报告》原件一份。
(2)网络教育应届本科毕业生
①本人居民身份证原件及复印件一份;
②学信网下载打印的《教育部学籍电子注册备案表》。
3、入学前可取的国家承认本科毕业证书的自考本科生
①本人居民身份证原件及复印件一份;
②自考准考证及复印件一份;
③注册地自考办打印的加盖公章的考生考籍表;
④专科学历的相关证明材料(专科毕业证、专科文凭或学信网的学籍在线验证报告)。
4、报考“退役大学生士兵”专项硕士研究生招生计划的考生
①本人居民身份证原件及复印件一份;
②学信网上打印的《教育部学籍电子注册备案表》;
③《入伍批准书》(注意不是入伍通知书)、《退出现役证》原件及复印件一份。
5、获境外学历的考生,还须提交教育部留学服务中心出具的《国(境)外学历学位认证书》原件及复印件一份。
6、非应届本科毕业生,户口在四川省或工作单位在四川省的可报考我校,并到我校进行现场审核。户口在本省的应提供本人户口簿原件及复印件一份;在我省工作但户口未随迁者须提供就业单位出具的在职工作证明及近三个月社保缴费清单。
7、应届本科毕业生原则上应选择就读学校所在省(区、市)的报考点考试,并到考试报考点进行现场确认。
现场确认时间和地点:
11月08日:08:30-19:00报名尾号为0,1,2,3的考生
11月09日:08:30-19:00报名尾号为4,5,6,7的考生
11月10日:08:30-17:00报名尾号为8,9的考生
现场确认对象是已完成网报缴费考生。为避免人数过多,建议按以上安排进行现场确认,也可按实际情况提前或推后到场进行现场确认。现场确认完成时间是11月10日17:00,过时不予确认。
四川民族学院B区综合楼一楼(B区学生活动中心对面)
学校地址:四川省康定市姑咱镇文化路4号
所需资料:
1.应届本科毕业生的基本材料
①本人以“51”开头的九位数网上报名编号(请考生在中国研究生招生信息网上打印出本人的《报名信息表》备查);
②本人有效居民身份证原件及复印件一份(复印件右上角标注报名号及考生本人签名,下同);
③本人有效学生证原件(注:非校园一卡通及类似卡片)及复印件一份;
2.非应届本科毕业生的基本材料
①本人以“51”开头的九位数网上报名编号(请考生在中国研究生招生信息网上打印出本人的《报名信息表》备查);
②本人有效居民身份证原件及复印件一份;
③户口在四川省的考生须提供本人有效户口簿原件及复印件一份(注:需复印盖有省级公安机关户口专用章、户口登记机关户口专用章的户口簿首页和登载本人户籍信息的“常住人口登记卡”页);在四川省工作但户口未随迁者须提供就业单位出具的在职工作证明及近三个月社保缴费清单;
④本人有效学历学位证书原件及复印件一份;
3.在校研究生报考还应提供所在培养单位同意报考的加盖公章的书面证明材料。
4.需另行提供的材料
①报考“退役大学生士兵”专项硕士研究生招生计划的考生还应提交本人《退出现役证》和《入伍批准书》(注意不是入伍通知书)原件及复印件一份。
②在2020年入学前(具体期限见招生单位相关规定),可取得国家承认本科毕业证书的自学考试本科生,须出具自考准考证、注册地自考办打印加盖公章的考生考籍表和专科学历的相关证明材料(专科文凭或学信网的学籍在线验证报告)。
③未通过网上学历(学籍)校验的考生,现场确认时应提供全国高等学校学生信息咨询与就业指导中心出具的学历(学籍)认证报告(原件和复印件);未提供学历(学籍)认证报告的,不予现场确认。
④境外获得的学历学位证书,须提供教育部留学人员服务中心出具学历认证报告。
⑤因变更姓名或身份证号码导致学历(学籍)信息验证未通过的,考生应提供学信网的学历(学籍)在线验证报告和本人信息变更的证明
现场确认时间和地点:
成都校区考点只接受报名号前4位为5107的考生进行现场确认。
时间:2019年11月6—10日,8:30-11:30,14:30-17:00;
为避免排长队,特作如下安排:
6日,接受报名号尾号为1、3、5的考生确认;
7日,接受报名号尾号为2、4、6、8的考生确认;
8日,接受报名号尾号为7、9、0的考生确认;
9、10日,接受前三天因特殊原因未能赶到参加现场确认的考生确认。
地点:四川农业大学成都校区(成都温江惠民路211号)一教105研究生管理中心大厅。
所需资料:
本人参加现场确认,并采集指纹和照相。
现场确认材料所交的复印件请按照以下各类考生所需材料,按顺序整理装订好,并在复印件右上角醒目写上本人姓名和报名编号。
(一)已经取得本科毕业证的考生
①本人居民身份证原件;
②学信网上打印的《教育部学历证书电子注册备案表》。
(二)应届本科毕业生
1、普通高校应届本科毕业生
①本人居民身份证原件;
②学信网上打印的《教育部学籍在线验证报告》。
2、成人高校、普通高校举办的成人高校学历教育应届本科生
①本人居民身份证原件;
②学信网上打印的《教育部学籍在线验证报告》。
3、网络教育本科生
①本人居民身份证原件;
②学信网上打印的《教育部学籍在线验证报告》。
(三)入学前可取的国家承认本科毕业证书的自考本科生
①本人居民身份证原件;
②出具自考准考证注册地自考办打印加盖公章的考生考籍表和专科学历的相关证明材料(专科文凭或学信网的学籍在线验证报告)。
(四)报考“退役大学生士兵计划”
①本人居民身份证原件;
②学信网上打印的《教育部学历证书电子注册备案表》或《教育部学籍在线验证报告》;
③《入伍批准书》(注意不是入伍通知书)、《退出现役证》的复印件。
现场确认时间和地点:
雅安校区考点只接受报名号前4位为5112的考生进行现场确认。
时间:2019年11月6—9日,8:30-11:30,14:30-17:30;
为避免排长队,特作如下安排:
6日,接受报名号尾号为1、3、5的考生确认;
7日,接受报名号尾号为2、4、6、8的考生确认;
8日,接受报名号尾号为7、9、0的考生确认;
9、10日,接受前三天因特殊原因未能赶到参加现场确认的考生确认。
地点:雅安校区综合行政楼2楼214(地址:四川省雅安市新康路46号)。
所需资料:
本人参加现场确认,并采集指纹和照相。
现场确认材料所交的复印件请按照以下各类考生所需材料,按顺序整理装订好,并在复印件右上角醒目写上本人姓名和报名编号。
1. 已经取得本科毕业证的考生
(1)本人有效居民身份证原件;
(2)学信网上打印的《教育部学历证书电子注册备案表》
2. 应届本科毕业生
普通高校应届本科毕业生
(1)本人有效居民身份证原件;
(2)学信网上打印的《教育部学籍在线验证报告》。
成人高校、普通高校举办的成人高校学历教育应届本科生
(1)本人有效居民身份证原件;
(2)学信网上打印的《教育部学籍在线验证报告》。
3. 网络教育本科生
(1)本人有效居民身份证原件;
(2)学信网上打印的《教育部学籍在线验证报告》。
4. 入学前可取得国家承认本科毕业证书的自考本科生
(1)本人有效居民身份证原件;
(2)按报考学校要求。
5. 报考“退役大学生士兵计划”
除按以上考生类别提交学历相关材料之外,还需另交本人《入伍批准书》(注意不是入伍通知书)和《退出现役证》的复印件。
现场确认时间和地点:
2019年11月8-10日9:00—17:00。
为使现场确认工作有序开展,避免过度拥挤,请考生根据自己的报名号,按以下安排前来参加现场确认。
11月8日:确认尾号1,2,3的考生
11月9日:确认尾号4,5,6,7的考生
11月10日:确认尾号是8,9,0的考生
二、现场确认地点:达州市招考办(通川区西外白塔路326号,原工商局办公大楼,达州市检察院对面)
所需资料:
1.应届本科毕业生(含普通高校、成人高校、普通高校举办的成人高校学历教育)的基本材料
①本人以“51”开头的九位数网上报名编号(请考生在中国研究生招生信息网上打印出本人的《报名信息表》备查);
②本人有效居民身份证原件及复印件一份(复印件右上角标注报名号及考生本人签名,下同);
③本人有效学生证原件(注:非校园一卡通及类似卡片)及复印件一份;
④在学信网申请打印有效期内的教育部学籍在线验证报告一份。
2.往届生的基本材料
①本人以“51”开头的九位数网上报名编号(请考生在研招网上打印《报名信息表》备查);
②本人有效居民身份证原件及复印件一份;
③户口在四川省的考生须提供本人有效户口簿原件及复印件一份;
在四川省工作但户口未随迁者须提供工作地(四川省内)工作证明及最近三个月的社保证明;
④本人有效学历学位证书原件及复印件一份;
⑤在学信网申请打印有效期内的教育部学历证书电子注册备案表一份。
3.在校研究生的基本材料:
①同“往届生的基本材料”;
②所在培养单位同意报考的加盖公章的书面证明材料。
4.需另行提供的材料
①报考“退役大学生士兵”专项硕士研究生招生计划的考生另须提供本人《入伍批准书》和《退出现役证》原件及复印件一份。
②在入学前可取得国家承认本科毕业证书的自考本科生,须出具自考准考证、注册地自考办打印加盖公章的考生考籍表和专科学历的相关证明材料(专科文凭或学信网的学籍在线验证报告)。
网络教育应届本科生,另须提供“学籍电子注册备案表”。
③中国研究生招生信息网在网上报名期间将对考生学历(学籍)信息进行网上校验,并在考生提交报名信息三天内反馈校验结果。考生须及时上网查看学历(学籍)校验结果,未通过网上学历(学籍)校验的,现场确认时应提供全国高等学校学生信息咨询与就业指导中心出具的学历(学籍)认证报告(原件和复印件);未提供学历(学籍)认证报告的,不予现场确认。
④境外获得的学历学位证书,须经教育部留学人员服务中心进行学历认证后方才有效。
现场确认时间和地点:
现场确认地点:学校C区工程实践教学中心A栋一楼
所需资料:
1、第二代居民身份证原件及复印件;
2、毕业证书原件及复印件(应届本科毕业生持学生证及复印件);
3、在入学前可取得国家承认本科毕业证书的自学考试本科生,须出具自考准考证、注册地自考办打印加盖公章的考生考籍表和专科学历的相关证明材料(专科文凭或学信网的学籍在线验证报告)。
4、未通过网上学历(学籍)校验的考生,在现场确认时应提交学历(学籍)认证报告,以供核验。请按报考点要求,提前申请学籍或学历的在线验证报告或学历认证。
5、报考“退役大学生士兵”专项硕士研究生招生计划的考生还应提交本人《入伍批准书》和《退出现役证》。
6、非四川户籍的往届生,需提供省内工作证明或近三个月的社保。
现场确认时间和地点:
考生于2019年11月7日至10日按照规定号段到内江师范学院内江师院西区礼堂(内江市东兴区东桐路1124号),现场验证、采集考生指纹、身份证识别、照相进行确认信息及签订《考生诚信考试承诺书》。
2019年11月7日、9日(8:30-11:30,14:30-17:30),接受报名序号尾号为(1、3、5、7、9)的考生现场确认。
2019年11月8日、10日(8:30-11:30,14:30-17:30),接受报名序号尾号为(0、2、4、6、8)的考生现场确认。
11月10日17:00后报考点进行数据处理,不再接受考生现场确认。
所需资料:
1.现场确认阶段,考生持本人有效居民身份证、学历学位证书(普通高校、成人高校、普通高校举办的成人高校学历教育应届本科毕业生持学生证,网教生持“学籍电子注册备案表”)和网上报名编号,到网上报名选定的报考点进行报名信息确认(在《全国研究生入学考试报名情况登记表》上签字确认),并按报考点规定配合照相、采集指纹和签订诚信考试承诺书。
报考“退役大学生士兵”专项硕士研究生招生计划的考生还应提交本人《退出现役证》和《入伍批准书》(注意不是入伍通知书);
在入学前可取得国家承认本科毕业证书的自学考试本科生,须出具自考准考证、注册地自考办打印加盖公章的考生考籍表和专科学历的相关证明材料(专科文凭或学信网的学籍在线验证报告)。
报考少数民族骨干人才计划的考生,凭生源所在地省级教育厅(委)加盖印章的《报考2020年“少数民族高层次骨干人才计划”硕士研究生考生登记表》(以下简称“登记表”)原件(具体资格审核时间向生源所在地省级教育行政部门咨询),到所选报考点所在的省级招生考试机构领取校验码,并在规定时间内进行网上报名缴费。生源地在四川省的考生经四川省教育厅民教处审核通过后,凭登记表原件到四川省教育考试院研招科领取网上报名的“校验码”。在四川领取的校验码只能在四川参考,选择外省报考点无效。
2. 考生在提交信息和进行网上支付报名考试费前,务必认真核准各项信息,网上报名工作结束后,报考点不再接受考生报名信息修改的申请。
3. 报名点只办理网报信息的确认,不受理网报信息的修改和现场补报。
4. 应届本科毕业生原则上应选择就读学校所在省(区、市)的报考点办理网上报名和现场确认手续;单独考试考生须按其所报单位要求选择报考点(详见各招生单位发布的公告,或直接向所报招生单位咨询);其他考生应选择工作或户口所在地(全省范围,即四川省内户籍考生不限制市州,可在全省范围内参考,根据报名系统提示考点进行选择)报考点办理网上报名和现场确认手续(招生单位有特殊要求的除外),户口在本省的应提供本人户口簿原件;在我省工作但户口未随迁者须提供就业单位出具的在职工作证明及近三个月社保缴费清单。
版权声明:我们致力于保护作者版权,注重分享,被刊用文章【成都文理学院教务管理系统(现场确认第二天)】因无法核实真实出处,未能及时与作者取得联系,或有版权异议的,请联系管理员,我们会立即处理! 部分文章是来自自研大数据AI进行生成,内容摘自(百度百科,百度知道,头条百科,中国民法典,刑法,牛津词典,新华词典,汉语词典,国家院校,科普平台)等数据,内容仅供学习参考,不准确地方联系删除处理!;
工作时间:8:00-18:00
客服电话
电子邮件
beimuxi@protonmail.com
扫码二维码
获取最新动态
