2021年高考重回6月7日
现在也仅剩30多天的时间
今年高考怎么考、考什么
在取消考纲的情况下
高考将如何进行命题
新高考改革后
各省自主命题是否对考生更有利
……
前不久
《中国高考报告(2021)(高考蓝皮书)》上市
对2021年的高考命题做了判断
解了很多家长和考生的“燃眉之急”

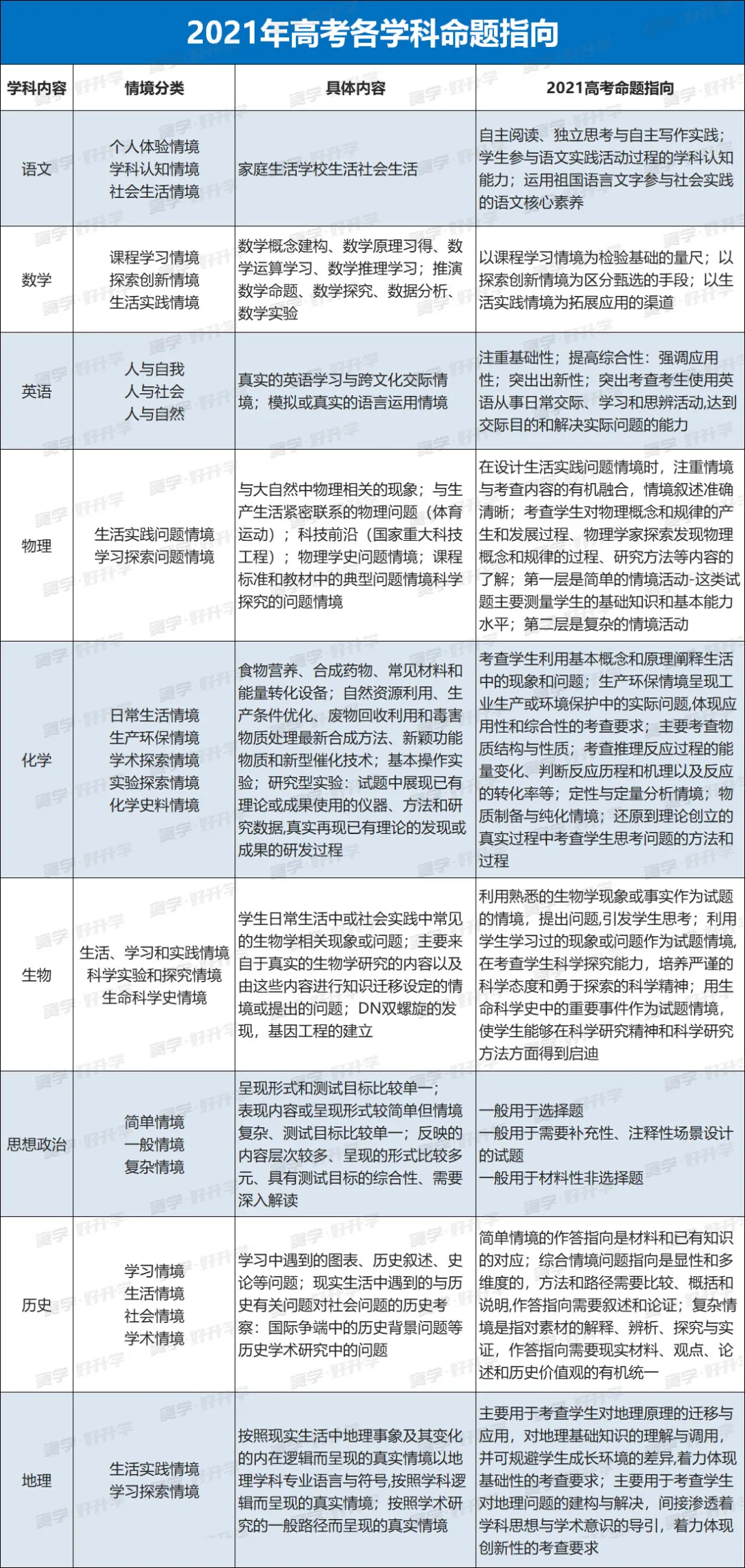
根据教育部考试中心九个学科命题专家提出的“基于高考评价体系的学科考试内容改革实施路径”, 以下梳理了高考各门学科的情境分类、具体内容、命题指向,供参考:

需要提醒考生的是,新高考试题历经多年积累,试题不再回避热点,而是直接面对热点,实现政治与生活的零距离接触,考生在备考时一定不可缺少对时事热点的关注。
2021年重大社会现实话题包括:
建党100年、抗疫阶段性胜利、脱贫攻坚、小康社会伟大成就、量子科技研究(以及其他科技前沿成果)、中华优秀传统文化、体美劳布局、抗美援朝70年、深圳特区(经济特区)40年、国际形势(百年未有大变局)、双循环与十四五规划等。其中,建党100周年,更应该是关注的重点!
此外,关于试题的命制,在新高考改革下,也变得更加开放和灵活,分省命题更加凸显了地方特色。
目前,有越来越多的省市开始试行新高考改革,2021年初,湖南、湖北、河北、广东、重庆、辽宁、福建、江苏进行了八省联考适应性考试,新高考命题,对于不少考生来说,第一感受是情境的新颖度、多元性和开放度都大大增加。试题设计情境的多元性和开放度加大,目的是克服考查知识的弊病,转向考查学生的学科素养与思维能力,使学生思考和答题有很大的自由发挥空间,减少传统上有唯一标准答案的框限,减少死记硬背和“机械刷题”现象。
从新高考改革命题方式上来看,不论是全国统一命制的语文、数学、英语三科,还是分省命制的物理、化学、生物、历史、政治、地理六科,命题的共同标准和指南是《中国高考评价体系》。虽然分省命题呈现出一定的差异和地方特色,在难度上也会有所不同,有总体上保持着内在逻辑的一致性。分省命题进一步加强对考生关键能力的考查,以阅读理解、信息整理、应用写作、语言表达、批判性思维、辩证思维等为考查突破口,全面提升能力考查水平和试题质量。
综合来看,2021年高考试题总体难度仍适中,突出关键能力的考查,试卷区分度比较明显。21届考生在备考过程中,要注意试题的基础性、综合性、创新型和综合性,以及试题间的层次性,合理调控复习进度。
Ps:各科目高考题型,你掌握了吗?欢迎在留言区讨论~
版权声明:我们致力于保护作者版权,注重分享,被刊用文章【全国高考试卷分类(2021年高考各科怎么考)】因无法核实真实出处,未能及时与作者取得联系,或有版权异议的,请联系管理员,我们会立即处理! 部分文章是来自自研大数据AI进行生成,内容摘自(百度百科,百度知道,头条百科,中国民法典,刑法,牛津词典,新华词典,汉语词典,国家院校,科普平台)等数据,内容仅供学习参考,不准确地方联系删除处理!;
工作时间:8:00-18:00
客服电话
电子邮件
beimuxi@protonmail.com
扫码二维码
获取最新动态
