许多外地游客到达贵阳,对贵阳的交通不熟悉,比较难到达贵阳各大景区的最便利方式,因而容易走许多的弯路。因此,本人专门整理一篇贵阳旅游交通攻略,主要以贵阳的交通枢纽为中心,介绍各种交通线路。如此不仅方便乘客转车,还方便游客能够以最快的方式到达贵州的各大景区。
龙洞堡枢纽,是贵州省最大的综合交通枢纽,这里包括了龙洞堡机场、高铁、地铁、公交车、客车站等。从外地到达贵阳的游客,如果距离较远,选择乘坐飞机到达贵阳是最佳选择。龙洞堡机场,是贵州最大的国际机场,能够到达全国132座城市。
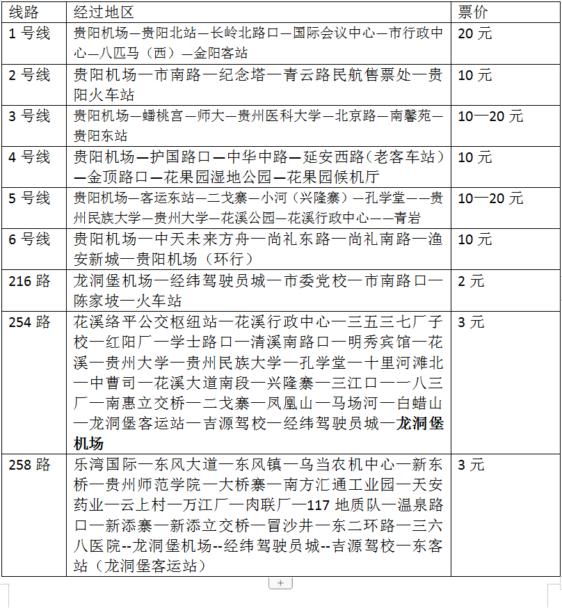
龙洞堡机场有6条机场巴士线路,平均每条线路每30分钟发一班车,票价是10元或者20元。公交车方面,有216路、254路、258路等。
在龙洞堡机场内,就有高铁站龙洞堡站,有到达贵阳北、都匀、从江站(肇兴侗寨)、桂林、南宁、梧州、广州、遵义、毕节、重庆、成都、宜宾等地的车次。
在龙洞堡机场内,还有机场客运站,有到达安顺、毕节、都匀、凯里、六盘水、遵义、德江、惠水、罗甸、普安、晴隆、青山、清镇、威宁、凤冈、黄果树瀑布、金阳客运站、南丹、郎岱等地区的大巴车。
在机场附近还有龙洞堡客运站,原名为贵阳东客运站,是贵阳第二大汽车站,地铁站为中兴路站,班次主要发往贵州东部地区,主要能够到达的地方有遵义、凯里、安顺、都匀、铜仁、江口(梵净山就在江口)、石阡、平塘、墨冲、塘头、台江、独山、丹寨、荔波、南充、麻江、福泉、黄平、惠水、剑河、施秉、三都、锦屏、雷山、三穗、黎平、榕江、天柱、镇远岑巩等地。
目前,贵阳是西南地区的铁路交通中心,拥有贵阳北站、贵阳东站、贵阳站等客运站。贵阳北站,是中国最大的高铁站之一,位于观山湖区和老城区的结合部,有地铁1号线连接老城区等。同时,贵阳北站也是贵州旅游集散地之一,这里的动车可以通往都匀东站、遵义站、从江站(肇兴侗寨在附近)、凯里南站(有车直达西江苗寨)、安顺西站(距离黄果树瀑布不远)、盘州站、铜仁站(有车直达梵净山)、铜仁南站、六盘水站等。
在贵阳北站对面有北大资源梦想城(贵阳西广场,面对梦想城,往右边走,有路过去)有许多的酒店。此外,这里还有一条美食街,有各种各种各样的餐饮
贵阳北站西广场6号站台设置有金阳客车站延伸服务点。己开通清镇、紫云、黔西、大方、毕节、遵义、兴义、黄果树、惠水、古蔺、叙永班线客车和金沙、石阡、瓮安方向定制客车。
贵阳东站位于贵阳市乌当区,距离市区较远,主要是一个枢纽站,能够通往沪昆高铁东段、成贵高铁,渝贵快铁和贵广高铁上的城市。一般选择到贵阳市区就不要选择该站。
阳站位于贵阳老城区,有地铁1号线连接。贵阳站能够到达的地方也十分多,如织金站(织金洞在此)、安顺站(这里有很多私家车到黄果树瀑布)、麻尾站(距离小七孔十分近),镇远站(镇远古城)、遵义站等。贵阳站附近的二七街是贵阳最有名的小吃街之一,来贵阳的朋友不可错过。
贵阳北站和贵阳站都是“黔爽巴士”的起点站,预定其车票,可以直达黄果树瀑布、西江苗寨、小七孔、天眼、织金洞、南江大峡谷、天河潭、黔灵山、青岩古镇、高坡苗乡等景区。
目前为止,贵阳已经开通了地铁1号线和2号线,而3号线和s1号线正在建设之中。通过地铁,贵阳城内的许多交通枢纽、景点都联系在了一起。
贵阳地铁1号线从观山湖区的朱昌镇窦官村一直到老城区一带,连接了贵阳北站和贵阳站两大枢纽。贵阳地铁2号线,从白云区南下,经过观山湖区,到达老城区,最终到达龙洞堡,连接龙洞堡机场和龙洞堡客运站(中兴路站)。两条线路有两次交汇,分别是林城西路站和喷水池站,给人们提供了更多的换乘的方便。
地铁1号线能够到达的公园和景点有观山湖公园、国际生态会议中心站(贵州省博物馆、钟书阁、贵州省图书馆)、黔灵山(八哥岩站)、火车站(二七街)、河滨公园(甲秀楼)等,可以乘坐2号线到达的地方有泉湖公园、贵阳石林公园(金阳医院站)、阳明祠、东山公园(阳明祠站)、贵阳森林公园、云盘路站(多彩贵州城、1958文化创意园、极地海洋世界)等。
金阳客运站又叫做贵阳客运西站,位于观山湖区西部。金阳客运站有大巴车直达贵州几乎每一个城市和县城,甚至许多大的景区。如黄果树瀑布、西江苗寨、万峰林和马岭河峡谷(兴义)、织金洞、百里杜鹃、天眼(克度)等。可以在网上预订车票。附近人烟稀少,住宿和餐饮难寻,只能够在车站内部进行餐饮。需要注意的是,金阳客车站没有到达荔波、江口的班次。
当然,许多金阳发出的大巴车可以在半路坐车,不过需要知道驾驶员的电话。如乘坐罗甸、长顺、边阳、克度的车可以在贵州大学西校区等。如果从这些地区到达贵阳北站和贵阳站可以在五里冲(花果园风雨桥)下车,然后在此乘坐公交车。
贵阳地铁攻略:一篇文章告诉你,如何通过地铁玩转贵阳
作为一座山水园林城市,贵阳有哪些值得游玩的大型公园?
贵阳依靠旅游中转入选十大旅游城市?欣赏了贵阳10大景区就懂了
我写的贵州旅游攻略,一共13篇,基本覆盖了贵州所有地区和景区。攻略包括交通,美食,住宿,景区等。以后会把这一系列攻略继续完善,力求成为贵州最好的旅游攻略。如果有喜欢的,可以点击以下链接进行试阅读。
版权声明:我们致力于保护作者版权,注重分享,被刊用文章【贵阳有什么大学(贵阳旅游交通攻略)】因无法核实真实出处,未能及时与作者取得联系,或有版权异议的,请联系管理员,我们会立即处理! 部分文章是来自自研大数据AI进行生成,内容摘自(百度百科,百度知道,头条百科,中国民法典,刑法,牛津词典,新华词典,汉语词典,国家院校,科普平台)等数据,内容仅供学习参考,不准确地方联系删除处理!;
工作时间:8:00-18:00
客服电话
电子邮件
beimuxi@protonmail.com
扫码二维码
获取最新动态
