在招聘类网站上查询了一下,四大发布的招聘信息,得出的结论是IT审计助理的年薪应该在10w到20w之间。那么IT审计的年薪就非常可观了。
应聘高级IT审计员/审计员资格如下:
需要1-4年相关工作经验(高级审计员必须具备4年以上相关工作经验)•持有中国注册会计师(CICPA),国际注册内部审计师(CIA)、国际信息系统审计师(CISA)、信息系统安全认证(CISSP)、资质者为佳但非必需•具备SAP、Oracle、用友、金蝶或相关ERP系统知识者为佳•很强的分析能力,勤勉敬业,致力于向客户提供卓越服务•很强的磋商和沟通技巧,自我激励,具备良好的团队合作精神,抗压能力强•成熟,积极主动,勤勉敬业•优秀的中英文口语和书面表达能力,包括专业技术和业务写作技巧,文档归整和演讲技能•愿意出差
既然CISA认证含金量如此高,对职场帮助大,那么今天就和大家一起了详细了解下CISA认证:为什么CISA认证这么受欢迎,报考条件是什么?报考CISA认证难么,需要选择CISA培训机构吗?
【CISA认证含金量】
CISA认证作为信息系统管理与安全领域专业人员的首选资格证书,得到了全世界所有行业的广泛认可。 获得 CISA 资格证书有助于获得个人作为一名合格信息系统审计、控制和安全领域专业人才的声望。由于CISA计划所认证的个人,能够熟练掌握当今最急需的技能,雇主更愿意雇用和留住那些达到并能够保持资格证书所要求水平的人才。因此不论是希望提高工作业绩还是得到职务升迁或竞争新职位,拥有CISA资格证书都会使您拥有他人无法企及的竞争优势。
CISA被全球范围的企业和专业人士视为IT/IS认证的“黄金标准”。目前,国内CISA持证人数不到1万,是IT审计师必备证书,含金量非常高!
【CISA认证就业前景如何】
中国获得CISA认证的审计师分布在银行、证券、政府、高端制造业、信息服务业等高端行业内,越来越受到国内各大企业事业单位认可。
CISA的就业前景和市场非常可观。由于内外部监管的要求,跨国企业、大型金融机构以及广大上市公司均设有一定量的信息系统统计、控制和安全岗位。理由IT Auditor,IS Auditor.
【哪些人适合报考CISA认证】
IT经理、信息安全经理、IT审计人员、IT管理人员信息系统审计专业人士、内部审计人员、外部审计人员、内控与合规人员审计从业者和咨询顾问CEO, CFO, CIO /信息中心主任负责信息系统安全管理和规划的经理,信息安全业内人士把握信息时代趋势的中高级管理者,CPA财务专家等【CISA考试方式】
自2017年开始,ISACA将考试改为机考的形式。考试时长:4小时;考试形式:150道题
【CISA考试费用】
CISA官网考试费用为:非会员760美金,会员585美金。
参加ISACA授权培训机构的考试会有一定折扣优惠。
【如何选择CISA培训机构】
艾威(AVTECH)为国际信息审计协会 ISACA 在中国大陆授权的唯一一家全线产品CISA,CISM,CRISC,CGEIT 教育机构,是 ISACA的黄金合作伙伴。
培训选官方授权,品质有保障!!!
艾威中国培训学院(AVTECH)CISA培训是为期5天的密集式课程,帮助您完善IT审计所必备的知识技能,覆盖CISA全新要求的5大知识领域,帮助学员在愉悦的学习氛围中查遗补缺、答疑解惑,踏上CISA成功之路。
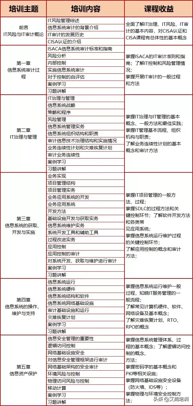
1、CISA课程大纲
【艾威服务】
CISA网课班或面授班
CISA在线题库:(海量模拟题,解题思路独特,易懂。)
备考必备法宝:CISA考试每日一练,每日为你推送精品小练习,备考路上能量计。
加入艾威CISA,你会获得CISA微信学习群、考前一对一辅导、CISA学习分享会。
【CISA资料】
关于艾威(源于美国,始于1998)
2003年成为国际项目管理协会PMI授权的全球教育机构(GlobalR.E.P.1887),提供的主要产品有(PMP,PgMP,PfMP,PMI-ACP,PMI-PBA等),是国内最早、最具实力的项目管理认证、培训和咨询机构,一直专注于全方位项目管理服务机构;
公司拥有专业的项目管理师资团队,有能力为各行业提供项目管理培训和咨询服务。已被众多500强企业纳入培训供应商,如HP,NOKIA,CISCO,INTEL,GE,华为,宝马,德电,大陆汽车,中国银行,交通银行,工商银行,中海油,中国移动,深圳移动,美敦力,罗氏,赛诺菲等。
版权声明:我们致力于保护作者版权,注重分享,被刊用文章【cisa培训(从事IT年工作三年)】因无法核实真实出处,未能及时与作者取得联系,或有版权异议的,请联系管理员,我们会立即处理! 部分文章是来自自研大数据AI进行生成,内容摘自(百度百科,百度知道,头条百科,中国民法典,刑法,牛津词典,新华词典,汉语词典,国家院校,科普平台)等数据,内容仅供学习参考,不准确地方联系删除处理!;
工作时间:8:00-18:00
客服电话
电子邮件
beimuxi@protonmail.com
扫码二维码
获取最新动态
