2020年高考报名缴费时间将于2019年12月2日——7日(每天9:00-18:00)进行。夏季高考考生缴纳的费用包括高考报名费、外语听力考试费。夏季高考语文、数学、外语笔试考试费及普通高中学业水平等级考试费本次不缴,待2020年4月等级考科目选报时再予通知。
以下是通知全文:
关于做好2020年普通高等学校考试招生考试报名缴费工作的通知
鲁招考[2019]145号
各市招生(考试)办公室(院、中心):
为做好山东省2020年普通高等学校考试招生考试部分科目报名缴费工作,现就有关事项通知如下:
一、缴费项目
(一)春季高考(含兼报春季高考和3+4”转段)考生须同时缴纳高考报名费、春季高考知识考试费和春季高考技能考试费。仅报考“3+4”转段的考生只须缴纳高考报名费、春季高考知识考试费。
(二)夏季高考考生缴纳的费用包括高考报名费、外语听力考试费,参加夏季高考体育专业测试、美术与文学编导类专业统考的考生,须同时缴纳相应的夏季高考体育专业测试费、美术专业统考费、文学编导类专业统考费。
(三)春季高考和夏季高考兼报的考生需同时缴纳春季高考和夏季高考费用。
二、缴费时间
2019年12月2日至7日(每天9:00-18:00)。
三、缴费方式
已参加春(夏)季高考报名且资格审核通过的考生,登录报名网站(http://wsbm.sdzk.cn)进行缴费。
四、其他事项
(一)夏季高考语文、数学、外语笔试考试费及普通高中学业水平等级考试费本次不缴,待2020年4月等级考科目选报时再予通知。
(二)收费标准按照《山东省发展和改革委员会 山东省财政厅关于普通高校招生考试收费标准的通知》(鲁发改成本[2019]1087号)、《山东省物价局 山东省财政厅关于高考技能考试收费等有关问题的复函》(鲁价费函[2016]46号)执行。
(三)对普通高中的建档立卡家庭经济困难学生、低保家庭学生、特困救助供养学生、家庭经济困难残疾学生免收上述费用。具体符合资格考生以山东省学生资助管理中心提供名单为准。
(四)考生须在规定时间内完成缴费。未在规定时间缴纳报名、考试费的考生将视为自行放弃报名及考试资格。
请各市及时做好高考缴费宣传、答疑相关工作,使考生充分知晓政策规定及缴费办法,按时完成缴费。
山东省教育招生考试院
2019年11月29日
一、我省普通高校招生考试收费标准核定为:报名费每生40元(仅限普通高校招生考试收取);语文、数学、外语(不含听力和口语测试)等普通高校招生考试统考科目,以及综合科目(专业知识)考试费均为每生每科40元;外语听力测试和口语测试费均为每生35元,外语口语测试为自愿选择;艺术、体育类专业报名考试费每生240元,复试费每生80元。
二、对普通高中的建档立卡家庭经济困难学生、低保家庭学生、特困救助供养学生、家庭经济困难残疾学生免收上述费用。
三、我省春季高考技能考试继续执行每生90元(含报名费)的收费标准。山东政法学院监狱学专业和山东警察学院招生体能测试、面试收费标准为每生90元(含报名费),参加复试的,复试费为每生40元;滨州学院飞行技术专业体检费,上站检查每人次500元,复检每人次300元。
1缴费时间:
网上缴费时间为2019年12月02日至12月7日(工作日),每天9点到18点。
2缴费网址:
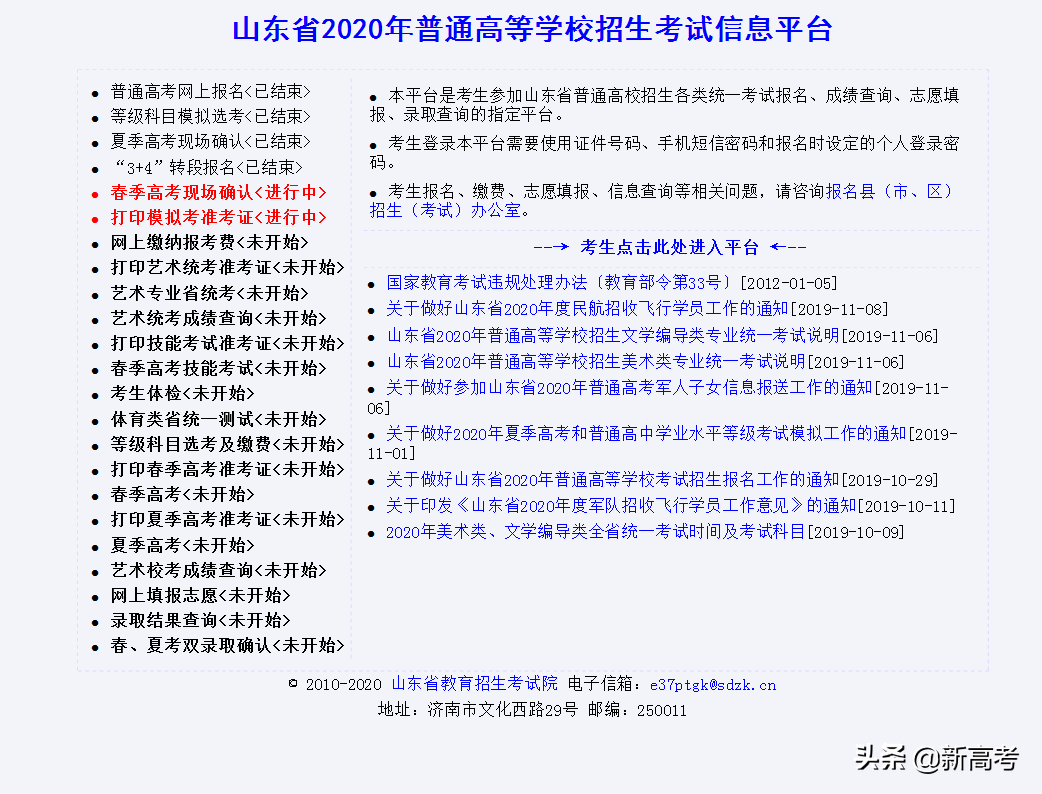
普通高考信息平台网址:http://wsbm.sdzk.cn或打开山东省教育招生考试院网站(http://www.sdzk.cn/),在“网上报名”栏目中点击“山东省普通高等学校招生考试信息平台”链接,打开平台主页,如下图:
然后进入信息系统
3考生登陆
点击右侧中间“考生点击此处开始进入平台”打开考生操作选择页面:
点击右侧中间“考生点击此处开始网上缴费”打开考生操作选择页面:
点击上图“网上缴纳报名费”,打开报名主页,如下图:
如忘记密码:
正确输入考生身份证号、注册手机号码、图片验证码,点击“点击发送”,系统会向考生报名预留手机号发送短信验证密码,成功后提示(下图仅为样例图片):
4缴费过程
这里将夏季高考网上缴费说明摘录如下:
(一)春季高考(含兼报春季高考和3+4”转段)考生须同时缴纳高考报名费、春季高考知识考试费和春季高考技能考试费。仅报考“3+4”转段的考生只须缴纳高考报名费、春季高考知识考试费。
(二)夏季高考考生缴纳的费用包括高考报名费、外语听力考试费,参加夏季高考体育专业测试、美术与文学编导类专业统考的考生,须同时缴纳相应的夏季高考体育专业测试费、美术专业统考费、文学编导类专业统考费。
(三)春季高考和夏季高考兼报的考生需同时缴纳春季高考和夏季高考费用。
温馨提示:
开放时间为
2019年12月2日至12月7日
(9:00--18:00)
其他时间无法登陆
版权声明:我们致力于保护作者版权,注重分享,被刊用文章【高考报名缴费怎么交(2020高考报名缴费今日开启)】因无法核实真实出处,未能及时与作者取得联系,或有版权异议的,请联系管理员,我们会立即处理! 部分文章是来自自研大数据AI进行生成,内容摘自(百度百科,百度知道,头条百科,中国民法典,刑法,牛津词典,新华词典,汉语词典,国家院校,科普平台)等数据,内容仅供学习参考,不准确地方联系删除处理!;
工作时间:8:00-18:00
客服电话
电子邮件
beimuxi@protonmail.com
扫码二维码
获取最新动态
