雷恩高等商学院,也称为雷恩商学院,为位于法国伊勒-维莱讷省首府雷恩的一所高等专业学院(也称为大学校),于1990年由雷恩工商会所创立。该校同时也是大学校联盟的一员,开设有大学校硕士学位(管理学硕士),较重视教学与实践的结合;拥有AACSB、EQUIS、AMBA三重威权认证,被尊称为皇冠学院,全世界仅有1%的商管学院被称为皇冠学院,使该校成为国际顶尖商校之一。
课程大多以英语授课,有91%的教师来自法国以外(34个国家),有53%的学生为国际学生。
地理位置
雷恩市位於法国西北部,是布列塔尼大区和伊勒-维莱讷省的首府。2012年被法国杂志《L'Express》评为全法最宜居的城市。雷恩市的教育资源丰富,市内有三所主要大学,包括雷恩第一大学、雷恩第二大学、雷恩商学院,共有60,000多学生选择在这里生活学习,占雷恩市人口数量的四分之一。
国际排名
《Times Higher Education (THE)》泰晤士高等教育管理学硕士全球排名27
《L'Etudiant学生报》法国商学院2019年排名第13
《Le Figaro费加罗报》法国商学院2019年排名法国第13
留学优势
多文化教学:91%的教师是外国籍,来自英国,美国,澳大利亚,德国等25个不同国家;适应就业需求的个性化发展道路;长期坚持将教学课程与企业实际情况和时务相结合。
多文化环境:外国学生约占53%,与国外大学建立260个合作项目,其中包括帝国理工,华威大学,普渡大学,南开大学,同济大学等世界名校。
发达的企业协作网络:定期举办企业招聘会及学生与企业见面会,开展创建简历及面试技巧的个人辅导;提供法国及外国的工作或实习信息。
外国学生接待:帮助寻找住房,协助办理行政手续(申请住房补助,银行账户,居留证等),帮助学生融入学院,等等。
校园配备高科技的教学设备(WIFI,多媒体实验室,网上学习平台等),供法国学生及外国学生使用的内容丰富的资源中心。
项目情况
雷恩商学院的国际化优势体现在提供众多纯英语授课的项目。位于布列塔尼的雷恩商学院欢迎来自世界各地的国际交流或非交流学生。我们的国际管理学院使用创新的教学方法, 包括解决问题的方案,案例和实践教学法。这鼓励了思想创新、国际团队合作以及创造性和独立思维的相互融合。
International Bachelor Programme In Management (3years)
三年制国际管理学士项目
国际管理学士学位课程为三年制学士学位,旨在为高中证书持有者提供业务管理和运营方面扎实的学术和实践基础。该学位通过从事使用的小组项目和商业计划,发展管理知识,并获得软技能,团队合作,人机关系和语言能力。
3个专业方向:金融与银行、销售与营销、供应链管理
IBPM毕业生就业情况(一年制/三年制)
工作岗位:初级产品经理,通讯助理,销售/出口销售代表,网站管理员,项目经理(线上和线下) ,社区经理,初级采购员,供应链助理,管理会计助理,初级会计......工作企业:Lactalis拉克塔利斯集团, Renault Trucks雷诺卡车, Hermès爱马仕, Swarovski Grupo Exito施 华洛世奇集团, Givenchy纪梵希, PWC普华永道, Total道达尔, Natixis法国外贸银行, Spark, Henkel汉高, Mediaveille……入学要求:高中文凭或同等学历,或在本科学习2年后,第3年入学,承认其前两年的学分。
Honors Bachelor in Business Management
二年制荣誉工商管理学士+双硕士
该项目以熟知商务管理概念、方法和工具,学以致用的管理知识开发个人潜力。
入学要求:
学士或同等学历 英语水平:托福> 80 IBT,或托业> 750, 或雅思> 6.0(4项技巧均达到6分),或英语为 母语提供GMAT或GRE分数Master in Management
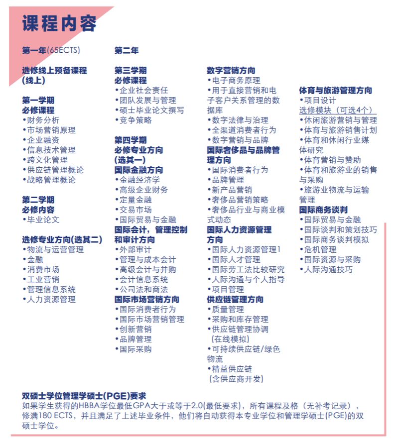
管理学硕士(PGE)
2年制创新性的精英硕士项目。 总共有26个专业方向,15个双硕士专业。入学水平要求:本科学位或同等学历,至少获得180 ECTS欧洲学分或 同等学分。
课程结构 :
第一年学习并理解业务领域的基本管理概念,并可选择专业方向。 第二年根据学生的职业规划,可选择未来的专业方向。实习期,管理硕士项目包括36周的实习:
在第一年末实习:选择公司的关键管理职能。 公司内部培训:可选为期一年的空档年,旨在让学生可以确认,或更改专业选择的机 会。 在全部“全球评估项目(Global Assessment Project)”结束时实习:以完成与职业 目标相关的研究论文,也是管理进阶实习。入学要求:
学士或同等学历 英语水平:托福> 80 IBT,或托业> 750, 或雅思> 6.0(4项技能均达到6分),或母语为 英语 提供GMAT或GRE分数理学硕士(Master of Science)
MSc项目有15个可供选择的专业方向。其中一些课程(例如国际商务硕士学位)是为已经在一般商务研究领域获得学士学位的学生设计的。其他课程,例如国际商务谈判理学硕士,则适合任何学科的毕业生。
MSC项目时长15个月,其中包括4-6个月的实习(根据专业不同,时间要求略有不同)和两个周的国际交换。
雷恩商学院的研究生学习致力于扩大和加深学生的知识基础并发展他们的个人技能。雷恩商学院与国际公司的紧密合作关系确保了所有计划都是切实可行的,并且与商业世界相关,同时符合未来雇主的期望。
在教授专业课程的同时,我校还为学生提供有关就业、面试等软技能课程,如:
面向国际学生的法语课程在第二学期开始时为所有学生提供商务模拟和各种有关简历准备的课程评估个人技能,简历,工作面试,求职信注:因为今年国内雅思停考,暂将最低录取线调整为5.5+预录取后在线英语强化或通过雷恩商学院的在线英语测试
MSC课程项目共有120ECT学分,含专业课/论文/语言课程/实习。
MSc入学水平要求:学士或同等学历
英语水平要求:
托福>80分,托业>750分,雅思>6或雅思>5.5+预录取后在线英语强化,剑桥水平考试>B2,皮尔森测试>63(每个部分至少59)英语母语者或者在申请前至少两年的全英授课学习通过雷恩高商的在线英语测试学费:€18,200
iMBA国际工商管理硕士
国际iMBA是全日制MBA项目, 专注于培养具有至少3年工作经 验的年轻领导者。包括两次必修 的国际短期考察和游学:一次是 应对技术挑战,另一次是应对社 会挑战。iMBA将iNNOVATION ( 创新),iNTERNATIONAL (国际) ,iNTELLIGENT(智能)作为整个课程 的核心概念。
EMBA高级工商管理 硕士
EMBA是一个为期18个月的项目,专 注于实际应用,旨在获得管理和战略 技能。EMBA项目提供对领导力管理 和企业社会责任的最新见解,并向学 员们打开全球职业大门。
Global DBA 全球工商管理博士
DBA 是4年制高级研究生项目,旨在对学员的研究培训和在教授 指导下进行的学术研究,完成学位论文。
更多院校及项目消息可以找我们咨询老师了解哦~
版权声明:我们致力于保护作者版权,注重分享,被刊用文章【雷恩高等商学院(院校介绍)】因无法核实真实出处,未能及时与作者取得联系,或有版权异议的,请联系管理员,我们会立即处理! 部分文章是来自自研大数据AI进行生成,内容摘自(百度百科,百度知道,头条百科,中国民法典,刑法,牛津词典,新华词典,汉语词典,国家院校,科普平台)等数据,内容仅供学习参考,不准确地方联系删除处理!;
工作时间:8:00-18:00
客服电话
电子邮件
beimuxi@protonmail.com
扫码二维码
获取最新动态
