春节过后,各省将陆续开始体检,高考体检是高考全程中重要且必要的一环,那么体检对高考影响到底有多大?体检需要注意哪些事情?与高考志愿有什么关系?对高考专业有什么影响?
高考体检是高考全程中重要且必要的一环,全国各省市的高考体检都在有条不紊地进行中,部分省市公布了具体时间,有些省还暂未明确时间,还没收到体检通知的同学也不要太担心,学校是一定会通知大家做好准备的。
2019年广西高考体检时间:2019年3月31日前完成。
2019年广东高考体检时间:2018年12月11日-2019年2月20日,2019年3月3日-4日、2019年6月/12日-13日复检时间。
2019年福建高考体检时间:2019年1月31日前,2月中旬前完成复检。
2019年北京高考体检时间:2019年3月进行
2019年四川高考体检时间:2019年3月1日至4月30日
2019年上海市高考体检时间:2019年2月份进行
2019年山西高考体检时间:2019年3月份进行
2019年山东高考体检时间:2019年3月25日前后
2019年河北高考体检时间:3月9日至4月15日之间进行
2019年湖北高考体检时间:3月中旬至4月中旬进行
2019年甘肃高考体检时间:2月-3月进行
2019年浙江高考体检时间:3月至4月底进行
2019年江苏高考体检时间:4月20日前
2019年贵州高考体检时间:3-4月份左右
2019年陕西高考体检时间:3月15日左右
2019年云南高考体检时间:4月份左右
1、询问病史
2、内科:测量血压,发育状况,心、肺、肝、脾器官及神经系统的物理检查
3、外科:测量身高、体重,皮肤、浅表淋巴结、头颈部、胸廓、腹壁、脊柱、四肢关节的检查。
4、耳鼻喉科:听力、嗅觉、外耳、耳道、鼓膜、外鼻、鼻腔、悬雍垂、扁桃体、咽后壁的检查。
5、口腔科:牙齿、口腔粘膜、唇腭检查。
6、眼科:裸眼视力、矫正视力、矫正度数、色觉及眼病的检查。
7、检验科:丙氨酸氨基转移酶(ALT)。
8、放射科:胸部X射线检查。
1、认真阅读《考生体检守则》,熟悉体检流程,按时到指定地点候检。(一般班主任都会全程陪同,大家不必过于紧张。)
2、注意饮食,不吃辛辣、油腻和不易消化的食物,不饮酒,避免做剧烈运动。
3、注意休息,保证睡眠。气温变化大,考生应及时添减衣服,防止感冒。
4、尽量不要服用药物、保健品,有些药物与保健品可能会引起转氨酶 增高等症状,影响体检结果。如果不得已服用药物,应在体检时向医生说明。
5、上午体检的考生,因要抽血,勿吃早餐(空腹)。下午体检的考生,早晨要吃清淡点,喝些白开水,上午9时以后就不要再吃东西了。(是否空腹以学校通知为准)。
6、有高血压家族史和体形较胖的考生要注意血压的情况。平时要测一测自己的血压,如果血压高应在医生指导下系统治疗,有些是非药物治疗就可以控制的,如低盐饮食、消除紧张情绪、适当体育运动等。
1、衣着尽量宽松,以便穿脱,配合医生要求,不要有负担。
2、不要紧张,以免血压、心率异常,如因紧张导致的,要跟医生说明。
3、不要戴隐形眼镜,现场摘戴麻烦。装有义眼和戴助听器的考生要跟体检医生讲明。
4、不要带贵重物品,如项链、手表等,以免丢失。
1、同学们在拿到体检结果、体检报告之后,一定要认真地从头到尾地看一下,特别是看最后的体检结论,可以拿手机比如说拍下来存个档,然后回去对照上文说到的普通高等学校招生体检工作指导意见,去对应地把这个条款找出来,去看看自己哪些专业能报,哪些专业不能报。
2、另外一个就是今年在网上公示体检结果的时间非常长,那么请同学们一定要记住网址,上网查自己的体检结果,每个同学根据自己的考生号、身份证号,就可以查到自己的结果,不用担心被别人看到。此外,大家要及时地看,如果体检表上哪些数值记录得不对,比如身高1米76,记成1米72了,那么要及时地通过学校跟医院来进行,提出复查的申请。不要等到最后要报志愿之前才注意到。那时各个医院的体检工作已经结束 了,数据也已经上报到市教育考试院了,到时再修改就基本没有可能了!所以请大家一定要体检结束之后,一定要认真地及时地看这个体检结果。发现问题还可以复检等等,时间都还来得及。
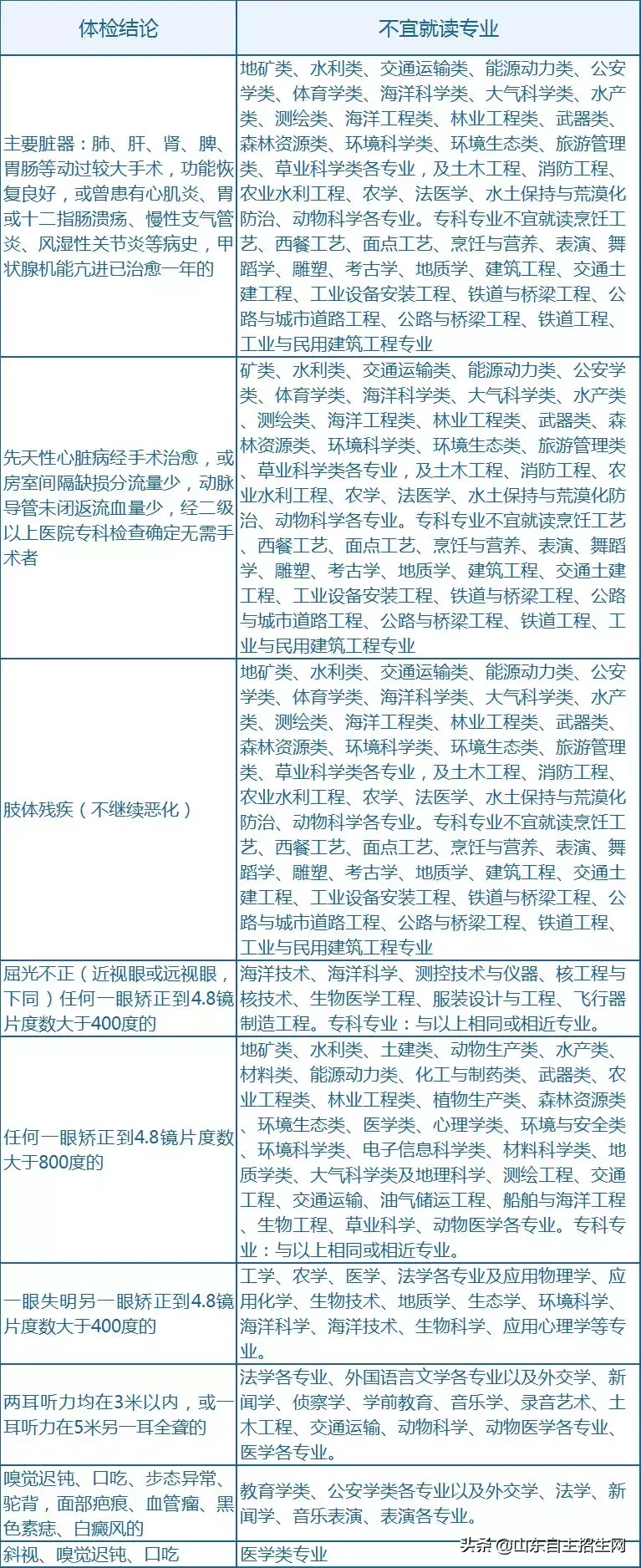
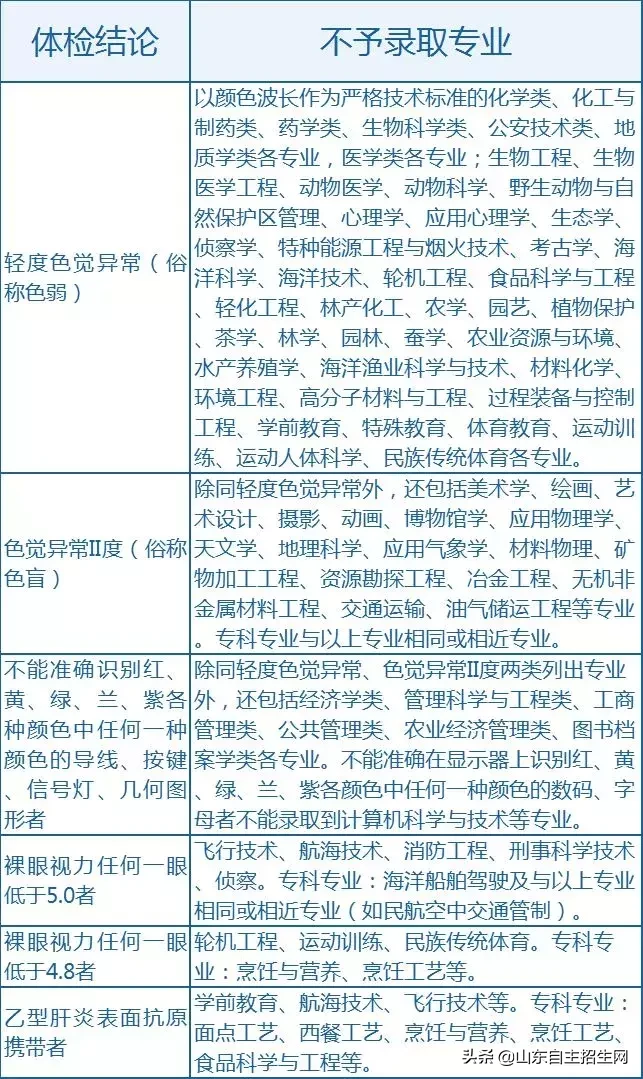
体检是很重要的,因为学校现在有些专业是限报的。比如说有一些医学类的院校,那么对于视力或者是一些肝功能的检验指标有要求。一些外交的学院,国际关系的学院,对一些外貌、身高也会有要求。要是想从事绘画的话,那可能就对视力有要求。
家长考生不重视体检,可能有两部分。第一个是体检的时候没有认真地按照老师和医生的指引去完成各种项目,比如说查视力的时候不认真,测身高、体重的时候没有认真。第二种情况,体检结果出来之后也没有认真地阅读,没把体检报告当回事。另外一种情况就是,没有认真地看体检结论。
每年都有因体检不合格被退档。多数就是一些视力、色觉这些问题影响的。当然这里面也有一些是考生想试一试,觉得是不是学校能够放松。比如说,有一个同学他是血友病,但是到学校以后,被查出来之后就做退学处理了。
还有考生没有认真读招生简章,不知道所报考的专业对于视力有要求,但是自己视力达不到,但是报了。报了到学校以后,因为到学校之后要复查,发现跟人要求就不一样,于是就被退了回来。只要学校在招生简章中事先公示给考生的,那么学校是完全有权利做退生处理的。


1、严重心脏病(先天性心脏病经手术治愈,或房室间隔缺损分流量少,动脉导管未闭返流血量少,经二级以上医院专科检查确定无需手术者除外)、心肌病、高血压病。
2、重症支气管扩张、哮喘,恶性肿瘤、慢性肾炎、尿毒症。
3、严重的血液、内分泌及代谢系统疾病、风湿性疾病。
4、重症或难治性癫痫或其他神经系统疾病;严重精神病未治愈、精神活性物质滥用和依赖。
5、慢性肝炎病人并且肝功能不正常者(肝炎病原携带者但肝功能正常者除外)。
6、结核病除下列情况外可以不予录取。
(1)原发型肺结核、浸润性肺结核已硬结稳定;结核型胸膜炎已治愈或治愈后遗有胸膜肥厚者;
(2)一切肺外结核(肾结核、骨结核、腹膜结核等等)、血行性播散型肺结核治愈后一年以上未复发,经二级以上医院(或结核病防治所)专科检查无变化者;
(3)淋巴腺结核已临床治愈无症状者。
有同学疑问,医生会问自己有没有纹身。其实在我们之前说到体检的一些规则是没有提到要验看纹身这一项的,普通高考生的体检应该是没有这项的。但为什么这位同学会说医生有问到,而且有同学的被记录下来了呢?
高考体检时主要根据纹身的具体情况来决定是否入档案。对于面积较大、色斑明显的纹身,会记入体检档案,供高等院校在录取时参考。有纹身的学生会在部分高校或部分专业录取时受限。
有医生表示:舞蹈类专业对身体的美观性是有高要求的、纹身或者其他痕迹,像电视里演的小混混身上文的整条大龙或老虎的触目惊心的标志则鲜有看到。我们会用纸条说明、黑色素痣;对于面积较大,供高等院校在录取时参考。手臂或者下腹部有纹身、法学,通常高考体检中外科检查必要项目就是看学生身体表面是否有疤痕,以免碰壁。
1、看专业要求。如果专业要求内标明不可以有纹身,就是不可以了;
2、公安、军事类院校。
公安普通高等学校招生身体条件的其中一条为:五官端正,面部无明显特征和缺陷(如唇裂、对眼、斜眼、斜颈、各种疤麻等),嗅觉不迟钝、无鸡胸、无腋臭,无严重静脉曲张,无明显八字步、罗圈腿,无重度平跖足(平脚板),无纹身、少白头、驼背,无各种残疾,直系亲属无精神病史。
军队院校招收学员体格检查标准(试行)的第十三条是:瘢痕体质,面颈部长径超过3CM或影响功能的瘢痕,其他部位应先功能的瘢痕,不合格;
第十四条是:面颈部纹身,着军队制式体能训练服其他裸露部位长径超过3cm的纹身,其他部位长径超过10cm的纹身,男性纹眉、纹眼线、纹唇,女性纹唇,不合格(纹身图案和内容由政审把关)
3、空军招飞。
空军招飞体检基本标准介绍第2条是:
皮肤、瘢痕不得有以下情况:慢性、难以治愈的皮肤病,暴露部位、有发展趋势的白癜风,面积较大的斑秃、色素痣,重度腋臭,瘢痕体质、影响功能或容貌的瘢痕,宗教组织、犯罪集团标志的纹身、刺字,着短装身体裸露部位刺字图案直径超过2cm或其他部位直径超过3cm、影响军容。
4、民航招飞。
民用航空招收飞行学生体格检查鉴定规范中,没有明确表示不可以有纹身,但其中有一项提到:皮肤及其附属器不应有传染性、难以治愈或影响功能的皮肤及其附属器疾病。轻度足癣、局限性神经性皮炎、轻度腋臭可视为合格。
转氨酶是人体肝脏这个“化工厂”正常运转过程中必不可少的“催化剂”,是肝脏的一个“晴雨表,肝细胞是转氨酶的主要生存地。当肝细胞发生炎症、中毒、坏死等时会造成肝细胞的受损,转氨酶便会释放到血液里,使血清转氨酶升高。
在体检过程中,如果转氨酶超过80,医生会给他加做一个肝脏的B超检查,来看一下肝脏的状态,如果肝脏B超是正常的。实际上在体检表最后是没专 业限制的。所以话又说到考生要看招生简章,有的学校明确地,特别是医学类院校,明确地会提出对转氨酶数值的要求。但这类院校相当少。
很多人一到检查身体的时候他就紧张,血压肯定就不正常。这种真的由于紧张引起的,一过性的高血压,在现场的专业医务人员,会通过给考生复测,做一些别的检查,做到把握准确的。大家不用对这个担心。跟老师说清楚,要求再次测量是可以有机会的。
每一年的高考体检,最令广大考生担忧的就是体检的时候要不要脱衣服,其实这个问题考生不用担心,因为高考体检是不需要脱衣服的,就算是要脱,至少不会是全脱。
高考体检通常就是检查一下四肢的问题,在高考体检的内科检查中, 大部分心肺方面的检查,只需要考生将衣服撩上去,只是这个程度而已。以往确实是有个别的医院和专业比如飞行员这类的专业,对高考体检脱衣检查有特别的要求,但是为了保护学生的身体隐私,招考办要求在高考体检的时候尽量不要裸检。
一般情况下,高考体检是需要将男女诊室分开的,并且高考体检的时候让女医生检查女生,男医生检查男生。而且诊室内也会设有隔断,体检的时候逐一在隔断内脱衣检查,其他人在外面等候。女生在高考体检的时候会保留内衣内裤。
版权声明:我们致力于保护作者版权,注重分享,被刊用文章【有纹身可以高考吗(2019年高考体检事项及报考限制)】因无法核实真实出处,未能及时与作者取得联系,或有版权异议的,请联系管理员,我们会立即处理! 部分文章是来自自研大数据AI进行生成,内容摘自(百度百科,百度知道,头条百科,中国民法典,刑法,牛津词典,新华词典,汉语词典,国家院校,科普平台)等数据,内容仅供学习参考,不准确地方联系删除处理!;
工作时间:8:00-18:00
客服电话
电子邮件
beimuxi@protonmail.com
扫码二维码
获取最新动态
