作为一名刚入行的安全员,我是真的搞不定安全资料,不是不知道应该套用哪个模板,就是找不到相关资料证件在哪儿,每天都在求着老师傅教我写资料。还好最近我得到了16套安全员档案盒,模板直接套用简直太省事了。
16盒安全员档案盒包含280个文件文档和180套Excel表格模板,从开工到竣工的所有安全相关资料都能在这里找到,真是久旱逢甘霖解救了我这个零基础小白。
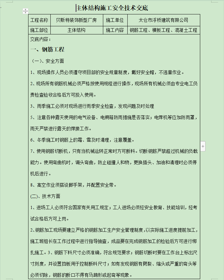
16套安全员档案盒中的模板全部依据标准施工现场实际编制,基本不用进行二次修改,最开始我还怕老板批评我资料写错了,后来发现多虑了模板非常规范标注根本挑不出错。
自从有了这16套安全员档案盒,我的工作效率提高了10倍不止,也没有再求着老师傅带我写资料,每天就是套模板归档,工作跟流水线一样简单。
版权声明:我们致力于保护作者版权,注重分享,被刊用文章【学校安全档案目录(终于不用求老师傅教我写资料了)】因无法核实真实出处,未能及时与作者取得联系,或有版权异议的,请联系管理员,我们会立即处理! 部分文章是来自自研大数据AI进行生成,内容摘自(百度百科,百度知道,头条百科,中国民法典,刑法,牛津词典,新华词典,汉语词典,国家院校,科普平台)等数据,内容仅供学习参考,不准确地方联系删除处理!;
工作时间:8:00-18:00
客服电话
电子邮件
beimuxi@protonmail.com
扫码二维码
获取最新动态
