现代教育报 2021-08-01
晨雾 / 转帖
8月起
又有一批新的政策法规开始实施
其中有一条
与所有高中生密切相关……
这条新规你要了解
↓↓↓
在学生时代
大家应该都体验过军训生活
学叠“豆腐块”被子
站军姿、踢正步
......
军训的意义十分重要
它不仅可以增强
学生的爱国情怀与集体主义观念
同时
也能教会他们基本的军事知识和技能
帮助养成良好的学风和生活作风
由教育部、中央军委国防动员部联合印发
《高中阶段学校学生军事训练教学大纲》
于2021年8月1日起施行
《大纲》有哪些具体规定?看要点梳理↓
《大纲》规定:
● 高中阶段学生军事训练教学时间为7至14天,总计不得少于7天共56课时。
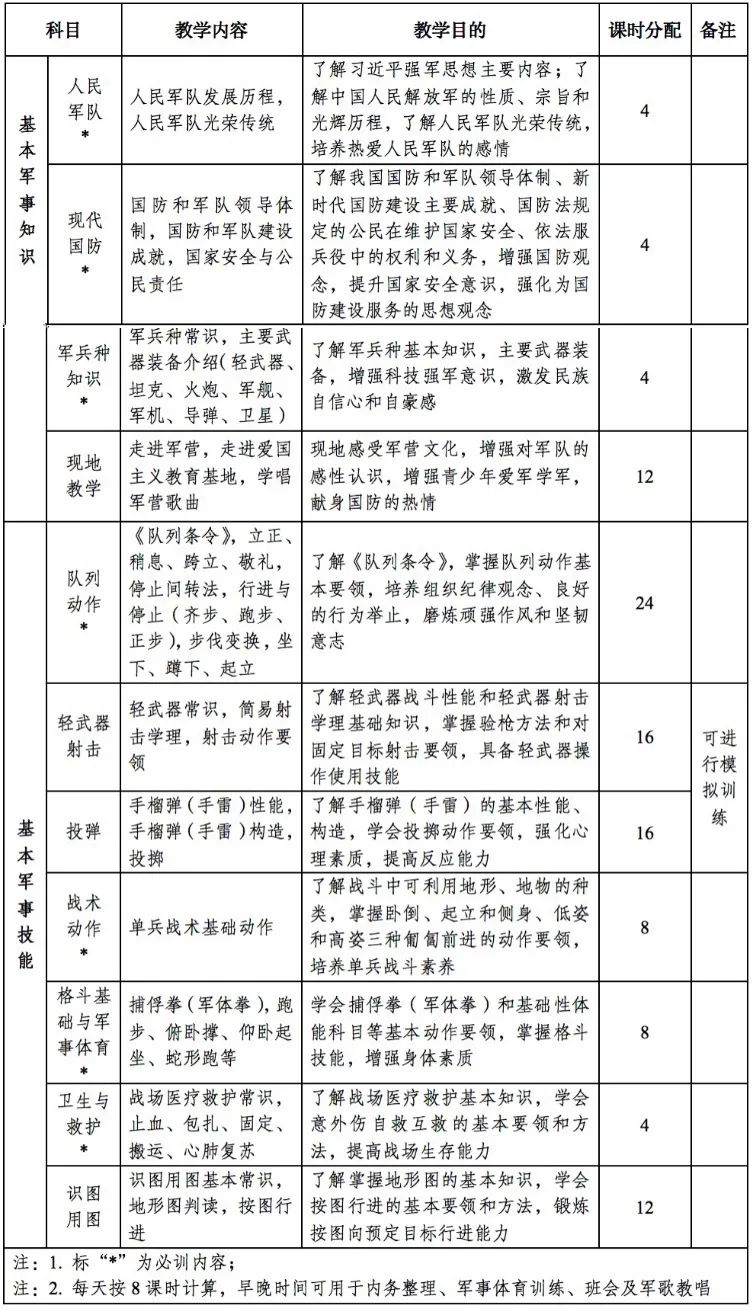
● 高中阶段学生军事训练教学包括基本军事知识和基本军事技能两部分,其中,心肺复苏被列入基本军事技能中卫生与救护科目教学内容,为必训内容。
完整教学内容请查看下表↓↓↓
● 基本军事知识考试由学校组织实施,成绩分优秀、良好、及格、不及格四个等级。
● 基本军事技能考核由学校军事教师会同承训教官共同组织实施,成绩分优秀、良好、及格、不及格四个等级。
● 考核成绩评定结果纳入学生综合素质评价档案,作为兵役登记的重要参考内容。
● 基本军事知识授课教师由学校采取专兼职办法配备,基本军事技能组训教官由现役部队、预备役部队、民兵骨干出任,学校可以聘请退役军人参与学生军事训练。
对于诸多的高中生来说,军训,时常是开启高中生涯的第一课。
通过严格的训练,让同学们明白纪律的重要性,拥有爱国的情怀,也能直面学习中的困难,将一个个挑战变成前进的动力。
高中军训,具体有哪些好处呢?过来人的经历,给出了答案,请各位同学和家长参考。
1
磨砺学生毅力。
初中阶段,许多同学并没有意识到,学习是一件比拼毅力的事情。
但是在高中三年里,大家若想成为班级里的佼佼者,争取赢得高考的机会,就需要具备较强的执行力,需要毅力的支持。
而军训,恰恰能够磨砺高中生的意志,让大家懂得坚持的重要性;并且在关键的时候,能够一往无前地,朝着自己的目标前行,不会因为困难当前而退缩。
2
学生变得懂事。
军训之前,一些学生缺乏良好的习惯,言行举止会有懒散的表现。
对待生活和学习的态度,也缺乏足够的积极性,而是热衷于娱乐之中,不知道学业对个人发展的重要性;对于这部分学生来说,是有军训的必要的。
许多父母能够发现,当孩子参加完军训之后,似乎转眼之间,就变得懂事了。他们不仅在生活上独立,知道叠被子、洗衣服了,而且还会改变习惯,做一个早睡早起、积极学习的好学生。
3
国防教育需要。
无论何时,一个人的成长,都离不开平台的支持。
对于一名学生来说,大家要意识到,唯有国家强大,我们才会有安定的学习生活,才能通过学习,攀登学业的高峰。甚至,还有一部分学生,因而有了参军的念头。
通过军训,在高中生群体中,进行国防教育,是有一定的意义的,不仅对学生的成长有好处,对国家的长治久安,也大有裨益。
4
人生难得经历。
从时间来看,高中阶段的军训,通常比较短。
但是,这短短的时间里,大家所经历的磨砺,却能够一直引导着同学们,做一个积极进取、不畏困难、有情有义的人。与教官之间,建立的深厚情谊,也会让同学们难以忘怀。
虽然说,军训是一件吃苦的事情,但是这场经历,对于每一位学子来说,都将是一生中的宝贵财富,让人每每想起,都会记忆深刻。
当初三的同学,通过中考走进高中后,在新的学习阶段里,将会面临新的挑战。
如何把握三年,争取在高考中取胜的机会,对于大家来说,是一件意义重大的事情;而军训,不仅能够让大家的意志得以磨砺,也能帮助高中生树立正确的人生方向,并且在接下来的学习生活中,用严谨、负责的态度,去对待自己的学业。
来源:综合整理自教育部官网、人民网、教育家庭教育公号
ID:modedunews
【声明】本文为转发分享,已经注明来源。不代表本平台赞成或反对原作者的观点,文责和版权属于原作者。转载此文是出于传递更多信息之目的,如有侵权请联系删除。
版权声明:我们致力于保护作者版权,注重分享,被刊用文章【高中档案学校会销毁吗(8月1日起实施的这项新规与所有高中生有关)】因无法核实真实出处,未能及时与作者取得联系,或有版权异议的,请联系管理员,我们会立即处理! 部分文章是来自自研大数据AI进行生成,内容摘自(百度百科,百度知道,头条百科,中国民法典,刑法,牛津词典,新华词典,汉语词典,国家院校,科普平台)等数据,内容仅供学习参考,不准确地方联系删除处理!;
工作时间:8:00-18:00
客服电话
电子邮件
beimuxi@protonmail.com
扫码二维码
获取最新动态
