二建:哪些专业是工程类可以报考?工商管理可以,行政管理不可以
每年在报考建造师、造价师等各类职业资格证的时候,都会遇到很多同学来咨询。
比如:
艺术设计,是本专业的;平面设计,非本专业的
工商管理,是本专业的;行政管理,非本专业的
本专业的,报考二级建造师,只需要毕业满2年;
非本专业,报考二级建造师,却需要毕业满5年。
正式因为江苏省二级建造师的报名条件在于本专业和非专业的年限要求不同,所以经常遇到很纠结的专业类别,不好区分的,把判断标准分享下。
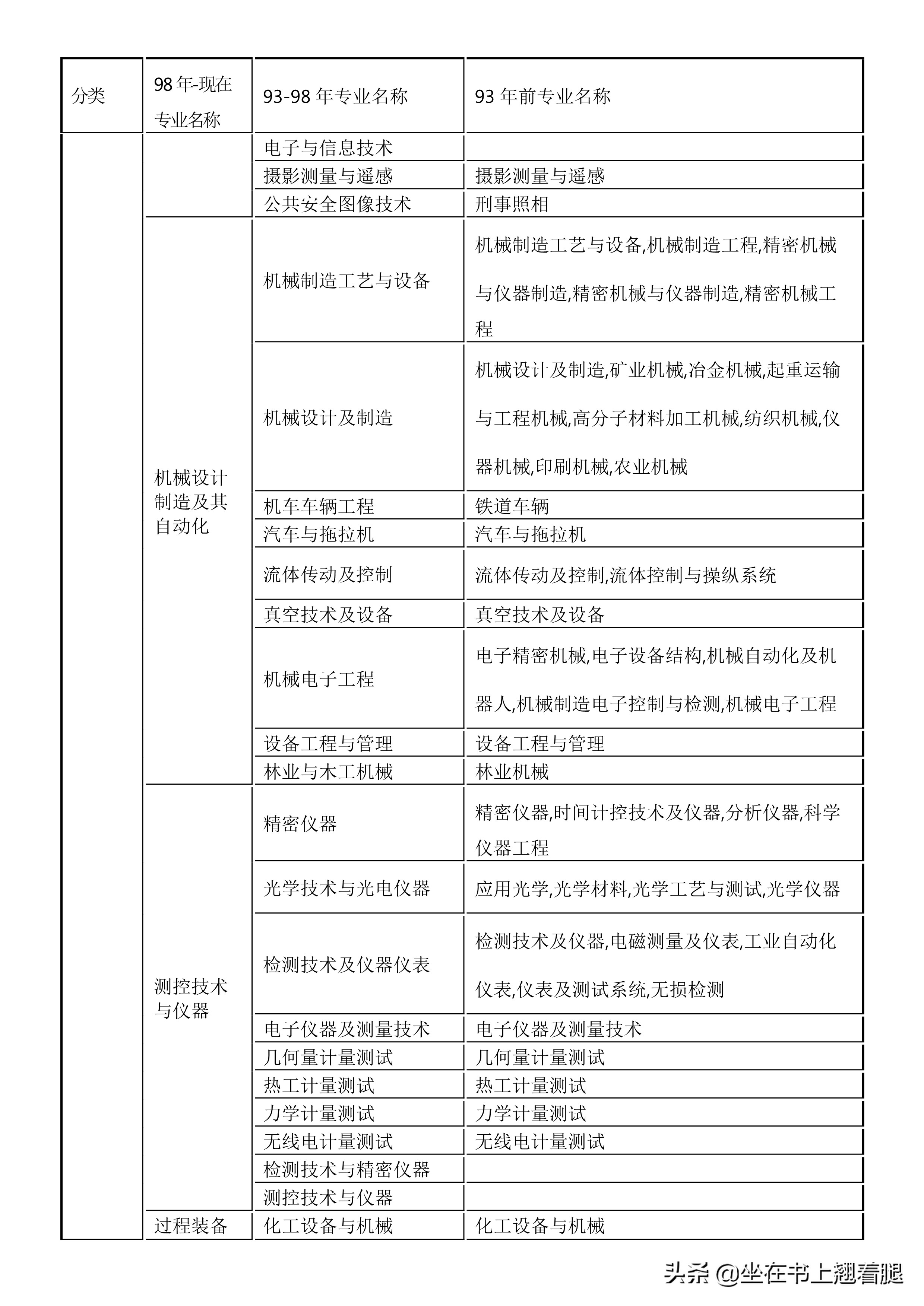
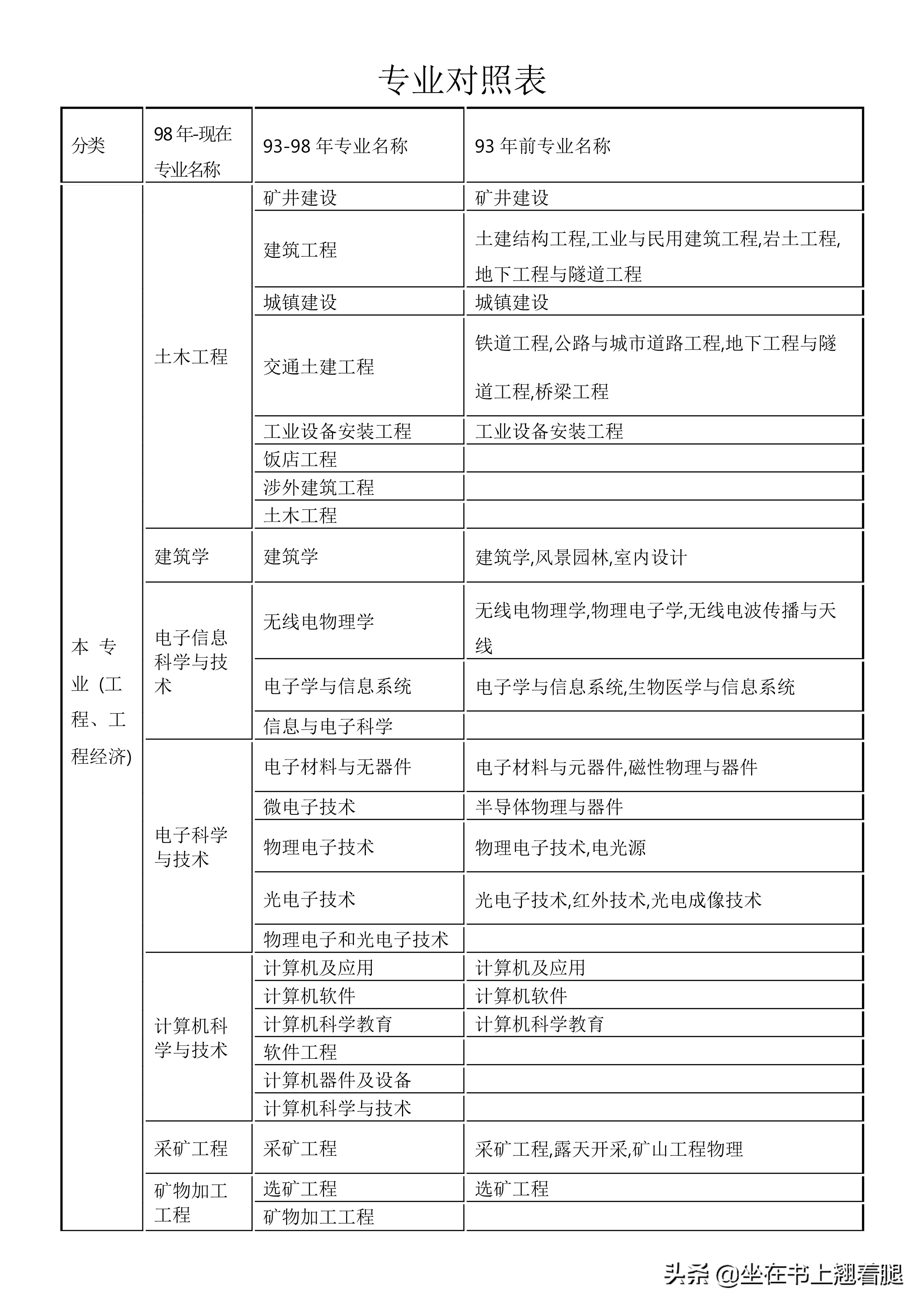
其一:专业对照表(省考试中心发布)
其二,从专业分类和学位设置环节来区分工程类和工程经济类。
从专业分类上判断:比如哲学、文学、法学、语言学、历史学、教育学、医学门类下的专业不属于工程和工程经济类专业。
从学位设置上判断:比如理学、管理学门类中部分可授工学学位的专业可以认定为工程和工程经济类专业本专业或相近专业。
比较难以区分的情况:艺术设计专业中,方向为环境艺术、室内设计、景观设计、装饰装修等工程设计方向,则是工程和工程经济类专业本专业或相近专业。平面设计、广告设计、动漫设计等非工程设计方向则不是。
像题目举得例子:工商管理,在专科段,属于财经商贸类,有工程经济类的相关性;行政管理,在专科段,属于公共管理类,就不是相关专业了。
备考的各位同志,希望能够帮你解答了你专业上的疑问。
版权声明:我们致力于保护作者版权,注重分享,被刊用文章【二建分几个专业(二建)】因无法核实真实出处,未能及时与作者取得联系,或有版权异议的,请联系管理员,我们会立即处理! 部分文章是来自自研大数据AI进行生成,内容摘自(百度百科,百度知道,头条百科,中国民法典,刑法,牛津词典,新华词典,汉语词典,国家院校,科普平台)等数据,内容仅供学习参考,不准确地方联系删除处理!;
工作时间:8:00-18:00
客服电话
电子邮件
beimuxi@protonmail.com
扫码二维码
获取最新动态
