学生没有好坏之分,但成绩有高低之别,高校之间也等级分明,在学历至上的时代,学生都想考入更高等级学府,如此一来,大学期间可以享受更优质的教育资源,毕业后也可以收到多家企业抛来的橄榄枝。
如今正值报考季,各省考生的成绩相继公布,得知总成绩后,可谓是几家欢喜几家愁,成绩优异者可以在各大名校之间随意选择,成绩不理想者则比较被动,抱着“退而求其次”的心理去报考。
众所周知,我国目前有大学3000余所,高校之间竞争激烈,实力强、口碑好的院校自然备受学生的喜爱,学生需要根据自己的高考成绩,选择心仪的院校。在报考过程中,学生除了考虑分数线问题外,往往还将高校排名作为参考的一项标准。
我国大学共分为8个等级,很多中等生的目标是第4等级
如今的教育内卷愈演愈烈,不只有学生之间存在竞争,高校之间同样竞争激烈,不少高校为了竞选“双一流”而不断努力,那些已经迈入“双一流”行列的院校,也不敢松懈,力争从多方面提升办学实力。
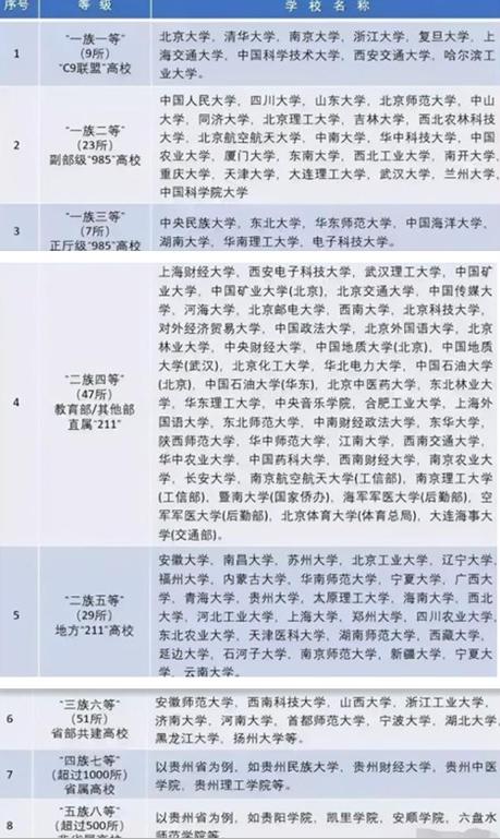
不同类型的大学实力不同,根据综合对比分析,我国大学可以分为8个等级,不少人认为,学生能考上第四等就非常不错,下面我们看看具体排名情况。
第1等级是以清华、北大为首的C9联盟,这些院校是我国高等教育领域内的天花板,无论是办学实力,还是学术研究,都位于金字塔顶端,这些院校的门槛非常高,学生想要报考,还需从小努力读书,并在高考时取得非常优异的成绩,一般考生只能望尘莫及。
第2等级共有23所院校,基本为省级重点建设院校,不管是在省内,还是在全国,都有较高的地位,毕业证的含金量也非常高,不过分数线同样很高,学生想要被录取,还需在高中阶段卧薪尝胆。
第3等级共有7所,同为985院校,虽说于前两个等级院校,在综合实力上稍有逊色但毕竟985院校,实力也不容小觑,如今是个学历至上的时代,毕业生在求职时,拥有名校光环会感觉处处占优,只要学生在大学期间努力学习,综合素质不算差的话,即便就业形势再严峻,这些985院校毕业生也无需就业问题。
第4等级的院校比较多,为教育部直属的47所211院校,也是众多中等生的奋斗目标,如若能考上这些院校,也非常不错,比如中国传媒大学、上海财经大学、中国石油大学、华北电力大学等,办学实力雄厚,学生的就业率也非常高。
虽说录取分数线也不低,但对于中等生而言,并非遥不可及,只要学生打好学科基础,并在高中阶段全力以赴,报考第4等级院校并不是梦。
第5等级院校共有29所,均来属于地方211院校,在当地有不错的口碑,每所院校都有各自的王牌专业,学科实力不容小觑。第6等级是普通一本院校,虽不在名校行列,但分数线也不低,学生想要报考还需多加努力。
第7等级阵容也比较庞大,超过千所,基本为省重点建设院校,而第8等为民办院校,虽属于本科行列,但学费普遍不低,普通生报考要慎重。
分数是报考基础,学生要充分利用自己的高考成绩
2022年高考成绩相继公布,考生接下来将进入更为严峻的报考环节,学生需要以分数为基础,选择在分数范围内的院校,当然有的时候也可以冲一冲,每年都有部分考生,高考成绩并不突出,却在报考环节实现逆袭,完美诠释出“三分考,七分报”的含义。
还有部分考生比较保守,明明分数很高,却报考分数线更低的院校,学生在报考期间,不要过于保守,要知道,高考成绩是自己十几年努力的成果,需要将每一分发挥到极致,尽量选择更高等级的院校,不要白白浪费高考分数。
当然学生也不要过于高追求报考,成绩明明只有400分,却非要报考211名校,这种情况几乎没有可能,甚至会导致自己滑档或者退档,学生还需将目标放在适合自己分数线的院校。
写在最后:
我国院校共分为8个等级,不少中等生将考上第4等作为目标,看看你的目标在第几等?当然学生最终能够被第几等院校录取,还需根据实际高考分数,以及各院校的招录情况。
不管最终的录取结果如何,学生都要以平常心看待,毕竟大学生活还没有开始,大学四年可以成才,也可以让学生迷失方向,最终还需看学生如何选择。
(图片来自网络,如有侵权联系速删)
版权声明:我们致力于保护作者版权,注重分享,被刊用文章【大学都学什么(我国大学分为8个等级)】因无法核实真实出处,未能及时与作者取得联系,或有版权异议的,请联系管理员,我们会立即处理! 部分文章是来自自研大数据AI进行生成,内容摘自(百度百科,百度知道,头条百科,中国民法典,刑法,牛津词典,新华词典,汉语词典,国家院校,科普平台)等数据,内容仅供学习参考,不准确地方联系删除处理!;
工作时间:8:00-18:00
客服电话
电子邮件
beimuxi@protonmail.com
扫码二维码
获取最新动态
