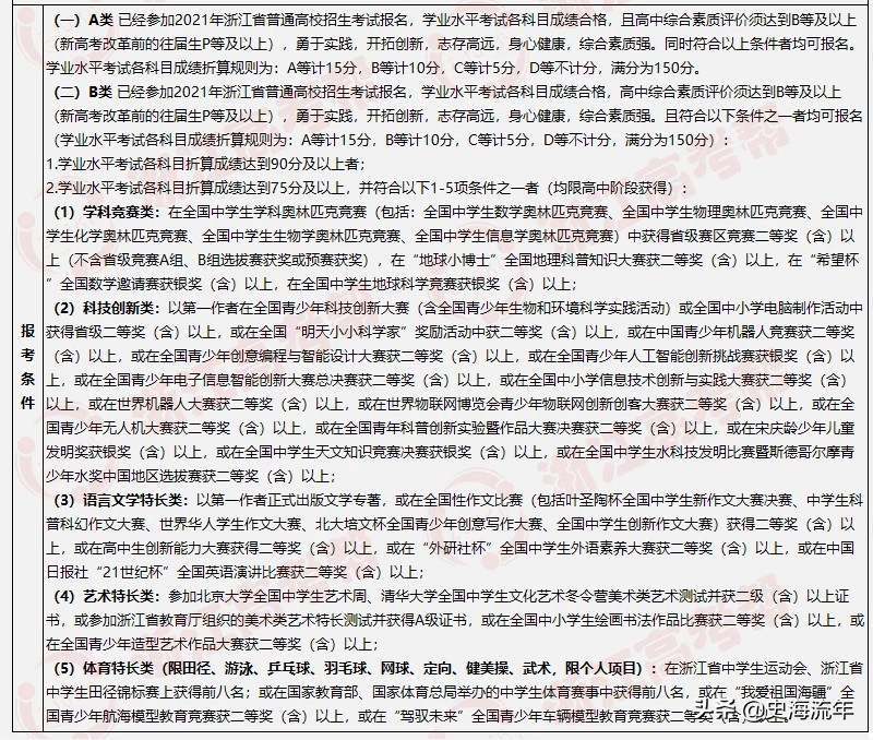
下面,我们就要综合分析部分高校的报名时间、招生人数、报名条件以及2020年高考统一招生录取分数线与“三位一体”录取分数线之间的线差情况,希望对家长、学子和老师们有较高的参考价值。
一、2021年浙江省属44所高校“三位一体”综合评价招生计划、报考时间
目前,除了浙江美术学院“三位一体”综合评价招生已经结束,浙江音乐学院舞蹈表演专业招收16人,表演专业招收28名(其中,越剧演员8名,越剧音乐伴奏20名),共44人外,还有浙江警察学院、浙江越秀外国语学院没有公布“三位一体”综合评价招生简章。
截止2021年3月3日晚21点,已经确定42所省属高校招生总人数为8234人(2020年浙江省47所省属高校“三位一体”综合评价共招生8684人,其中,浙江警察学院招收900人,浙江越秀外国语学院招收230人)。如果浙江警察学院、浙江越秀外国语学院招生人数不变,那么,2021年浙江省属高校“三位一体”招生人数将达到创纪录的9364人。比2020年增加680人。此外,金华职业技术学院招收专科985人。
二、2021年浙江省属部分高校“三位一体”综合评价录取分数线与高考统一招生录取分数线比较说明
(1)中国计量大学(“三位一体”综合评价录取分数线与高考统一招生录取分数线相差最大为43分,工业设计专业)
二、浙江中医药大学(“三位一体”综合评价录取分数线与高考统一招生录取分数线相差最大为30分,中医学5+3一体化培养专业)
三、浙江农林大学(“三位一体”综合评价录取分数线与高考统一招生录取分数线相差最大为31分,园林专业)
四、杭州电子科技大学信息工程学院(“三位一体”综合评价录取分数线与高考统一招生录取分数线相差最大为50分,会计学专业)
五、浙江海洋大学(“三位一体”综合评价录取分数线与高考统一招生录取分数线相差最大不详,中医学5+3一体化培养专业)
六、温州大学(“三位一体”综合评价录取分数线与高考统一招生录取分数线相差最大为55分,物理学(师范)专业)
七、温州医科大学(“三位一体”综合评价录取分数线与高考统一招生录取分数线相差最大为30分,中医学5+3一体化培养专业)
八、杭州师范大学(“三位一体”综合评价录取分数线与高考统一招生录取分数线相差最大为61分,护理学专业)
九、浙大宁波理工学院(“三位一体”综合评价录取分数线与高考统一招生录取分数线相差最大为19.9分,机械设计制造及其自动化专业)
十、绍兴文理学院元培学院(“三位一体”综合评价录取分数线与高考统一招生录取分数线相差最大为39分,纺织类专业)
十一、浙江工业大学(“三位一体”综合评价录取分数线与高考统一招生录取分数线相差最大为39分,纺织类专业)
十二、浙江师范大学(“三位一体”综合评价录取分数线与高考统一招生录取分数线相差最大为53分,小学教育(师范)专业)
十三、浙江理工大学(“三位一体”综合评价录取分数线与高考统一招生录取分数线相差最大为54分,数学类(按数理类培养,含数学科学与技术、数学媒体技术)专业)
小伙伴们,以上就是浙江省属部分高校2021年“三位一体”综合评价报名条件、招生人数、高考统一招生录取分数线与“三位一体”综合评价分数线之间的线差情况。如果有其他高校的情况,我们会及时跟踪服务的。
祝愿学子们在2021年高考和“三位一体”综合评价校测中,完美发挥,金榜题名,录取心仪的大学和心仪的专业!
版权声明:我们致力于保护作者版权,注重分享,被刊用文章【三位一体招生学校(大数据)】因无法核实真实出处,未能及时与作者取得联系,或有版权异议的,请联系管理员,我们会立即处理! 部分文章是来自自研大数据AI进行生成,内容摘自(百度百科,百度知道,头条百科,中国民法典,刑法,牛津词典,新华词典,汉语词典,国家院校,科普平台)等数据,内容仅供学习参考,不准确地方联系删除处理!;
工作时间:8:00-18:00
客服电话
电子邮件
beimuxi@protonmail.com
扫码二维码
获取最新动态
