电脑派位是广州公办初中学位分配的主要方式,大部分区的公办初中都会采用电脑派位的方式招生。
电脑派位的流程一般分为两步,一是赋随机号,二是派位录取,由电脑给每一名学生生成一个随机号,在派位时根据学生所填报志愿顺序按随机号由小到大的顺序并进行安排学位。
但是不同区具体会有不一样的步骤,例如越秀、海珠、荔湾、黄埔区的电脑派位采取多校划片方式,分组电脑派位。学生根据所在组别进行志愿填报之后,再进行电脑派位。
花都区城区公办初中电脑派位则分四个批次进行,提前批为九年一贯制学校派位,第一批次派位为城区非农业户籍派位,第二批次派位为学区内和花东中学寄宿志愿派位,第三批次派位为剩余学位派位。
所以具体的电脑派位规则要看各区的招生细则。
1、越秀区
越秀区几乎所有公办初中都采用电脑派位的方式招生。
具体需要电脑派位的公办初中名单可见越秀区电脑派位表:
2、荔湾区
荔湾区大部分公办初中是采用电脑派位的方式招生。
具体需要电脑派位的公办初中名单可见荔湾区电脑派位表:
3、海珠区
海珠区大部分公办初中是采用电脑派位的方式招生。
具体需要电脑派位的公办初中名单可见海珠区电脑派位表:
4、白云区
白云区的广东外语外贸大学实验中学是采用电脑派位的方式招生的。
学校今年招192人,面向白云区四个镇(含龙归街道、大源街道)采用“自主报名+电脑派位”的方式进行招生。
5、天河区
今年天河区公办初中招生的方式主要是对口直升。但是家长要注意的是,2021年天河区的招生细则中表示:2026年开始,小学毕业生(小学2020年后入学的)申请天河区公办初中时,如果公办初中招生计划无法完全接收对口小学的毕业生时,公办初中将采用多校划片,电脑派位方式进行招生。
目前,天河区有5所公办初中是采用“自主报名+电脑派位”的方式招生。分别是清华附中湾区学校(筹)、广州市执信中学天河校区、广州市天河外国语学校、华南师范大学附属中学初中部、广州市华颖外国语学校。具体招生情况如下:
(一)清华附中湾区学校(筹)今年总招生计划8个班(全住宿)、320人。全部面向天河区穗籍小学毕业生(含符合条件的广州市政策性照顾学生、返区生)。
(二)广州市执信中学天河校区。总招生计划10个班(可提供3个班宿位)、400人。其中,3个班招生计划面向天河区穗籍小学毕业生(含符合条件的广州市政策性照顾学生、返区生)。7个班招生计划面向珠吉街范围内的灵秀小学、奥体东小学、吉山小学、珠村小学等公办小学(含在建)地段范围内“人户一致”的天河区学籍小学毕业生;当报名人数不足7个班时,7个班剩余招生计划面向天河区穗籍小学毕业生(含符合条件的广州市政策性照顾学生、返区生)。
(三)广州市天河外国语学校。总招生计划6个班(全住宿)、216人。全部面向天河区穗籍小学毕业生(含符合条件的广州市政策性照顾学生、返区生)。
(四)华南师范大学附属中学。初中部招生计划4个班、160人。面向学校周边3公里范围内的天河区公办、企事业办小学的穗籍毕业生(含符合条件的广州市政策性照顾学生)招生。具体学校名单如下:华景小学、天府路小学、南国学校(小学部)、体育东路小学、体育东路小学海明学校、体育东路小学兴国学校、石牌小学、汇景实验学校(小学部)、华康小学、龙口西小学、员村小学、昌乐小学、五山小学、体育西小学、华阳小学、天河区第一实验小学、华融小学、五一小学、华颖外国语学校(小学部)、天河中学猎德实验学校(小学部)、一一三中学陶育实验学校(小学部)、冼村小学、华南农业大学附属小学、华南师范大学附属小学、长征小学、红英小学、天河第一小学。
(五)广州市华颖外国语学校。初中部电脑派位招生计划60人。面向学校周边5公里范围内的天河区公办、企事业办小学的穗籍毕业生(含符合条件的广州市政策性照顾学生)招生。具体学校名单如下:汇景实验学校(小学部)、南国学校(小学部)、天河中学猎德实验学校(小学部)、一一三中学陶育实验学校(小学部)、棠东小学、体育东路小学、体育东路小学海明学校、体育东路小学兴国学校、体育西路小学、石牌小学、华阳小学、五山小学、员村小学、昌乐小学、棠下小学、石东小学、华康小学、华景小学、龙口西小学、东圃小学、车陂小学、棠德南小学、天河区第一实验小学、泰安小学、骏景小学、冼村小学、新元小学、华融小学、中海康城小学、旭景小学、天府路小学、五一小学、天河第一小学、华南师范大学附属小学、华南农业大学附属小学、长征小学、红英小学。
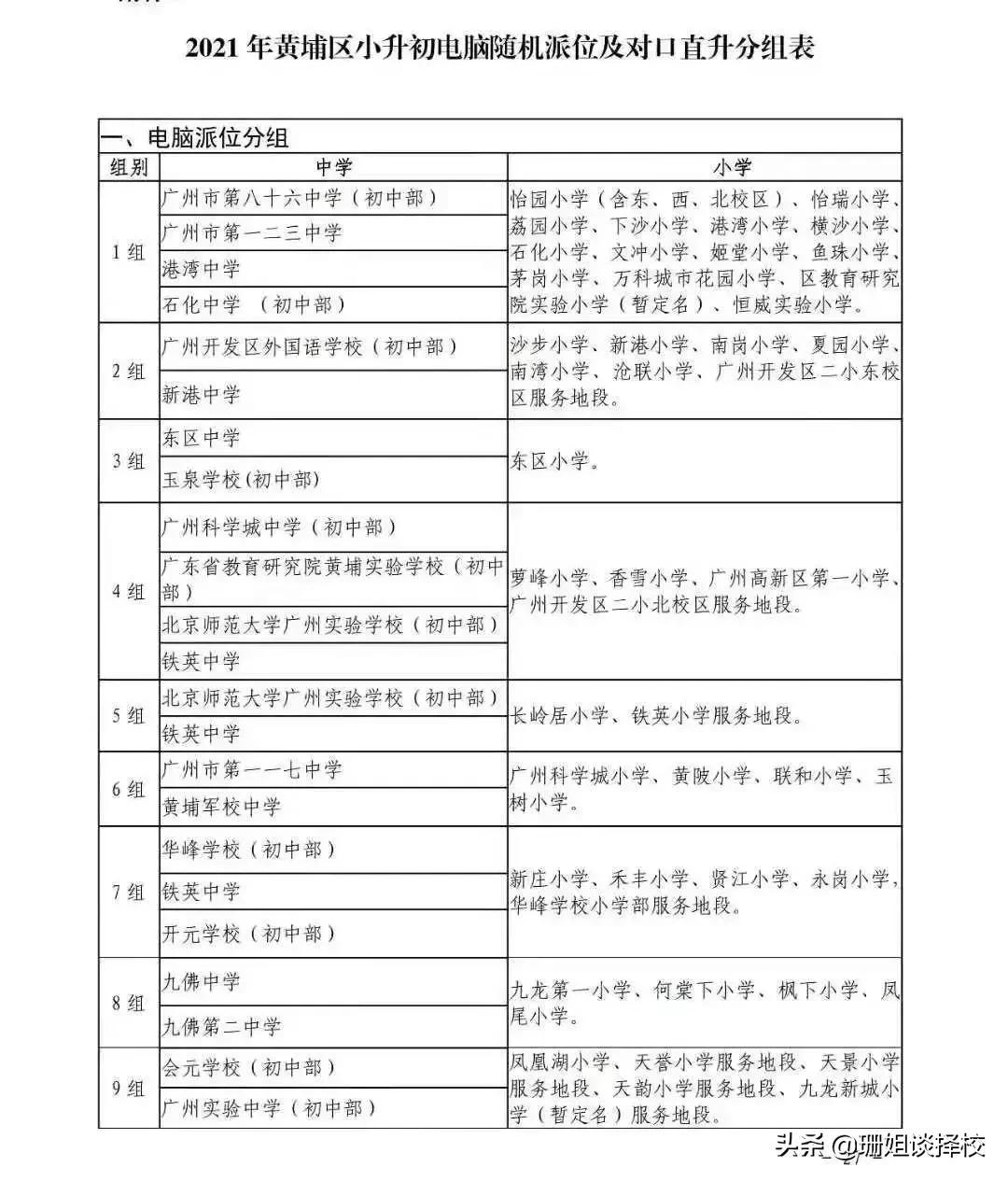
6、黄埔区
黄埔区有部分公办初中在6月24号进行电脑派位,具体需要电脑派位的公办初中名单可见黄埔区电脑派位表:
7、南沙区
南沙区有8所公办初中进行电脑派位。华南师范大学附属南沙中学、广州市湾区实验学校、广州市执信中学南沙学校、广州市第二中学南沙天元学校、广州大学附属中学南沙实验学校、广州外国语学校附属学校和广州市南沙区滨海实验学校49%的招生计划通过电脑派位招生,未被七校录取的学生对口直升相应的公办初中。
8、增城区
执信增城实验学校是通过电脑派位招生的。
今年学校初中部招6个班,招生地段包括:逸翠庄园、蔷薇国际、金马香颂居、尚东紫御、华润置地润悦、保利大国璟、创基天峰、荣阳铝业旧改地块、景新花园、荔城花园、碧桂园岭秀苑、三联村。
学校采用“自愿填报志愿+电脑派位”方式招生。学位安排办法如下:学生或家长自愿填报志愿,并按以下先后顺序分批次录取分配学位。
①、居住地和户籍地一致,户籍和居住地均在学区地段范围内的适龄儿童;
②、在学区范围内有房产,在非学区范围内的荔湖街居委户籍适龄儿童;
③、户籍在学区地段范围的适龄儿童;
④、政策性照顾学生(居住地在学区范围);
⑤、在学区范围内有房产,在非学区范围内的荔湖街村委户籍适龄儿童;
⑥、户籍不在学区范围内,房产在学区范围内的增城区其他镇街适龄儿童 ;
⑦、户籍是增城区外广州市内,房产在学区范围内的适龄儿童;
⑧、不符合政策性照顾学生条件的非广州市户籍的适龄儿童(在积分入学申请入围的前提下,根据积分志愿按就近入学原则投档安排)。
注:从化区公办初中以对口直升为主
珊姐提醒:电脑派位家长一定要注意所选择学校的招生范围及要求,电脑派位存在很大的不确定因素,毕竟属于教育局统筹安排,所以统筹的学校未必就是所期望的学校,这点务必要注意。
#教育##广州##头条#
版权声明:我们致力于保护作者版权,注重分享,被刊用文章【广州外国语学校附属小学(2022年小升初之六)】因无法核实真实出处,未能及时与作者取得联系,或有版权异议的,请联系管理员,我们会立即处理! 部分文章是来自自研大数据AI进行生成,内容摘自(百度百科,百度知道,头条百科,中国民法典,刑法,牛津词典,新华词典,汉语词典,国家院校,科普平台)等数据,内容仅供学习参考,不准确地方联系删除处理!;
工作时间:8:00-18:00
客服电话
电子邮件
beimuxi@protonmail.com
扫码二维码
获取最新动态
