今日,2020年6月8日,武清区的部分民办初中以及部分公办初中发布了各自的招生公告。是选择就近的公办初中还是选择民办初中?作为家长和学生该怎么选择呢?本文做了一个简单的梳理。
在传说的江湖里有两大门派,一个门派是东邪,另一个门派是西毒。每一年的春夏之交,两大门派招收新徒的时候,便会引起武林的一阵血雨腥风,成千上万的父老,他们或从周边的四村八店,或从京都,或从幽云十六州等地乘快马而来,携自己的子弟到两大门派一决上下。被录入者,意味着,三年学徒期满,被另外一个更高级的门派收入帐中的机会大增!为了今后的人生大展宏图,快意恩仇。父老们往往会不惜重金聘请散落民间的教头,让子弟们,日夜勤操苦练……
然而,这一切即将终止,总盟主有令各大门派要统一收徒,不得私相授受。
本节内容虚构,若有雷同,纯属巧合。
天津市教委此前发布了《关于做好2020年天津市义务教育阶段学校招生入学工作的指导意见》。该《意见》明确,义务教育阶段学校招生入学工作要坚持政府统筹,坚持公办、民办学校同步招生,切实落实国家义务教育免试就近入学要求。
公办初中
公办初中实行划片入学,分为单校划片和多校划片。
单校划片:是将一所初中和多所小学,规划成初中招生学区片。实行“单校划片”的初中,采取对口直升的方式招生,也就是小学毕业生以校为单位,全部升入对口的初中学校。
武清初中入学方法:一般采取登记对口直升方式入学。
多校划片:是将多所初中和多所小学,规划成初中招生学区片。市内六区全部使用多校划片的方式,采取学生填报志愿和随机派位相结合的方式招生。小学毕业生可以在学区片内选择1—2所初中学校,对报名人数少于招生人数的初中,学生直接入学。当报名人数超过招生人数的时候,采取随机派位的方式确定学生入学(摇号入学)。也就是说,你想上这个学校,也只有在这个片区内才有这个可能。
武清没有多校划片。
民办中学
民办中学,之前民办初中实行网上报名、面谈录取等招生办法。即根据学生的综合素质,兼顾面谈表现进行招生,一律不得采取考试方式选拔学生。
但是今年12月份落实了《义务教育法》免试就近入学要求,义务教育阶段民办学校与公办学校同步招生,对报名人数超过招生计划的民办学校,采取随机派位方式确定学生入学。也就是说,2020年开始天津小学初中将执行“公民同招+民办摇号”。
京津大视野版权往年资料图
何为“公民同招”?
2020年6月17日至6月20日,学生监护人通过招生报名系统提交报名信息,每名学生只能报名一所民办学校。也就是说学生报考民办中学,只能在几所学校中选择一所,那么这宝贵的有一票,究竟投给谁呢?学生和家长要好好考虑一下吧。
何为“民办摇号”?
就是当报名人数超过招生计划后,不再以考试、面谈的形式筛选学生,而是要跟公办学校一样,采用摇号的方式随机录取。说得再简单点,原来上民办校要拼成绩,以后改为拼运气了。
京津大视野版权往年资料图
雍阳、英华等民办校招生纳入武清教育局统一管理;雍阳、英华等民办校与公办初中同步招生,一视同仁,互不享有招生特权;当报名人数超过招生计划,采取随机派位方式确定学生入学,随机派位工作由武清区教育行政部门统一组织。
部分家长倾向孩子去雍阳、英华等私立初中学习,这样的学校师资好、学习氛围佳,孩子将来能考上杨村一中的概率高。
也因此导致,雍阳、英华等私立初中大量尖子生源聚集,雍阳、英华等校考上重点高中的比例能比普通初中高出20%—30%。经过第一轮的筛选,大部分学习潜力好的学生都被这两所民办学校招走,理应成绩突出一些,这也没有什么值得奇怪的。其实也不排除考上民办学校的孩子是经过教育机构特训出来的可能。
教改后,雍阳、英华等私立校高端生源会减少,部分优秀学生会到片区初中就读。
2020年之后,武清初中排行会发生翻天覆地的变化。届时,情况如何,我们拭目以待吧。
雍阳、英华的神话是否就此终结?未必见得。此前我们就此问题在微博上给予了回答。
今年雍阳、英华的热度依然不会减少。而且以后的成绩也不会太次,毕竟瘦死的骆驼比马大。老师团队在,管理团队在,多年形成的纪律、校风等软实力不可小觑。
雍阳初中:招生12个教学班,540人。收费标准 :学费:20000元/每生每学年;住宿费:500元/每生每学年。
英华学校:2020年招生总数320人,其中本校小学六年级应届毕业生直生80人,面向武清区招生240人。收费标准:新生67000元(含学费56000元、杂费11000元)。
黑利伯瑞:2020年招生总数为48人,其中本校小学六年级毕业生直升24人,面向武清区招生24人。收费标准:60000元/学年/生(不含学杂费、生活费等)。
六力学校:2020年招生总数为450人,其中本校六年级毕业生直升44人,面向武清区招生406人。学费:41000元/每生每学年(不含餐费、杂费)。
各自学校的招生简章,大家可以关注他们的公众号、官方网站去阅读,在此就不再赘述。
武清区2017/2019年初中中考成绩
2019年最新数据:近日朋友圈中在广泛流传《武清区各校2019年中考各学科平均分情况一览表》。依据该表数据,排名情况如下。雍阳中学、英华学校、十二中、杨村八中、十一中、下朱庄广贤路、杨村五中,十中、杨村九中,杨村七中,杨村六中,下朱庄南湖,徐官屯、杨村二中、黄庄。
①中考排名前12名的初中全是武清城区规划内的初中,说明城区教育比镇区更重视、办学质量更好。现在武清购房客群中,武清本地乡镇原住民入驻城区,以便子女获得更好的教育的群体,正在逐年增加。
②雍阳中学就是初中版的杨村一中,考上雍阳中学,意味着有60%以上的机会考进重点高中(杨村一中),几乎100%的机会考进普通高中。
③杨村10中,杨村12中等作为次新学校,成绩可圈可点。再考虑杨村7中、杨村11中、杨村9中的成绩,东蒲洼街片区的教育质量令人瞩目。这与大部分外阜人员来武清置业在东蒲洼街道有一定关系,不可否认外阜来武清人员为武清带来了优质生源。特别地,下朱庄街道广贤路中学同样异军突起,值得关注。
④发展中心的转移带着教育中心一起转移。
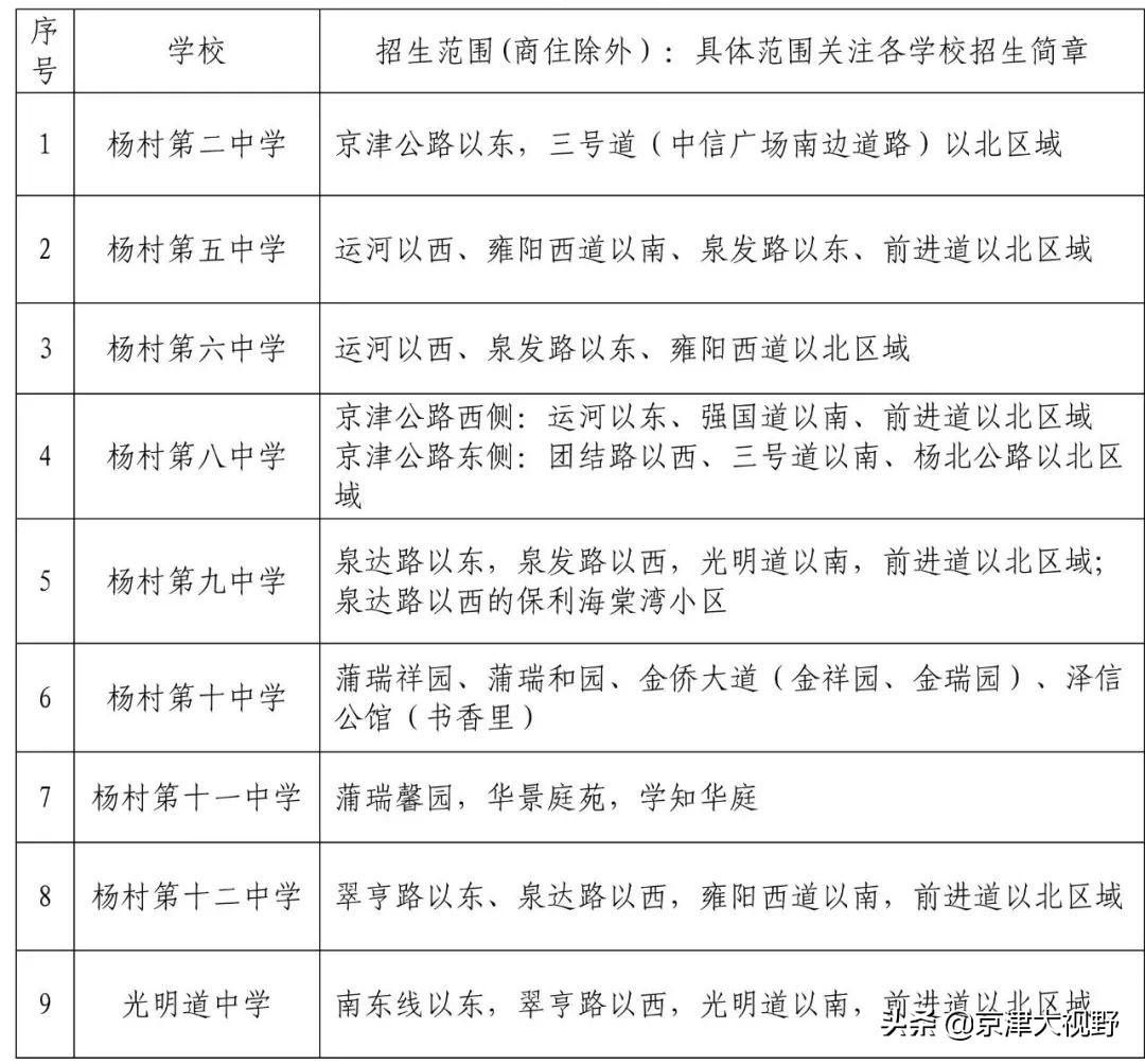
武清区教育局直属公办初中招生范围
杨村七中
从2019年暑期起,杨村七中不再招收初一学生,南东路以东、雍阳西道以南、翠亨路以西、前进道以北区域内的初一新生到杨村光明中学报名。学校现有初二和初三在校生继续在七中就读,预计两年后将杨村七中原址用于小学使用。
武清区城区其他初中招生范围
广贤路中学
广贤路小学周边小区:龙湾城、世贸茂悦府、富兴御园、财富兴园、保利香颂湖、月伴湾花园、远洋红熙郡、自在城、御溪苑、时光树花园、亿利华彩城等广贤路以西,隶属下朱庄街道办事处管辖的商品房小区。
徐官屯中学
徐官屯街道辖区。
南湖中学
南湖片区与静湖片区。
泉昇中学
黄庄街道辖区。
雍阳中学(民办)、英华中学(民办)、六力学校(民办):具有武清区户籍(含蓝印)的小学六年级在校学生。具体录取办法请关注小升初招生简章。
特别提醒:2020年对部分公办学校招生进行试点改革(政策只适用于2020年七年级招生):
(一)杨村九中、杨村十二中可以从杨村五中服务区各招生100人。即五中服务区学生可以自愿报名杨村九中或杨村十二中,若报名人数超过预招人数,采取电脑随机派位方式录取,未被录取学生仍回杨村五中就读。有报名意愿的学生和家长请关注杨村九中和杨村十二中招生简章。
(二)杨村十一中可以从光明道中学部分服务区(南东线以东、翠亨路以西、雍阳西道以南、前进道以北)招生150人。即今年光明道中学片区除了莱茵翠景、富力尚悦居、熙和园、枫丹天城、金都花园五个小区以外,其他小区学生可以自愿报名杨村十一中,若报名人数超过预招人数,采取电脑随机派位方式录取,未被录取学生仍回光明道中学就读。有报名意愿的学生和家长请关注杨村十一中招生简章。
公民同招的政策给其他公办学校以喘息的机会。以前好学生都被民办学校招走了,多少给人以一种泄气的感觉。这次好了,大家同分蛋糕,机会均等了,好学生我们公办学校也能得到了。
公办中学的师资力量没有民办中学强大吗?显然不是。我们举个例子。前不久武清招聘的公职人员中,其中有4名老师,他们被分配在城区的高中,其中三名是硕士,一名学士,但是也毕业于北京师范大学。这也说明武清的教育投入以及师资水平是非常高的。具体到初中招聘的教师,也是要求本科学历的。
武清是一个新兴城区,每一年都有大量的人口涌入。这就造成了我们的初中学校的生源结构每一年都不是稳定的,所以所谓排名每一年的变化都很大,这也给公办学校带来很大的机会。
作为普通的家长,也没有必要盯着那些非官方流传的所谓的初中排名而耿耿于怀。其实对于升学择校,家长应有一个清醒的认识,适合自己孩子情况的学校,无论这个学校的性质如何,都是好学校,而即使再好的学校,如果他不适合您的孩子,家长也不应当为了面子等因素去盲目盲目追捧,否则是害了自己的孩子,事实上现在学校之间的差距正在缩小。
就近入学是一个不错的选择。
版权声明:我们致力于保护作者版权,注重分享,被刊用文章【天津市武清区六力学校(公民同招)】因无法核实真实出处,未能及时与作者取得联系,或有版权异议的,请联系管理员,我们会立即处理! 部分文章是来自自研大数据AI进行生成,内容摘自(百度百科,百度知道,头条百科,中国民法典,刑法,牛津词典,新华词典,汉语词典,国家院校,科普平台)等数据,内容仅供学习参考,不准确地方联系删除处理!;
工作时间:8:00-18:00
客服电话
电子邮件
beimuxi@protonmail.com
扫码二维码
获取最新动态
