世翰大学LOGO
世翰大学是1993年经韩国教育科学技术部认证的一所私立大学,前身为大佛大学(Daebul University)。学校位于韩国西南地区全罗南道的港口城市木浦市(Mokpo),毗邻有东北亚海洋物流中心城市之称的木浦市,该地区自然海洋资源丰富,1004个大小岛屿环绕其周边。 截止至2015年,学校已具备本科(28个院系)及硕士以上课程(13个硕士点,4个博士点)培养规模。此外,与美国、德国、俄罗斯、英国、芬兰、澳大利亚、泰国、日本以及中国等国家保持着长期、活跃的学术交流。2013年3月世翰大学唐津校区也投入使用,为世翰大学在首尔教育圈的发展奠定了夯实的基础。
世翰大学办学期间,在国际社会中的政治、经济、社会、文化等多领域交流中付诸了大量的努力。学校正和亚洲10国,包括新加坡、马来西亚、印度尼西亚、泰国、文莱、菲律宾、越南、缅甸、老挝、柬埔寨在内的国际化大学展开合作交流。
学校专门为留学生开发出一套相应的教育系统,该系统通过为留学生配备韩语助学及每人一名生活教师等方式,解决了学生们在短期内熟练韩语,适应海外生活的问题,该举措收到留学生们的一致好评。也正是该举措的实施,使得世翰大学被选定为国际化特性化大学。
世翰大学大楼
【世翰大学与中国的合作】韩国世翰大学孔子学院:
世翰大学“孔子学院”是根据中国国家汉办与韩国世翰大学《关于建设孔子学院协议》成立的。2007年11月22日正式揭牌。韩国世翰大学是韩国第一所孔子学院。不仅如此,世翰大学与中国大学交流密切,与中国各大名校都有合作。
世翰大学与中国大学交流密切
1、申请入学,多个专业供选择:具有中国教育部承认学历的高中、专科、本科、硕士应、往届毕业生皆可申请各自对应的更高层次学位进行深造(含职业高中、中专、高校、普通成人高校教育、自学考试、网络教育本科生等)。硕士及硕士以上学位课程申请专业无需与最终学历所学专业保持一致。
2、外语要求灵活:世翰大学是韩国最早一批与中国进行教育交流的学校,开设“孔子班”,故学员可以轻松赴韩攻读学位课程。在授课中配备中文翻译, 硕士、博士论文可使用中文/英文/韩文之一语言撰写(中文论文请提供英/韩翻译件)。
3、学校综合实力强:韩国拥有世界知名高等学府,专业设置广泛;韩国艺术氛围浓厚,是亚洲乃至世界闻名的时尚之都,以顶尖的商业实践与一流的学术思想碰撞出世界级的商业智慧,航空服务类、艺术类、管理类及经济类成为了热门专业。
4、毕业发展前景良好:韩国一直致力于开拓中国这个巨大的市场,涉足制造业、服务业、文化产业等领域,韩国企业急需一大批精通中韩语言,并具有海外留学背景的专业人才,毕业后可选择回国或在韩国就业,有韩国留学背景的人才将拥有无限机遇。
5、文凭含金量高,学历世界认可:韩国的学历、学位被世界广泛认可,世翰大学毕业文凭获中国教育部的认可;韩国教育发展以私立大学为主,私立大学当中进入世界百强的大学也很多,甚至比国立大学所拥有的师资和教学设备更加先进。
6、费用仅为欧美国家三分之一: 选择赴韩留学,费用远低于赴欧美国家的留学开销,极大地减轻个人资金负担。
7、专班学习、弹性课程:世翰大学特为中国教师学员和在职学员开设硕士、博士中国专班,课程度身量做,弹性实用,学习方式灵活,时间方便,配备专门韩语翻译,提供诸多便利。
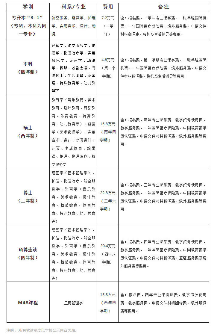
世翰大学招生专业
其他费用参考:
1、入学金:541,000元韩币,折合人民币约为3400元(仅新生首次入学时缴纳一次,费用以学校每学期公示内容为准,此处为2019年度收费标准)。
2、宿舍管理费:500,000元韩币,折合人民币约为3000元(仅新生首次入学时缴纳一次)。
3、签证费用:1500元(根据使领馆规定,签证费用一经缴纳不予退还)。
4、食宿费(入校后自行缴纳):校内留学生公寓,双人间,配有独立洗手间、洗衣机和自习区,住宿条件优越。7300元每学期,含周一~周五每日2餐伙食费。
5、材料公证、教材、在韩期间日常生活开支、交通等其他费用自理(统一接机,单独自理)。
世翰大学风貌
【“3+1”专升本课程】
国内大专或同等学历毕业生,所申请本科学历专业与所持专科学历专业一致者,赴世翰大学插班本科四年级修读专业课程一年,要求20~25人/班,韩语培训课+各专业实际操作课程,由世翰大学孔子学院中文教师负责翻译。
【四年制本科课程】
高中毕业生,不分科系(合计)25人以上,第一年基础教养课程及韩语、英语课程,第二年开始进入各科系学习专业知识。
【弹性硕士、博士课程】
导师团队:由韩国教育部认证的世翰大学教授担任教学,确保教学的严谨及正统性,确保学员的学习质量。另外,学校不定时聘请中韩优秀客座教授开设交流讲座。
集中授课:一年两次,分别于寒、暑假赴韩学习。冬季学习时间:12月23日~次年2月28日,夏季学习时间:6月24日~8月31日。
【MBA课程】
导师团队:由韩国教育部认证的世翰大学教授担任教学,确保教学的严谨及正统性,确保学员的学习质量。课程安排韩国国家及地方领导者(国会议员、市长及道知事等)特别讲座,韩国著名大企业社会经验课程。
集中授课:学制两年,共四个学期。每学期赴韩国学习(寒暑假除外)2次,每次6~7天(其中第一次需待满15天,办理入学及外国人登录手续)。
报名和入学时间
专升本“3+1”:
— 具有中国教育部承认的大专学历的应、往届毕业生
— 所申请的韩国世翰大学本科专业科系,需与最终学历(专科)所学学科一致
— 韩国语能力测试TOPIK 3级证书取得者
— 学生入读世翰大学后,须1年内修满世翰大学开设课程及取得相应的学分(15学分)
本科:
— 具有中国教育部承认的高中学历的应、往届毕业生
— 韩国语能力测试TOPIK 3级证书取得者
— 与此同等学历的认证者(职高、中专等)
硕士、硕博连读:
— 具有中国教育部承认的大学本科学历
— 与此同等学历的认证者(自学考试、网络教育本科等)
博士:
— 具有中国教育部承认的硕士或硕士以上学位
— 与此同等学历的认证者
MBA:
—具有中国教育部承认的大学本科学历的应、往届毕业生
—与此同等学历的认证者。(成人教育、自学考试、网络教育本科生等)
修满规定课时与学分,专业各科目测评合格,韩语能力达到韩国教育部的标准,通过学位论文答辩,符合以上世翰大学毕业及学位授予条件者,由世翰大学颁发相关专业学位证书;
所获世翰大学学位证书可于中华人民共和国教育部留学服务中心认证机构进行学历学位认证,认证结果受中国教育部认可。
世翰大学学位证书(以研究生为例):
世翰大学学位证书
中国教育部认证信息
中国教育部认证信息
学生公寓设有2人间和4人间,环境简洁干净,设施齐全(含LAN网络、书桌、椅子、书架、床、衣柜、鞋柜、垃圾桶、电风扇等。自习室、报纸阅读时、洗衣室、洗脸室、洗手间及沐浴室、电视房、冷热纯净水、公用电话、饮料自动售货机、咖啡自动售货机、小卖部、健身房、篮球场、紧急药品、电水壶(女)、微波炉(女))
单位:海南省留学服务中心
地址:海口市海府路16号亚希大厦7楼715室
电话:0898-66699666/66699366
中心官方网站:http://www.hnscse.gov.cn
世瀚大学官网:http://www.sehan.com.cn
官方微信:hnscse0898
全国客服:400-888-4476
版权声明:我们致力于保护作者版权,注重分享,被刊用文章【暑期韩语培训学校(2020韩国留学)】因无法核实真实出处,未能及时与作者取得联系,或有版权异议的,请联系管理员,我们会立即处理! 部分文章是来自自研大数据AI进行生成,内容摘自(百度百科,百度知道,头条百科,中国民法典,刑法,牛津词典,新华词典,汉语词典,国家院校,科普平台)等数据,内容仅供学习参考,不准确地方联系删除处理!;
工作时间:8:00-18:00
客服电话
电子邮件
beimuxi@protonmail.com
扫码二维码
获取最新动态
